Fórum témák
» Több friss téma |
Hello! A mono balansz poti azért nem igazi megoldás, mert ha a csúszka és a pálya közötti ellenállás nem nulla. Akkor a két oldal között, áthallás képződik.
- Hangerőhöz logos poti kell. - Bexandell hangszínhez lineárisok. - Balanszhoz lineáris (és sztereó ellenkezőleg kötve).
Előttem leírták. A monoval összekötöd a bal-jobb csatornát, holott az lenne a lényeg hogy minél inkább elkülönüljenek egymástól, ne legyen áthallás.
Azt is leírtam már, hogy a sztereó poti fordítva bekötése az csak balansz lesz, de a hangerőt nem tudod vele szabályozni (középállásban lesz valamekkora hangerő ami egyforma a két csatornán, ha meg eltekered valamelyik végállásba akkor az egyiken max hangerő lesz a másikon meg semmi). Tehát kellene egy sztereó balansz poti, meg egy sztereó hangerő poti. Amit én mondok ahhoz meg kell összesen 2db mono poti, és van hangerő meg balansz egyben. Tény hogy kényelmetlenebb a használata mert mindkettőt kell egyszerre tekerni, és ahol sokat kell tekergetni a hangerőt ott ez gond. Nekem a most használt erősítőm évekkel ezelőtt készült, akkor beállítottam rajta a hangerőt és azóta sem nyúltam hozzá. A hangerőhöz logaritmikus poti kell, a hangszínszabályozóba lineáris.
Én valami ilyesmire gondoltam. Működne szerinted?
Ne haragudj, de neked a szemed csak arra van, hogy a szappan csípje?
![]() Már legalább háromszor le lett írva neked, hogy nem ez a jó balansz megoldás. De működik egyébként, csinálhatod úgy is. De a balansz kör elé kell egy-egy soros ellenállás, mert egyébként rövidre zárod az IC -k kimenetét. Az 1kOhm pedig kicsi oda. A hozzászólás módosítva: Jan 30, 2016
Ehhez mit szóltok?
Bővebben: Link
Szia! Valami átok ül ezen a projekten
![]() A BSS rajz jól mutatja a balansz bekötését, viszont az IC lábkiosztás nagyon be lett nézve. Félek rajzolnom kell...
...elkészült. Olvadáskor, majd reflektálsz.
BSS-en előfordul az ilyesmi, egyszer építettem onnét egy erőlködőt és búgott mint állat...Na mi legyen?Hát hiányzott a rajzról egy 1K ellenállás a bement és gnd közül
Meg megnéztem a BSS kapcsolását meg azt amiről koppintva lett...Hát volt eltérés
Egy kérdés.
Ez mitől jobb mint amely BSS-en van? ![]() Mert ahogyan elnézem nem csak a műverősítők bemenetei kerültek "máshová" de a kapcsolás is változott.Miért? Talán még meg is értem és legközelebb nem nyaggatok senkit sem hanem én magam megoldom.
A hangszínszabályzó benne volt a szimulátoromban, melyet itt a fórumon tárgyaltunk ki és megépítve kedvező visszajelzés érkezett róla, így megtartottam az értékeket.
Az áramkört alacsony impedanciáról kell meghajtani, hogy az elvárt kiemelés létrejöjjön, nem bízható a jelforrás véletlenszerű kimeneti ellenállására, ezért kapott még egy műveleti erősítőt. A kedvező impedancia és jel-zaj viszony érdekében helyeztem a balansz szabályzást a műveleti erősítő visszacsatoló ágába. A BSS kapcsolás a kimeneti impedanciát nagyon felületesen kezeli. A bementi csatoló kondi hiánya teszi fel a koronát a műre
Az oke, hogy kis impedanciarol kell meghajtani, es az is hogy ezert kell a muverosito mert annak kicsi a kimenet ellenallas kb 1kohm asszem.De az impedancia miert befolyasolja a kiemelest?
Nézd a rajzom jobb csatornáját, a meghajtó fokozat belső ellenállása hozzáadódik R1 és C1-hez.
A műveleti erősítő kimeneti impedanciája pár tíz Ohm-ot tesz ki.
És az miért gond ha hozzáadódik?Miért befolyásolja a kiemelést?
Nézd ezt a magyarázatot és gondold végig milyen hatással van az erősítésre egy R1-gyel soros ellenállás!
Jaa azért, mert kis impedancia nagyobb áram és így a második műv erősítőre több áram jut?
Majd holnap ha nem leszek hulla megpróbálkozom logikusan átgondolni az egészet, de köszi a segítséget amúgy. Nyákod esetleg lenne ehhez a kapcsoláshoz?Sokat segítenél
Itt a téma mellékleteiben találsz nagyon hasonlót.
Szia!
Van nekem egy ilyenem nyákkal megépítve. Bővebben: Link Azonban, ha halkan szól akkor nem torzít, de ha felveszem, akkor nem szól valami szépen. Na és tárgyaltuk itt azt, hogy LIN vagy LOG potit kell-e belerakni. Nekem ebben LOG poti van a hangszínszabályzó részén.
Szia!
Ezt a NYÁK tervet áttudod küldeni?
Szia! Mit is szeretnél? Nem teljesen világos.
Nyáktervhez, nyáktervet? Érdekes megközelítés..
Áhá, tisztul a kép
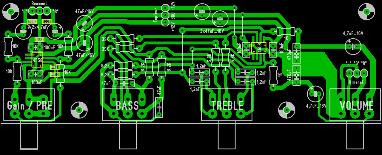
![]() Csatoltam a vasaláshoz szükséges dolgokat. Ne felejtsd bekapcsolni a "valós méret" nyomtatást a PDF-ben. Nekem nagyon bevált ez a kapcsolás, amelyet a fórum segítségével sikerült testre szabnom. A rajzon pirossal jelzett 22 pikosokat lehagyhatod (a nyákon már nincs is rajta) előzmények itt. A hozzászólás módosítva: Feb 8, 2016
A P1-P2 feladata az erősítés beállítása, vagy ballansz?
Én az első fokozat erősítésének beállítására használom, de Reloop kolléga útmutatásait követve a ballansz is megoldható vele.
A hozzászólás módosítva: Feb 8, 2016
Így járt egy NE5532 IC amikor véletlen fordítva raktam bele a foglalatba
Sziasztok! Egy egyszerű mélyhangkiemelő (nevezzük xbass-nak, loudnessnek, DSL-nek, tökmindegy) áramkörre lenne szükségem, ami kb 100-350Hz körül emel, a bejövő jel vesztesége nélkül. Nem kell poti, semmi xtra. A mellékletben levő áramkört megépítettem, de nem sokat javít a helyzeten. Esetleg, ha valaki átméretezné erre a frekire? Válaszokat előre is köszönöm.
|
Bejelentkezés
Hirdetés |








Meg megnéztem a BSS kapcsolását meg azt amiről koppintva lett...Hát volt eltérés 








