Fórum témák
» Több friss téma |
Nem.
Ahogy írtad, letekerve épp hogy hallani a zúgást.
Ez nagyon fontos információ! A poti háza kap testet?
A poti háza a fém dobozzal van összeköttetésben. A doboz meg a védőfölddel. (PC táp doboz)
A GND nincs a védőföldre kötve. A hozzászólás módosítva: Júl 19, 2015
Nem csoda hogy búg. A trafó primer és szekunder közötti kapacitás szépen rávezet az áramkör testre egy kis 50Hz-es feszültséget a fémvázhoz képest.
A fémvázat ilyen kialakításnál a GND-hez kell kapcsolni. Az életvédelmi föld csak akkor maradhat bekötve, ha garantáltan telepes, vagy kettősszigetelésű jelforrást használsz hozzá. Természetesen az életvédelmi föld kikötésének feltétele a szigetelés ellenőrzése.
PC-ről szeretném használni, nem telepes forrásról. A szigetelést ellenőrzöm, azzal nem lesz gond.
A GND-t mely pontról kössem rá a házra?
Egyelőre bárhonnan, akár a bemeneti RCA-tól is lehet. Hallgasd meg milyen hatással van a készülék zajára.
A zaj (zúgás) a "magas" hangszóróknál szinte teljesen megszűnt. Viszont a sub továbbra is gerjed.
Ismét jön kérdés, milyen állapotban van ilyenkor a P1?
Amíg az IC2 tápárama a jelföldből ágazik ki addig jelentős javulás sajnos nem várható.
P1 mindkét végállásában kipróbáltam. Átkötöm az IC2 GND-t.
Sikerült!
![]() Köszönöm a segítséget. megszűnt a gerjedés miután átkötöttem a sub GND-t. ![]() Mondjuk azért van még egy kis bibi (történetesen nem jön ki hang a sub-ra), de ezt már megoldom. A hozzászólás módosítva: Júl 20, 2015
Annyit sikerült kiderítenem, hogy a jel megjelenik a sub bementi kondik +oldalán, de az IC 2 lábra már nem érkezik meg. Viszont nincs szakadás a nyákon, ezt ellenőriztem. Elképzelhető, hogy kioltja egymást a két oldal, és ezért nincs jel az IC bemenetén?
P1-et állítsd középre, a jelet az IC 1-es lábon vizsgáld! Nem árt ellenőrizni, az 1 és 7 féltápon legyen.
Köszönöm a segítséget. Megnéztem. P1-et középre állítottam. Bemenőjel nélkül az IC összes lábán (4, 8 kivételével) ott van a féltáp. Az IC 1-es lábán ott a zenei jel. A 7-es lábán egy laposabb hullámot látok. Haladok tovább a vizsgálattal a sub TEA IC-vel.
Sziasztok, szeretnek atalakitani egy aktiv hangfalat 2.1 rendszerre, de nem kapok a neten passiv 2.1-es filter rajzot, valaki tudna nekem linkelni vagy kuldeni egyet? Nagyon megkoszonnem. Tehat meg az erosites elottre kapcsolando passziv hangvalto kellene, mert aktivval nem akarok bajlodni! Egyszeru es konnyen epitheto kellene!
Szia!
Ha azt írod, hogy az "erősítés előttre" szeretnél valami ilyen megoldást, akkor abból ha jól sejtem, a 3,5mm-es Jack dugón jövő jelre gondolsz, hogy arra szeretnél egy szűrőt, hogy utána rákösd a mélyet.. Az ilyen mélyhez mivel azt a jack dugón jövő jel nem tudja közvetlenül elég jól meghajtani, kell egy erősítő, szóval egy aktív mélyhangszóróra gondoltál, gondolom... Az ilyen aktív mélyben ("mélyládában"), meg valószínűleg amúgy is van valamilyen beépített aluláteresztő szűrő, vagy akkor olyat vegyél amiben van... vagy megvan a mélyhangszóród erősítővel? Mert amúgy meg abba az erősítőbe az aktív szűrőt is beépítheted(ha nem lenne benne), ott van neki táp meg ha úgy van, akkor lehet elég szabad hely is neki, hogy berakd... Vagy miből akarod megépíteni? A hozzászólás módosítva: Feb 11, 2016
Tehat adott egy aktiv hangfal 100 wattos 25 cm-es hangszoroval! Na ebbol lenne a mely es hozza epitem a 2x50 wattos szateliteknek az erositot, de a bemeno jelet valahogy harom fele kellene osszam, amelyikbol az egyik sub kellene legyen, ehhez kellene nekem egy egyszeru 2.1 hangvalto lehetoleg ne aktiv! A ladabn van hangvalto de ket utas! De emelett nem tudom hogyan osszam el a bemeno sztereo jelet hogy 3 sav legyen, tehat a ket szatelit sztereoban es a mely monoban!
Akkor szerintem neked kell egy jack "Y" elosztó, és annak az egyik ágába, amelyik a mélyhangszóró felé megy, abba kell bekötni egy ellenállásos jelösszegzőt (mondjuk valami ilyesmit Bővebben: Link)... szűrő meg nem tudom minek kéne, ha azt írod, hogy van hangváltó a kész dobozban, vagyis akkor az megoldja, hogy mindegyik hangszóróra csak olyan jel menjen, amit az meg tud szólaltatni... vagy ez alapból nem "kizárólag mély"-hangláda?
Viszont ha meg mindenképpen szűrőt is akarsz beépíteni, akkor pl: Bővebben: Link vagy: Bővebben: Link A hozzászólás módosítva: Feb 11, 2016
Viszont, ha a passzív összegzőt, meg a szűrőt egymás után kötöd sorba, akkor ott lehet, hogy a jelből plusz leosztást csinálsz vele, szóval akkor azt egyben kéne kivitelezni, ha mindenképpen szűrőt is tennél bele, bár ahogy írtam, nem tudom, hogy kellene-e bele egyáltalán...
Sziasztok!
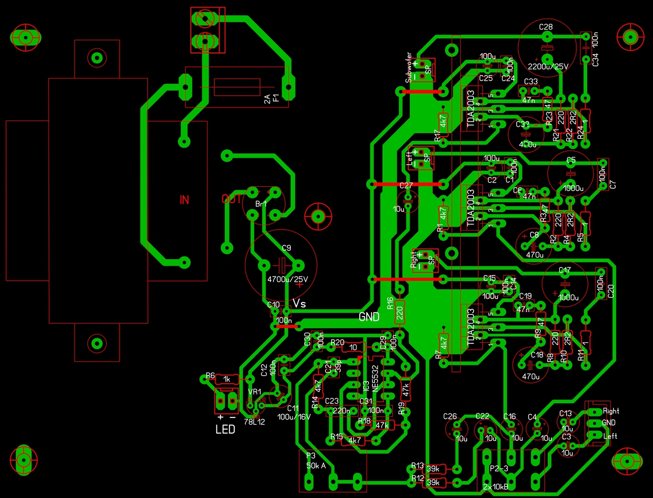
Sajnos a az előző változatból nem tudtam kiküszöbölni a zúgást, ezért átalakítottam az egészet TDA2003-as IC-re. De sajnos ezzel is van egy kis gondom. Mégpedig, hogy nem jön ki semmi a kimenetén. ![]() Mellékelem a kapcsolási rajzot, és a nyák tervet, hátha észrevesztek benne valami hibát. A TDA-k 12,8V-ot kapnak. De a kimenetén (4-es láb) csak 0,19 V-ot mérek üres bemenetnél, pedig ha jól tudom, akkor ott fél tápnak kellene lennie. Elképzelhető, hogy hibás mind a 3 TDA?
Szia! Az IC3 2-es láb nincs összekötve C21-gyel. A 12V-os sima stabilizátornak kevés 12,8V bemeneti feszültség.
A bal és szub csatornától vedd el az átkötés kiforrasztásával a tápot, és mérd meg a jobb csatornát hajtó IC 1, 2, 3, 4 , 5 lábfeszültségét a pufferkondi testhez képest! Nagyon hiányolom a csillagpontos táp, de főleg a csillagpontos test kialakítását. Semmi gátja a négy aktív elem összegerjedésének.
Szia!
Köszönöm, az IC3 2-es láb valóban a levegőben lógott. Pedig többször is átnéztem a nyáktervet. A 12V-os stabilizátor valójában 10V-os, csak elfelejtettem átírni a nyákterven. (A kapcsolási rajzon 10V-os szerepel.) Kikötöttem a bal és a szub csatornát, és így megmértem a jobb csatorna TDA egyes lábakon lévő feszültséget: 1: 0,17V 2: 0,007V 3: 0,001V (bár itt 0V-ot kellett volna mérnem, de a 200mV-os állásban mutatott ennyit) 4: 0,2V 5: 13,25V Nem teljesen világos, hogy hogyan tudnám ennél jobban kialakítani csillagpontosra a földet. (Mellékelem a nyáktervet)
Ó, látom már! Távolítsd el az R1, R7, R17 ellenállásokat! Hogy kerültek azok oda?
A "csillagpontos föld" kialakításához a javaslatok,:
- trafó, graetz, 4700 mikro puffer vezetékeit jelentősen megvastagítanám. - a jobb és bal és sub csatorna kimeneténél a test pontokat a 4700 mikro kondi negatív pontjáról ágaztatnám le kimenetenként külön-külön szállal, átkötéssel - külön fusson a test az IC-k tápjának mind 3 végfok IC esetében a 4700 mikro kondi negatív pontjáról (akár átkötéssel is) - a bemenet test pontját kb 10 ohm-s soros ellenállással kötném a 4700 mikró kondi negatív pontjáról Még 1 javaslat, hogy az 1 db 4700 mikrós kondi helyett több kisebb kapacitásút tennék pl 4x1000 mikro Nem tudok 6-s sprint-be rajzolni sajnos... A hozzászólás módosítva: Feb 24, 2016
Akkor is érdemes megvastagítani a vezetékeket, ha max. 1,5A fog átfolyni rajtuk?
A többit meg próbálom megvalósítani.
Ez nem az IC bemeneti lábát jelenti, hanem a tényleges bemenetet.
Egyelőre távolítsd el őket és ellenőrizd mindhárom csatorna 4-es láb féltápon van-e!
Megtörtént. A bal és a jobb csatorna IC 4-es lábon fél táp van (6.9V). Viszont a sub csatornánál csak 2.9V van.
|
Bejelentkezés
Hirdetés |














