Fórum témák
» Több friss téma |
Sziasztok!
Szükségem lenne egy step-up vagy esetleg egy Buck boost konverterre. Autóban kellene stabilizálnom az ingadozó feszültséget stabil 12V-ra olyan 6A-es áramerősség mellett. Találtam pár kapcsolást, de nem tudom hogy megfelelőek lennének-e, illetve ha tudtok más féle kapcsolást azt megköszönném. Ha a stabilizált táp nem tudná a nagy áramerősséget az se lenne baj mert ki egészíteném áramáteresztő tranzisztorral, de a fő cél az hogy stabil 12V-ot adjon mind 11,4V-on mind 14,4V-on. Ha tudtok segíteni azt köszönöm előre is!
Amit linkeltél az egy feszültség duplázó, és nagyon nem stabil!
Érdekelne, hogy minek kell stabil 12Volt 6amper mellett... Alapból a savas akku nem lehet nagyon sokáig 12Voltos kapocsfesz alatt mert tönkremegy. Van olyan ic ami egyben tud boost és step-down-t is, csak áramban nem hinném hogy lesz 6 amperes. Leginkább az áram a sarkalatos gond, nagy a valószínűséggel csak külső kapcsoló elemmel működő ic lesz a kínálatban. Lehet két önálló egység is egy step-up, és egy step-down konverter egymás után kapcsolva. Ebben a felállásban lehet hogy találsz 6 ampert bíró ic-ket, de duál vezérlőt, ami tudja mind2 funkciót, biztosan.
Szia!
Esetleg az alábbit ajánlom figyelmedbe: Bővebben: Link R1 értékével tudod beállítani a kimeneti feszültségszintet.
Legelőször azt írd meg, mit akarsz 12 V 5 A stabil ellátással üzemeltetni. Nem is biztos, hogy kell neki.
![]() Autós, Camping, ... célokra tervezett eszközök vígan bírják az autóban előforduló feszültségszinteket. Ha túl mélyre süllyed, legfeljebb leáll. 5 A-t fogyasztó eszköznél erre is fel kell készülni. Ha túlmeríted az akkut, ez előbb-utóbb előfordul.
Led szalag vezérlőhöz kellene mert sajna nem igen tolerálja a feszültségingadozást.
A gyári rgb vezérlő van megtoldva egy másik vezérlővel ami opcionálisan kapcsolható 3 állásban, hogy ütemre illetve ellen ütemre villogjanak a szalagok vagy a szalag vezérlőjének éppen aktuális programja fusson rajtuk. Úgy hogy 2 darab körülbelül 20cm-es szalag van most rájuk aggatva így vesz fel olyan 3,2A-t. De nem szeretném annyira kicentizni a tápot főleg a melegedés miatt, mert nyáron egy kocsi csomagtartójában nem sok esélye van egy ic-nek vagy egy tranzisztornak a hűlésre. Peter65:: Érdekes kapcsolás kár hogy elkerülte a figyelmem eddig. Örülök hogy itthon is beszerezhető illetve nem több ezer forintos alkatrészekből van összerakva és a kivitelezés se bonyolult. 12V mellett hány ampert adna le? Vagy a kis 60 uH-s tekercs menetszámával tudok módosítani rajta? Köszönöm mindkettőtöknek a segítőkészséget.
Van egy Rc távirányító ami megy egy 3s lipo akkuról.
Az adó tekjrsítmény növelésére rakok rá egy 3w wifi boostert amit hajtani akarok vele. A távon van akkuőr így nem merül a kritikus szint alá, viszont a wifi erősítő folyamatos 12v kap.
Idézet: „Led szalag vezérlőhöz kellene mert sajna nem igen tolerálja a feszültségingadozást.” Ez miben nyilvánul meg?? Kicsit változik a fényerő ha van töltés? Vagy meghülyül? Én biztos tennék rá, vagy csinálnék egy normális vezérlőt... Lehet hogy csak a vezérlésnek kellene stabil feszültség, de a led szalag meg mehetne nyers akkufeszről. A led szalagodban melyik a közös, a plusz vagy a mínusz szál?
Egy valamire való antenna többet hozna, olcsóbban.
Vagy egy komolyabb táv.. Ezeket összedrótozod a szép kis kóc lesz. Egyébként idézném magamat: autó akksi és kész!! De szerintem egy 7,4Ah-s riasztó akksi is megteszi!!
Összesen 40 cm LED szalag szerintem nem vesz fel 3.2A -t (szerintem)... Az rengeteg.
Nem lehet, hogy ott valami más bibi van? A hozzászólás módosítva: Jún 12, 2016
A linken a szerző 8A-rel is tesztelte a konkrét kapcsolást, de látszik, hogy ekkor már hűteni kellett a diódát. A kapcsolás terhelhetőségét a "főáramköri" elemek szabják meg, amik széles tartományban módosíthatók. A biztosító, C1 kondenzátor nagysága, a transzformátor terhelhetősége (a rajta lévő huzal keresztmetszete), T1 fet, R2 áramérzékelő sönt, C6 kondenzátor (ami mellé én még tennék néhány µF-os fóliakondenzátort is), D1 dióda és C8 kondenzátorok átméretezésével több 10A-es is lehet az átalakító. Nagyobb áramoknál már egyre fontosabb a jó nyáktervezés is.
Tr1 induktivitása az áramhullámosságot szabja meg, nagyobb áramnál sem biztos hogy kell változtatni rajta, csak úgy kell kiválasztani/megtervezni, hogy a nagyobb áram se vigye telítésbe a vasat. Amire még törekedni kell, a primer és a szekunder közötti kis szórás elérése, ami bifiláris tekercselést jelent. Az UC384X-es családhoz nagyon sok applikációs anyag van, érdemes lehet azokban elmélyülnöd, és akkor te is könnyedén átméretezheted a kapcsolást az igényeidnek megfelelően.
Lényegében a választható funkciók hülyülnek meg. Például a kikapcsoló gomb megnyomására az alapszíneket váltogatja csak, vagy a fényjátékok választására nem reagál.
Nem csak a két szalag menne róla, a zenei vezérlő és az rgb vezérlő van összeházasítva és az együttes áramfelvételüket mértem meg mert jó lenne ha közös tápról tudnának menni. Csatoltam a képet a kapcsolásról a kapcsoknál egyértelmű hogy mi hova megy, a nagy téglatest fent az rgb vezérlő onnan megy a 3 csatorna a szalaghoz míg a +12V-ot a zenei vezérlő adja neki.
Az antenna nem segít a végtelenségig....
Komolyabb táv? Nincs rá alsó hangon 300-500$-om. Nagytöbbségük 100mW a wifi booster 40$ és kilómétereket ad hozzá egy hozzávaló antennával. Köszi! A hozzászólás módosítva: Jún 13, 2016
Kicsit elmélyültem a dologban illetve hogy mindent be lehet-e szerezni itthon és eddig öröm van.
Pár kérdés lenne mert sajnos az elektronika csak hobbi és nem fő tevékenység így amatőr vagyok bent. Az R1 értékét (Uki - 2,5) képlettel számolja ki, azaz ha nekem 12V kimenő feszültség kell amihez 9.5 ohm-os ellenállást kell használnom. Mivel gyárilag nem találtam ekkora értékűt ezért ha 10 Ohmosat használok helyette, az a 0.5V többlet nem okozhat nagy problémát igaz? Illetve ez a ferrit gyűrű megfelelne a céljaimnak? Láttam hogy a primer és a szekunder oldal nincs elszigetelve egymástól így gondolom nekem se szükséges, viszont a menetszámokkal és a huzalátmérővel bajban vagyok, bár belekezdtem ennek a műfajnak is a megértésébe. Gondolom c6-os kondi után hidegítés gyanánt gondoltad és egy 10nF-os fóliakondi megfelelő lenne? C1 maradhat 3300µF értékű? Illetve T1 Fet-nek egy IRFZ 24N megfelelne? Illetve R2 értékét hogy tudnám meghatározni? Elnézést a sok kérdésért de mielőtt összeraknám a próbapanelt szeretném ha minden alkatrész értéke és fajtája nagyjából stimmeljen. Illetve köszönöm a sok segítséget.
A R1-et nem úgy kell kiszámolni. Bővebben: Link Ide írd be a megfelelő értékeket. A feszültség osztó közepén kell 2.5V-ot mérned. Egyébként ott van az összefüggés, csak a .1880-at nem tudtad értelmezni, az egy szorzás lenne: R1 = (Uout - 2.5) * 1880
Az R2-t úgy számold ki, hogy 1V essen rajta, amikor a maximális áram folyik. U=R*I. Mondjuk az elég vicces, 6A-nál 1V az pontosan 6W, a teljes terhelés 10%-a. Inkább méretezd az ellenállást 12-15A-re, akkor nem fog annyit disszipálni, viszont lesz védelmed, ekkora áram úgyis csak csúcsban fog folyni rövid ideig, főleg bekapcsoláskor. A menetszámok nem fontosak, az induktivitás már annál inkább, a huzalátmérő meg annyi legyen, ami elbírja a maximális áramot különösebb feszültségesés nélkül. 12V 6A-re emlékszek, ehhez már kell az átmérő. Egyébként 60-80W-os konvertert ne dugdosós próbapanelen dugd össze, hanem forrasztással rögzítsd az alkatrészeket. A próbapanel 100mA-ig jó, tovább nem. Az induktivitás magja pedig bírja a 6A-t, ne telítsen be, és 40-100KHz se okozzon gondot neki. Nekem ez a szürke ferrit nem szimpatikus, vegyél ki számítógép táp szekunderéről sárga magot. Ha valamit elkötsz, akkor szinte biztos, hogy ugrik a FET-ed, úgyhogy nagyon figyelj oda, főleg a visszacsatolásnál. A hozzászólás módosítva: Jún 14, 2016
R1 számításának elvét Kovidivi leírta. Nekem az alábbi jött ki:
R1=UR1/IR1=(UKI-U4k7)/(I4K7)=(12-2,5)/(2,5/4700)=17860ohm, kb. 18K Szerintem sem jó a feritgyűrű, legfeljebb ha széttöröd, és légréssel ragasztod össze. Akkor inkább bontott ferit "E" vagy "ETD" vasmagot használj, és légréssel rakd össze. Jó lehet végső esetben a sárga-fehér torid porvasmag, de az jobban fog melegedni. C6 kondiva párhuzamosan nem 10nF-ot ajánlottam, hanem mondjuk 4db 2,2µF-os kondenzátort. C6 kondenzátor impulzus átvitelét célszerű javítani, mert minden kapcsolásnál jelentős áramok folynak át rajta (a trafó szórásának függvényében). C1 helyére én nagyobbat tennék több darabból. Mondjuk 10-20db 2200µF low ESR kondenzátort. Több 10A-es áram folyik át rajta, nem szabad vele spórolni. Ha közel van a tápláló akumulátor, kis induktivitással van bekötve, akkor lehet csökkenteni. Ebből a fetből legalább kettőt kötnék párhuzamosan, vagy nagyobbat választanék. R2 meghatározása elég bonyolult, több mindentől függ. Mivel a kimeneti feszültség nagyjából azonos a bemeneti feszültséggel, ezért kb. 50%-os kitöltéssel fog menni a tápegység. Ha végig szaggatott tartományban van az áram, akkor az üzemszerű csúcsértéke a kimenő áram 4-szerese (2x mert 50%-os a kitöltés, még 2x, mert szaggatott az üzem), azaz 6A-nél 24A. Erre kell az ellenállást méretezni, azaz kb. 40mohm-os kellene. Ilyen nagy áramoknál ilyen kis feszültségszinten már megfontolandó segéd áramváltó beépítése (áramváltót bonthatsz PC tápokból is, néhány típusnál a tranzisztor meghajtó trafón van egy kis kb. 7-8mm átmérőjű toroid áramváltó). Ebből már talán érthető, hogy miért tennék nagyobb áramú fetet is, és miért kell a bemenetére és a kimenetére nagy kondenzátor telepet tenni.
Köszönöm a roppant segítőkész válaszotokat mindkettőtöknek, nagy segítség számomra.
Összeraktam egy gyors kapcsolási rajzot sprint layout-ban hogy mégis panelon üljenek az alkatrészek és ne légforrasztással legyenek összemókolva, ránéznétek esetleg hogy minden a helyén van-e? Fet-ből esetleg egy IRFZ 48 N jobban megfelelne a célra? Illetve diódából egy MBR 1645 jó lenne? Bontani sajnos ferrit gyűrűt nem tudok de itt az apróban találtam egy hirdetést elvileg ő jó lenne számomra? Előre is köszönöm a további segítségeket.
A nyákon lehet hogy jól van összekötve minden, de mint kapcsoló üzemű táp, amin 10-20A-es áramimpulzusok szaladgálnak nagyon nem jó. Utána kellene egy kicsit olvasnod, hogy mire kell figyelni. Talán a PWM erősítős témában volt ilyesmiről legtöbbször szó. A lényeg, hogy minél kisebb induktivitással kell az erősáramú hurkokat kialakítani a kondenzátor telepek felé. Ezt nagy áramvezető "foltokkal", és olyan elrendezéssel lehet elérni, ahol a kondenzátor telepek "nyakán" vannak a kapcsoló, egyenirányító elemek.
Ez a fet már jobb, de 20A-en még mindig közel fél volt fog esni rajta, amit én még mindig lejjebb szorítanék. Diódából is még nagyobbat, ha lehet. Nekem hihetetlen, hogy nem tudsz rossz PC táphoz hozzáférni. Abban találnál jobb diódát is az 5V-os körben, és persze vasat is. Ha nem laksz messze, én is adhatok alapanyagot. Hol szoktál/fogsz vásárolni? Hátha találunk abban a boltban valami jobb vasat. A hozzászólás módosítva: Jún 15, 2016
Az alkatrészeket Hestore-ban szeretném megvenni, de ha más online shopban lehetne kapni az is megfelelne nekem.
Kőszegi lakos vagyok vas megyében, elsősorban inkább vásárolnék új vasat vagy gyűrűt mert ha több darabot kéne elkészítenem a kapcsolásból akkor ne kelljen mindig egy-egy tápot keresgélni és szétbombázni hanem egyszer rendelek 5-6 darabot aztán akkor van itthon talonban. (Raktározás híve vagyok) Elméletben akkor ha a fet átkerül a tekercs jobb oldalára, illetve a kondipakk vezetékezését átvariálom hogy ne ilyen hullámos legyen hanem minél rövidebb és vastagabb, és a primer oldalon a kondi-dióda-kondi útvonalat lerövidítem és ott is figyelek a megfelelő vastagságra akkor javulás érhető el? Esetleg ha a bemeneti oldalon a jelenlegi felállást szigetté alakítom mint a pozitív mint a negatív ágat már az is javíthat vagy legyen még ennél is rövidebb? Elnézést ha sokat kérdezek de nem szeretném a fórumot hibás kapcsolásokkal telerondítani, inkább egy sor kérdés után talán elsőre sikerül korrigálni a rajzot úgy hogy elfogatható legyen.
Visszaolvastam, hogy mihez is akarsz sepic convertert készíteni: egy LED szalaghoz?
Van egy ötletem: Stabilizáld a feszültséget oda, ami mindig fix. Pl. 11V-ra, és nézd meg, hogy elég-e a fényerő. Ehhez építhetsz egy sima disszipatív low-drop áteresztőt, pár alkatrész az egész, talán még melegedni sem fog sokat. Vagy ha mondjuk 10V-nál is elegendő a fényed, akkor már szóba jöhetnek a step down converterek. Ami számomra mindig nagyon hasznos, az a fényerőszabályzás, ahova csak tudom, beépítem. Ha készítenél egy olyan fényerőszabályzót, ami az áramot tartaná fixen, és ezt az áramot pedig úgy állítanád be, hogy a LED szalagon kb. 11V essen, akkor indítózáskor nem fog a szalag fényereje csökkenni, viszont egy potival gyönyörűen tudod majd a fényerőt szabályozni majdnem nulláról maximumig, és bárhova tekered, fix marad a fényerő. Ehhez kellene egy step down átalakító kb. 10-11V-ra beállítva, meg egy NE555-ös PWM kapcsolás. Esetleg ha hozzáférsz, lehetne csökkenteni a LED szalagon levő soros ellenállások értékét, hogy 10V-on is tudjon a megfelelő nagyságú áram folyni. Mekkora teljesítményről is beszélünk? Még mindig 12V 6A? Hova raksz ennyi LED szalagot?
Ebben a hozzászólásban csatoltam egy kapcsolást ami össze van kötve egy rgb led szalag vezérlővel, és lényegében ezt a kettőt kéne ellátnia a tápnak.
A tápot azért szeretném ekkorára mert ha már bent van egy 72W-os vezérlő akkor azt ki lehessen használni ha kellene. (Természetesen nem valószínű hogy lesz rá példa, de ha lenne akkor se kelljen módosítani már a tápon, illetve mivel autóba üzemelne utastér hangulatvilágításként így egyéni kérés hogy csak a műszerfal alatt legyen, vagy akár a hátsó lábtér is be legyen világítva, de volt már rá példa hogy a csomagtartóba úgy kértek mélyládát hogy ott is legyen egy kis led szalag) Szóval ezért szeretném maximálisra a tápot hogy a két vezérlőt maximálisan ellássa.
A Hestore-ban nem láttam megfelelő vasat. A Lomex-ben kapható 50-00-26 rendelési számú vasmagra kellene egy méretezést csinálni, az elvileg ilyenre való. Olcsóbb a 50-00-55 számú vas, de ezt gondosan ellenőrizni kell, mert ennek lényegesen nagyobb a vesztesége.
A Hestore-bn olyan gyűrűmagot láttam, ami első ránézére áramváltóhoz lenne jó: TF-6X4X3. De áramváltóhoz kompakt fénycsőből is bonthatsz gyűrűmagot. Amiket írtál, az mind javít a helyzeten. A legjobb, ha minél kisebb a vezetők által körbefogott hurok, illetve a vezető sávok minél szélesebbek. Ha tudsz kétoldalas nyákot készíteni, azzal jobb eredményt lehet elérni, hiszen az egyik oldalon az egyik, másik oldalon a másik irányban folyhat az áram jó széles vezetőfelületekkel. Érdemes végig gondolnod amit Kovid ír. A szóban forgó tápnak előnye a széles bemeneti tartományban biztosított stabilitása, de hátránya, hogy a trafón a teljes energia átmegy, ami jelentős veszteségeket okozhat, illetve viszonylag drága, nagy tipusteljesítményű alkatrészeket kell felhasználnod. Lehet hogy másmilyen topológiákat is végig kellene gondolni, mert az lehet hogy azok összességében kedvezőbbek.
Nem ragaszkodom ehhez a kapcsoláshoz, ha van más ami szintén stabil feszültséget képes biztosítani.
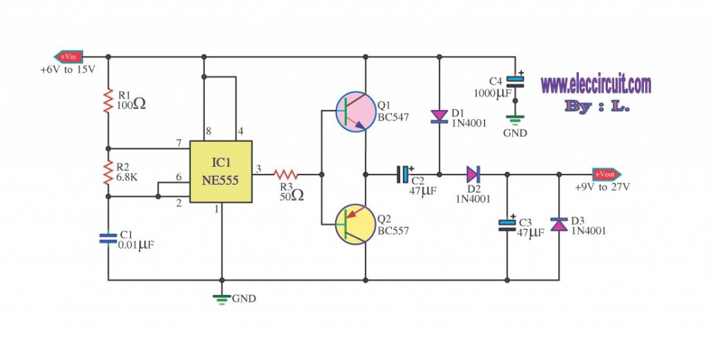
Találtam egy másik kapcsolást ami az ne555-ös ic-re alapul és a szamomra optimális kimeneti feszültséget be lehet rajt állítani nem tudom hogy megfelelő lenne-e, akár egy tranzisztoros áramátadó kapcsolással kiegészítve. A szalagban lévő ellenállásokhoz nem férek hozzá mert kültéri szalagot használok. A hozzászólás módosítva: Jún 16, 2016
Hello! Ez az 555-ös kapcsolás, csak egy bohóckodás. Ez nem terhelhető szinte semmivel..
Ilyen paraméterekkel én valami más megoldást keresnék. Bemenő 10-14V, kimenő 12V@6A. Ez kemény ügy. Ide csak egy jó erős buck-boost converter a jó. Vagy pedig kiszámolod (leméred), hogy pontosan mekkora teljesítmény is kell, mert ha 25-30W körül maradsz, akkor ez is jó lenne, esetleg ebből kettő párhuzamosan: Bővebben: Link, a tetejére rakni egy kis ventit, az sokat segít. A két modult egy soros dióda (talán még egy kis értékű soros ellenállás?) után közösítheted, és reméljük, hogy az áram is szépen meg fog oszlani köztük. Erre kellene valami okos megoldást kitalálni, és akkor olcsón, kis méretben megúszhatnád.
Vagy kii lehet próbálni, hogy raksz az IC-re hűtőbordát, és ventit, akkor bírnia kell a 60W kimenőt is, ekkor egy modul elég lenne. Ha pedig csak tartaléknak kell a 60-70W, és normál üzemmódban 30W-tal hajtanád, akkor szerintem ez jó megoldás lenne. Elvileg van beépített hővédelme, én még nem próbáltam, hogy eldurran-e az IC. A hozzászólás módosítva: Jún 16, 2016
Nekem egyébként ez lenne a kedvencem: Bővebben: Link Kicsit át kellene variálni, hogy ne az áramot korlátozza, hanem a feszültséget, ami könnyen meg is oldható, kell egy hűtőborda csere, egy kicsit venti rá, és mehet a 60-70W. Én ezt ajánlom neked. Ez ugyanaz a modul, mint amit feljebb linkeltem neked (1.7$-ért), csak itt nem SMD a vezérlő IC, hanem TO-220-as tokos, és így sokkal jobban hűthető! Sajnos megkérik az árát, 7$ elég sok, de legalább nem kell nyákot készítened. Aliexpressről lehet venni ilyen IC-t, XL6006-os a típusa, csak figyelj, hogy TO-220-as legyen a tokozása. Így megmarad a nyákgyártás öröme is.
A hozzászólás módosítva: Jún 16, 2016
Már írtam, semmi szükség a teljes áramkört stab tápról járatni!!
A led szalag + kivezetését egyenesen fel lehet kötni akku pozitívjára!! Itt folynak nagy áramok meg majd a vezérlő negatív (fekete) szálján. Maga a vezérlő a pozitív oldalról alig fogyaszt (ha nem folyik át rajta a leg szalag árama), egy kis stabkocka megbírja. Én egy 7810-sel megpróbálnám!
Köszönöm szépen a linkeket.
Mivel a vezérlőnek is készítek panelt így arra fog kerülni a táp is, szóval a nyák gyártás nem akadály sőt ha magam tudnám elkészíteni az még jobb is lenne mert legalább egy panelon van a táp a vezérlővel ami szerelés szempontjából nem utolsó dolog. Esetleg az ic-t nem lehetne helyettesíte
Kicsit lejjebb csatoltam egy kapcsolást ami vezérli zene impulzusára és ő pont a +12v-os szálat kapcsolgatja. Viszont az rgb vezérlőről csak a 3 színcsatorna megy ha hazaérek munkából rámérek hogy az mennyit fogyaszt külön mert a fesz.ingadozás az rgb vezérlőt teszi csak gajjra a zenei vezérlőt nem.
Nos kicsit méregettem úgy hogy kb 20cm szalag van ráaggatva így vesz fel az egység 2,7A-t.
Viszont csökkentettem a feszültséget körülbelül 11,2V-ra és így is tökéletesen működik és a szalagok fénye sem vibrál, bár azt nem tudom pontosan hogy indítózásnál egy akkumulátor feszültsége maximum mennyire tud leesni és hogy az hosszú távon nem zavarja-e össze a kapcsolást. Mert ha nem lenne az alacsonyabb feszültséggel gond akkor hangyányit könnyebb dolog lenne csak a túlfeszt leszabályozni a megfelelő áram mellett persze. Ui.: (Köszönöm hogy ilyen segítőkészek vagytok, nagyon hálás vagyok érte) A hozzászólás módosítva: Jún 17, 2016
|
Bejelentkezés
Hirdetés |












