Fórum témák
» Több friss téma |
Fórum » Csöves erősítő készítése
Ne feledd betartani a fórum viselkedési szabályait, és a topik megmaradásának feltételeit. [link]
A téma átmenetileg fagyasztva lett, hozzászólni nem tudsz!
Hát nem tudom.. egy UL osztásúra tervezett trafó igazából csak ultralineárban tudja, amit tud. Mivel eleve kisebb teljesítményűre méretezik, a sima pentódás üzemben elérhető többlet a mélytartomány erőteljes torzításával (+ gyakran egyéb anomáliáival) jár együtt.
Amikor hozzáfogtam, úgy voltam vele, hogy ha csalódást okozna az erősítő, szerzek hozzá valami komolyabb kimenőt, de mikor kész lett, nem foglalkoztatott tovább a csere.
Az igazsághoz hozzátartozik, hogy csak itthon használom, kis hangerőn (vagyis alacsony potiálláson, mert a hangerő már az alsó tartományban is sok tud lenni).
Azt a 80Hz-et vidáman hozza 7W-on ez a kis vasmag, itt nem kell Hi-Fi követelményeknek megfelelni.
Valóban nem. Az első gitárerősítőmet pár éve abszolút laikusként ugyanilyen trafóval csináltam. A kapcsolás úgy lett összeollózva, a vége a BP rádió eredeti kapcsolása alapján (tehát UL) lett újraépítve, előfoknak meg kipróbáltam két különbözőt is, az eredmény nem tetszett igazán. Éppen hogy iszonyatos mélye volt, magas viszont semmi. Utána csináltam pár SE-t, és legutóbb ezt a lenti kapcsolást, ami viszont nagyon kellemes meglepetést okozott ugyanazzal a trafóval.
Üdvözlet
Egy kérés lenne csupán.: Sok-sok kapcsolási rajzot találtam már PCL 84-el meg PCL86-tal. Kinek mi a tapasztalata? Melyik kapcsolás a legjobb? Mert akad itthon belőlük bőven Még egyedül 6P45SZ (magyar betűkkel, de orosz cső) sikerült szereznem kettő darabot, de addig nem nagyon merek nekikezdeni, amíg egy kisebbel nincs tapasztalatom A válaszokat előre is nagyon köszönöm
Nem ugyanarról beszélünk... (a basszusgitár E-húrja egy oktávval lejjebb van, kb 41Hz)
Az ECL86 a legjobb hangú novál trióda-pentóda kombó. A PCL86 a tévécső változat, 300mA-es fűtéssel. A hangminőség nem elsősorban kapcsolástechnikától függ, többet nyomnak a latban a részletek és a körülmények.
Nem értelek. Ki beszélt itt basszusgitárról? Abban igazad van, hogy oda kell a nagyobb keresztmetszet. Ezzel nem védem a rádiótrafókat, de ettől még lehet jó.
Elnezest, talan felreerthetoen fogalmaztam. Az elektromos gitar melytartomanyara - basszusara - gondoltam.
Sziasztok!
A segítségeteket kérném, egy orosz GU-50 adatlap lefordítására magyarra. Elkészítem a táblázatokat, kimásolom a képeket, csak a szavakat nem tudom lefordítani. Segítséget előre is köszönöm!
Én még nem írtam le a PCL86 csövet SE-ben. Ez most készült. 5cm2-es kimenőkkel. 2x2,5W 8 ohmon. Anódfesz 250V. Frekvenciaátvitel 30hz-40Khz -1dB, 20hz-50Khz -3dB. Jó hangja van.
Értem , köszönöm a választ, de kapcsolási rajzra gondoltam elsősorban. nekem ez van meg.:
Ragaszkodjak a megadott paraméterek mindenéhez, vagy nem túl nagy gikszer ha egy-két dolog egy pár OHM-ot vagy pf-dot csal?
Van komplett táp és erősítő nyák rajzom az előbb feltett készülékhez ha kell feltehetem ide.
Nem tudom mennyire segit,itt van angolul is, azt talan konnyebb manapsag hasznalni/forditani.
Valamint van Google fordító, virtuális cirill klaviatúrával, csak be kell írogatni. Ez az adatlap kb. 15'.
Altalaban en angol verziot hasznalom ha elerheto, ha nincs akkor jo a cirill betus is, annyira meg emlekszem oroszbol
Jöhet , elfogadom , nagyon köszönöm
ha ma megjönne a rajz, holnap neki is látnék mert van itthon szerencsére majdnem minden hozzá (egyedüli nagy bajom a táp-trafóval van, kimenőnek jó az 1:10-trafó? 0,5mm primer vagy 0,45 és 1mm szekunder esetleg egy hajszálnyival vastagabb (átmérő) )
Később tudom feltenni. Mindenképpen kimenő kellene. Ha nincs más akkor lehet rádió vagy tv kimenő. Jobb lenne egyet tekerni mert amúgy is keveset ad le a cső és ne vesszen még el ebből is sok a kimenőn.
Értelek. Akkor nekem csak annyi kellene hogy hanyas huzal(ok)ból, mennyit, mekkora vasmagra. Még valami.: mien kialakítású a legjobb?
Nekem 5cm2-es vason a primer 2x1600 menet 0,15mm huzal, a szekunder 125 menet 0,6mm huzal 8 ohmra. A szekunder a két primer közé tekercselve.
JAJJDEJÓ! A régi pénztárgépnek a hipersil trafója ugyan ilyen
már csak egy másik kérdés (pontosabban kettő). Első.: érzékeny a kondenzátorokra és ellenállásokra? (ha egy icipicit kisebb vagy nagyobb értékű? (ellenállásoknál max 0.5W meg vagy pár Ohm, kondenzátoroknál mondjuk nem 2n hanem 2.2n?) Második.: mien programmal tudnám megnyitni a fájlokat? A választ előre is köszönöm
megnéztem, csak a kondenzátor volt-értékek nem tiszták :-S meg hogy a C-menne a 6.-lábra? vagy oda kell a trafó? (azért írtam hogy kapcsolási rajz alapján jobban elmegyek :-S de így is köszönöm
Amit viszonylag könnyen meghatároztam:
Fűtőfeszültség 10,8-tól 14,5-ig. Fűtőáram 0,64 A-tól 0,77-ig. Anódfeszültség max. 1000 V. Katódáram 230 mA. Meredekség 3-5 mA/V Ház külső hőmérséklete max. 200 C_fok. Rácskapacitások... Magasság, átmérő, de ez a legkevésbbé fontos. Teljesítmény 40 W Katód feszültsége a fűtéshez képest: +100, -200 V. Segédrácsteljesítmények 5 és 1 W. Nem volt kedvem megkeresgélni, pontosan melyik segédrács.
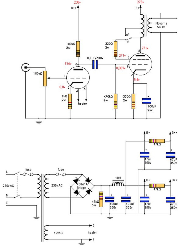
A bemeneti csatoló 100nF kondi 100V-os, a másik ami trióda és a pentóda között van az 400V-os. 1nF 63V-os. 100µF-ok 16 Voltosak, 47µF-ok a táp panelen 400V-osak. A pont a táp panelen megy a kimenő primerjére amenek a másik fele megy a cső 6-os lábára. B és C megy az erősítő panelre értelemszerűen. A visszacsatolás a szekunderről megy az 1nF 2,2K párhuzamos tagra és a GND-re.
A hozzászólás módosítva: Júl 2, 2016
A segédrács (grid2) max. 5W, a vezérlőrács (grid1) max. 1W, anód 40W disszipációt visel el a megadott élettartamban. Hasznos adat még a lehetséges előfeszültség (bias) is. A max. anódfeszek az adócső alkalmazásra vonatkoznak - hangfekis alkalmazásban az ált. paraméterek ajánlatosak.
Itt van róla hangfrekis beállítás igaz a P50 csőre de az a GU50 megfelelője.
Köszönöm Szépen az információt.
Sajnos nem sok 47µF 400V kondim van itthon , ma is alig tudtam összekaparni 2-őt . A táp panelen ami van 4 darab 47µF-os kondi, azt nem lehetne kicserélni egy darab 200µF 400V kondenzátorra? A többi, minden világos. Ma azt építettem meg amit feltöltöttem , de meg se akart mukkanni, pedig szépen be volt fűtve meg minden A Kimenőtrafónál, mindkét oldalt (miután szétkötöttem , megmértem) ugyan akkora fesz volt (275V)De holnap ezt fogom megépíteni, hátha sikerülne (pláne ha van annyi cin itthol )
Biztos vagyok benne hogy nem kötöttem el! Sebaj, holnap megint megpróbálom , egy másik kapcsolással, amit itt kaptam djhans-tól
annak már működnie kell |
Bejelentkezés
Hirdetés |


Egy kérés lenne csupán.: Sok-sok kapcsolási rajzot találtam már PCL 84-el meg PCL86-tal. Kinek mi a tapasztalata? Melyik kapcsolás a legjobb? Mert akad itthon belőlük bőven
A válaszokat előre is nagyon köszönöm 






(egyedüli nagy bajom a táp-trafóval van, kimenőnek jó az 1:10-trafó? 0,5mm primer vagy 0,45 és 1mm szekunder esetleg egy hajszálnyival vastagabb (átmérő) )
