Fórum témák
» Több friss téma |
Mielőtt kérdezel, a következő két dolgot ellenőrizd!
I. A helyes tápfeszültségek megléte.
II. A kimeneten van-e egyenfeszültség.
Élesztés.
Az 1K-án most 2.18V van, a földelt kollektoros tranyó 1K ellenállásán 1.4V, az MLE féle 150ohm-on 0.8V. Azáramgenerátor ellenállását 150ohm-ra csökkentettem, meddig mehetek lejjebb azzal? Vagy lehet, hogy hagyni kellett volna az 1.8K a diff.erősítőben? Ja látom már kimatekoztad.
A hozzászólás módosítva: Júl 19, 2016
Megtörtént a művelet, a 150ohm-on most 1.7V van, viszont a túllövés semmit sem változot..
Nézd már meg a visszacsatolási ponton a jelalakot négyszögjel esetén.
Hasonló a kimenetihez, csak picivel tovább tart a lecsengés
A nullaátmenetek környékén nagyíts rá, és úgy nézd meg.
Nem látok semmi extrát, de mit kellene látnom, mi a gond szerinted?
Szia! Megnéztem a tranzisztort a B-E dióda nincs rendben, kicserélem és meglátjuk... Köszönöm a tanácsot!
Hello. Összeraktam az erősítőt a fejegységgel. Minden rendben szépen is szól, amíg meg nem nyomok egy gombot a fejegységen. Akkor pattog egyet a hangszóró, mintha egyenfeszültség jutna ki rá. Ezzel lehet valamit kezdeni? Gondolom a testtel van valami. Mellékeltem a kapcsolásokat. A jel benet ugye a GND-n van, a kimenet az AGND-n. Ugyan ez a tápban egy ellenállással el van választva, de a végfok panelon a kettő össze van kötve.
A hozzászólás módosítva: Júl 20, 2016
Kicseréltem végfokban a tranzisztor és minden rendben van, működik. Köszönöm a segítséget!
Egészen pontosan ezt látni diff erősítő invertáló bemenetén. Ahogy nézem a zinternetet ez nem egyedi eset és talán nem is akkora probléma, lehet, hogy a másik kapcsolás igazi kuriózum, mert nagyon stabil.
Ha nagy túllövések, vagy belengések vannak a visszacsatolási ponton (mint pl. a mellékelt képen), akkor az az erősítő biztos, hogy nem jó hangú. Még akkor sem, ha a sávszélessége és a THD -je is kitűnő.
A tiednek a negatív fele instabil még. A hozzászólás módosítva: Júl 20, 2016
Ha megpiszkálunk egy kiforrott kapcsolást az valószínűleg csak rosszabb lesz tőle, amit összehoztál az még így is jobb azért egy átlagos erősítőnél.
Idézet: „Ha nagy túllövések, vagy belengések vannak a visszacsatolási ponton (mint pl. a mellékelt képen), akkor az az erősítő biztos, hogy nem jó hangú. Még akkor sem, ha a sávszélessége és a THD -je is kitűnő.” Ez eddig is tudtam, ezért is csinálom azt amit. Mindkettő pontosan ugyanúgy viselkedik, miből gondolod, hogy a negatív fele lenne instabil? Arról szó sincs, ami a mellékelt képeden van. Amúgy rájöttem, hogy nem elég egy ponton lassítani, most a végfokok felé kísérletezek és eddig ígéretes. A hozzászólás módosítva: Júl 20, 2016
A negatív irányú kivezérlésre még beleng a visszacsatoló kör, arra írtam.
A pozitívra is ugyanúgy, csak az nem látszik. Kapott 47pf kondikat a BD-k bázisa és kollekrora közé.
Azzal csökkented ugyan az eredő átvitelben a kimeneten a túllövést, de ugyanakkor a visszacsatolási ponton nagyobb lesz a túllövés, megnő az intermodulációs torzításod.
A túllövés nem lett nagyobb, viszont így már kezd hasonlítani a mellékelt ábrádhoz a visszcsatolás.
Mivel 96KHz mintavételezés mellett sem képes semmiféle forrásom olyan frekvenciákat generálni ami előidézné ezt a lengést, ezért egyenlőre így marad, és csinálok egy másodikat is. Ezt az egyet meghallgattam és semmi gond nincs a hangjával, viszont a mély olyan, mint a DC csatolt IC-s erősítőknél, csak ennek nem folyik el a hangja nagy hangerőn (tényleg érdemes meghallgatnia mindenkinek azt a megoldást amikor nincs alsó határfreki, sem fázistolás alacsony frekvencián). Az alacsony erősítésnek hála osztó nélkül is jobban ki lehet vezérelni, mint az előző megoldást, mégis alacsonyabb a zaj, tehát eddig küldetés teljesítve.
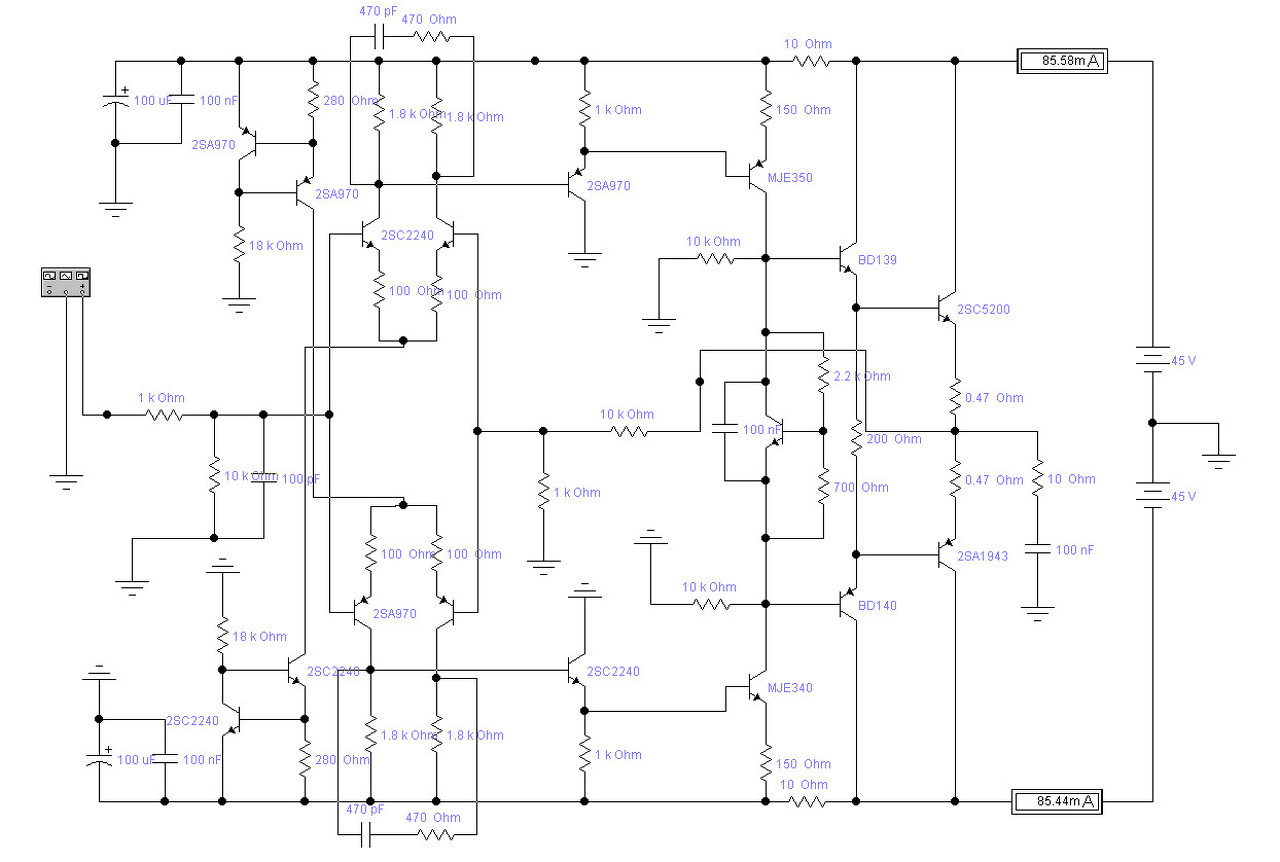
![]() Ez volna a végső kapcsolás, az áramgenerátort és minden mást is visszaalakítottam az eredeti felállás szerint, rendben van ez így. A hozzászólás módosítva: Júl 21, 2016
Ennél a kapcsolásnál a nagyjelű erősítő Miller kapacitására az elé kötött emitterkövető dolgozik, így a differenciál erősítő lesz a leggyorsabb fokozat. Az első képen jól látszanak a kompenzálatlan erősítő sebesség viszonyai. A differenciál erősítő árama 1MHz-től folyamatosan emelkedik 12dB/oktvávval egészen addig, míg a visszacsatolási tényező "el nem fogy". A rendszernek kicsi a fázistartaléka, amit a 4MHz-en látható 5dB-es kiemelés is mutat. Ezt a kiemelést láttad a négyszög átvitelnél.
A második képen tovább rontja a helyzetet az integrálótag, ami éles rezonanciacsúcsot alakít ki. A szimulátor szerint a differenciál erősítő kimenetébe kötött 470pF+470R sem oldja meg a kérdést. Ha ennek értékét 2.2nF-ra növelem, még akkor is túllövést mutat a négyszögjel átvitel a Bode szerint. Az utolsó képen látható kompenzálás mutat kielégítő megoldást. Így megfelelő fázistartalék mellett, az "előírt" 6dB/oktávval esik az erősítés 2-300kHz-től. A visszacsatolási tényező kb, 10kHz-ig marad állandó, tehát eddig a frekvenciáig nem fog felnőni a THD. Más kérdés, hogy ez a kompenzálási mód gyakorlatilag kiiktatja nagyfrekvenciásan az emitterkövetőt. Ebből is látszik, hogy jó erősítőt nem egyszerű tervezni.
Sziasztok!
Hozzám került egy erősítő javításra melynek olyan problémája van, hogy semmilyen hangot nem ad ki. Az EQ villog a zene ritmusára, viszont a kimeneten semmi hang nincs, teljesen néma. Szerintetek mi lehet a probléma? Ez egy házilag készített erősítő lehet. Hol kezdjem a hiba okának keresését? A segítségeket köszönöm!
Tápfeszültség létének ellenőrzésével.
Majd meg kell mérni ezek eljutnak-e a panelekre, közvetlen a panelen való méréssel. Majd a végfokozat kimeneti egyenefeszültségét kell megmérni (jó lenne itt 0V-ot mérni).
A tápfeszültség +-25V, a két szélső ágon 50V. A kimeneteken 0V-ot mértem.
Esetleg meg lehetne hallgatni, közvetlen a végfokokat meghajtani valamiről. Ha jól látom a képről, sztereo. Ritkán fordul elő, hogy mindkét oldala néma. Akkor valami olyat kell keresni, ami közös. Talán egy IC, ami közbenső fokozat az eleje meg a vége között. Kérdés, a LED sor honnan van kivezérelve? Mert odáig az eleje jó.
A hozzászólás módosítva: Júl 21, 2016
Sziasztok! Tudtok nekem egy olyan erősítő kapcsolást mondani, amelyik BD249-250-es párral szerelt és 2x33V kell neki. A Texas kizárva, mert feladtam a hiba keresését. Az "L" oldal tökéletesen szól a az "R" oldal rövidre zárt bement mellett is fűti a végtranyókat.
Kipróbáltam, így fűrészjel lesz a négyszögjelből.
Viszont 47Pf 47ohm ilyen lesz. Mindenhol kísérletezgettem, kondikkal, de így pont nem. Még egy kicsit gyorsítani kéne, és akkor talán rendben is lesz. A hozzászólás módosítva: Júl 21, 2016
Üdv! A hidalt kimenetet vissza lehet alakítani normál testhez viszonyított kimenetre? Ha a híd egyik felét és a testet használom, akkor a rádió gombnyomásaikor pattog a hangszóró, DC kerül rá.
Köszi!
Szia! Aszimmetrikus tápnál kimeneti csatoló kondenzátort kell alkalmaznod.
Ami van a végfok bemenetén az nem elég? 1µF van benne.
Szia! Végtranzisztorok kollektor, bázis és emitter feszültségeit mérd meg testhez képest. Amit várunk: kollektoron a táp, bázison 0,5V a kollektorral azonos polaritással, az emitteren pedig 0-10mV közötti érték.
|
Bejelentkezés
Hirdetés |



















Viszont 47Pf 47ohm ilyen lesz. Mindenhol kísérletezgettem, kondikkal, de így pont nem. Még egy kicsit gyorsítani kéne, és akkor talán rendben is lesz. 
