Fórum témák
» Több friss téma |
Az antenna motorra szerelnék egy potit ami a feszültséget szabályozza a bemenetre.
Ezt értem, de mechanika, vagy mi van hozzá? Mert a potik többsége 270fok elfordulással bír. Kivétel ez alól a méregdrága pont ilyen célra készült állásjeladó potik. Vagy is mekkora lesz a poti ellenállása és az elfordulás szögértéke 0/360 fok mellett?
Hű de gyors voltál ,nagyon szépen köszönöm!!!
Üdv!
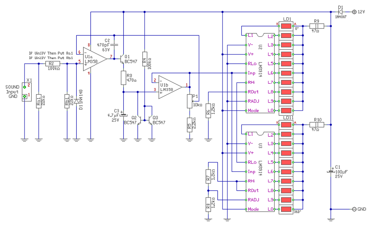
Van 2db lm3914-es IC-m! Tudnátok adni egy kapcsolást VUmeterhez ami 20db led-et tud kezelni ugye a két db ic-vel? Előre is köszönöm!
Hello! Tessék! De remélem nem nyáktervre gondoltál a kapcsolási rajz alatt, mert azt Neked kell megtervezni.
Köszönöm! Nem, dehogy is, ez egyértelmű!
Ha dinamikusabb kijelzés szimpatikusabb a számodra, használj áramtükröt a kondikisütéséhez.
Köszönöm!
Ez csak a két taranziztorban változik ugye?
Igen. IItt megnézheted a lényeget. A nyákot ki lehet alakítani mind két megoldásra egyidőben. Aztán eldöntöd, számodra melyik a szimpatikusabb kijelzési viselkedés.
Köszönöm!
A nyákot már elkíszítettem a két tranzisztoros megoldással, biztos jó lesz, de ha nem tetszik akkor kiszedem és átkötöm.
Kedves Proli007! Februárban terveztél számomra(fentebb) egy antenna helyzet jelző áramkört,amit nagyon köszönök. Most az lenne a kérésem,hogy szeretném,ha 10 fokonként látnám az antenna helyzetét,tehát ennek az áramkörnek,egy bővítettebb verzióját,ha megterveznéd,nagyon szépen megköszönném! Üdvözlettel :Gosó
Hello! Legyen úgy.. Természetesen a Led-eket csak 350 fokig kell beépíteni, mert a 360 fok, már maga a nulla.
Köszönöm a gyors választ,tervet, tervezem a nyákot!
Üdvözlet
LM3914-es ic-vel 20 ledes kijelzőt szeretnék csinálni úgy hogy a (1,2,3,9,10-18,-ig)lábakat fixen beforrasztanám kiépíteném ami kell hozzá hogy működjön a többit meg csatlakozóra vezetném ki és csinálnák hozzá különböző áramköröket . Kérdés - 7 láb a ledek fényerejét szabályozza csak ? (mert a legtöbb kapcsolásban össze van kötve más lábbal is vagy egy ellenálással elég ha a negatívra kötöm )
Hello! A 7-es lábnak "Ref-Out" kettős szerepe van. Részben a belső referencia egység kimenete, valamint ennek a terhelése határozza meg a Led-ek áramát. Az IC a Ref-Out és ADJ lábak között 1,25V feszültséget állít be. Vagy is addig szabályozza a Ref-Out feszültségét, míg a két láb között 1,25V ne jön létre. Így a kettő közé kötött ellenálláson, mindig 1,25V lesz mérhető. Így a Led-ek árama kb. Iled=10*1,25V/R határozza meg.
Az ADJ és GND közé kötött ellenállással állítható be a Ref-Out referencia értéke. De az adatlapon szépen minden le van írva.
Köszönöm a választ.
Sajnos nekem halvány tudásom van angol téren , a G fordító meg értelmezhetetlen .
Szia Proli007! Amit megterveztél antenna pozíció jelzőt lm 3914s ic vel rajzhoz szereztem egy 2k-s 10 fordulatú helipotmétert. Szerinted belerakhatom az áramkőrbe,vagy módosítani( a trimmerekkel betudom lőni?) kell.Összelehet hozni? Nem akarok áttételekkel bajlódni.Ezt ugyanis könnyedén rátudom szerelni mechanikusan!Köszi! Üdv:Goso
Hello! Az R1 és R2 ellenállást ha 910ohm-ra cseréled, minden változatlan marad. De ha csak egyszerűen beteszed a 2k potit, akkor sem lesz gond belőle.
Sziasztok!Segítséget szeretnék kérni,hogy mi a baj.A képen látható kivezérlés jelzőt építettem meg LM3914-es IC vel, valamiért nem működik. Táp ráadásánál 1-2led világít és ennyi, L-R bemenetre számítógép füles aljzatát használtam. Forrasztott jack dugót használtam erre, működésnél nem változik semmi ugyanúgy marad 1-2 led világít. És szeretném megtudni érdemes e bekötni a kapcsolókat 9 es lábára? Előre is köszönöm!
A hozzászólás módosítva: Márc 27, 2017
Szia! A kapcsoló bekötése ezen nem segít. A forrásjel egyenfeszültséggé alakítására a rajzon szereplő módszer roppant szerencsétlen megoldás. Ebben a témában találsz hozzá csúcsegyenirányítót. Példa.
A bemeneteken lévő 330kOhm-os ellenállást cseréld ki 1kOhm-ra, mindkét bemenetnél.
Az IC-nek legalább 9V tápfeszültség kellene az optimális működéshez. A kapcsolóval választhatsz, hogy sávot, vagy csak adott pontokat jelenítsen meg. Az IC gyári adatlapján ettől jobb kapcsolások vannak, érdemes azokat is megnézni, valamint a 3915-ös IC lapját is, mert igazából az a kivezérlésjelző, ez a 3914-es, pedig lineáris szintjelző. Sok sikert! Üdv!
Üdvözlök mindenkit! LM3914-es ic-vel szeretnék 20 led-es feszültség mérőt készíteni. Ebben kérem a segítségeteket. Fentebb láttam egy rajzot, mely tetszik is goso tette fel. Nekem 5V-ra kellene, ami ha jól számolom 0,25V-os lépésekben bontaná fel az öt voltot. A feszültség osztót elhagynám. A led meghajtó oldalon viszont power ledeket szeretnék meghajtani. A ledek 700mV-osak 2-2,6V és 3,2-3,6V feszültségről mennek. Hogyan tudnám egyszerűen meghajtani őket? A mérendő feszültség tartomány 1,7-3,5V között van, az áram szkópon így néz ki. /Melléklet/ Segítségeteket előre is köszönöm. Szép napot!
A hozzászólás módosítva: Jún 24, 2017
Hello! A dolgok cseppet össze-vissza vannak itt.
- Azt jól gondolod, hogy ha elhagyod az osztót, akkor 0..5V-ig fog mérni, mert 5V a refrencia. - De gondolom a Led-eknél 700mA-ra gondoltál. De mi az, hogy 2-2,6V és 3,2,-3,6V feszültségről mennek. (Gondolom kétféle színű a Led, ezért a két tartomány.) De nem "ennyiről mennek", hanem a 700mA hatására ekkora nyitófeszültség esik rajtuk. Ugyan is a Led-eket "árammal kell hajtani", nem "feszültségre kötni". - Az LM3914 maximum 20..30mA-t tud kiadni, 700mA-t sehogyan sem. Tehát akkor meghajtókkal kell kibővíteni Led-enként. Viszont az egész tápfeszültségét úgy célszerű megválasztani, hogy illeszkedjen a Led-ek nyitófeszültségéhez, mert különben igen nagy lesz a hőtermelés. - Viszont ha 5V a referencia, akkor a tápfeszültségnek annál legalább 1,5V-al magasabbnak kel lenni. Tehát ez alapján minimum 6,5V táp kell. Viszont ha "BAR" módban megy a kijelző, akkor 20*700mA=14A a tápram igénye a 6,5V mellett. A 3,6V-os Led esetén a különbségi feszültség 3,3V. 700mA-el ez 2,3W hőtermelés diódánként. 20 Led esetén ez 46W, tehát hűtés is kell. (2,6V esetén még rosszabb a helyzet.) DOT módban pedig az adatlap 15. ábrája szerint kell összekötni a két IC-t. - "A mérendő feszültség tartomány 1,7..3,5V" ez és a szkóp ábrával együtt ez már végképp nem érthető. Az LM3914 egyenfeszültséget mér (mutat) va az változik, akkor a kijelzés is "rohangál" ennek függvényében. Mondjuk a szkópábra jelének paraméterei nem láthatók, de nem igazán érthető mit is szeretnél mérni valójában. Főleg egy időben változó impulzus jel esetén, amit ráadásul 2W-os Led-eken kellene megjeleníteni.
Helló! Ez egy galvanizáló 3~ 1000A-os egyenirányítója(mellékleten küldök néhány képet) Elvileg egyen áram, hat tirisztor van benne kétszer tizennyolc volt. Egyen irányítás után egy potival 0-15V között lehet állítani, valóságban 0-17V. Azb egyen irányító és külön helyiségben van kb 30m-re az elektrolittól. Szeretném, ha a kád mellet kilehetne jelezni a feszültséget amit messziről lehet látni, mellette a határ értékalat és felet szeretném, hangjelzéssel kiegészíteni. Ezért kerestem megoldást a 3W-os power ledre. Gondoltam már ssr meghajtásra, vagy valamilyen optó csatolásra, de nem tudom eldönteni melyik lenne a jobb és nem utolsó sorban olcsóbb is. Van egy kapcsolási rajz az egyen irányítóról, de valamiért nem tölti be(valószínű túl nagy). Van a kádon 48V 50Hz váltó áram elvileg erről tudnék trafóval független tápot csinálni. Szép estét! ui: a kapcsolási rajzott megpróbálom holnap elküldeni.
Helló! Sikerült feltölteni a rajzokat, külön külön lehetett csak. Nem egészen értem a rajzot. Van még egy trafó a szekrényben amely a tirisztor vezérlésébe beleszól. Róla is küldök egy képet.
A led meghajtást nem lehetne optó csatolóval amely meg hajt egy fet-et, vagy a kettő kombinációjából csinálni valahogy áramgenerátort? Nézegettem optó csatolókat de igazából nem tudok eligazodni. Nekem van itthon jó pár pc817 optó csatoló. Gondoltam ssr-re, de a gyári horor áron van, még Kínából is. Valami llyesmire gondoltam. Ha van lehetőség még agyszerűbbre, annak csak örülnék. Szép napot! |
Bejelentkezés
Hirdetés |





















