Fórum témák

» Több friss téma
Fórum » Kapcsolóüzemű táp 230V-ról
 
Témaindító: cimopata, idő: Szept 13, 2006
Témakörök:
Lapozás: OK   669 / 788
(#) Ge Lee válasza 3F2U6U_aramiranyito hozzászólására (») Okt 27, 2016 /
 
A hálózati feszültségre a push pullt felejtsd el, nem egyszerű megcsinálni spéci zománchuzallal és 1200V-os fetekkel sem. Félhídban így néz ki a dolog, ami egy átalakított ATX táp. Van fesz és áramszabályozás, illetve mindkettő állítható is.
Nyilván nagyobb áramra át kell számolni, az állíthatóság elhagyható ha nincs rá szükség, és a tranyók helyett inkább feteket kell használni, azokhoz alkalmas meghajtással. Arra is van itt rajz.
(#) gyulank hozzászólása Okt 28, 2016 /
 
Sziasztok! Ehhez a táphoz milyen tranzisztor felel meg? Vannak ilyenek, és van még IRF510;630;730.
(#) Ge Lee válasza gyulank hozzászólására (») Okt 28, 2016 /
 
Megnézed hogy mi volt benne, mert ugye nem mindegy hogy tranyó volt vagy FET. Olyan 800V/2A körüli biztosan jó bele, lomexben szokott lenni mindkettőből olcsón.
(#) Tartarus_ hozzászólása Okt 28, 2016 /
 
Sziasztok!
Skori-féle rezonáns tápból már készítettem hármat és nagyon elégedett vagyok velük. Egy olyan ötletem támadt, hogy szeretnék belőle készíteni egy túlfeszültség védett darabot 36V körüli kimenő feszültséggel. Ha véletlen emelkedne a hálózati feszültség mondjuk 10%-al szeretném, ha lekapcsolna.
Gondolkodtam egyszerűen a kimenetére tirisztoros crowbar kapcsoláson, de inkább valamilyen optós visszacsatolást szeretnék.
Valami ilyesmire gondoltam, nem tudom mekkora hülyeség, működhet-e?
A primer kört is tervezem védeni MOV-val, azt nem tudom mennyire megbízhatóak, ha nem megy ki időben a bizi mindent befémez-e maga körül?
A hozzászólás módosítva: Okt 28, 2016

REZO.JPG
    
(#) gyulank válasza Ge Lee hozzászólására (») Okt 28, 2016 /
 
Az ilyenek linkben leírtam, az eredetit. 12V 1A-es táp. Azt szeretném tudni, hogy mitől függnek ezek az értékek, és kapcsolóüzemű tápba miért nem jó FET? Szóval miért kell pl. 800V, és 2A? Szóval, ha a feszültség mondjuk az egyenirányítás miatt mondjuk 500V, akkor miért nem 12W/500=24mA-esnek kell lennie? Nekem 200>olcsó. Ha minden igaz, ez ilyen. Mivel MJ nincs előtte, -2 pedig van utána nem biztos. Erre pedig 400V 4A 75W-ot írnak, és nem olcsó. Ezért írtam ki előbb NPN-eket, amiket találtam, aztán a FET-eket, hogy hátha jó valamelyik.
(#) Skori válasza Tartarus_ hozzászólására (») Okt 29, 2016 /
 
Akár működhet is az elgondolás, ki kellene próbálni.

A primer oldallal viszont szerintem nem érdemes nagyon foglalkozni. A FET-ek 500V-os típusok, az elkók meg elég nagy túlfeszt is képesek tolerálni ha nem folyik túl nagy töltő/kisütő áram rajtuk. Anno DC 600V-al is kipróbáltuk SPafival az egyik prototipusomat, amiben W9NA60 Fetek voltak, és sima PC táp trafó! Nem ment tönkre, és megjelent a kimenetén a +-50V körüli feszültség. Persze ebben az állapotban nem volt rajta jelentős terhelés, mert ez csak egy kísérlet volt.

Olyan megoldás viszont egyszerűen megoldható lenne, ami a primer puffer feszültsége alapján tiltja le a táp működését, mert a szekunder figyelése túlfesz esetén ki-be kapcsolgatást eredményez. A primer puffer figyelése túlfesz esetén fix letiltást eredményezne.
A hozzászólás módosítva: Okt 29, 2016
(#) Tartarus_ válasza Skori hozzászólására (») Okt 29, 2016 /
 
Köszönöm, összerakom és majd beszámolok róla
Jó, hogy ilyen jól bírja a strapát.
Primer köri vezérlés valahogy nem is jutott eszembe, jót ötlet.
Egyébként egy ilyen lesz rákötve: Link már várom, hogy megérkezzen.
Tartósan nem szokott nálunk megemelkedni a feszültség, mondjuk nem igazán szoktam méregetni (jelenleg 236V), de APC szünetmentesem jelezte volna.. Már régen volt olyan, hogy egy elmű szerelés és visszakapcsolás után felrobbant az adsl modemünk.
(#) sector99 hozzászólása Nov 1, 2016 /
 
Olvasgatom továbbra is a fórumot ennek a tápnak az elkészítése miatt. A főtrafó elkészítésével kapcsolatban van még kérdésem. Ilyen vasakkal készíteném el, a kérdés az, hogy a szekundert kell sodorni, vagy nem ? ( a képen sincs, de olvastam olyant is hogy sodorjuk) A másik kérdés, hogy a linkelt kapcsoláshoz kell-e légrés ? FBS-el akarom összeragasztani, tehát az érintkező felületekhez tegyek-e, vagy csak az oldalát kell megkenni ?
Az érintésvédelem, szigetelés stb. rendben van, azzal tisztában vagyok.
A hozzászólás módosítva: Nov 1, 2016
(#) Ge Lee válasza sector99 hozzászólására (») Nov 1, 2016 /
 
Sodorhatod is, de ugyanúgy fel is tekerheted ahogy a képen van. Légrés nem kell, ragasztót csak nagyon keveset tegyél közé, annyit hogy csak század milliméteres nagyságrendben növelje a légrést. Kívülről úgyis szigetelni kell, a ragasztószalag majd összefogja.
(#) sector99 válasza Ge Lee hozzászólására (») Nov 1, 2016 /
 
Köszi ! Csak azért gondoltam a sodrást, hogy - ha a működésében nem okoz problémát - annyi szállal könnyebb dolgozni lazán összesodorva. Bár én csak a fele teljesítményre készíteném mint a tervezője - 14-15 szállal.
(#) JZoli hozzászólása Nov 3, 2016 /
 
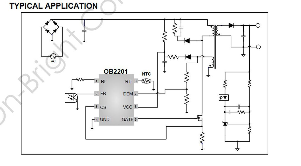
Van nálam javításon egy 12V 5A-es kapcsolóüzemű táp. Nem csinál igazából semmit. A primer oldali nagy elkó 325V-ra töltődik fel, odáig nincs is vele baj. A vezérlése egy OB2201CP-s IC, a tápfesz lábán csak 10,5 V van a leírása szerint minimum 12V-nak kellene lenni. Gondolom ez miatt nem működik. Ezen a lábon egy 22u-s elkó és a segédtekercs felől egy dióda van. Az elkót cseréltem már, de nem oldotta meg a problémát. Szerintetek mit lehetne még megnézni rajta? Ja a 325V-ból két darab 510K-s ellenállással állítaná elő az induláshoz szükséges tápfeszt. Mellékelem az adatlapból kimásolt alapkapcsolást.
A hozzászólás módosítva: Nov 3, 2016
(#) bjina válasza JZoli hozzászólására (») Nov 3, 2016 /
 
Szia!
Lehet több dolog is, először a szekunder kört nézd át, van-e benne hibás alkatrész (lecsökkent szűrő kondi, zárlatos/átvezetéses dióda, TL4341, a visszacsatolás alkatrészei stb. Ha minden jó a kimeneti oldalon vigyél az IC VCC lábára 12-13 V-ot párszász ohmon keresztül és szkópon nézni, el indul e az oszc ... van-e gate vezérlő jel. Természetesen a saját betáp ne működjön/ne kapjon 230V-ot/ !!! Ha nem indul egyátalán, esetleg az IC hibás. Ha elindul a vcc-re menő 2x510k esetleg nyúlott...
(#) latyakosa válasza JZoli hozzászólására (») Nov 3, 2016 /
 
Két dolgot néznék meg, a segédtáp diódája nem zárlatos-e (primer oldali alsó tekercs diódája), illetve az IC-t ha megtáplálod labortápról, a primer ne legyen bekötve indul-e az IC.
(#) FRobert hozzászólása Nov 4, 2016 /
 
Sziasztok. Meg tudná-e mondani nekem valaki, hogy a 3C90 es mag müködne-e 250kHz es frekin, és ha igen, akkor mekkora gerjesztéssel kell számolni. E64 es magból szeretnék planar trafót készíteni nagy teljesítményre. Előre is köszönöm válaszotok.
(#) vteo válasza FRobert hozzászólására (») Nov 4, 2016 /
 
Szia,
A gyártó nem ajánlja.(lásd első kép) Működni működni fog, de nagyon fog fűteni.
Ha kicsire veszed a B-t akkor nagy lesz a rézveszteséged. Ha a B nagyobb akkor meg a ferrit fog fűteni.
Csatolom a 3C90 adatlapját.
Már 200kHz-nél B=100mT a Pv=200kW/m3 (60C fok-on).
Első számolásra kb. 8W
A hozzászólás módosítva: Nov 4, 2016
(#) FRobert válasza vteo hozzászólására (») Nov 4, 2016 /
 
Köszönöm válaszod. Akkor 180kHz en , B=0,1T gerjesztéssel elfogadhatóan fog működni. Félhídban a príméren 4 menet szűkséges, amit pcb ből állítok elö. Jobbnak láttam előbb informálódni, mielőtt nekilátok a kivitelezésnek.
(#) Ge Lee válasza FRobert hozzászólására (») Nov 4, 2016 /
 
Csinálj egy próbatekerést vékonyabb huzalból a kívánt feszre és frekire. A 100mT-nál bőven többet meg lehet engedni még ennél vacakabb magokkal is. Járatod egy fél órát és megnézed hogy mennyire melegszik a mag.
(#) cimopata válasza FRobert hozzászólására (») Nov 4, 2016 /
 
Hogy csinálsz E magból planár trafót? Annak direkt az a lényege hogy minél kissebb a trafó térfogata. E64-nél elé sok kihasználatlan térfogat lenne.
(#) FRobert hozzászólása Nov 4, 2016 /
 
Köszönöm Ge Lee és cimopata a válaszokat. Planár trafóval szeretnék építeni egy rezonáns tápegységet 5kW nagyságba, audió erősítőnek. Skory oldalán levő számolótáblával kiszámoltam félhíd esetén prímér 150V, B=0,1T, 4 menet, és szekundérnek pedig 2*110V - 6 menet. A tekercsnek 70 mikro méter rézvastagságú 0,8 as duplán rezezett pcb-t szeretnék használni, illetve a felső és alsó rézréteget ugyanazon menetre haszálni. Jelenleg nincs tapasztalatom a planár trafókkal, ezért minden információ jól jön. Mivel a mag ablaka 21mm a vezeték vastagságát kb. 18 mm re saccoltam, igy az össz rézvezeték 2,52 négyzetcentimétert eredményez. Nem tudom, hogy mennyi áramerösséget lehet ebből kihozni.
(#) cimopata válasza FRobert hozzászólására (») Nov 4, 2016 /
 
1db-nál ez lehet olcsóbb lenne sima drótból megtekerni. Elsőnek a sima EE64 magra gondoltam de most látom hogy ebből is van külön planár. Ahogy számolom szerintem nem lesz elég hely. 4 menet az azt jelenti hogy kb 4mm-es vezetősáv lehet maximum. Ha 2db E magot használsz akkor van 10,2mm magas helyed amiben betennék 1 réteg üres nyákot a szigetelés végett ami az 10,2-0,8.
A maradék jut a primer+ szekundernek ami így 4,7. Ebbe elfér 5-5 réteg párhuzamosan.
Rétegenként 140um x 5réteg x 4mm vezetősáv=2,8mm^2

Ha nagyon jó a hűtésed és mivel erősítő így nem várható folyamatos terhelés így 10A/mm^2 megengedhető ami 28A primer. A primer feszed esni fog tuti én 140V-al számolnék mint középérték.
Ez alsó hangon 4kW. Ha nagyobb áramsűrűség lenne akkor kijön több is.

Én szereznék egy jobb magot és emelnék még azon a frekin hogy kevesebb menet szélesebb vezetősáv elférjen.
(#) cimopata hozzászólása Nov 4, 2016 /
 
Erősítők 25-30% nál nem vesznek fel nagyobb teljesítményt ha az átlagot nézem így ki fog jönni az 5kW csúcsban, de ha folyamatos terhelés kellene akkor biztos magasabb freki kellene.
A hozzászólás módosítva: Nov 4, 2016
(#) cimopata hozzászólása Nov 4, 2016 /
 
Kérdés mennyiért tudsz legyártatni 5-5db 53x65-ös 70u-os panelt. PCBway-nél ez 2x10$ lenne +9 shipping de az csak 35um. 70um az már drágább.
(#) FRobert válasza cimopata hozzászólására (») Nov 4, 2016 /
 
A pcb-ket elő tudom állítani, nem kell megrendeljem, azért is volna előnyös ez a teknológia. Én úgy gondoltam, hogy 1 nyákra csak 1 menetet tegyek, az alsó és felső oldalra is, és sorba kössem a pcb-ket. De ugy egyszerübb kivitelezni, ahogy ön mondja, az összes menetet egy pcb-re és párhuzamosan összekötni. És felosztani rétegenként prim-szek-prim-szek-prim......... A rétegek közé mylar szigetelő fóliát használnék.
(#) cimopata válasza FRobert hozzászólására (») Nov 4, 2016 /
 
Elég pepecselős munka lesz összeketögetni így. Furatgalvánozott? Gyári panel azért sokat segít a dolgon.
(#) cimopata hozzászólása Nov 4, 2016 /
 
Ha soros rezonáns lesz akkor nem is rétegelném hanem p-p-p-p-p-szigetelés-sz-sz-sz-sz-sz
(#) FRobert válasza cimopata hozzászólására (») Nov 4, 2016 /
 
Egy barátom foglalkozik a pcb előállítással, persze most tökéletesíti ő is a teknológiát, de csinál furatgalvanizálást is, és soldermask-ot, valamint nekikezdett egy cnc megépítésének is, de ez még idő kérdése. A jelenlegi tápegységem, egy ETD39 es magból készült, és a következő összeállításban működik. A félhíd kimenetéről egy soros tekercs, rezonáns kondi, trafó, feszültségosztó szűrőkondi. Igen, soros rezonáns lessz, és az összes menetet megrajzolom, a felületre és összekötök párhuzamosan 5 primér, illetve 5 szekundér pcb-t, ami duplán lessz vezetősávozva. Nagyon szépen köszönöm a válaszát cimopata.
(#) gyulank hozzászólása Nov 13, 2016 /
 
Zárlatos lett az IC egy Senwin SWP012-1120 12V 1A-es tápban, és kiégett a táp, és ami rá volt kötve.
Nem tudom elolvasni, hogy mi van a biztosítékra írva. Milyen biztosíték kell bele, hogy ha legközelebb zárlatos lesz, ne süsse meg azt amit rákötök? Hogy kell méretezni? Ellenállással lehet helyettesíteni?
(#) Kovidivi válasza gyulank hozzászólására (») Nov 13, 2016 /
 
12V 1A az 12W. Kerekítsük felfelé, legyen 20W. Ezt fogja a hálózatból felvenni. Számolhatsz 230V-tal. 20W/230V=87mA. Ekkora biztosíték kellene. Használhatsz soros ellenállást is, mégpedig úgy, hogy a normális 12W/230W=52mA-es áram folyik, nagyon kevés feszültség essen rajta, mondjuk 2-5V. 52mA esetén a disszipációja 0,1-0,26W lesz folyamatosan. Ha rövidzárlat történik, akkor ki fog égni.
(#) 3F2U6U_aramiranyito hozzászólása Nov 13, 2016 /
 
Helló!

Keresek valakit, aki tudna segíteni egy Push-pull tápegység megtervezésében. Sajnos elég rendesen elakadtam benne. Ez egy beadandó lenne suliban, de a tanárbával nem vagyok túl jóban, így őt nem nagyon szeretném nyaggatni vele. Természetesen nem ingyen szeretnék segítséget kérni.

Ha valaki úgy gondolja, hogy segítene, kérem keressen ezen a címen:

hdqzt8@gmail.com

Nagyon köszönöm!
(#) cimopata válasza 3F2U6U_aramiranyito hozzászólására (») Nov 13, 2016 /
 
230V-ra push-pullt-t hagyd. Nagy gyártók sem építenek push-pull-t hálózati feszre mert sok a baj vele. Ha a tanárod találta ki akkor mond meg neki, hogy az elmélet az elmélet a gyakorlat meg sajnos nem olyan kellemes. Maradj a teljes hidasnál. Maga a szabályozás ugyan az csak a teljesítmény fokozat más.

Hogy a tanártól segítséget kérj arra meg azt mondom őt azért fizeted a "tandíjadból" hogy neked segítsen. Ez a dolga ha jóban vagy vele ha nem függetlenül, hogy itt is segítünk.
Következő: »»   669 / 788
Bejelentkezés

Belépés

Hirdetés
XDT.hu
Az oldalon sütiket használunk a helyes működéshez. Bővebb információt az adatvédelmi szabályzatban olvashatsz. Megértettem