Fórum témák
» Több friss téma |
A hálózati feszültségre a push pullt felejtsd el, nem egyszerű megcsinálni spéci zománchuzallal és 1200V-os fetekkel sem. Félhídban így néz ki a dolog, ami egy átalakított ATX táp. Van fesz és áramszabályozás, illetve mindkettő állítható is.
Nyilván nagyobb áramra át kell számolni, az állíthatóság elhagyható ha nincs rá szükség, és a tranyók helyett inkább feteket kell használni, azokhoz alkalmas meghajtással. Arra is van itt rajz.
Megnézed hogy mi volt benne, mert ugye nem mindegy hogy tranyó volt vagy FET. Olyan 800V/2A körüli biztosan jó bele, lomexben szokott lenni mindkettőből olcsón.
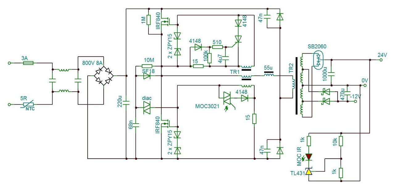
Sziasztok!
Skori-féle rezonáns tápból már készítettem hármat és nagyon elégedett vagyok velük. Egy olyan ötletem támadt, hogy szeretnék belőle készíteni egy túlfeszültség védett darabot 36V körüli kimenő feszültséggel. Ha véletlen emelkedne a hálózati feszültség mondjuk 10%-al szeretném, ha lekapcsolna. Gondolkodtam egyszerűen a kimenetére tirisztoros crowbar kapcsoláson, de inkább valamilyen optós visszacsatolást szeretnék. Valami ilyesmire gondoltam, nem tudom mekkora hülyeség, működhet-e? A primer kört is tervezem védeni MOV-val, azt nem tudom mennyire megbízhatóak, ha nem megy ki időben a bizi mindent befémez-e maga körül? A hozzászólás módosítva: Okt 28, 2016
Az ilyenek linkben leírtam, az eredetit. 12V 1A-es táp. Azt szeretném tudni, hogy mitől függnek ezek az értékek, és kapcsolóüzemű tápba miért nem jó FET? Szóval miért kell pl. 800V, és 2A? Szóval, ha a feszültség mondjuk az egyenirányítás miatt mondjuk 500V, akkor miért nem 12W/500=24mA-esnek kell lennie? Nekem 200>olcsó. Ha minden igaz, ez ilyen. Mivel MJ nincs előtte, -2 pedig van utána nem biztos. Erre pedig 400V 4A 75W-ot írnak, és nem olcsó. Ezért írtam ki előbb NPN-eket, amiket találtam, aztán a FET-eket, hogy hátha jó valamelyik.
Akár működhet is az elgondolás, ki kellene próbálni.
A primer oldallal viszont szerintem nem érdemes nagyon foglalkozni. A FET-ek 500V-os típusok, az elkók meg elég nagy túlfeszt is képesek tolerálni ha nem folyik túl nagy töltő/kisütő áram rajtuk. Anno DC 600V-al is kipróbáltuk SPafival az egyik prototipusomat, amiben W9NA60 Fetek voltak, és sima PC táp trafó! Nem ment tönkre, és megjelent a kimenetén a +-50V körüli feszültség. Persze ebben az állapotban nem volt rajta jelentős terhelés, mert ez csak egy kísérlet volt. Olyan megoldás viszont egyszerűen megoldható lenne, ami a primer puffer feszültsége alapján tiltja le a táp működését, mert a szekunder figyelése túlfesz esetén ki-be kapcsolgatást eredményez. A primer puffer figyelése túlfesz esetén fix letiltást eredményezne. A hozzászólás módosítva: Okt 29, 2016
Köszönöm, összerakom és majd beszámolok róla
![]() Jó, hogy ilyen jól bírja a strapát. Primer köri vezérlés valahogy nem is jutott eszembe, jót ötlet. Egyébként egy ilyen lesz rákötve: Link már várom, hogy megérkezzen. Tartósan nem szokott nálunk megemelkedni a feszültség, mondjuk nem igazán szoktam méregetni (jelenleg 236V), de APC szünetmentesem jelezte volna.. Már régen volt olyan, hogy egy elmű szerelés és visszakapcsolás után felrobbant az adsl modemünk.
Olvasgatom továbbra is a fórumot ennek a tápnak az elkészítése miatt. A főtrafó elkészítésével kapcsolatban van még kérdésem. Ilyen vasakkal készíteném el, a kérdés az, hogy a szekundert kell sodorni, vagy nem ? ( a képen sincs, de olvastam olyant is hogy sodorjuk) A másik kérdés, hogy a linkelt kapcsoláshoz kell-e légrés ? FBS-el akarom összeragasztani, tehát az érintkező felületekhez tegyek-e, vagy csak az oldalát kell megkenni ?
Az érintésvédelem, szigetelés stb. rendben van, azzal tisztában vagyok. A hozzászólás módosítva: Nov 1, 2016
Sodorhatod is, de ugyanúgy fel is tekerheted ahogy a képen van. Légrés nem kell, ragasztót csak nagyon keveset tegyél közé, annyit hogy csak század milliméteres nagyságrendben növelje a légrést. Kívülről úgyis szigetelni kell, a ragasztószalag majd összefogja.
Köszi ! Csak azért gondoltam a sodrást, hogy - ha a működésében nem okoz problémát - annyi szállal könnyebb dolgozni lazán összesodorva. Bár én csak a fele teljesítményre készíteném mint a tervezője - 14-15 szállal.
Van nálam javításon egy 12V 5A-es kapcsolóüzemű táp. Nem csinál igazából semmit. A primer oldali nagy elkó 325V-ra töltődik fel, odáig nincs is vele baj. A vezérlése egy OB2201CP-s IC, a tápfesz lábán csak 10,5 V van a leírása szerint minimum 12V-nak kellene lenni. Gondolom ez miatt nem működik. Ezen a lábon egy 22u-s elkó és a segédtekercs felől egy dióda van. Az elkót cseréltem már, de nem oldotta meg a problémát. Szerintetek mit lehetne még megnézni rajta? Ja a 325V-ból két darab 510K-s ellenállással állítaná elő az induláshoz szükséges tápfeszt. Mellékelem az adatlapból kimásolt alapkapcsolást.
A hozzászólás módosítva: Nov 3, 2016
Szia!
Lehet több dolog is, először a szekunder kört nézd át, van-e benne hibás alkatrész (lecsökkent szűrő kondi, zárlatos/átvezetéses dióda, TL4341, a visszacsatolás alkatrészei stb. Ha minden jó a kimeneti oldalon vigyél az IC VCC lábára 12-13 V-ot párszász ohmon keresztül és szkópon nézni, el indul e az oszc ... van-e gate vezérlő jel. Természetesen a saját betáp ne működjön/ne kapjon 230V-ot/ !!! Ha nem indul egyátalán, esetleg az IC hibás. Ha elindul a vcc-re menő 2x510k esetleg nyúlott...
Két dolgot néznék meg, a segédtáp diódája nem zárlatos-e (primer oldali alsó tekercs diódája), illetve az IC-t ha megtáplálod labortápról, a primer ne legyen bekötve indul-e az IC.
Sziasztok. Meg tudná-e mondani nekem valaki, hogy a 3C90 es mag müködne-e 250kHz es frekin, és ha igen, akkor mekkora gerjesztéssel kell számolni. E64 es magból szeretnék planar trafót készíteni nagy teljesítményre. Előre is köszönöm válaszotok.
Szia,
A gyártó nem ajánlja.(lásd első kép) Működni működni fog, de nagyon fog fűteni. Ha kicsire veszed a B-t akkor nagy lesz a rézveszteséged. Ha a B nagyobb akkor meg a ferrit fog fűteni. Csatolom a 3C90 adatlapját. Már 200kHz-nél B=100mT a Pv=200kW/m3 (60C fok-on). Első számolásra kb. 8W A hozzászólás módosítva: Nov 4, 2016
Köszönöm válaszod. Akkor 180kHz en , B=0,1T gerjesztéssel elfogadhatóan fog működni. Félhídban a príméren 4 menet szűkséges, amit pcb ből állítok elö. Jobbnak láttam előbb informálódni, mielőtt nekilátok a kivitelezésnek.
Csinálj egy próbatekerést vékonyabb huzalból a kívánt feszre és frekire. A 100mT-nál bőven többet meg lehet engedni még ennél vacakabb magokkal is. Járatod egy fél órát és megnézed hogy mennyire melegszik a mag.
Hogy csinálsz E magból planár trafót? Annak direkt az a lényege hogy minél kissebb a trafó térfogata. E64-nél elé sok kihasználatlan térfogat lenne.
Köszönöm Ge Lee és cimopata a válaszokat. Planár trafóval szeretnék építeni egy rezonáns tápegységet 5kW nagyságba, audió erősítőnek. Skory oldalán levő számolótáblával kiszámoltam félhíd esetén prímér 150V, B=0,1T, 4 menet, és szekundérnek pedig 2*110V - 6 menet. A tekercsnek 70 mikro méter rézvastagságú 0,8 as duplán rezezett pcb-t szeretnék használni, illetve a felső és alsó rézréteget ugyanazon menetre haszálni. Jelenleg nincs tapasztalatom a planár trafókkal, ezért minden információ jól jön. Mivel a mag ablaka 21mm a vezeték vastagságát kb. 18 mm re saccoltam, igy az össz rézvezeték 2,52 négyzetcentimétert eredményez. Nem tudom, hogy mennyi áramerösséget lehet ebből kihozni.
1db-nál ez lehet olcsóbb lenne sima drótból megtekerni. Elsőnek a sima EE64 magra gondoltam de most látom hogy ebből is van külön planár. Ahogy számolom szerintem nem lesz elég hely. 4 menet az azt jelenti hogy kb 4mm-es vezetősáv lehet maximum. Ha 2db E magot használsz akkor van 10,2mm magas helyed amiben betennék 1 réteg üres nyákot a szigetelés végett ami az 10,2-0,8.
A maradék jut a primer+ szekundernek ami így 4,7. Ebbe elfér 5-5 réteg párhuzamosan. Rétegenként 140um x 5réteg x 4mm vezetősáv=2,8mm^2 Ha nagyon jó a hűtésed és mivel erősítő így nem várható folyamatos terhelés így 10A/mm^2 megengedhető ami 28A primer. A primer feszed esni fog tuti én 140V-al számolnék mint középérték. Ez alsó hangon 4kW. Ha nagyobb áramsűrűség lenne akkor kijön több is. Én szereznék egy jobb magot és emelnék még azon a frekin hogy kevesebb menet szélesebb vezetősáv elférjen.
Erősítők 25-30% nál nem vesznek fel nagyobb teljesítményt ha az átlagot nézem így ki fog jönni az 5kW csúcsban, de ha folyamatos terhelés kellene akkor biztos magasabb freki kellene.
A hozzászólás módosítva: Nov 4, 2016
Kérdés mennyiért tudsz legyártatni 5-5db 53x65-ös 70u-os panelt. PCBway-nél ez 2x10$ lenne +9 shipping de az csak 35um. 70um az már drágább.
A pcb-ket elő tudom állítani, nem kell megrendeljem, azért is volna előnyös ez a teknológia. Én úgy gondoltam, hogy 1 nyákra csak 1 menetet tegyek, az alsó és felső oldalra is, és sorba kössem a pcb-ket. De ugy egyszerübb kivitelezni, ahogy ön mondja, az összes menetet egy pcb-re és párhuzamosan összekötni. És felosztani rétegenként prim-szek-prim-szek-prim......... A rétegek közé mylar szigetelő fóliát használnék.
Elég pepecselős munka lesz összeketögetni így. Furatgalvánozott? Gyári panel azért sokat segít a dolgon.
Ha soros rezonáns lesz akkor nem is rétegelném hanem p-p-p-p-p-szigetelés-sz-sz-sz-sz-sz
Egy barátom foglalkozik a pcb előállítással, persze most tökéletesíti ő is a teknológiát, de csinál furatgalvanizálást is, és soldermask-ot, valamint nekikezdett egy cnc megépítésének is, de ez még idő kérdése. A jelenlegi tápegységem, egy ETD39 es magból készült, és a következő összeállításban működik. A félhíd kimenetéről egy soros tekercs, rezonáns kondi, trafó, feszültségosztó szűrőkondi. Igen, soros rezonáns lessz, és az összes menetet megrajzolom, a felületre és összekötök párhuzamosan 5 primér, illetve 5 szekundér pcb-t, ami duplán lessz vezetősávozva. Nagyon szépen köszönöm a válaszát cimopata.
Zárlatos lett az IC egy Senwin SWP012-1120 12V 1A-es tápban, és kiégett a táp, és ami rá volt kötve.
Nem tudom elolvasni, hogy mi van a biztosítékra írva. Milyen biztosíték kell bele, hogy ha legközelebb zárlatos lesz, ne süsse meg azt amit rákötök? Hogy kell méretezni? Ellenállással lehet helyettesíteni?
12V 1A az 12W. Kerekítsük felfelé, legyen 20W. Ezt fogja a hálózatból felvenni. Számolhatsz 230V-tal. 20W/230V=87mA. Ekkora biztosíték kellene. Használhatsz soros ellenállást is, mégpedig úgy, hogy a normális 12W/230W=52mA-es áram folyik, nagyon kevés feszültség essen rajta, mondjuk 2-5V. 52mA esetén a disszipációja 0,1-0,26W lesz folyamatosan. Ha rövidzárlat történik, akkor ki fog égni.
Helló!
Keresek valakit, aki tudna segíteni egy Push-pull tápegység megtervezésében. Sajnos elég rendesen elakadtam benne. Ez egy beadandó lenne suliban, de a tanárbával nem vagyok túl jóban, így őt nem nagyon szeretném nyaggatni vele. Természetesen nem ingyen szeretnék segítséget kérni. Ha valaki úgy gondolja, hogy segítene, kérem keressen ezen a címen: hdqzt8@gmail.com Nagyon köszönöm!
230V-ra push-pullt-t hagyd. Nagy gyártók sem építenek push-pull-t hálózati feszre mert sok a baj vele. Ha a tanárod találta ki akkor mond meg neki, hogy az elmélet az elmélet a gyakorlat meg sajnos nem olyan kellemes. Maradj a teljes hidasnál. Maga a szabályozás ugyan az csak a teljesítmény fokozat más.
Hogy a tanártól segítséget kérj arra meg azt mondom őt azért fizeted a "tandíjadból" hogy neked segítsen. Ez a dolga ha jóban vagy vele ha nem függetlenül, hogy itt is segítünk. |
Bejelentkezés
Hirdetés |



















