Fórum témák
» Több friss téma |
- Ez a felület kizárólag, az elektronikában kezdők kérdéseinek van fenntartva és nem elfelejtve, hogy hobbielektronika a fórumunk!
- Ami tehát azt jelenti, hogy a nagymama bevásárlását nem itt beszéljük meg, ill. ez nem üzenőfal! - Kerülendő az olyan kérdés, amit egy másik meglévő (több mint 17000 van), témában kellene kitárgyalni! - És végül büntetés terhe mellett kerülendő az MSN és egyéb szleng, a magyar helyesírás mellőzése, beleértve a mondateleji nagybetűket is!
Ennyire tré lenne a helyzet? Sajna nekem nagyon kínai ez az egész, ezért gondoltam, hogy megkérdezem itt szakértőktől. Mindenesetre köszönöm válaszod!
A hozzászólás módosítva: Nov 12, 2016
A fényszórókat is ilyen kapcsolja... tehát bátran lehet tartósan meghúzva tartani. Egy motortérben elhelyezett reléknek 50-70 fok is lehet a környezeti hőmérséklete, sokat kell kibírnia.
Ha pedig tényleg 12V-tal gerjeszted még kíméled is, 14,4V-ra van méretezve, azon a feszültségen pedig majdnem másfélszeres a tekercs disszipációja. A hozzászólás módosítva: Nov 12, 2016
Hello! Ha egy IC "megemeli a kalapját", annak nyomós oka van. Mivel ez nem egy teljesítmény IC ami valamit kapcsol/szabályzott, nem okozhatta a terhelése. Így elég valószínű, hogy a tápfeszültség ugrott meg. Akkor pedig ott több halottnak is lennie kell, maximum nem ilyen látványosan ment tönkre. De egy ilyen IC csere sem biztos hogy a gazdaságos kategóriába tartozik..
Sziasztok!
Az alábbi áramkörnél kéne kiszámítani az egyes elemek teljesítményé, majd utána Tellegen tételének segítségével ellenőrizni a számításokat. Tudnátok ebben segíteni?
Szia! Köszönöm, akkor valszeg marad megemelt kalappal
A tekercs 2 mH, a kondenzátor pedig 10µF ?
A hozzászólás módosítva: Nov 12, 2016
Igen, az ellenállások pedig 10 és 15 ohmosak.
Üdv!
Abban kérném a segítségeteket, ha tudja valaki, hogy hogyan lehet egy adott - elemről működő - elektronikához automata kikapcsolót (áramtalanítót) megvalósítani (hogy a bekapcsolva felejtett eszköz ne merítse le feleslegesen az elemet)? A következők adottak: Maga az elektronika egy mikrokontroller kijelzővel, 1-2 funkciógombbal és 3 szenzorral. Ez az egész cucc működne egy 3.6 V-os elemről. Ezek külsőleg adottak. Ehhez menne egy START és egy STOP gomb. A 'START' gomb nyomógomb, tehát úgy kell vele kapcsolni, hogy megnyomás, majd elengedés után az eszköz tovább működik. Ez állítólag mezei tranzisztorral és kondenzátorral megvalósítható, de ezt se tudom konkrétan, hogy hogyan. A mikrokontrolleren futó program figyelné azt, hogyha (pl.) 5 percig nem történik semmilyen interakció, és ekkor az egyik erre fenntartott digitális lábon kiadna egy jelszintet (tegyük fel magas TTL jelet). Ez a jel lenne a kikapcsolás szignálja, vagyis ebből kéne megoldani az automata kikapcsolást - lehetőleg diszkrét elemekből. Elvileg ez is megoldható tranzisztorral, de szinte semmit se értettem meg abból, amit magyaráztak nekem (eléggé hadart is az illető, s inkább csak vázolta a dolgokat). Szóval egy ilyen automata, elemkímélő időfüggő kikapcsoló hogyan valósítható meg? (meg ha valaki a nyomógombos bekapcsolást elmagyarázná, annak is örülnék) Előre is köszönöm!
Szerintem legyen egy kapcsolhato stabIC.
A bekapcsolo nyomogomb elemfeszt ad a stab bekapcsolo labara, az erre kotott mikroproci elso dolga pedig az erre meno lab magasra allitasa. A mikroproci belul eldonti ki kell-e kapcsolni, ha igen, alacsonyra allitja ezt a labat es sajat magatol is elveszi a tapot igy.
Szia!
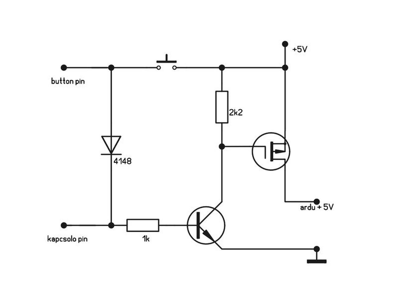
Nekem a kikapcsolás menüből történt, de ez csak részletkérdés. A lényeg, hogy egy menüvezérlő nyomógombbal lehetett az ardut áram alá helyezni, és a menüből áramtalanítani. Bekapcsoláskor addig kel nyomni a gombot, amíg az ardu elindul, és a setupban magas szintre kapcsolja a "kapcsolo" kivezetést. Ezután öntartóvá válik a rendszer. A kikapcsolás menüből történt a kapcsoló pin LOW-ra kapcsolásával. Ezt meg tudod oldani időzítéssel is. Ha a mosfet lezár, gyakorlatilag nem folyik tovább áram. Működés közben a nyomógomb használható bármire, a tranyók nyitvatartását nem befolyásolja, a 4148 pedig megakadályozza, hogy a kapcsoló pin magas állapota beleszóljon a gomb további működésébe. A rajzot most dobtam össze remélem, hogy jól emlékszem rá. A hozzászólás módosítva: Nov 13, 2016
Morgo, köszönöm a válaszod!
Viszont még mindig lenne pár kérdésem: 1.) Mindenképpen szükséges a MOSFET, vagy kiváltható esetleg sima tranzisztorral? MOSFET-em sajnos nincs, s legalább 1-2 hétbe telne, amíg egy csomag rendelése megérkezik. Viszont nekem még a köv. héten belül illesztenem kéne egy ilyen elektronikát a már meglevő cuccokhoz. Ha csak MOSFET-es megoldást tudsz, esetleg leírnád, hogy pontosan milyen típust használtál? Ugyanis MOSFET-el még sose volt dolgom, nem ismerem ezt a komponens típust, nem tudom, hogy mi az eltérésük a sima tranzisztoroktól, ill. hogy az egyes MOSFET típusok között mi a különbség. 2.) Ezzel a kapcsolással (v. átalakítással) megoldható a nyomógombbal történő kikapcsolás is? Ezt ugyanis elfelejtettem megemlíteni, hogy az auto-időkikapcsolás mellett (ugyanolyan) nyomógombbal is ki kéne tudnom kapcsolni a rendszert. A legjobb az lenne, hogyha egyazon gombbal lehetne be, majd kikapcsolni (az első press-release event a bekapcsolást csinálja, a második press-release a kikapcsolást), de ha ilyet macerás betervezni, akkor nyilván nem erőszak. 3.) A rajzon feltüntetsz egy "button pin" pontot is? Nem ezt kell az 5V-os táp pozitív ágához kötni? (a rajzon nekem hirtelen úgy tűnt, mintha az Arduino egyik lábához kéne kötni) Előre is köszönöm! (U.i.: Nagyon jó az FB-s fórumod is, köszi a felvételt és a segítségnyújtást!)
Szia! Az általad kívánt célt jól szolgálja az általánosan elterjedt AVR-es teszter kiegészítő áramköre: Bővebben: Link.
A "Test" gombot megnyomva T3 telítésbe megy és áramot kap az AVR. Az állapot fenntartását T1 végzi. Üzem közben megnyomva a "Test" gombot T2 alacsonyra viszi az egyik bemenetet, ezt kihasználhatod a leállítás kezdeményezésére.
A mosfeten nem esik olyan mértékű feszültség, mint a tranzisztoron, de szerintem megfelelne PNP tranyó is. 4P05 a használt típus, talán egy régi alaplapból bontottam.
A kikapcsolás menüből történt, amit ugyanez a nyomógomb működtetett. (a menü léptetés, és a menüből akármi indítása is rövid, vagy hosszú gombnyomással) A button pin a fentiek szerint értelmezendő. Ha ezt a pontot kötnéd a +5V-ra, akkor nyitna a tranyó és a fet, tehát semmi értelme nem lenne. Idézet: „Működés közben a nyomógomb használható bármire, a tranyók nyitvatartását nem befolyásolja” Ahha... szóval a "button pin" csak azért van ott, hogy bekapcsolás után arról használható az MCU-n a nyomógomb másra. (magyarán az egy bemeneti port, ami a bekapcsolás után teljesen más, tetszőleges funkciót láthat el, csak épp a bekapcsológombot használja. Magyarán, ha pl. ezzel a gombbal akarok kikapcsolni, akkor: megnyomom a gombot, az arduino a "button pin" helyén magas jelet érzékel, ennek hatására a "kapcsolo pin" kimenetet LOW-ra állítja. Ugye most már értem?
Igen, jól érelmezed. De a kikapcsoláshoz mindenképpen kell némi késleltetés. Ez viszont már nem ebbe a témába való.
A hozzászólás módosítva: Nov 13, 2016
Jajj, de jó!
![]() Kezd ez a kapcsolás nagyon szimpatikus lenni! Köszönöm szépen! Azt amúgy sejtettem, hogy azért is használtál MOSFET-et, hogy logikusan ne egyen fel a ki-/bekapcsolás áramköre több tápot a kelleténél... Ha lesz MOSFET-em, akkor én is így csinálom, csak most a legeslegelső modell jobb, ha inkább mihamarabb elkészül. Köszönöm még egyszer! Az amúgy esetleg előfordulhat, hogy ATX tápegységben találnék megfelelő MOSFET-et? (300-400W körüli hibás/bontható van 1-2 db) Itt csak logikai kapcsolást végez, szóval akkor elvileg MOSFET-ből is bármilyen típus funkcionálisan elégséges lenne, ugye? A hozzászólás módosítva: Nov 13, 2016
Arra azért gondolj a programírás közben, hogy ha bekapcsoláskor túl sokáig tartod nyomva a gombot, elidul a szoftver, és máris alacsony szintre kapcsolja a "kapcsoló pint". Ezért írtam, hogy késleltetéssel, vagy más módon meg kell oldanod ezt.
Hát, nekem logikusan tűnt az, hogy az inicializáló rutinok között, a kapcsoló pin magasra állítása után egész egyszerűen lenne egy ilyen:
Vagy rosszul gondolom? A hozzászólás módosítva: Nov 13, 2016
Nem tudm, hogy ATX tápban lesz-e logikai szinttel kapcsolható fet. Nekem a végleges változatban AO3401 lesz. Eddig csak dugosós próbapanelen ment ez a kapcsolás.
A sketch meg jónak tűnik, de én is csak tanulgatom a programozást.
ATX tápokban a primer oldalon van az nagy feszültségű és pár amperes FET, a szekunder oldalon pedig nincs FET, csak diódák...
Szerintem pazarlás a primer oldali fetet egy pár mA nagyságú kisfeszültség kapcsolgatására fecsérelni, és nem is biztos (vagy inkább biztos hogy nem) működik logikai szinttel...
Hello!
Megcsináltam. 18 ohmosat raktam. A piros ledre 15 ohmot számoltam mert ott nagyobb a nyitófeszültség. Tegyek nagyobb ellenállásokat (led élettartamára tekintve? ,vagy jó így? Üdv!
Hello! Ez tőlem hiába kérdezed, mert nekem egyetlen teljesítmény Led-em sincs. De a kisebb áram, mindig jobb ötlet, mint a "csúcsra hajtás".
Sziasztok!
Egy olyan egyszerű kérdésem volna,hogy mi az az 5 bites BCD kód ?Sima BCD kódot tudom mi,de 5 bites BCD kódról nem hallottam még. Találtam egy képet a jobb oldali oszlop akarna az lenni esetleg ,a válaszokat előre is köszönöm ! A hozzászólás módosítva: Nov 14, 2016
BCD -> binárisan kódolt decimális. Magyarul annyi, alapvetően 4 bites csoport van, ahány számjegyből áll a decimális szám. Ha a táblázat folytava lenne, akkor a 20-as számtól kezdve B6 is kellene, mert a 2-es számhoz már két bit kell: 11 | 0000. Gyakran megesik, hogy a négyes csoport felső bitjeit nem használják ki teljesen, mert az előforduló legnagyobb ábrázolandó szám nem kívánja meg. Pl. az időben a perc maximum 59 lehet, ami BCD-ben kódólva így néz ki:
101 | 1001 101 -> 5, 1001 -> 9 Megesik, hogy az első (MSB) bitet valami más jelzésére fogják be, már ha van. Pl. a DS1307-es RTC IC-ben, lásd melléklet. A decimális számrendszerben sem írjuk ki a felesleges nullákat: ...00000023,78000000... A hozzászólás módosítva: Nov 14, 2016
Az a problémám ,hogy gray ból kell "5bites BCD" be alakítanom 0-15 ig alapvető probléma,hogy nem teljes körű a leírás és azon tűnődök ,hogy nem-e az 5-ből 2 kódra gondolt véletlenül .Elvileg ez is a BCD kód egyik fajtája, ami 5 bites és mind az 5 bit használva van.
A hozzászólás módosítva: Nov 14, 2016
Akkor első lépésként azt kell tisztázni, hogy mi a feladat.
Rá kérdeztem ,az a verzió áll fent amit te említettél 2 db 4 bites tömb csak a nullákat nem írjuk ki így lesz 5 bit.
|
Bejelentkezés
Hirdetés |












