Fórum témák

» Több friss téma
Fórum » Elhalványuló utastér világítás autóba
Lapozás: OK   10 / 12
(#) szabo840306 hozzászólása Dec 1, 2016 /
 
Nagyon köszönöm a választ. Megoldható hogy a gyári ajtó nyitás érzékelő vezérelje azt is? Esetleg hogy csak a vezető oldali?
(#) kistee válasza szabo840306 hozzászólására (») Dec 1, 2016 /
 
Az előbb nem gondoltam át eléggé... vagy valahogy el kell választani a halványítót a belső világítástól (pl. diódával), vagy egy mikrokontrolleres vezérlőt kell összedobni, egy ajtókapcsoló bemenettel és két lámpakimenettel.
(#) szabo840306 hozzászólása Dec 1, 2016 1 /
 
Én valami olyasmire gondoltam, hogy nem az ajtónyitó és a belsö világítás közé építeni elektronikát, hanem ma belsö világítás után. Tehát az izzó lenne a betáp, vagy nem tudom ilyen körökben igy nevezik-e, amint az izzó világít, világít a led is. De mihelyst lekapcsol az izzó, rá 10-15mp-re a led. Bár gondolom ezek az áramkörök nem az áram tárolásáról szólnak... Egyébként kedves töled hogy foglalkozol a projektemmel. Végső esetben hajlandó vagyok egy mikrokapcsoló beiktatására is az ajtó zárásának érzékelésére
(#) kistee válasza szabo840306 hozzászólására (») Dec 2, 2016 /
 
Mégiscsak jó neked amit írtam, csak nem hagyományos halványítót kell építened, hanem mikrovezérlőset. Például ezt. Ez nem hidalja át az ajtókapcsolót, az csak egy bemenet neki. Én is megépítettem, jól működik, csak én 12F615-el, mert az volt itthon.

Tehát a belső világítás marad a gyári, a kulcsvilágításnak meg beteszed ezt a halványítót. Ennyi.
(#) sargarigo válasza kistee hozzászólására (») Dec 2, 2016 /
 
Nade azzal kezdte hogy nem ért hozzá! A mikrovezérlő nem biztos hogy jó lesz neki!
Szerintem inkább valami ilyenben kellene gondolkodni! A cikkben izzóra hivatkoznak, nyilván ide lehet ledet behelyettesíteni megfalalő előtét ellenállással (amit nyilván amúgy is tett volna rá)
A hozzászólás módosítva: Dec 2, 2016
(#) kistee válasza sargarigo hozzászólására (») Dec 3, 2016 /
 
Igen, de ő csak a kulcslámpát akarja késleltetni, a mennyezetlámpát nem. De azt írta, hajlandó esetleg egy plusz mikrokapcsolót beépíteni, így akármelyik itteni kapcsolás jó neki külön a kulcslámpának.
(#) steelbird válasza szabo840306 hozzászólására (») Dec 3, 2016 /
 
Ha hozzáférhető az utastér világítás csatlakozása, akkor arról vezérelhető a késleltető és még plusz kapcsoló sem kell.
A hozzászólás módosítva: Dec 3, 2016
(#) proli007 válasza proli007 hozzászólására (») Dec 17, 2016 /
 
Jó hogy emlegettem a cipőgyárat, úgy látszik ez tényleg ott készült, mert felcseréltem az elvi rajzon a két kollektort. Most kijavítottam, remélem így akár már működni is fog. Utólagosan is elnézést!
És köszönöm Kommy-nak, hogy megépítette, mert így legalább kiderült a gond..
A hozzászólás módosítva: Dec 17, 2016
(#) qrta6 hozzászólása Dec 20, 2016 /
 
Sziasztok, csináltam én is egy ilyen elhalványító kütyüt, egyszerű nagyon, egy másik oldalon találtam.
http://ndsmondeo.hu/spark/bvhalv_am/bvhalv_am.htm
A probléma ott van hogy itthon kipróbálom működik. A kocsiban az istennek sem. 3 szál van az autóba, a test a fix- aztán 2 vezetéken egyik fix + a másik lenne a kapcsolt - ha nyitva az ajtó elvileg 12v kellene lennie de ezen a szálon nem mmérek semmit. Illetve testhez képest +6v ha pedig kinyitom az ajtót az is eltűnik. Mit hibázok el? A gyári felállásban működik halványítás nélkül ajtónyitáskor is. De akkor miért nem mérek 12v ot? Valami megoldás? Köszi
A hozzászólás módosítva: Dec 20, 2016
(#) Robikk válasza proli007 hozzászólására (») Dec 23, 2016 /
 
Szia
Érdekelne hogy ez a kapcsolás smd ledekkel működik-e?
Én megépítettem, de ha megszakítom egyből kialszik a fény, nem halványodik.
Válaszod előre is köszönöm.
(#) proli007 válasza Robikk hozzászólására (») Dec 23, 2016 /
 
Hello! Hogy SMD a Led vagy sem, az nem számít. Viszont egy Led-nek hogy világítson nyitófeszültségénél nagyobb feszültségre van szüksége. Vagy is nem a feszültséget kell szabályozni, (mint ebben a kapcsolásban) hanem az áramot. De az viszont feltételezi, hogy soros kapcsolású Led-ek legyenek. Valamint hogy egy soros oszlop legyen. Ha több párhuzamos Led-ág van, akkor inkább már a PWM ad megfelelő vezérlést. Mint itt..
A hozzászólás módosítva: Dec 23, 2016
(#) proli007 válasza proli007 hozzászólására (») Dec 23, 2016 / 1
 
Megrajzoltam neked, hogy mikrokontroller nélkül hogyan lehet elkövetni ugyan azt. És akkor a Led-ekhez is jónak kell lenni..
(#) Robikk válasza proli007 hozzászólására (») Dec 24, 2016 /
 
Szia
Köszönöm a válaszod, egyébként a ledek soros kapcsólásban vannak.
(#) Kommy válasza proli007 hozzászólására (») Dec 26, 2016 /
 
Jelentem meg is építettem és működik is.
(#) proli007 válasza Kommy hozzászólására (») Dec 27, 2016 /
 
Oké, örülök hogy sikerült! De mit építettél meg? Amit linkeltem, vagy amit rajzoltam?
(#) Krisz1994 hozzászólása Jún 25, 2017 /
 
Üdv!

Szeretném megkérdezni, hogy valaki tudja-e az autókban milyen áramkör dolgozik pontosan a világításnál. Ha kinyitom az ajtót magától lekapcsol a világítás ha netán rajtahagynám. Ennek szeretném megépíteni az áramkörét egy másik autómba amibe nincs benne.
(#) Laceeka hozzászólása Dec 31, 2017 /
 
Sziasztok!Tönkre ment az automban a belső világitás vezérlő és nem cserélhetö sajnos!Szerintetek ezzel tudnám helyettesiteni?
Hogy kell ett bekötni?Sajna nem értek hozzá!
(#) Laceeka válasza jossyfree hozzászólására (») Dec 31, 2017 /
 
Szia!Tudnál segiteni abban hogy melyik kábelt hová jell kössem?Köszönöm!
(#) zosza18 válasza Laceeka hozzászólására (») Dec 31, 2017 /
 
Szia!
Ha jól látom azon a pici képen, akkor ezt a kis "dobozt" párhuzamosan kell kötni az ajtónyitást érzékelő kapcsolóval. Méghozzá a fekete megy a GND-re, a piros pedig az IZZÓ felé.
Rámérsz a kapcsolóra, hogy melyik szál a GND és már kötheted is be. (Ha egy vezetékes, akkor meg egyszerű a dolgod.) Remélem érthető.
(#) danielharangi hozzászólása Máj 6, 2018 /
 
Sziasztok!

Nem tudom, él-e még ez a téma. Segítségre lenne szükségem. A topik első oldalán találtam egy kapcsolást. (A képemen a bal oldali) Kiegészítettem, a hozzá írt tippel, hogy gyújtás esetén hamar lekapcsoljon. Az első, amiben a segítségetek kellene, hogy mivel lehetne, megoldani, hogy ha nincs gyújtás, ne folyjon visszafele a kondi felől áram, a gyújtás fele. A másik, pedig hogy az ajtókapcsolók fele sem kéne mennie, csak a lámpa felé, mert a riasztó is az ajtókapcsolókat figyeli. Az utolsó kérdésem, pedig az lenne, hogyan lehetne megoldani, hogy a képemen a bal és jobboldali kapcsolás együtt legyen. Magyarul annyi a lényeg, hogy amit a pedálokhoz szeretnék rakni ledszalag nyitófeszültsége nagyobb mint a tetőn lévő led-é, ezért a tetőn lévő még mindig világít, mikor a ledszalag már rég kialudt. Esetleg van rá egy egyszerűbb megoldás is rá, vagy tényleg ezeket kell egyesíteni. (A jobboldali képen a kondínál, azért van kérdőjel, mert majd azzal igyekszem összehangolni, hogy meddig tartsa a ledszalag fényét.)

Előre is köszönöm a segítségeteket. Sajnos vannak hiányosságaim az elektronika területén, ezért bocsi, ha valami marhaságot írtam.

asd.jpg
    
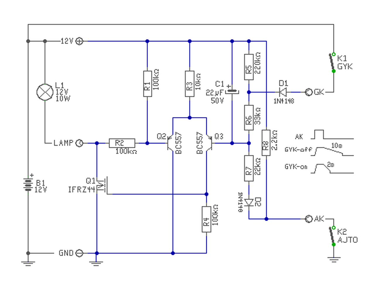
(#) proli007 válasza danielharangi hozzászólására (») Máj 6, 2018 / 1
 
Hello! Esetleg így.. Mivel a kapcsolás PWM-el szabályozza a Led-eket, nem számít a nyitófeszültség különbség.
(#) danielharangi válasza proli007 hozzászólására (») Máj 6, 2018 /
 
Két kérdésem lenne, ha megengeded. Jól látom, hogy ez ugyan úgy "figyeli" a gyújtást és hamarabb kapcsol le? Illetve ebben a kapcsolásban az időtartamot mivel tudom szabályozni?
(#) proli007 válasza danielharangi hozzászólására (») Máj 6, 2018 / 1
 
Igen "figyeli" a gyújtást és gyorsabban leszabályoz. Az időt az R5 és C3 határozza meg.
(#) danielharangi válasza proli007 hozzászólására (») Máj 6, 2018 /
 
Köszi szépen holnap kipróbálom!
(#) danielharangi válasza proli007 hozzászólására (») Máj 6, 2018 /
 
Még egy kérdés. A rajzodon alul az LD1feh a tetőn lévő lámpa, a ledek meg az én esetemben a ledszalagot jelenti?
(#) proli007 válasza danielharangi hozzászólására (») Máj 6, 2018 / 1
 
Nem. A szalagot a "Ledek" (helyett) pontra kell kötni. Az LD1 egy sima fehér Led, de itt csak a Led kb. 3,2V nyitófeszültségét használjuk fel az áramkör számára. Tehát mint egy "zéner" funkcionál a kapcsolásban. Más feladata nem igazán van.
(#) danielharangi hozzászólása Máj 7, 2018 /
 
Ja okés értem mostmár.
(#) danielharangi hozzászólása Máj 7, 2018 /
 
Mit ronthattam el? Összedobtam próbapanelon ma,ha a gyújtást rákötöm fel sem kapcsol a lámpa, ha lehúzom és az ajtót kapcsolgatom tökéletesen működik.
(#) danielharangi hozzászólása Máj 7, 2018 /
 
Vagy alapból ezt tudja? Mert akkor átlehet valahogy alakítani úgy ezt a kapcsolást, hogy gyújtásnál csak gyorsabban lekapcsoljon, de csak akkor, ha az ajtót becsuktam. Illetve, hogy egyébként halványulás után ne vágja le olyan hirtelen a ledet?
(#) proli007 válasza danielharangi hozzászólására (») Máj 7, 2018 /
 
Ha az R6-ot 47kohm-ra, és az R7-et 10kohm-ra cseréled, akkor kb. azt teszi amit szeretnél..
Következő: »»   10 / 12
Bejelentkezés

Belépés

Hirdetés
XDT.hu
Az oldalon sütiket használunk a helyes működéshez. Bővebb információt az adatvédelmi szabályzatban olvashatsz. Megértettem