Fórum témák

» Több friss téma
Fórum » Csöves erősítő készítése
 
Témaindító: seedz, idő: Márc 31, 2006
Témakörök:
Ne feledd betartani a fórum viselkedési szabályait, és a topik megmaradásának feltételeit. [link]
A téma átmenetileg fagyasztva lett, hozzászólni nem tudsz!
Lapozás: OK   1901 / 2208
(#) Peter_S válasza zsolt58 hozzászólására (») Dec 22, 2016
Inkább add oda valakinek aki hasznát veszi.
(#) zsolt58 válasza Peter_S hozzászólására (») Dec 22, 2016
Rakjam fel az ingyen elvihető forumba?
(#) szikorapéter válasza Peter_S hozzászólására (») Dec 22, 2016
Akkor keresek egy EL84 SE kapcsolást és rakjam bele az ECC85-ösöket?
(#) Peter_S válasza zsolt58 hozzászólására (») Dec 22, 2016
Jó ötlet.
(#) Peter_S válasza szikorapéter hozzászólására (») Dec 22, 2016
Akkor nullázzuk le az egészet, mert ebből a csapongásból csak zavar lesz.

Ha jól látom a dolgot:
1. szeretnél a gitárerősítőt
2. alig van alkalmas csöved hozzá

Amit én csinálnék a helyedben:
- ráguglizol arra hogy el84 guitar amp, és megnézel sok videót
- kiválasztod amelyik tetszik
- keresel hozzá kapcsolási rajzot
- beszerzed a hozzávalókat
- megépíted, akár orosz helyettesítőkkel

Ne a meglévő csőveidhez keress (gombhoz a kabátot), amúgy is a cső lesz szinte a legkisebb tétel.
(#) szikorapéter válasza Peter_S hozzászólására (») Dec 22, 2016
Trafók még vannak az EL84-hez ,így gondot nem okoz. Akkor megpróbálok úgy ahogy írtad. Köszönöm a válaszod.
(#) soos csaba hozzászólása Dec 23, 2016
Sziasztok!
Meg ígértem az egyik fórumtársunknak hogy fel teszem a már javított CHZ féle 2X35W-os csöves erősítő rajzát, az előzőt sajnos el hibáztam!, ITT
Ma volt egy kis idom és újra rajzoltam, így már jó lesz!
Történt a kapcsoláson nemi kis változtatás is, két ellenállást fel cseréltem trimer potenciométerekkel, mert így számomra könnyebb volt a be állítás!
Az NFB ellenállását (10K) le cseréltem 47k trimerre, így be állítható az erősítő különböző kimenő trafókhoz is, az enyém máshogy van meg tekerve mint a CHZ-jé.
Valamint a 6N3P katódjában lévő 160 ohmos ellenállást le cseréltem 1K trimer potira, mert nálam a 160 ohmos ellenállással a 6N3P anódján a szinusz jel elég tojás alakú volt a pozitív oldalban, és ezzel a trimerel korrigálni tudtam a szinusz jelet hogy tokéletes legyen!, nálam az 1K trimeren mért ellenállás jelenleg 450 ohm, és így 1,2V feszültség van a katódon, nem 0,6V, mint CHZ kollégánál.
(#) CHZ válasza soos csaba hozzászólására (») Dec 23, 2016
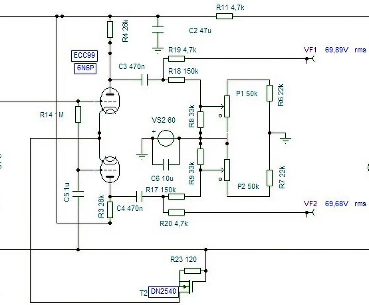
Tovabb javithatod a meghajtas minoseget, ha a csatolt abra szerint az 5K6 ellenallas helyere aramgeneratort hasznalsz. Szimmetrizalo tagok sem kellenek, atkotve a 47k trimer es a soros 47k. Nem kell beallitani, beall pontosan a ket kimenet feszultsege. Aramgeneratorral beallithato fazisfordito cso optimalis munkapontaja. Kis segedpanelen elhelyezheto az 5k6 ellenallas helyen.
A hozzászólás módosítva: Dec 23, 2016
(#) soos csaba válasza CHZ hozzászólására (») Dec 23, 2016
Szia!
Mondjuk meg próbálhatom, de most is stabil, de ha te mondod hogy az áram generátorral jobb lenne, egy próbát meg érhet.
Te végül be építetted ezt a kis áramkort a tiedbe?, honnan merítetted ezt az ötletet?.
Jah igen a P1-es trimer milyen értékű kell hogy legyen, és mennyire melegedne a FET?.
A hozzászólás módosítva: Dec 23, 2016
(#) soos csaba válasza CHZ hozzászólására (») Dec 23, 2016
Látom használják ezt a megoldást több csöves erősítőnél is, csak a GATE lábon elobb ahogy eddig néztem, mindenhol szerepel egy 100 ohmos ellenállás, és csak azután megy le a földre.
A hozzászólás módosítva: Dec 23, 2016
(#) CHZ válasza soos csaba hozzászólására (») Dec 23, 2016
Beepitettem, egyszerubb a beallitasa, trimer 1k, de lehet 470 es vele soros 470R ellenallas is.
DN2540 helyett mas fet nem ok, kicsit huteni kell, melegszik, mint az 5W ellenallas.DN2540
(#) soos csaba válasza CHZ hozzászólására (») Dec 23, 2016
Ha be építem, akkor elméletileg a Fet 1K trimerével lehet majd be állítani a szimmetriát, és a 47K trimer a vele sorosan kapcsolt 47K ellenállás el marad?.
Akkor a 100 ohmos ellenállás nem szűkséges a GATE lábra?.
(#) CHZ válasza soos csaba hozzászólására (») Dec 24, 2016
100 ohm mehet, trimert 0 ra tekerve bent maradhat es a 47k is. Szimmetria beall, 1k trimerrel a munkapontot allitod be. Erdemes szkoppal ellenorizni, ahogy elozoleg is csinaltad.
Elonye kisebb torzitas es ECC80, ECC99 csovekhez is konnyen beallithatod, nem kell alkatreszeket cserelgetni, csak a trimerrel a munkapontot beallitani.
A hozzászólás módosítva: Dec 24, 2016
(#) soos csaba válasza CHZ hozzászólására (») Dec 24, 2016
Nem értem most melyik 47k maradhat bent?.
Amúgy elég fura hogy ez a kis kacsolás be tudja állítani a szimmetriát, akkor is ha a 47K trimer a vele sorosan kacsolt 47K ellenállás elmarad.
Ezt azért mondom mert a 6N6P nek a katódjai össze vannak kapcsolva, na most a katódokra rá van kapcsolva az 5K6-os ellenállás, e helyet lesz az áramgenerátor, na most kérdem én hogyha az áramgenerátor egyszerre állítja be a feszültséget az egybe kötött katódokon akkor hogy tudja be állítani a szimmetriát?, így szerintem nem fog állítani szimmetriát, csak ha bent marad a 47K trimer a vele sorosan kötött 47k ellenállással, ez az áramkor valami feszültség stabilizálást végezhet a katódokon, vagy tévedek?.
A hozzászólás módosítva: Dec 24, 2016
(#) havranarpi hozzászólása Dec 24, 2016
Sziasztok!
Az lenne a kérdésem ,hogy ebben a kapcsolásban V2 helyett ECC88 helyett használhatok-e más milyen típusú ECC-t? pl 85 vagy 82-t?Elvileg ott csak fázisfordítás van.

E130L PP.jpg
    
(#) Imi65 válasza soos csaba hozzászólására (») Dec 24, 2016
A csőfelek szórásából adódó munkaponti eltolódást nem tudja nyilvánvalóan beállítani, hiszen egyetlen - közösített - elektródával van kapcsolatban. De nem is az a feladata, hogy az anódok közt fellépő max. 10V nagyságrendű feszültségkülönbséget kiegyenlítse, hanem az, hogy - mindenféle külön intézkedés nélkül a végcsövek rácsára azonos amplitúdójú váltakozó (meghajtó) feszültséget juttasson. Ebben pedig az áramgenerátor lényegesen jobb, mint az 5,6k-s ellenállás.
(#) CHZ válasza soos csaba hozzászólására (») Dec 24, 2016
Nyakterven a trimerrel parhuzamosan van kotve a 47k, ezert irtam, hogy maradhat.
Aramgenerator alkalmazasa miatt all be a szimmetria.
Aramgenerator dinamikus belsoellenallasa nagy, ezert lenyegesen javitja a szimmetriat.
A hozzászólás módosítva: Dec 24, 2016
(#) Imi65 válasza havranarpi hozzászólására (») Dec 24, 2016
Elvileg sincs ott fázisfordítás.
Az ECC82 szóba jöhet, bár lényegesen kisebbet erősít. A 88-ast nem nagyon lehet "büntetlenül" kiváltani.
(#) havranarpi válasza Imi65 hozzászólására (») Dec 24, 2016
Ezen kapcsolást szerezném indítani ,de mint kiderült nincsen csak egy ECC88-am , matekoltam ,hogy V1 vagy V2 helyére bemehetne-e valami ,de akkor hagyom pihenni a projektet amíg nem lesz még egy ECC88-asom
(#) kristikoma válasza havranarpi hozzászólására (») Dec 24, 2016
PCC88, PCC189 esetleg van? Vagy E88CC? Ezek mind jók, csak a fűtésre figyelni!
(#) soos csaba hozzászólása Dec 24, 2016
Értem, és köszönöm a segítséget!
Meg próbálkozom akkor ezzel az áramgenerátorral, mert kíváncsi vagyok most már rá nagyon!.
CHZ a nyák terven a 47K trimerrel sorosan van kötve egy 47K, és aztán erre az együttesre párhuzamosan jön egy 22K ellenállás, most akkor nem értem!.

Panel 2.jpg
    
(#) CHZ válasza soos csaba hozzászólására (») Dec 24, 2016
Masik nyaktervemen van ugy, osszekevertem. Nyaktreved szerint 47k nem kell.
Rajz szerint ok, szimulalva is latszik , beall a szimmetria.
A hozzászólás módosítva: Dec 24, 2016
(#) küzmös Gergely válasza kristikoma hozzászólására (») Dec 24, 2016
PCC88 az jó.. de PCC189-et esetleg csak torzítóhoz.. Boldog Karácsonyt mindenkinek!
(#) soos csaba válasza CHZ hozzászólására (») Dec 24, 2016
Értem, köszönöm!
(#) Kingston válasza havranarpi hozzászólására (») Dec 25, 2016
Esetleg 6N1P-(EV) hasonló lehet. Lehet, hogy a munkapontokat hozzá kell állítani.
(#) soos csaba válasza CHZ hozzászólására (») Dec 25, 2016
Még el felejtettem meg kérdezni hogy az áramgenerátor ITT 1K trimerével lehet be állítani a 6N6p-nek a munkapontját, ez oké, csak azt nem tudom hogy ezen a csövön hol mérjem meg ezt a munka pontot, és hogy milyen értékű kell hogy ez legyen?.
(#) Peter_S válasza kristikoma hozzászólására (») Dec 25, 2016
Első ránézésre a PCC189 nem tűnik jó ötletnek, az változó merekségű cső.
(#) pucuka válasza Peter_S hozzászólására (») Dec 25, 2016
Mikrofon/gitárerősítő bemeneti fokozatába még jó lehet.
(#) mohinger hozzászólása Dec 25, 2016
Minden kedves fórumtársnak kellemes karácsonyt kívánok!
(#) Peter_S válasza pucuka hozzászólására (») Dec 25, 2016
A kérdező E130L-ek meghajtására kért javaslatot, erre érkezett a PCC 189-es ajánlat...
Bővebben: Link
Bővebben: Link
Következő: »»   1901 / 2208
Bejelentkezés

Belépés

Hirdetés
XDT.hu
Az oldalon sütiket használunk a helyes működéshez. Bővebb információt az adatvédelmi szabályzatban olvashatsz. Megértettem