Fórum témák
» Több friss téma |
Fórum » Ki mit épített?
Ez a téma ha úgy tetszik a mi "kiállítótermünk", nem pedig a ki mit csinált volna másképpen, mások helyett, és legfőképpen nem javítós téma.
Minden készüléknek van saját témája, ott kell kitárgyalni a részleteket!
FONTOS! A kapcsolási rajzok keresésére is van saját téma, ott keressetek rajzokat!
Az általad a labortáp építés topikba régebben feltett 723 IC-re épülő tápot építem és ebben szeretnék használni V-A mérő kettős kijelzésű műszert,ezen műszer független tápellátását akarom megoldani egy külön táppal (most mindegy miért),innen a gondolat.A műszer elvileg 20mA áramot kér,ha jól belegondolok,a tápellátását egy 5V telefontöltőről is megoldhatom.
Köszönöm,hogy szakítottál időt a kérdésemre!
Már hónapok óta megjöttek a legyártott paneljeim.
Ma végre volt időm így majdnem teljesen készen lettem a világítás vezérlőm központjával(01 és 02 képek) A panel egy din sínes dobozba illik, így a központi elosztószekrénybe is könnyen betehetem majd. PIC32MX795 vezérlő és DP83848-as ethernet interfész ic. A kisebbik panel pedig egy 5W-os led áramgenerátor, fényerő szabályzással. (03 és 04-es képek) RS422-es kapcsolton keresztül lehet vezérelni majd. PIC12F1822-es vezérlő.
Feltettem az előbb a kapcsitápos topikba.
Az utóbbi 30 évben egy picit fejlődött a technika, ma már egy 100FT-os dc/dc konverternek is kisebb a Ripple Voltage mint egy 30 éves labortápnak. Ami régen 50Hz volt, hatalmas hűtőbordák, rezsó kategóriájú tranzisztorok, az ma már 10khz-tól 150Mhz-ig üzemelő 1db IC DC/DC konverter, >98% hatásfokkal.
Kameleon2 kollégával együtt én is szeretném megköszönni ezt a kis szakmai áttekintést! Most már legalább ezt is tudjuk.
A hatásfok valóban javult. De sajnos a zavarkibocsájtás is. Ahogy terheled - ráadásul úgy nőnek a zavarjelek. Most mértem be egy csomót. Lehet rá szépen pakolni a szűrőkondikat és a ferriteket.
Sziasztok! A Karácsonyi ünnep alatt, én is össze dobtam ezt a kis fülest 6N3P - 6N6P csövekkel.
Nagyon csinos.
Bár én megfejelném valamilyen guszta csővédelemmel. Az nem csak praktikus, de csökkentené a csövek körüli üresség érzetet. Mindazonáltal gratulálok!
Sziasztok!Azt hiszem a legalacsonyabb költségvetésű erősítőm eddig ,ami az árához képest kifejezetten jó hangminőséget produkál,meggyőző teljesítménye is van,és jó a hatásfoka,nem "hőerőmű".Bátran melléteszem a tranzisztoros cuccaimnak,egy kis változatosság nekem,és nem D class.Bedobozolva szokás szerint (még?) nincsen.Ebay-ről lett rendelve a modul ,nem volt 3000 ft postával.A trafó is bontva lett.Anyagköltség kevesebb mint 10e ft.A hangsugárzó is saját ötlet hozzá,az is filléres ráfordításból jött ki,és nem tervezem lecserélni.Az utolsó képen kicsit át lett variálva a táp,most így van.Bátran ajánlom a szett-et mindenkinek.
A hozzászólás módosítva: Dec 26, 2016
Köszönöm. Gondolkodtam rajta, de aztán csak elmaradt. Én valahogy nem érzem hiányát.
Szia! Mennyivel,miben jobb a lm 3886 mint a tpa 3116 d-class?
Nekem egy 2X100-as van, ilyen Az árához képest egy igen jó erősítő szerintem, bár van egy alapzaja (susogása). A hozzászólás módosítva: Dec 26, 2016
Szia!A hangja lágyabb és természetesebb,és hosszú távon is hallgatható.Nekem ezek a szempontok.És a hatásfok sem rossz az Lm-nél úgy vettem észre.Méretben sincs sok különbség,jó mondjuk hűteni kell,és akkor ennyi a hátrány összesen.És ezt hívják ha jól tudom gainclone-nak is,de ha azt veszed ,hogy egy original lm3886 IC mennyibe kerül akkor ez ugye eleve gyanús ez az ebay-es cucc.
Az lm-nek nincs alapzaja.
Sziasztok!
Karácsonyra készült ez a kis ajándék, próbáltam a rendelkezésre álló szűk idő alatt a lehető legesztétikusabbra elkészíteni.
Proli007 kapcsolása (+ a kapcsolás továbbfejlesztett verziója) alapján elkészült a ponthegesztő vezérlőm. Nullátmenetnél kapcsolja a trafót, ezen túlmenően viszont csak az időt lehet vele állítani. Ha majd elkészül maga a hegesztő majd arról is teszek fel képeket.
A hozzászólás módosítva: Dec 28, 2016
Még több kép.
A két szkóp ábra a beállítható legrövidebb és leghosszabb idővel készült. A hozzászólás módosítva: Dec 28, 2016
Szia!
Szabadna tudni hogy hol vetted azt a frankó alu dobozt? Köszi
Ugye a védővezető rá van kötve az alu dobozra?
Ezeket az alu öntvény dobozokat a Hammond nevű cég gyártja. Vannak dobozai a Hestore-nál is. Pont ezt a méretet a TME-nél vettem. Korábban már bemutattam az epic fail gombomat, viszont amikor átdolgoztam akkor az is ilyen alu dobozkát kapott mert nekem is nagyon bejön az ilyen.
![]() #morzsa15: Igen, rá van kötve a szilárdtestrelé egyik rögzítőcsavarján keresztül, csak nem volt kéznél zöld-sárga vezeték így kéket kapott. A hozzászólás módosítva: Dec 28, 2016
Rosszul írtam mert a nullátmenetet detektálja, de épp hogy 90 fokos fázisszögnél kapcsolja a trafót minimalizálva ezzel az indítási áramfelvtelt.
Köszönöm a válaszodat, amúgy mit csinál ez az áramkör, valami vezérlés, ha jól olvastam?
Egy kis apróság, én meg gravíroztam egyet, pár adat: UCCNC az elkövető, 80x100mm, 50perc, 2w-os lézer.
No de egy nőt és egy gyereket megégetni?
Itt nem is az a cél hogy egy CNC-vel hívjam elő a képet, ez a technológiától szép.
Alkotó! - kicsit nézz utána. A CNC-vel történő alkotás is alkotás és művészet. Éppen olyan örömet nyújt, mint bármi más művészeti ág és éppen olyan meglepő, meghökkentő és lenyűgöző lehet egy-egy munka, ami ezekkel a gépekkel készült. Legyen ez lézer, maró, 3D nyomtató stb. Üvegkocka, falap, faóra, díszdoboz, vagy éppen mást ne mondjak itt is szemezgethetsz a testvéroldalon. Ha megnézel pár jobb minőségű munkát - ezek már nem bicegősek. Azt pedig tapasztalatból mondom, hogy a tárgyban meglátni a végeredményt - szerintem továbbra is művészet. Ahogy például rácsodálkoztam egy hobbicnc találkozón arra, hogy egy kiszuperált szkennerből és egy weller pákából hogyan lett művészi eszköz, amikor tükör hátoldalára égette az egyik tag pákával az inverz képeket. Lenyűgöző lett a végeredmény. Persze lézerrel méginkább pontos az eredmény. Mondjuk ilyesmi.
Sziasztok.
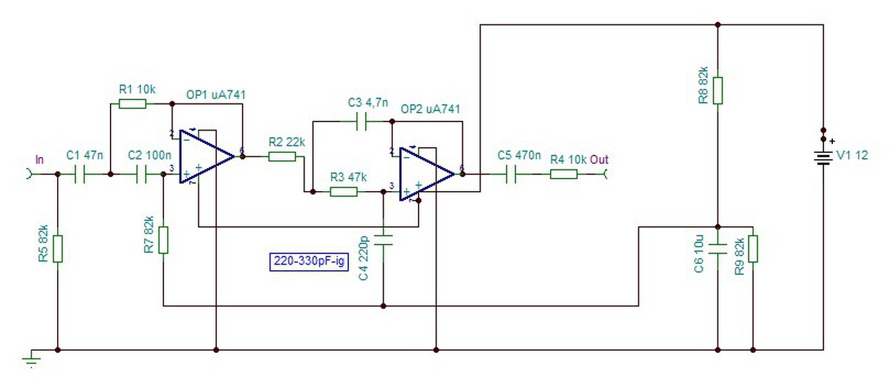
Van egy félvezetős gitárkombóm és aki ismeri az ilyeneket az tudja, hogy a tiszta hangja nagyon tiszta. Ezért összedobtam kísérletként egy ládaszimulátort. Végül be is építettem, mert egyszerű és meggyőző volt a változás. A C4 220pF volt mikor megépítettem, ez kb 4,5kHz-re tette a felső frekvenciát. Majd addig törpöltem, hogy párhuzamosan mellé tettem még egy 100pF-t, ami 3,5kHz-et jelentett, majd így építettem be. Az IC-n kicsit vaciláltam, TL072 volt a terv, de kipróbáltam 1458-al is, ami maradt. Azért, mert a 072 kb. 800Hz-ig szabályosan szinusosította a háromszög jelet. A 1458 meg 2kHz-ig. Hozta is a hozzáfűzött piszkosító szerepet. Végre a tiszta nem kristály tiszta. Ellenben a 220+100pF együttest megválltoztattam, bár a legjobb hangzást adta, de a nem tudtam nyugodtam lenni attól, hogy a magast teljesen fel kellett tekerni és nem volt tartalék, folyamatosan birizgálta az agyamat. Így a plussz 100-ból 47 lett, bár nem olyan blues-os, de megnyugodtam. Ajánlom akinek félvezetős erősítője van, egy próbapanelen összelehet dugni, effekt hurokba kötve kipróbálni. |
Bejelentkezés
Hirdetés |















































