Fórum témák
» Több friss téma |
Fórum » Autóelektronika
Témaindító: sufni-tunning, idő: Ápr 19, 2008
Témakörök:
Dejóó! Köszönöm szépen! 47µF 16v is jó vagy csak a 47µF 24v?
Természetesen jó, hiszen ott csak 600mV van..
Kössétek gyújtás után. Egyből megszűnik ez a gond.
Peuge 8005 hdi akkusaru levétel után nem indul! SOS!
Tudom inkább csak érintőlegesen ide tartozik ez a téma ,de azért mégiscsak autoelektronikához közeli(Rém)Történet.., Elözmények : Hibátlan auton kuplungjavitás volt .., akkusarú nem előirásszerüen lekapcsolva hanem bennt hagyott gyujtáskulcsal, a javasolt 3-5 perc várakakozási idő figyelmen kivel hagyva.., Javitás után ( kb 2nap)sarut visszarakva ,ezuttal már a "tudományos" procedurát betatrva.., minden müködik, öninditó intenziven hajt stb , csak éppen nem indul : Diagnosztika Nyomásszenzor hibát hoz ,P 0193-at, ami nem is törölhető persze..,nyomásérzékelőt vadi ujra cseréltem, érzékelő és ECU közt folymatosság OK.., test és plusz zárlatra vizsgálva szintén minden OK..,Diagbox élőadatban állómotornál kb 370bar-t látni .., ami normál körülmények közt öninditózás alatt mérhető nyomás.., Nagyot segitene, ha volna szives valaki tényleges segitséget nyujtani..., ha sikerre vezet--akkor bőven sikerdijas a konfiguráció.., várom PM-en a profi segitséget, korrekt vagyok, Köszönöm a segitőkész hozzászolásokat ?
Második kulccsal próbáltad, könnyen lehet hogy elfelejtette az immo a kulcsokat, megérne egy feltanítást szerintem, hacsak nem próbáltátok már. Esetleg főtengely jeladó, de ezt is látni élőadatokban.
Köszi..,másik kulccsal nem tudtuk kipróbálni, de sikerűlt rávennem egy profi kulcsosta kiszállásra, szerinte OK minden..,logikus ahogy írod a főtengely jeladó is, de. élöben és müszrfalban is jó..,sajnos.., Peugeot szerviz ismerősöm szerint màr ők is jàrtak, így, de valami alapra àllitást emlegetett elöször , géppel utána meg ,azt a "tudományos" saruvisszarakás procedúrát..,Én a DiagBox V.02-ban nyomàt nemlàttam ilyen lehetöségnek..,reggel remélem kijön egy Citrom szervizesismerösöm csodát csinálni, eszembe jutott tegnap, hátha valami utólagos rejtett indititásgátló stb van valahol..,de nem találunk semmit, már ha van..,megírom a megoldást..,már ha lesz..,vér ciki,üzemképes én hoztàk kuplungcserére.......,
Az a 370bar sehogy nem jó, mindenképp arra kéne keresgélni.
Indítózás közben változik? Vagy akkor is 370? Régi szenzorral is annyi? Mindkét esetben? Honnan van az új szenzor, mert többféle lábkiosztással gyártották, ugyan azzal a csatival. Feszültségmérés a szenzor jel lábán. 2k2 -4k7 poti a szenzor helyére, és úgy élő adat Diagboxon? (álló motornál!)
Köszi minden segitséget.., válaszom, ha nem is egyenértékű a praktikus tanácsaitokkal : Mindig vissza kell menni , ahoz a bizonyos kiindulópontként megjelenitett Kályhához :Tehát volt egy kuplungcsere., többek közt az ominozus nyomás szenzor csati lekötésével, szerelés után nem indult törölhetetlen ny.szenzor hibakóddal., mindkét oldalon lehuzott csatinál folyamatossági hiba.,zárlat testre és pluszra, egymásközti zárlat kizárva, +5V és test OKÉ..,uj szenzorral ugyanugy nem indult..
Sajnos egy fiatal versenyző a nyomászenzor csatiját elég szerencsétlenül probálta a lefeszegetni..,ennek következményeként némi Loctite-t is bevetett reparálás közben., lényeg a saru kicsuszását gátló pöcköt sikeresen eliluminálta, ennek "eredményeként" csati földugásakor az észrevétlenül hátratudott csuszni----ennnyi---, miközben a multiméter tüjét bedugva Ok volt minden, feszmérés stb.-stb......,meg idegbaj ,egyébbként nagyon korrekt figyelmeztetés a lábkiosztásra, mert ezen az auton véletlenül se a szélső csati a test, hanem a középső!!! Ami a klasszikus lábkiosztástól eltérő..,az a potis szimuláció az élőadatban nagyon jopofa, Csak ennyi volt az egész...,
Üdvözlöm! Tökéletesen működik! Köszönöm szépen! Már csak egy dolgit szeretnék csinálni az pedig a hazakisérő fény. Lenne szíves egy ültetési rajzot csinálni nekem? Persze ha nem zavarom vel! Köszönöm előre is
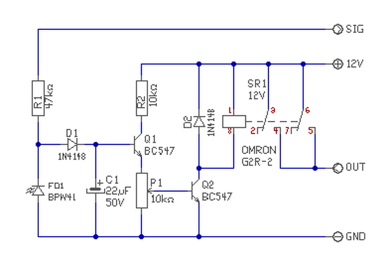
Lenne egy kérdésem! Ebben a kapcsolásban a bpw41n fotodiódát ki lehet váltani LDR el?
Hello! Hogy miket ki nem találtok/nak. Remélem haza nem kell, hogy kísérjelek..
![]() Nem tudom mi ez az "izé", de remélem szebben drótozod össze mint az előzőt. Mert az aksi nem viccel egy kocsiban, hamar ki lehet gyújtani a vezetékeket. Ide biztonságos áramkörök kellenek! (A relét ha igaz, úgy kötöttem be, hogy mind kettő típushoz jó legyen.) A hozzászólás módosítva: Jan 12, 2017
Nagyan szépen köszönöm a rengeteg segítsége!
Igyekszem egyre szebben dolgozni! Gondolom az lenne a legjobb ha nyáklemezből csinálnám. Azt szeretném következő lépcsőnek! Csak még utána kéne olvasnom mi kell hozzá és hogyan is működik.
Sziasztok!!!
Pickup-ra szeretnék ledes platvilágítást csinálni! Van kettő darab ledes munkalámpám hozzá. Nemrég szereltem bele egy központizár modult, amin van csomagtérnyitás funkcio! Nos úgy szeretném megcsinálni, hogy a csomagérnyit gombbal tudjam ki be kapcsolni! Kellene egy olyan elektronika, ami a csomagtér nyito 0.5 secundumos jel hatására működtet egy relét! Lényeg tehát, 0.5sec 12v bekapcs, még egy 0.5 sec 12v kikapcs... Tudtok ebben segíteni??????? Nagyon szépen köszönöm előre is!
Néha elfelejtem bezárni az autó ajtaját.Olyan elektronika kellene, ami a nyitva felejtett ajtókat pár perc múlva bezárja.
Akkor keres egy jó ajtónyitó embert is.
Attól függ
32 leszek lassan. 1 hónap és 9 nap
remélem elég régi és szőrös az arcom
Arra a "benntragadt" 370 mbar-ra az élőadatban álló motornál l lehet hogy ez volna a magyarázat::
http://www.injektor.hu/technikai-info/18-cikk/44-dizel-hibakereses-...-fault
Arra a "benntragadt" 370 mbar-ra az élőadatban álló motornál l lehet hogy ez volna a magyarázat::
http://www.injektor.hu/technikai-info/18-cikk/44-dizel-hibakereses-...-fault
Szép jó estét! Bár nem ide tartozik , de szeretnék kérni egy kis segítséget. Lenne azíves megrajzolni a mellékelt éjjeli irányfény kapcsolási rajzot? Persze csak ha nem zavarom! Köszönöm!
A hozzászólás módosítva: Jan 22, 2017
Hello! Szívesen megrajzolom, de nem tudom mire jó ez? És miért kell kapcsolgatni a Led-eket kb. 70Hz-el, mikor nincs szabályozás. Ha ez a hat Led sima 20mA-es, akkor az 555 maga is elviszi, nem kell tranyó sem. De ez egy "alkonyat kapcsoló a maga nemében, amiből számtalan található a topikjában. Az 555 világosban is fogyasztani fog vagy 10mA-t, ha állandó feszültség alatt lesz. stb..
No mindegy, én közben lerajzoltam. Igaz, nem úgy ahogy itt van, hanem amit javasoltam.
Nem olvastam el a cikket, de a Te esetedben a 370bar egy helyettesítő érték, ha az ECU nem tudja mennyi a valós nyomás, úgy tekinti mintha ennyi lenne. Ez azért jó, mert ha pl. járó motornál szakad meg az a vezeték, akkor is tovább járhat a motor a következő leállításig, ugyan vészüzemben.
Hello! Ki lehet cserélni. Annyi a BPW szerepe, hogy világosban a bementi jel nem tudja feltölteni a kondit. Következésképpen nem működik ekkor az időzítő.
Megépítettem és tök jól működik! Egy műszerdobozba tervezem belerakni akkor értelem szerűen kívülre kell kerülni a foto diódának?! Köszönöm a segítséget
|
Bejelentkezés
Hirdetés |









Igyekszem egyre szebben dolgozni! Gondolom az lenne a legjobb ha nyáklemezből csinálnám. Azt szeretném következő lépcsőnek! Csak még utána kéne olvasnom mi kell hozzá és hogyan is működik.









