Fórum témák
» Több friss téma |
Fórum » Labortápegység készítése
Tessék, egy kis súgó a keresőhöz. Ha felhasználóra keresel, akkor az "user:"-ot használd. A keresés módját pedig értelemszerűen válaszd ki. Itt most fájlmellékletet, vagy képmellékletet tartalmazó hsz-ek között találod meg a választ. A kereső számokra nem keres rá és azt hiszem 3 vagy 4 karakternél rövidebb szövegre sem.
Akkor téged nagyon elkényeztet, mert nekem így sem csak "2.7.4"-et tartalmazó hsz-eket adott fel.
Csatlakozom: én sem tudok számot kerestetni, semmilyen formátumban sem.
A melléklet nevében ezek szerint megnézi, csak a szövegben nem.
Nem, mikor úgy keresel rá, hogy "user:Alkotó 2.7.4", akkor Ő "Alkotó 2.7.4" nevű felhasználó hozzászólásait keresi a fórumtémában, és mivel ilyen nevű felhasználó, még ha esetleg van is -de igazából kétlem-, akkor sem hiszem, hogy hozzászólt a témához. Viszont ha csak V2.7.4-re keresel fájlmellékletként, akkor minden olyan a fórumtémába feltöltött fájlt ki fogja dobni, amiben megtalálható a V2.7.4 címszó.
A hozzászólás módosítva: Feb 4, 2017
Sziasztok!
Nekem egy érdekes kérdésem lenne: A kimeneti feszültség szabályozó potméter 10kOhm-os. Nekem viszont van itthon 5kOhm-os helikális potenciométerem, azzal szabályoznám a kimenő feszültséget. Megoldható lenne valahogy? Mit kellene változtatni? Köszönöm
Hello! Bizonyára igen, feltéve ha tudjuk, melyik kapcsolásról van szó..
Jogos!
Még csak tervezés alatt az építés, a 2.7.4 v.2 verziót néztem ki. Talán az az utolsó. Szert tettem néhány a mellékletben szereplő gyönyörűségre, azokról lenne szó. A hozzászólás módosítva: Feb 5, 2017
Nyugodtan használhatod bele az 5kohm-os potit is. Legfeljebb a P4 trimmert kicseréled 2kohm-ra, hogy ne a végén legyen a beállítás. (kb. 820ohm)
Köszönöm.
Még nem teljesen aktuális a dolog, de lassan nekiállok, addig míg az egyéb tavaszi munkák nem következnek elektronika helyett.
Sziasztok!
Az Alkoto féle 2,7,4 V2 labortáp képes 4A áramot leadni, a kapcsolási rajzon megjelenik a 2A-5A? Köszönöm elöre!
Igen termeszetesen mehet 5 A al is .nalam 6A - van beallitva.
Annyit hozza tennek hogy korultekintoen kell a hutest kialakitani . Egyeb irant meg szerintem szinte soha nem hasznaltam meg 1-2 A nal magasabb aram erosseggel. A hozzászólás módosítva: Feb 6, 2017
Én ha árammérő söntös áramkört tesztelek/kalibrálok, rárakom a sönt két lábára a labortápot (vagy a vonatkoztatási pontokra), és adok neki jó pár Ampert, de maximum 5-öt (ennyit tud a tápom).
Udv!
Megepitettem Attila86 altal tervezett labortapot. Sajnos elsore nem akar mukodni. A kimenet ki-be kapcsolasat jelzo led nem mukodik, illetve a kimeneten 0,5 V van, ha a jobb oldali potmetert tekergetem akkor 0,50-0,55V kozott mozog. Illetve a panelmero sem mukodik, csak egy 1 est mutat mindig. Ez mondjuk leget a gyantatol is amit irt a cikkben, hogy le kell tisztitani vagy attol hogy sok helyen ala mart a folianak, illetve van nehany atkotes az ICL nel. Valami ottletetek, eszreveteletek nincs? Elore is koszonom.
A nyákmaratást és a forrasztást is gyakorolhatnád még mielőtt egy ilyen dologba belevágsz . Először csipogtasd ki az összes vezetősávot , majd nézd át az összes forrasztást (Attila dolgai még a profi utánépítőknek is okoznak gondokat , nemhogy egy kezdőnek)
A hozzászólás módosítva: Feb 8, 2017
Sziasztok!Nem a forrasztáson kéne fennt akadni hanem segíteni kéne hogy miért nem működik.Az ember a saját hibáljából tanul.Tudsz biciklizni?Te hogy kezdted?Emlékezz inkább....Szerintem odáig ő is eljutott hogy megnézze a vezetősávokat és a forrasztásokat. Vala,mi elkerülte a figyelmét...Ezért is kért gondolom segítséget itt.
További szép napot! A hozzászólás módosítva: Feb 9, 2017
Pedig az áramkör lelke a jól tervezett és készített nyák és a jó forrasztás! Az áramot nem érdekli, hogy az illető kezdő-e vagy sem, az "tudja a fizikát"
Szia!
Nem nagyon fog tetszeni amit írok,de szeretnék segíteni!Tehát,ez a nyák egy borzalom (legjobb lenne újat készíteni),Én is megjártam ezt az utat,de még talán lehet rajta segíteni,igaz szép nem lesz az biztos.Először is vedd ki a kényes IC-ket a foglalatból.Próbáld kicsit megcsiszolni a vezetősávokat valami mosogató szivacs érdesebb oldalával vagy acélgyapottal,ezt lehet kapni,általában csak szappanos van,de az is jó,aztán le kell törölni az egész nyákot acetonos vagy nitróhigítós ruhadarabbal vagy kéztörlővel.A csiszolópapírt felejtsd el,ne használd!Most tartsd a fény felé a nyákot,látni fogod,hogy nagyon sok helyen szinte megszakad,hiányos,kétséges a folytonossága.Most végig be kellene futtatni ónnal az összes vezetősávot.Lesz ahol el fog tűnni a réz,ott pótold vékony,sokszálas sodrott vezetékből kivágott réz vezeték szállal.Ne siess,lassan,óvatosan dolgozz!Amikor mindennel végeztél,ellenőrizd a nyákot a rajz alapján és próbáld újra éleszteni a készüléket.
Én nem írtam volna ezt kaqkk fórumtársnak,úgy látom,nem ismered Őt.Nem óhajtok vitába mélyedni.
És figyelni kell a jó tranzisztorokra!
Mekkora a trafód AC feszültsége? Nálam a 2N3055-ök durrogtak el, most MJ 15024 van benne, azok elpusztíthatatlanok.
Üdv!
Tudom, hogy a nyákom egy undorító sz@r. Tudnák jobbat is csak kevés az időm. Az álltalad leírtakat meg fogom csnálni. Mondjuk megvértem az összes vezetősávot és szakadás nincs. @Pisti27 @kaqkk Valamilyen szinten igazatok van mindkettőtöknek. Mondjuk az nálam alap első beindítás előtt, hogy átnézek mindent, de ezt Ti nem tudhatjátok. A forrasztásom azért ilyen, mert ahogy erdgab nak is mondtam kevés az időm és elkapkodom. Erről le kell szokjak. Egyébként is, Én a forumban csak akkor kérek segítséget, ha nekem már nincs több ötletem. Azért nem kell senkibe belekötni. @szili83 A tranzisztorokat el is felejtettem megnézni a próbálgatások után, ezt holnap megteszem. A trafóm feszültsége 28V, teljesítményre nem túl nagy 500mA körül lehet, de ez csak a tesztelésig van. Illetve ami most jutott eszembe, hogy probléma lehet, hogy nekem nem 1db trafom van. Három külön trafót használok, ez gond lehet?
Szia!
Mellékelhetnéd a kapcsolási rajzot, vagy linket, hogy ne nekünk kelljen levadásznunk valahonnan az internetről. Ha feltöltenél egy olyan kapcsolási rajzot (is) amibe benne vannak az esetleges módosítások, pl. a három trafó bekötése és azok a feszültség és áram értékek amit már lemértél a vizsgálódás közben, az is elárulhat pár dolgot. (Ha még nem mértél, akkor kezd a tápokkal. Potik, kapcsolók állása is számít, különböző állásuknál is mérd meg az áramkört.) Ha van két olyan tekercs a trafókon amik sorba vannak kötve, akkor nem mindegy, hogy egymáshoz képest hogyan kötötted be őket. Össze is adódhat a kettő feszültsége, vagy ki is vonódhat egymásból.
Üdv!
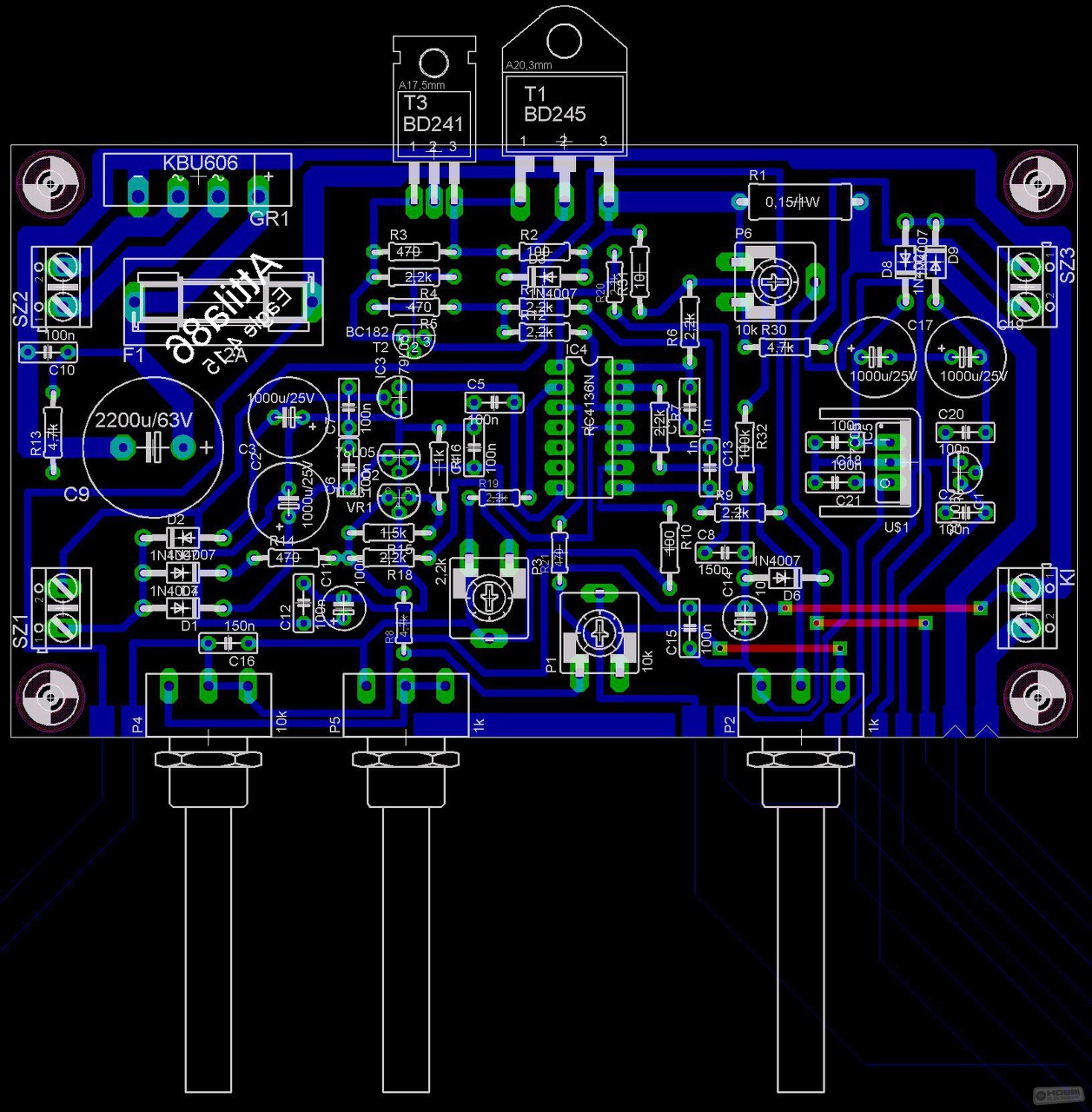
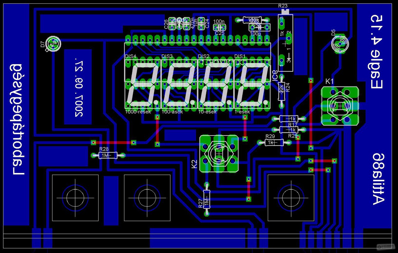
Mérni még nem nagyon méregettem, de fogok. Itt vannak a beültetési rajzok, illetve a kapcsolási rajz is. Ez pedig a cikk:Bővebben: Link
Annyi már látszik, hogy a három trafó alkalmazása nem okozhat gondot, mert mindegyik váltakozó bemenetnél azonnal egyenirányítás történik, ezért az előző hsz-emben írt eset itt nem jön szóba. A többiek már írták, hogy javítsd a nyákot. Még ha te nem is mértél szakadást sok helyen átsüt a lámpa a vezetősáv teljes keresztmetszetén ezért ne sajnáld a javító vezetéket. Ha még megvannak a levágott alkatrész lábak, akkor azokat is használhatod. Egy eres lecsupaszított vezetéket használva és azt alakra hajlítva pedig egy-egy vezetősávot teljes egészében javíthatsz. Kanyaroknál és hosszabb egyenes szakaszokon még néhány helyen odapöttyented, az már elég. Az ic tok műanyagja alatt forrasztani a lábakat elég keserves meló, ott is lehetnek hibák. A tranzisztorokat (és a többi alkatrészt) úgy ellenőrizd, hogy a gyártója adatlapjáról ellenőrzöd a lábkiosztását, mert sajnos lehet eltérés a gyártók között azonos típusnál is.
Még egy: ahol egymás mellett párhuzamosan futó sávok egy csomópontba futnak össze, ott te se kösd össze máshol őket, mert szándékosan van így kialakítva a nyák.
|
Bejelentkezés
Hirdetés |





2.7.4. így. 
















