Fórum témák
» Több friss téma |
- Ez a felület kizárólag, az elektronikában kezdők kérdéseinek van fenntartva és nem elfelejtve, hogy hobbielektronika a fórumunk!
- Ami tehát azt jelenti, hogy a nagymama bevásárlását nem itt beszéljük meg, ill. ez nem üzenőfal! - Kerülendő az olyan kérdés, amit egy másik meglévő (több mint 17000 van), témában kellene kitárgyalni! - És végül büntetés terhe mellett kerülendő az MSN és egyéb szleng, a magyar helyesírás mellőzése, beleértve a mondateleji nagybetűket is!
A tápegység bekötése a szabvány szerinti, ahogy rá van írva. Egy multiméterrel leellenőrizheted a polaritást. A 2A elég lesz neki.
koszonom a valaszod.
A kamerara gondoltál, hogy ellenorizhetem a polaritasat? Van multimerom,csak meg nem tudom,hogyan kell vele ezt le ellenorizni
A kamera úgy láttam, egy piros, és egy fehér vezetékvég, vagy nem jól látom? Azt nem tudod ellenőrizni, csak a tápot. Ott a piros vezeték a pozitív. A tápcsatihoz hozzáérinted a multi mérővezetékét, legalább 20V mérőállásban. Ha jó a polaritás, tápot fog mutatni, ha nem, mínusz előjelet tesz elé.
Az adapter igy nez ki (ennek tudom a polaritasat, rá van rajzolva hogy a - fogja át a + -t):
https://shopdelta.eu/shop_image/product/12v_1a_5.5.jpg A kameraba siman betudom dugni a tapnak a végét , a piros dugoba http://i.imgur.com/GzNyfPY.png Majd a sarga dugojat a tv be A kerdesem pedig az volt,hogy ez a polaritas ami a tapon van, nem e okoz gondot ? ugye biztonsagossan rakothetem a kamerara?
Ebből a képből nem látom, és a készüléket nem ismerem. Ránézésre a piros és sárga dugó RCA csatlakozó, és a piros/fekete a táp. Valami leírásod nincs hozzá?
Mar azt hiszem latom
http://i.imgur.com/zYxSpTC.png itt mutatja a polaritast, es ahogy nezzem megegyezik a tapeval es a bekotese pedig igy van: http://i.imgur.com/LxIyIjI.png a sargaba megy az RCA, a piros pedig csak a táp (ami kiall meg piros/fekete az csak a rendszamtabla LED jere vonatkozik)
Na, ez az! Valaki meg másfeles kábelt emlegetett itt!
Sziasztok!
230VAC-t egyenirányítom, lesz 325VDC. Ugyanezt a 230VAC -t egy másik ágon egy trafón keresztül 12V-ra csökkentem amit szintén egyenirányítok, itt lesz 17VDC-m kb. A kérdés az, hogy a külön - külön egyenirányított feszültségek GND-jét össze lehet kötni? A 12V-os rész egy szabályzó elektronikát vezérelne ahol egy áteresztő tranzisztoron a 325VDC kapcsolgatna egy v.motort. Előre is köszi a segítséget!
Igen azt tudom mert a fázisok akkor egyeznek, de pont az itt a lényeg hogy az egyik egyenirányított részt nem trafón keresztül egyenirányítom hanem hanem egyből ahogy bejön a 230, Greatz híd és kész. Az itteni GND-t össze lehet-e kötni a trafós GND-vel?
Összekötheted őket de arra feltétlen figyelj, hogy az összekötés után a 17 V-os rész is okozhat életveszélyes áramütést! Jobb lenne egy leválasztó transzformátort használni (230V / 230V).
Nem csinálnám... Hacsak nincs minden nagyon jól szigetelve, hogy semmihez (még a kis feszültségű részhez sem!) nem lehet hozzáérni, akkor életveszélyes lesz!!!
Értem. A mellékletben a rajz egy része mire gondoltam. Akkor egy leválasztó trafóval csináljam?
Így működik a dolog, de ha csak hozzáérsz a 17 V-os részhez, rázhat, nagyon is. 230 V-os hálózat, leválasztó transzformátor, aztán az, amit felrajzoltál. Egyszerűbb lehet a dolog ha készítteted a trafót, eleve két szekundert tekercseltetsz, 230 és 12 V-ra. Persze egy szekunderes leválasztót eleve kapni.
A hozzászólás módosítva: Feb 13, 2017
Rendben, köszi. Akkor beiktatok még egy leválasztót. Nem érdemes tekercseltetni. A két trafót megveszem egy ezresért, nem hiszem hogy ennyiből megúsznám a tekercselést, még ha én csinálnám akkor sem, olyan drága a tekercselő huzal.
Köszi mégegyszer mindenkinek a segítséget!
Hi Mesterek!
Segítséget szeretnék kérni. P fetekkel vagyok bajban. A D és a S lábbak közötti feszültség túllépi a 14V-ot akkor elkezdenek vezetni, hiába rakom + tápra a G-et. Kapott fet meghajtó IC is, evvel sem jobb a helyzet. FEt ic: TC4329CPA, fet-ek amiket próbáltam:IRF9540N;IRF5305;IRFZ9Z34N Ötlet? Segítséget előre is köszönöm
Nem csak a huzal ára erős, de egyedi tekercs készítése időigényes. A legjobb értelemben vett kézművesmunka.
Sziasztok!
Valaki megépítette már ezt a triakos szabályzót? Én megépítettem és szerintem valami nem stimmel vele (mert nem működik ). Jó párszor már átnéztem a rajzot, az áramkört mindent és nem tudok rájönni miért nem működik. A kimeneten 150V körüli fesz. jelenik meg és akárhogy tekergetem a potit semmi változás. A diakon kb 10-12V van.Ha valaki megépítette már ezt és ha neki működik akkor megköszönném ha segítene egy kicsit. Előre is köszönöm.
Nem lehet, hogy a diakodnak kicsi a küszöbfeszültsége? Leírás szerint kb 32V -nak kell lennie...
Igen annyi 32V DB3-as. Minden alkatrész új.
Amúgy terhelést raktál rá (mondjuk egy izót)? Vagy csak mérted a feszt...
A1 és A2 (MT1 és MT2) felcserélése gond lehet.
Hogyan kezdenek el vezetni 14 V-on? Fokozatosan van hirtelen, mint egy zener dióda? Illetve ha csökkented a DS feszültséget, megszűnik a vezetés?
Mindig a source lábhoz képest ráadott gate feszültséggel kell vezérelni a FET-eket. Minden bizonyal nálad nem így történik. Ugs-t adj meg, ne Uds-t!
Sziasztok. Halvanyan vilagit a ledes izzom, mivel elvilagitos a kapcsolom. Valahol olvastam,hogy valmi kondit kellene a foglalathoz betenni. Mit ajanlotok, es hol tudom megvenni, illetve sorosan,vagy parhuzamosan kell bekotni? Koszonom a valaszokat. Mennyi lehet a fogyasztasa egy 7 w os ledes izzonak,ha halvanyan vilagit?
Annyi a fogyasztása, mint egy százas hagyományos izzónak, ha ki van kapcsolva. Elenyésző....
Igazság szerint a legjobb megoldás lenne a nullvezető behúzása a kapcsolóhoz, és arra kötni a glimmet. Ilyenkor a glimm állandóan világít, de ez elenyésző a körte fogyasztásához képest.
Sajna mar nincs lehetoseg arra,hogy a 0 is ott legyen.
Üdvözöllek!
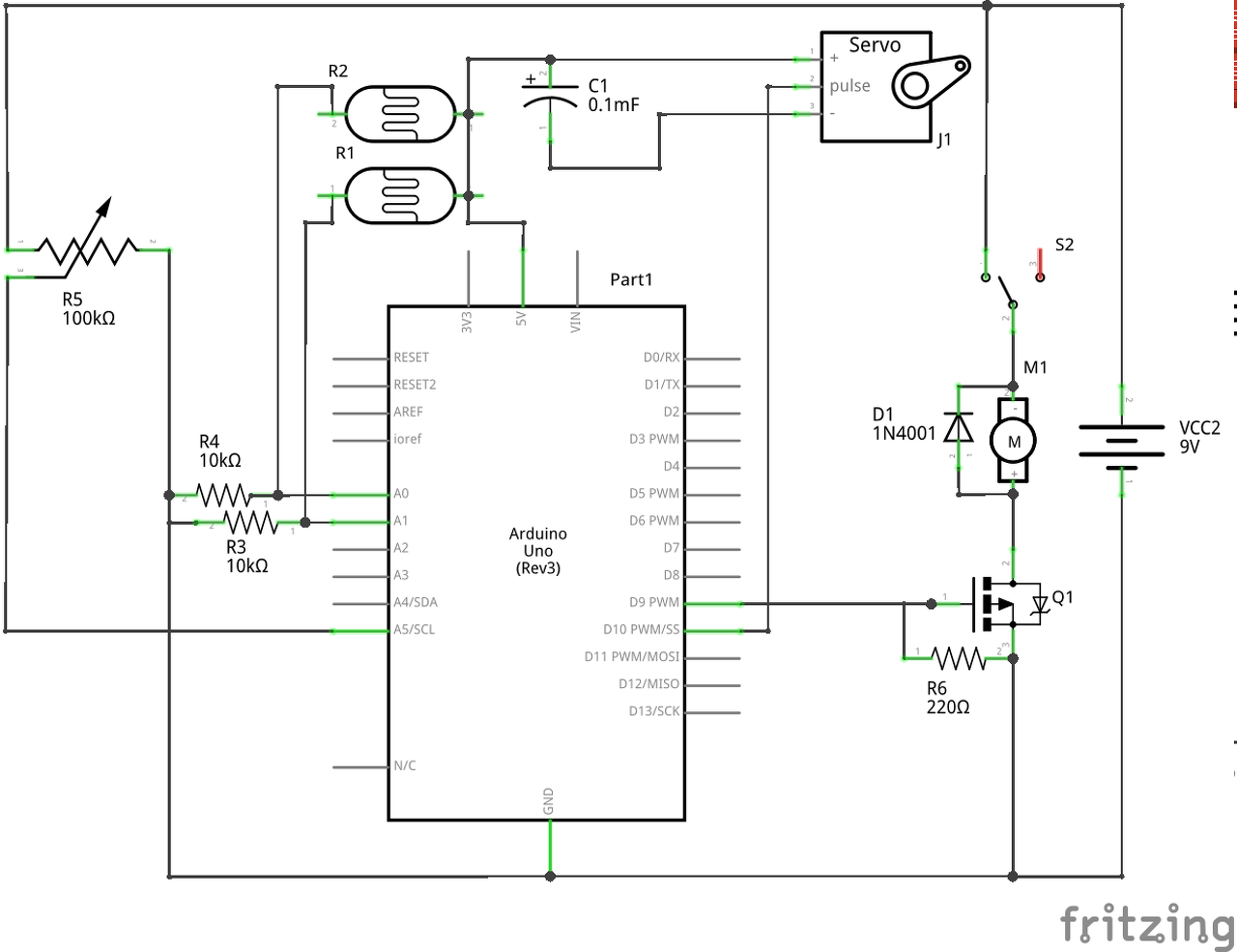
Örülök a segítségednek. A hibákat megpróbáltam kiküszöbölni. Ami az Arduino lapot illeti. A kapcsolási rajzon nem látható, hogy az Arduino lapnak külön áramforrása van, mely kétféle lehet: vagy számítógép USB portjáról, vagy fali adapterről, mely egyenáramot ad, s melynek feszültsége az ajánlás szerint 7-12V. Mellékelem az új kapcsolási rajzot. Most jó? |
Bejelentkezés
Hirdetés |











