Fórum témák
» Több friss téma |
Némi fejtörést okoz, melyik oszcillogram, melyik erősítő, melyik tranzisztorához tartozik.
A ...405 nevű képen látok komoly hibát. Az a jó csatorna?
igen. Az a jó csatorna. Nekem is eléggé furcsa volt, de az a csatorna viselkedik úgy ahogy kell, melegszenek a T9-T10 nagy bemenő jelnél. Most teszteléskor mintha a T9-T10 nem is melegedne, mintha vezérlést sem kapna. A két panelt egymás melé tettem, összenéztem, kollégám is megnézte nem látott eltérést, a vezetősávok be vannak ónozva, az alkatrészek kimérve. Már a hajam tépem miatta.
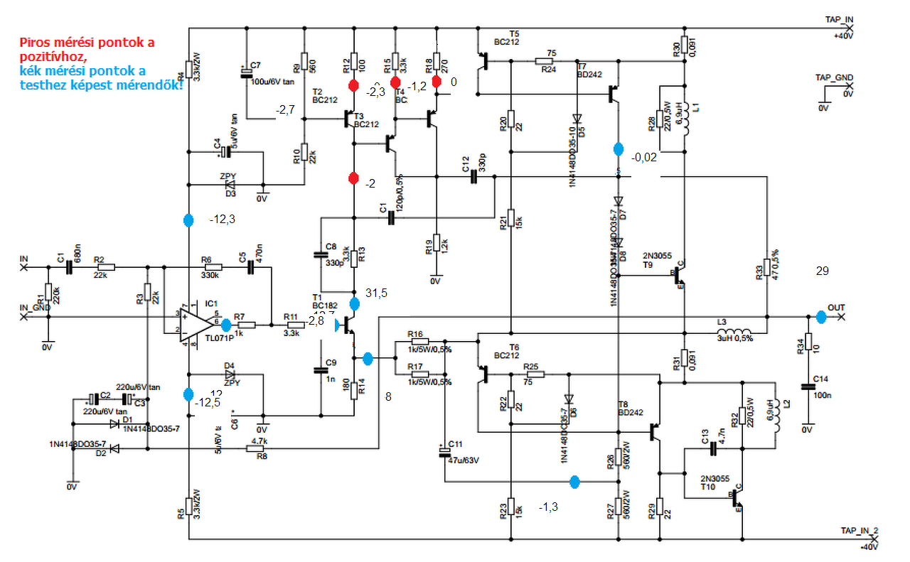
Ugyan, semmi gond. Induljunk el módszeres méréssel Bővebben: Link.
Nem akarom elkiabálni, de úgy fest megfogtam!
Elindultam a kályhától..... Kicseréltem a T8 T9 T10 tranzisztorokat, és láss csodát, pontosan ugyanúgy viselkedik, mint a másik panel. Úgy tűnik bele futottam egy jónak mérhető, ámde hibás BD249C sorozat egy darabjába, mert amióta kicseréltem azóta a T6 B-E lábain ugyanazt az értékeket mérek, mint a másik oldal esetében, és nem "szalad meg" a feszültség 3V fölé. Továbbá az R33 sem melegszik számottevően, és ahogy növelem a bemenő jelet úgy veszik át a melegedést a T9-T10 a T7-től. Köszönöm mindenkinek aki segített!
Sziasztok, az volna a kérdésem, hogy a 47 ohmos ellenállás izzik és a negatív táp kint van a kimeneten. Ha kiveszem az ic-t nem izzik de a táp ugyan úgy kint van. Melyik tranzisztornál keressem a hibát? Amúgy halk hangerőn torz volt a hangja kb még a B osztály be nem lépet majd elkezdte ezt az izzást. Mit rontottam el?
Ja és az A osztály tranyói nem melegszenek, igaz ic nélkül.,
Az mekkora kárt tud okozn, ha a végtranyók collektora ne volt bekötve?
Sziasztok, nincs bent végtranyó meg a két bd 244c sem, így az áramfelvétel a pozitív 0,02ampernegatív 0,01amper a kimeneten 7 millivolt van ez mennyire normális? Előre is köszi minden segítséget!
Visszaraktam a bd-ket és erre a az r35 22ohmos füstől!!! SOS! Nem értem!
Ic nélkül nincs füst viszont a negatív táp kint van a kimeneten! A hozzászólás módosítva: Feb 17, 2017
Szia! Fotózd le és linkelj be egy rajzot, amin a pozíciószámok segítségével be tudod azonosítani az alkatrészeket.
Az IC legyen bent és a B-osztály végtranzisztorait kösd ki egyelőre. Egy ilyen mérést kéne elvégezned.
Amit nem értek az az, hogy első indítás JÓ! Majd meghallgatás torz hang!! Majd a 47ohmos füst és a negatív táp a kimeneten. Ami biztos, hogy a 2N3055 collektora nem volt bekötve mert én hülye oda is tettem szigetelő gyűrűt. Mi ment még, vagy mehetett tönkre én marha!!!
Szia pozíció szám sajnos nincs de ez talán megfelel. Tudod ez egy "érdekes rajz".
A pozitív oldali BD242 és a kollektorából induló 1N4148 diódák kaphattak túlterhelést.
A kapcsolás lényegi része egyezik az eredetivel. Ha nem áll be a kimeneti egyenfeszültség, arra is ráírhatod a mért értékeket.
Az a baj ha az IC-t berakom a 22 ohmos ellenállás máris füst.
A negatív oldalon. A hozzászólás módosítva: Feb 17, 2017
Ha a 6,9uH tekercsekkel párhuzamosan kötött 22 ohm-os ellenállásokról beszélünk, akkor vagy rossz a tekercsek forrasztása (nem tudni milyen tekercsekről van szó, gyári, vagy házi készítésű) vagy nagyfrekvenciás gerjedés van.
Cseréltem a diódákat az egyik szakadt volt, most nincs már füst a 22 ohmon, a kimeneten 8 mv van.
Most érzem, hogy az A osztály langyosodik!!!
Szia házi készítésű az oldal számítási segédlete alapján készült
0,7-es huzal 22 menet 17 mm 5.5 átmérő, 2,99Mh 22 menet 17 mm 8,5 átmérő 6,6Mh A program szerint. Gondolom az átmérő csak a terhelhetőséget befolyásolja.
Tévedés az IC kimenetén -5.4 volt van, így a kimenet +29 volton van!
A 482 ohmos ellenállás Nagyon forró!
Nagyon szokatlan eredmény. R9 szakadásra enged következtetni.
Szia, kicsit jobban odafigyelve ezt mértem.
A hozzászólás módosítva: Feb 18, 2017
Köszi most 7,6 mv van a kimeneten. Mehetnek a végtranyók, vagy még ellenőrizzünk valamit?
A hozzászólás módosítva: Feb 18, 2017
Mérj feszültséget a végtranyók bázis és emitter bekötési pontjai között. A pozitív mérőcsúcsot helyezd a bázisra és add meg az észlelt feszültség polaritását is!
A T10 +0,6 T9 -0,6
A hozzászólás módosítva: Feb 18, 2017
|
Bejelentkezés
Hirdetés |







T7 zárlat. 





