Fórum témák

» Több friss téma
Fórum » Műveleti erősítő
 
Témaindító: petrik, idő: Júl 31, 2005
Lapozás: OK   71 / 112
(#) teszti válasza proli007 hozzászólására (») Feb 28, 2017 /
 
Oké, értem én. Akkor nem a fet kapcsol, hanem az opamp kapcsolja, amikor aktív a kimenete. De hogyan szabályoz a fet, ha nincs benne elektronika (nem olyan mint egy lmxxxx)?
(#) kadarist válasza teszti hozzászólására (») Feb 28, 2017 /
 
Úgy szabályoz, mint egy vízcsap, csak a forgatógomb szerepét a műveleti erősítő tölti be.
(#) Kovidivi válasza teszti hozzászólására (») Feb 28, 2017 /
 
A műveleti erősítő csak addig növeli a kimenetén a feszültséget, amíg a FET annyira kinyit, vagyis csökkenti a soros ellenállását, hogy az 1R-on a megfelelő feszültség essen. 10V bemenőnél, ha 1A-t akarsz átfolyatni, akkor az 1R-on 1V esik, a FET-en meg a maradék, vagyis 9V, tehát mondhatjuk, hogy 9ohm az átmeneti ellenállása. Ezért van, hogy a FET gate-jét 3V-ról nem tudod megfelelően meghajtani, "nem nyit ki eléggé", tehát az adatlapi mondjuk 0.1ohm RDSon ennél sokkal magasabb lesz a kapcsolásban.
(#) Pafi válasza teszti hozzászólására (») Feb 28, 2017 /
 
Ha jól működik, akkor nem kapcsolgat, beáll egy konstans áramra és kész. De ez egy meglehetősen primitíven tervezett áramkör, a kimenetre kapcsolódó impedancia függvényében be tud gerjedni, és akkor már történhetnek csúnya dolgok. Bizti viszont csak azután megy ki, hogy a FET megsült.
(#) proli007 válasza teszti hozzászólására (») Feb 28, 2017 /
 
Hello! Nem tudom miért nem lehet kiverni a fejedből, hogy NEM KAPCSOL itt senki, szabályoz. Ha nő a Fet GS feszültsége, csökken a DS csatorna ellenállása és fordítva. Nézzél már meg egy Fet adatlapon a karakterisztikát. A tranzisztor sem kapcsol, vagy azt már el tudod képzelni?
(#) teszti hozzászólása Feb 28, 2017 /
 
Jó, akkor kezdem megérteni a dolgokat. Minél nagyobb a GS feszültsége annál nagyobb áramot enged át magán a fet, és úgy használja ezt ki az opamp, hogy csak annyira emeli a kimenetén a feszültséget, hogy pont akkora legyen a feszültség a feten, ahol éppen annyi áramot tud átengedni magán, amit én beállítottam.
Viszont én azt hittem eddig hogy ha az opamp kimenete aktív akkor ott a max. feszültség lesz amit ki tud adni. Pl. LM358-nál ha 5V a táp, akkor 3.65-3.70V amit mértem.
Hogyan tud ennél kevesebbet kiadni? Ezen a képen a max. feszültségét adja ki nem? Ha igen, akkor miben különbözik ez a kapcsolás, attól amit feljebb linkeltem?
(#) proli007 válasza teszti hozzászólására (») Feb 28, 2017 /
 
Egy műveleti erősítő úgy működik, hogy a kimeneti feszültségét addig növeli, míg a bemenetek közötti differencia fennáll. Ha van negatív visszacsatolás, akkor pedig addig, míg a két bement között a különbség meg nem szűnik. Ha nincs negatív visszacsatolás, akkor nem szünhet meg a bementi differencia, így "megy-megy" (persze baromi gyorsan) addig, míg a tápfeszültségbe "bele nem ütközik".
Ha a bementi differencia olyan hogy a "+" bement feszültsége pozitívabb mint a "-" bement feszültsége, akkor a kimenet a plusz táp irányába megy. Ha a "+" negatívabb mint a "-" bement akkor a negatív táp irányába indul.
Mivel itt differenciál bemenetről van szó, a "pozitívabbat" úgy kell érteni, hogy pld. a "+" bement 2,5V a "-" pedig 2,4V. Nem a feszültség polaritása értendő a táp GND pontjához képest.
A kimenet nem mindig tud a tápi fel vagy le menni. Az LM358 a GND-re le tud menni, de a plusz tápig fel már nem. A bementi differencia is csak egy feszültség tartományban értelmezhető a táphoz képest. Az LM358-nál egy kb. a GND-től tart a táp-1V értékig. De ez az OPA típusától (felépítésétől) fog függni. De az adatlapon a CMRR tartományaként megnézhető az értéke.
Tehát a kimenet a táp kimeneti tartományában bárhol lehet "megállhat".
(#) Szabi1 válasza Szabi1 hozzászólására (») Feb 28, 2017 /
 
A kapcsolási rajz Rod Eliot oldaláról van Bővebben: Link az ADAU1701 bemenete 2V RMS érzékenységre van állítva, a DSP kimenete pedig 0.9V RMS. A DSP négy kimeneti csatornája egy gain erősítésen megy keresztűl, 1,5k és 1k ellenállásokból képzett neminvertált műveleti erősítővel.
A zaj körülbelül úgy emlékszem -9dB bemeneti jelszint felett tünik el, a laptop hangkártyáról direktben kapja a jelet, a 2V RMS kimeneti jelszint azért volna szükséges, hogy legtöbb erősítőt ki tudja vezérelni direktben, a bemenetre esetleg keverő lenne kötve.
(#) teszti válasza proli007 hozzászólására (») Márc 1, 2017 /
 
De jó, hogy ilyen érthetően leírtad, most is tanultam valami újat. Köszi Proli a segítséget, meg persze a többieknek is.
(#) logan31 hozzászólása Márc 9, 2017 /
 
Sziasztok!
Esetleg valaki tudna segíteni ebben a számításokban ?
(#) Pafi válasza logan31 hozzászólására (») Márc 10, 2017 /
 
Először egy olvasható szövegű kép kéne. Itt nem lehet elolvasni az indexeket (amik amúgy valószínűleg hibásak is...)

"Nyugalmi munkaponti áram beállításához"? Milyen dilettáns írta ezt a feladatot?

Talán "az OPA bemeneti árama által okozott offset hiba minimalizálásához".

"A generátor ellenállását ne vegye figyelembe"??? Azt mégis hogyan? Az eredő ellenállást mindenképp befolyásolja, valamilyen értékkel figyelembe kell venni, legfeljebb tekinthetjük 0-nak, vagy végtelennek, de "figyelembe nem venni" értelmezhetetlen előírás. Mondjuk ilyenkor ki lehet számítani mindhárom értékkel, és csak azután elküldeni az anyjába a feladat kiagyalóját. Bár ehhez az összes többi feladatot is jól kell megoldani.
A hozzászólás módosítva: Márc 10, 2017
(#) granpa válasza logan31 hozzászólására (») Márc 10, 2017 /
 
"Házi feladat, elmélet, tételek" témába tartozik.
(#) logan31 válasza granpa hozzászólására (») Márc 10, 2017 /
 
Hello akkor felrakom a komplett pdf fáljt és a 4 es feladat lesz az.
és igen ez egy erősáramú technikus irásbelin fordult elő
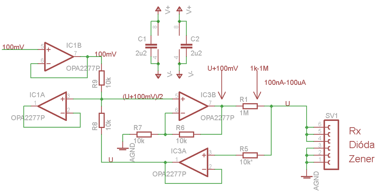
(#) zombee hozzászólása Márc 14, 2017 /
 
Sziasztok!

Megépítettem az alábbi kapcsolást, ami egy 100nA-100uA áramgenerátor. A 100nA-es rész miatt
kell egy nagy söntellenállás (R1), és kicsi referencia(100mV). A szokatlanul nagy, pozitív oldali söntellenállás miatt a hagyományos áramgenerátor-kapcsolás nem játszik.

IC3A impedanciaerősítővel csatolom vissza a kimenet oldali feszültséget, és ezt 1:1 átlagolom a precízen beállított 100mV referenciával. Az átlagolás ezen módja miatt az áramgenerátor-kimenetre kell egy 2-szeres erősítés is.

Az áramkör kis ellenállásoknál (10k-1M) nagyon jól működik, de az fölött kezd elmászni az érték. Az elmászás a nagyobb áramú (1uA-100uA) méréseknél is egyformán jelentkezik, azaz nem IC3 bias árama rontja le az eredményt. Minél nagyobb az IC3 által visszacsatolt feszültség, annál nagyobb a hiba, és ennek megtaláltam az okát is.

A hibát az átlagoló (R8-R9) okozza: nagyobb feszültségeknél (U>>100mV) egy nagyon kicsi eltérés R8-R9 között a végeredményt az U feszültség arányában befolyásolja. Ki is tudtam számolni: 4V-os kimenőfeszültség mellett, ha az egyik ellenállás 0.5%-al tér el, az áramgenerátor által szolgáltatott érték kb. 10%-al. A mérések során kb. 6% elmászást észleltem, de ez is sok. Az áramgenerátor 2-szeres erősítéséért felelős R6-R7 résszel még nem foglalkoztam, de jó eséllyel néhány ezrelékes eltérés itt is hasonló nagyságrendű hibához vezet.

Kérdésem: mit javasolnátok a hiba kiküszöbölésére?
1: potméteres kalibráció
2: military (0.1%) ellenállások
3: szoftveres kalibrálás
A hozzászólás módosítva: Márc 14, 2017
(#) vandorbot hozzászólása Márc 14, 2017 /
 
Mi a különbség az ún. egytápos és a +- tápos opa-k közt ?
az egytápos kimenete beáll féltápfeszre, de csak akkor, ha valamelyik bemeneti lábat is féltápra kötöm. Egytáp esetén a bemenetnek egy virtuális groundot kell csinálnom. Ezt +- tápossal is meg lehet csinálni. Akkor meg mi a különbség ?
(#) rascal válasza vandorbot hozzászólására (») Márc 14, 2017 /
 
Létezik olyan típus, ahol 3 táp van (+, gnd, -)? Ha nem, akkor nincs különbség. A köré épített áramkör elrendezését / tápellátását lehet ilyen kategóriákba rakni.
(#) nagym6 válasza vandorbot hozzászólására (») Márc 14, 2017 /
 
A kimenete negatív tápig lemegy, pontosabban néhány millivoltig, vagy néhány tíz millivoltig közelíti meg a negatívot típusfüggően. Azaz szinte negatív táptól lehet a kimeneten számítani. Pozitív tápig nem, illetve típusfüggően a "rail-to-rail" megy pozitív tápig is.
(#) Medve válasza rascal hozzászólására (») Márc 14, 2017 /
 
A kolléga lehet arra gondol, hogy némely OPA adatlapjában található megjegyzés, hogy egy tápfeszültségű rendszerekhez ajánlott. A többi miért nem?
(#) vandorbot válasza Medve hozzászólására (») Márc 14, 2017 /
 
Igen. Például.
(#) teszti hozzászólása Márc 14, 2017 /
 
Sziasztok!
LMV358 ez teljesen le tud menni 0-ra is és tápra is?
(#) nagym6 válasza teszti hozzászólására (») Márc 14, 2017 /
 
Adatlapján a "Rail-to-Rail Output Swing" jelenti, hogy igen 0-tól pzitív tápig megy a kimenete. Valójában pár 10 millivoltra közelíti meg mindkét tápot.
(#) Medve válasza teszti hozzászólására (») Márc 14, 2017 /
 
Különleges IC a javából, ez ajánlott hűtőgépbe és mosógépbe!
(#) rascal válasza Medve hozzászólására (») Márc 14, 2017 /
 
Ez egy jó kérdés. Hogyan lehet megmondani az OPA-nak, hogy mibe került?
(#) Medve válasza rascal hozzászólására (») Márc 14, 2017 /
 
Ez olyan, mint a villanyszerelő gipsz! Ugyanaz, mint a többi, de ha villanyt szerelsz, akkor ezt vedd! Ez mosógép IC, a porszívóba másmilyen kell! Csak azért puffogok, mert olvasgatok adatlapokat, látok ilyen ajánlásokat nem cél-IC-k esetében, hogy pl orvosi elektronikába, TV hangrendszerbe, de ez túltesz már mindenen.
A hozzászólás módosítva: Márc 14, 2017
(#) rascal válasza Medve hozzászólására (») Márc 14, 2017 /
 
Jogos, de én az egyel feljebbi hsz-edre reagáltam, hogy milyen fajta táphoz ajánlott. A "villanyszerelős" gipsz percek alatt megköt, a hagyományos tovább képlékeny.
(#) proli007 válasza rascal hozzászólására (») Márc 14, 2017 /
 
Régen nem voltak ilyen varázslatok. Modell gipsz volt és stukatur gipsz..
(#) Pafi válasza vandorbot hozzászólására (») Márc 15, 2017 /
 
Az egytáposnak a kimenete a negatív tápsínhez képest majdnem 0 V-ig le tud menni és a bemenete 0 V környékén, tehát még egy picivel 0 V alatt is jól működik.

A kimenet 0-ig vezérelhető képessége önmagában még nem biztosítja a könnyű egytápos üzemmódot.
(#) Pafi válasza zombee hozzászólására (») Márc 15, 2017 /
 
Ötletek:

- 10k-k: 4-es hálóellenállás
- növeld a referencia feszt 1 V-ra
- vagy használj pMOSFET-es áramgenerátort

Amúgy szép munka, ügyesen megtaláltad a hiba okát, és jól is tálaltad.
(#) zombee válasza Pafi hozzászólására (») Márc 16, 2017 /
 
Köszönöm. A tálalás nem az erősségem, a hibakeresés kb. 1 napig tartott. Először IC, majd ellenálláspárok csereberélésével, és csak utána kezdtem számolni, mi lenne ha... A számolásnál jött ki, hogy a kimenőfesz és referenciafesz közötti nagyságrendi eltérés felerősíti az ellenálláspár aszimmetriáját.

A nagyobb, 1uA-100uA-es résznél jó lesz az 1V-os referencia, de a 100nA-es résszel csak bajok volnának: a 100nA csak 10MOhm söntellenállással (R1) jönne ki. Ott már biztosan beleszólna a visszacsatoló erősítő 1nA-es bias árama (OPA2277). Még az 1M ellenállással is aggódtam, de muszáj volt a TLC2272-t lecserélni (néhány pA-es bias) mert annak ofszetje (950uV) számomra elfogadhatatlan.

MOSFET-es technológiában és kapcsolásokban sajnos nem vagyok annyira otthon. Csak nagyáramú cuccokat kapcsolgatok ki/be MOSFET-el, semmi analóg rész nincs benne. A hálóellenálláson mit értesz? Az mitől lesz pontosabb? A közös hőmérséklet miatt?
(#) Pafi válasza zombee hozzászólására (») Márc 16, 2017 /
 
Szívesen!

Gondolj bele, hogy IC3A bemeneti árama mindenképpen a kimenet felé folyik, bármit is csinálsz, bármekkora R1-et használsz! Cserébe viszont a megnövelt referencia fesz mellett használhatod ismét a TLC2272-t, hiszen tizedannyira számít az offset feszültsége.

Hálóellenállás részben a közös hőmérséklet, de inkább a közös gyártási paraméterek miatt egyformább. Egyszerre készültek, azonos környezetben.

Csatoltam a pFET-es áramgencsit. Ennek az a hátránya, hogy nagyobb a kimeneti kapacitása. Emiatt a lehető legkisebb Coss kapacitású FET-et célszerű használni hozzá. Természetesen az OPA bemeneti árama itt is ugyanúgy beleszól a működésbe, viszont összeválogatni semmit nem kell.
Következő: »»   71 / 112
Bejelentkezés

Belépés

Hirdetés
XDT.hu
Az oldalon sütiket használunk a helyes működéshez. Bővebb információt az adatvédelmi szabályzatban olvashatsz. Megértettem