Fórum témák
» Több friss téma |
Fórum » Tesla tekercs építése
Helló!
Valakinek van ötlete, esetleg működő kapcsolása Skori-féle 24V-os tesla "megzenésítésére" ? Nagyon megtettszett ez a videó:Link, és szeretnék valami hasonlót. Már van egy 12V-os tekercsem Skori tervei alapján, de már régen kinéztem magamnak, hogy kell a nagyobb is... Ha a 24V-os tekercset nem lehet átalakítani, akkor valaki nálam jobban hozzáértő mondja már meg, lehet-e egy szekundert tekerni ennek a kettőnek(a zenésnek és a 24V-osnak)? Mert ugye ezek egészen másfajta primert szeretnének, viszont nekem meg nincs kedven legyártani két szekundert a két primerhez... Köszi!
Gyors kérdés, még kezdö vagyok, most építem a harmadik teslámat és ezutal szeretném jól kiszámítani.
A kérdés pedig az lenne, a másodlagos tekercs saját kapazitását hozzá kell adni a tetökapazítás értékéhez?
Hozzáadni, hogy mi legyen?
A szekunder sajátkapacitását észben lehet tartani abból a szempontból, hogy az nem változik a szikrázástól. A tetőkapacitás kapacitása viszont ugrál, sőt ki is tud söntölődni (földre való szikra esetén), ezért 2 munkapontja van rezonancia szempontjából a szekundernek és e két pont közt ugrál a valódi munkapont.
Kedves Tesla-tekercs építők!
Egy kicsit szokatlan kérdéssel fordulok hozzátok. Elektronikában nagyon gyenge vagyok, a képességeim kb a kitek összepakolásában kimerülnek. Az egyik hobbim a nixie órák összerakosgatása. Nemrég balesetben elveszítettem egy barátomat, akinek az elektroncső-gyűjtés volt a hobbija, s ő épített egy Teslát magának. A "tréfa" kedvéért a tekercs közelébe vitt egy nixie-t, s annyira nem is meglepő módon kékes plazmajelenség jött létre a cső belsejében. Ez a dolog már akkor is megihletett, de ez így, a tragédia után már szinte "kötelezőnek" érzem, hogy a barátom emlékére a következő nixie órám show-világítása ilyen módon történjen. Szóval a kérdés a következő lenne: Lehetséges ezt a dolgot megcsinálni egy olyan órában, aminek a csövei 55-60 cm hosszúságban vannak szétosztva? Nézegettem az ebay-en, 2-3.000 forintért vannak egész aranyos kis kitek (például ez), de a hozzájuk mellékelt tekercs szerintem ilyen legfeljebb egy-két csövet tudna kivilágítani, ha ilyen távol vannak egymástól. Lehetséges lenne ehhez valami hosszú tekercset készíteni, ami a csövek alatt vagy fölött végigfutva biztosítaná a megvilágítást? Vagy egyáltalán megvalósítható az ötletem? Nem nyírja ki ez a "plazma-móka" idő előtt a nixie-ket?
Előre szólok, hogy én sem vagyok vmi hűdeprofi, de hátha nem írok hülyeséget:
Szerintem ez a kit is vmi ilyesmi, csak drágább: Link. amit linkeltem, 9-12V-ot eszik és elég nagy távolságra szórja a hullámokat 12V-ról, de tegyél a tranyóra jó nagy hűtést, én többször megégettem magam amikor véletlen hozzáértem. Esetleg építesz több ilyet, vagy tekersz egy szép nagy szekundert, kis átmérőn vékonyka drótból(0.2 mm). Ehhez pedig vmi ilyesmi meghajtót nagyobb tranyóval. Nixie-hez nem értek, de Nixie órát én is akarok mert csak.
Ez egy egész jó ötlet, köszönöm szépen.
![]() Tényleg lényegesen olcsóbb annál a kit-nél, mint amit linkeltem, plusz szemlátomást nem kell hozzá panelt sem készíteni, mert ahhoz is hiányzik a hozzáértésem és a felszerelés is... Ebből mondjuk ha azt nézem, akár a hat csőhöz sem kerül túl sokba külön-külön tekercset csinálni. Milyen tranyót lenne érdemes használnom?
Sziasztok!
Elkészült a Skori féle Tesla tekercs nagyobbik változata is, igazából ha bárki ódzkodott volna a megépítéstök akkor azt mondom hajrá, nekem elsőre indult, semmi probléma nem volt, nagyon stabil cucc, még be kell tennem az L-C elemeket, megcsinálni a tetőkapacitást és az elektronikát beépíteni a tekercs alá. Egy köszönetet Skorinak hogy kitalálta az áramkört
Üdv!
Klassz lett! Mekkorát szikrázik? A szekunder hány menet? Nyák saját tervezés?
Hali!
Most még picit, mert be kell lőnöm a rezonancia frekvenciát (remélem jól mondom), és még tetőkapacitásom sincs. A nyák saját, csak a pineket nagyítgattam ki az eredetihez képest, amúgy minden leírás fellelhető itt vagy Skori oldalán, de minden másba szívesen segítek.
Szép napot!
Egy kis kérdéssel fordulnék hozzátok. Adott egy tesla tekercs ami működött ,de félig meddig fel lett újítva .Pontosabban újra lett tekerve a szétszakadozott szekunder és újra lett cserélve a primer.A kondik valamiféle házi barkács amik már nem tartják ,meg a kellő kapacitást és átütnek, ezért azokat szeretnénk újra cserélni. A szekunder adatai: 110mm átmérő 1310mm magasság és 0,20mm-es huzal 270mH induktivitás mérve A primer: 280mm átmérő 200 mm magasság 10-es MCu 7 menet , 20 uH induktivitás. A szikraköz állítható. Betáplált feszültség 5 kV Az lenne a kérdésem , hogy ehhez mennyi kondenzátor fog kelleni ? Gondolom rezonancia frekvenciát kellene elérni.
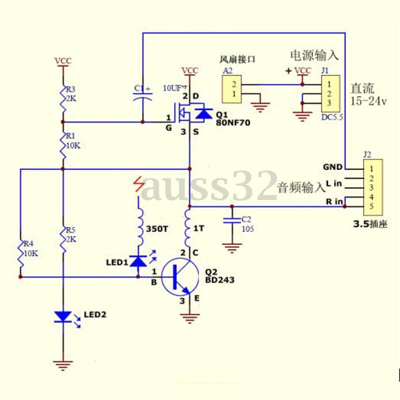
Nagyon megtetszett a Skori-féle 24 Voltos Minitesla, elszántam magam a megépítésére. Van esetleg tapasztalata valakinek a tranzisztorok hasonló típussal való kiváltására? Fióktakarító akció keretében BD242->246 illetve BUZ11->IRF540 helyettesítésre gondoltam (irf3205 marad, 100 A-s fet nincs a fiókban
).Ha minden igaz, a rezonálásba ezek nem játszanak annyira bele, tehát még akár jó is lehet...
Sziasztok. Ezt az áramkört a net-en találtam. Mivel bevált kapcsolásról van szó,csak egy kérdésem volna az is a FET-el kapcsolatban. Helyettesíthető a típusa 100N055 nevű fettel? ( Rds: 7,7mohm) Válaszokat előre is köszönöm.
Üdv mindenkinek!
Tesla tekercs felújítgatási projektem lassan a finish-be ér a suliban. A kondik rosszak voltak már, sajna üzem közben a két fegyverzetük át-át csapkodott. Most készítettünk egy másik kondibankot egészen más tipusú kondikból. Az lenne a kérdésem ,hogy ezek mekkora frekvenciáig képesek működni? (Előzménye hogy kis tárcsakondikkal próbálkoztunk de rendre összeégtek)
Ránézésre ezek rádióadóba való kondik, bírniuk kell. Én is hasonló, csak nem orosz kondikat építettem be anno a VTTC-mbe, meg se kottyant nekik.
Egy olyan kérdésem lenne ,hogy épített már valaki közületek Tesla tekercset mikrohullámú transzformátor segítségével ?Mivel van egy olyan elképzelésem hogyha a primer oldal menetszámát lecsökkenteném és magasfrekvenciáról táplálnám persze a megfelelő teljesítményelemekkel akkor lényegesen magasabb feszültséget lehetne elérni ,amit szépen lehetne szabályozni és erről menne a Tesla primertekercsére a nagyfesz.Már csak az a kérdés hogy a mikrohullámútrafó mekkora frekvenciát viselne el maximálisan a megfelelő működés melett ? 10kHz vagy akár magasabb frekit is?
A mikrótrafó (MOT) eleve túl van gerjesztve, tehát a frekvencia növelésével jobb üzemi körülmények adódnak - pl. 100 Hz-re. Persze nem akármeddig emelve a frekit. És lebontani a primert... hát szép kihívás.
De max 500 Hz-ig mennék fel, mert fölötte a vasveszteség lenne jelentős. A 10 kHz felejtős! Ahhoz már ferritvas kell. Normál trafólemez alkalmatlan. Ami még problémás lehet, az az, hogy elektronikusan meghajtva hogyan fogja elviselni a meghajtó áramkör a Tesláról visszamenő nem kicsi zavart. Nagyon jó szűrés kell (amúgy is célszerű) a szekunder oldalra, különben a nagyfrekis zavar simán kinyírja a meghajtódat. A feltett kérdésed alapján nem biztos, hogy te üzembiztosra meg tudnál ilyet építeni. Én simán sorba kötöttem két mikrótrafót. Mivel a legtöbbnek a szekunder egyik kivezetése a vassal közös, elég volt két egyforma MOT összecsavarozása az aljlemezeiknél. A primerek megfelelő módon párhuzamosan lettek kapcsolva (ne szembe gerjesszék egymást). Így a betáp ugyanaz, de a kimenet dupla feszültséget ad. Vagy kétutas egyenirányítás mellett egyszeres feszültséget, a középkivezetés a vas. Szóval a soros kötés szerintem a legjobb, mert nem kell piszkálni egy gyárilag kialakított, szigetelt trafót. Mert nem biztos, hogy szétvágás után ugyanúgy össze is tudnád rakni (szigetelés!!!). Nem beszélve arról, hogy a mágneses söntöt sem szabad kivenni, mert leég az egész. Amire figyelni kell, az a lágyindítás, két trafó esetén szerette leverni a biztit.
Értem !Akkor nem valószinű hogy kapcsolóüzemre tervezem,mivel én úgy képzeltem hogy a magas freki melett (10kHz) lecsökkentem a primer oldal menetszámát s ebből jött az ötlet hogy milenne ha fokoznánk a dolgot és 2 MOT-ot vagyis az E betűket összeheggeszteném ami automatikusan adná a 4 tekercset amiből csak egy maradna a primer csökkentett menetszámmal (mondjuk fele ) és felkerülne a másik primer helyett még egy szekunder tekercs ,tehát 1 primer aminél a csökkentett menetszám automatikusan hozná az eredeti huzal keresztmetszet növelését vagy duplázását ,és 3 szekunder ami sorbakötve lenne.De lehet téves az elképzelésem ha esetleg van valami javaslatod vagy infod ezzel kapcsolatban azt örömmel fogadom.
A hozzászólás módosítva: Jún 20, 2017
Az a szekunderekkel játszadozás nem fog működni, mert nem tudod jól elszigetelni őket a vastól. Ugye csak egy szekunder lehetne a vasra kötve, a második-harmadik belső leágazása már nagyfeszültségen van, pláne a harmadik. A Tesla-tekercs nagyon szereti "megkínálni" nagyfeszültségű visszarúgásokkal a táptrafót, így minden bizonytalanság, kivitelezési gyengeség megbosszulja magát. De önmagában, Tesla nélkül is nagyfeszültség lenne ott, ami elindul és ha elindult, onnan már kalap-kabát.
Én írtam, hogy én hogyan csináltam, ennél többet házilag MOT-tal nem fogsz tudni alkotni, legfeljebb két-két soros MOT-ot még sorba kötsz, de az már olaj alatti elhelyezést kívánhat (Collector fórumtárs így csinálta), hogy megelőzd az átütést. Főleg a szekunderről a primer fele, mert ha nagyfesz visszajut a hálózatba... Mindenképp életveszélyes. Ne feledd, ha átüt, kigyullad. Nem vicc, nekem gyulladt ki már MOT-om, mert a szekunderben zárlat lett. Úgyhogy nagyon körültekintően kell eljárni. A hozzászólás módosítva: Jún 20, 2017
Sziasztok,nekem is sikerült megépítenem a tesla tekercset,és tanácsot szeretnék kérni hogy ha megunom akkor el lehet e adni valahol?
Nem lehet eladni. Vagy inkább úgy mondanám, nem szabad eladni.
Ez milyen kapcsolás? Baromi jó lett, nekem is kell
![]() Grat az építéshez. (Megunni? Én egy ilyet a büdös életbe nem unnék meg)
Sziasztok!
Egy kis segítséget szeretnék kérni! Egy szikraközös tesla tekercset szeretnék készíteni. Számolgattam és nagyjából ilyet szeretnék csinálni:- 4 MOT: primer párhuzamosan, szekunder sorbakötve, bemenet ~9A-re korlátozva (hogy ne verje le a biztit), olaj alatt - szekunder: 0,5 mm-es huzal, ~500mm magasság, ~1000 menet, 160mm-es csövön - primer tekercs: 10 menet (állítható) 8 mm-es réz csőből, helikálisan, szekundertől 4-5 cm-re - kondenzátor: ~160 nF , először úgy gondoltam, hogy fóliakondit csinálok ~25 kV-os átütési szilárdsággal, de úgy csak a kondi ~ 45000 Ft-ra jönne ki, ezért arra jutottam, hogy 6 mikró kondenzátort kötök sorba, csak azt meg nehézkes szerezni. (Esetleg fóliát honnan lehet megfelelőt, elfogadható áron kapni, mert az viszi fel nagyon az árát?) Az lenne a kérdésem, hogy a kondit, hogy érdemes elkészíteni, és hogy mekkora legyen a toroid, és hogy működőképes lenne-e szerintetek az egész? A hozzászólás módosítva: Okt 1, 2017
Mikró kondenzátorait felejtsd el. Nem erre találták ki.
Szerezz nagy, rádióadókba való kerámiakondenzátorokat (börzék, stb), vagy ami jó lehet, a nagyfeszültségű távvezetékek feszültségosztó tömbkondenzátorai, többet, hogy kondibankot tudj építeni. Érdemes a kondenzátort kicsit kisebbre, a primer induktivitást nagyobbra venni. így kevesebb a veszteség a szikraközben. A mikrók induktivitását véletlenül se hangold ki a primer kondival rezgőkörré! Elvileg, ha jól emlékszem, a toroid méretezéséről tettem fel valamit, keress vissza a nevemmel. Mod: ne keresd, megtaláltam, mellékelem. A hozzászólás módosítva: Okt 1, 2017
Példa a "nagyfeszültségű távvezetékek feszültségosztó tömbkondenzátorai"-ra. Ha ilyet tudsz szerezni sokat, az pöpec.
Üdv!
Ha már felmerült ez a kérdés, kérdéssel csatlakoznék a kérdezőhöz Illetve egy ötlettel... A nagyfesz. kondenzátor építésén magam is sokat gondolkodtam, amiket a neten találtam agro fóliából és alufóliából barkácsolt megoldások szépen felcsavarva. Biztos működőképes (hiszen sokan csinálják) de valahogy nem tűnik túl biztonságosnak, és azt sem tudom, hogy lehetne a kapacitást pontosan belőni. (fegyverzet felület még ok, de a dielektrikum több réteg, tuti marad légrés it ott stb. ) Arra gondoltam mi lenne, ha szendvics elrendezésben plexi vagy üveglapok (más dielektrikum is szóbajöhet) közé kerülnének a fém fólia rétegek? Így mindíg azonos lenne a dielektrikum vastagság, nem lenne több rétegű, és egy jól záró műanyag dobozba helyezve a végén ki lehet ezt is vákuumozni illetve akár olajozni. A kérdés, szerintetek ez járható út e? Jobb e mint a feltekert verzió? (induktivitás pl.?) Jó lehet e dielektrikumnak üveg? (olcsósága miatt érdekes, persze nehéz, törékeny stb) Tisztelettel: VL
Üveget ne használj, mert rossz a nagyfrekvenciás viselkedése (nagy a tangens deltája). Csak olyan műanyag szigetelő jöhet szóba, ami bírja az ózont, és kicsi a dielektromos vesztesége.
A rétegezett megoldás is működik, csak baromi nagy lesz. A feltekert jobb, mert akkor kihasználod a fólia mindkét oldalát és egy pár fegyverzet elég. A tekerés okozta indukciónövekedést a fegyverzetek oldalt kilógatásával és összefogásával lehet megszüntetni. Az egyik fegyverzet az egyik végén lóg túl (oldalt), a másik a másikon és fémgyűrű van rászorítva az érintkezéshez. Skiccet a neten találhatsz. A tekert kondenzátor kapacitására van képlet, keress rá.
Sziasztok, azt szeretném megérdeklödni, hogy mik a jelei annak ha a sorkimenö-transformátornak átüt a szekuner tekercse?
Van egy kis teslácskám (3cm villámokat tud), a sorkimenöt 5V-al a sokványos MOS-FET-es kapcsolással hajtottam meg. De ma megpróbáltam a egy 12V-os egyszerü transzformátorról védőellenállással müködtetni, így müködött is egy darabig aztán amikor egyszer kikapcsoltam már nem tudtam visszakapcsolni. Erös a gyanum, hogy a sörkimenö tönkrement ![]() (bocsi a hosszú ö/ü betük miatt, még nem jöttem rá hogyan lehet öket elöhívni a német billentyüzeten)
Mekkora kapacitású kondit érdemes használni? És a primert mekkorára érdemes ahhoz a kapacitáshoz készíteni?
Collector az egyik hozzászólásában írt a szekunder tekercs lelakkozásáról, és abban azt írta, hogy ezt polisztirol kiöntő/ lamináló gyantával érdemes, és még hozzá keverni valamilyen antisztatikus cuccot. Nézelődtem az interneten, és csak poliészter gyantákat találtam. Az is jó? Milyen antisztatikus dolgot lehetne belekeverni? Szóval akkor úgy vélitek, hogy ez a koncepció működőképes? A hozzászólás módosítva: Okt 12, 2017
Kiszámolod a tápod belső ellenállását (kimenő feszültség per max áram), ez megadja, hogy mekkora maximális kapacitív ellenállást tudna táplálni illesztve. Aztán ennél kisebb kapacitást választasz, mondjuk a felét. De minél nagyobb a kondi, annál nagyobb a költsége, ha kondibankot csinálsz. És nagyobb kondi, nagyobb töltőáram, nagyobb melegedés...
A primer tekercs meg a Thomson-képlettel kiszámolandó. De előbb találd ki a szekundered, hogy az mekkora frekvenciával tud működni. Méretezd, számold. A neten is rengeteg infó van. Richie's Tesla Coil Web Page Részletekbe menően foglalkozik a működéssel, kialakítással, az előnyös megoldásokkal. A gyantáról Collectort kérdezd, ő honnan szedte. Én egy kisebb tekercset közönséges egykomponensű padlólakkal kentem le, és villanysütőben szárítottam, persze alacsony hőfokon. Ami még hasznos: figyelj a primer-szekunder csatolás nagyságára. Ha túl szoros, akkor másodlagos rezgések is kialakulnak az egyes menetek szórt kapacitásával és induktivitásával, és ezek elég erősek lehetnek ahhoz, hogy felületi szikrázást okozzanak (szaladgáló szikrák a tekercsen). Ez ellen a lakkozás sem véd. Upd: Sok-sok Tesla tekercses oldal, méretezés, mérés... A hozzászólás módosítva: Okt 13, 2017
|
Bejelentkezés
Hirdetés |























