Fórum témák
» Több friss téma |
Fordíts polaritást C27-en, ha a terv szerint ültetted be.
Azt gondolom mindenképpen ha marsz új nyákot. Ha marad a régi akkor elég lehet az ónozás vagy réz vezetékkel való vastagítás.
Igen, úgy ültettem be.
Megfordítottam. ![]() A feszültségek így alakulnak: jobb: 6.74V bal: 6.73V sub: 6.17V Áttervezem a nyákot, mert azt látom, hogy ebben a kialakításban nagy a feszültségesés.
Kipróbáltam. Jól szól, nem torzít. Jól működik a mély hang kiemelés is.
Viszont van egy alapzúgása. Ezen segítene a közvetlenül a jobb és bal bemenetre tett 1-1 4k7Ohm-os ellenállás? A hozzászólás módosítva: Feb 27, 2016
Próbáltam a lehetőségekhez mérten megvalósítani a csillagpontos kialakítást. Ilyenre gondoltál?
Az alapzúgáson akkor segít a bemeneti lezáró ellenállás, ha letekert hangerőnél amúgy csendben van.
Az újabb terveden még az NE5532 és a stabilizátor testet kell átkötnöd a csillagpontra, az a legkényesebb áramköri rész.
Letekert hangerőnél kicsit lehet csak hallani a zúgást.
Így gondoltad?
Pontos! Nézd meg a trafó melyik oldal szórja meg legkevésbé az erősítőt, úgy fogasd a NYÁK-ra!
A következőt javasolnám még:
- Graezt és a puffert csúsztasd 2-3 cm feljebb - Ne a test-t (vagy mínusz pontot) kösd át a puffer után hanem a stabilizátor felé menő + ágat - a test vezetéket a csomópontig erősen vastagítsd meg - a test csomópontja és a + közé még néhány 100nf hidegítő kondit betehetsz. - Graetz AC pontjai közé is tegyél egy 50-100n hidegítőt A hozzászólás módosítva: Feb 27, 2016
Helo!
Lehet nem ide tartozik de lenne egy kis gondom bajom egy 2.1es hangfallal az egyik fele nagyon halkan szól max hangerőn is csak fél gőzzel, a hangszórók okék a csatlakozás rendben, az egyik kondi tetején barnás elszineződés. Okozhatja a halk hangot a kondi vagy csak búgást?
Üdv! Kiszáradt csatoló elkó okozhat halkulást. Az elszíneződés a kiszáradással aligha van összefüggésben. A tápszűrő kondi hibája az ami búgást produkál.
Potit, csatlakozókat ellenőrizd elsőként!
Sziasztok!
Lenne egy laikus kèrdèsem! ha van egy 2x25w kimenő teljesitményem, abbol valahogy le tudok venni basszust? nem is a hangerő miatt hanem inkàbb a hangzás miatt! vagy nincs èrtelme? Egy Bluetooth os board rol lenne szo! abbol csinàlnèk egy hordozhato "hanglàdát", ès gondoltam a sztereo mellè alulra egy basszust is beraknèk! vagy felejtsem el, ès inkàbb rakjak bele 2 jo minősègű hangszorót?
Hello!
Idézet: „Egy Bluetooth-os board” Ha megnevezted volna, hogy melyik típusról van szó, akkor egyből kiderülhetne, hogy hídkapcsolású erősítőkről van szó. Ezek "földfüggetlen" kimenetei pedig nem igen alkalmasak arra, hogy azokból úgy lehessen "basszust" levenni, hogy azokat egyetlen darab mélysugárzóra lehessen kötni...
Köszönöm... de közbe megoldodott!
A következő lèpês az lett volna hogy egy mp3 board-ot is illesztek mellè! De gondolkodtam az àtkapcsolàs... st stb.. vègül találtam egy ilyen panelt Tudom van olcsobb, de gondoltam akkor màr irja ki a szàmokat modot stb stb Ebből pedig a jelet egy ilyen erősìtön gondoltam keresztűl vinni! Csak egyet nem értek! azt irja 2.1 a "L" es az "R" megvan... de a basszust a speaker helyère kell vajon kötni?
Hello! Igen a "szub" kimenet a "speaker" jelölésű...
Az MP3-as lejátszó/ BT vevő panel "teccik", de elképzelhető, hogy a bizonyos magyar karaktereket "kínaiul" fog megjeleníteni. A TDA2030-as IC is elavultnak tűnik ezekhez a "digitális" erősítőkhöz képest...(az akkus táp, a hatásfok, meg a végfok IC-k "üresjáti" áramára gondolva). A hozzászólás módosítva: Ápr 7, 2017
Hàt igen... van rà esèly hogy érdekes karaktereket fog kiirni
Na nekem meg az erősitő "teccik". szerintem le is rendelem! Màr csak egy johangszoroszettet kellene talàljak hozzà! Meg kiszàmolni hogy milyen kapacitàsu akkuval hajtsam Utànna valami pofàs dobozolàs aztàn hajrà!
Azt szàmolgatom hogy egy 2szer 3 cellás Lipo pakkal ( csucson közel 26V alapon 22.2V)
a teljes felvètele 9.4-7 amper. Mundjuk ez biztos kevesebb lessz mert ugyse jàratja csucson az ember!
Na meg közbe azt is szàmolgattam hogy a 200 Watt az egy kicsit bivaly!
na sebaj valahogy megoldom... mert viszont kisebb kapacitâsu szinpatikus 2.1 est nem találtam! Mondjuk lehetne 2 független meghajtàs egy akkus meg egy hàlozati! Az akkusra egy 5Amperes áramkorlàtor... igy kb 2x25W + 50W lenne a teljesitmêny.. amikor meg hàlozati tàplàlás van akkor meg mehet max-ba! Na de ez már másik topik ugyhogy ezzel a rèszèvel megyek is oda!
Sziasztok,
Logitech Z623 2.1 Javítás alatt van a hangrendszerem, tápegység része ment tönkre. Szükségem lenne a kapcsolási rajzára, de eddig sehol nem találtam meg. Esetleg valakinek megvan? Köszönöm, kellemes hétvégét.
Sziasztok. Volt egy Panasonic 5.1 hazi mozi rendszerem. A lejatszo-erosito beadta a derekat... Szervizbe azt mondtak nincs mit kezdeni vele.... A megmaradt hangszorokhoz es passziv melynyomonak (5ohm 55w minden hangszoro hatan ezt irja+melynyomo) szeretnek egy erositot barkacsolni akar csak 2.1 rendszert amit tv-hez csatlakoztatnek... Mit tudnatok ajanlani? Elore koszonok minden otletet
Sziasztok!
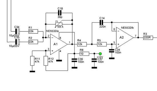
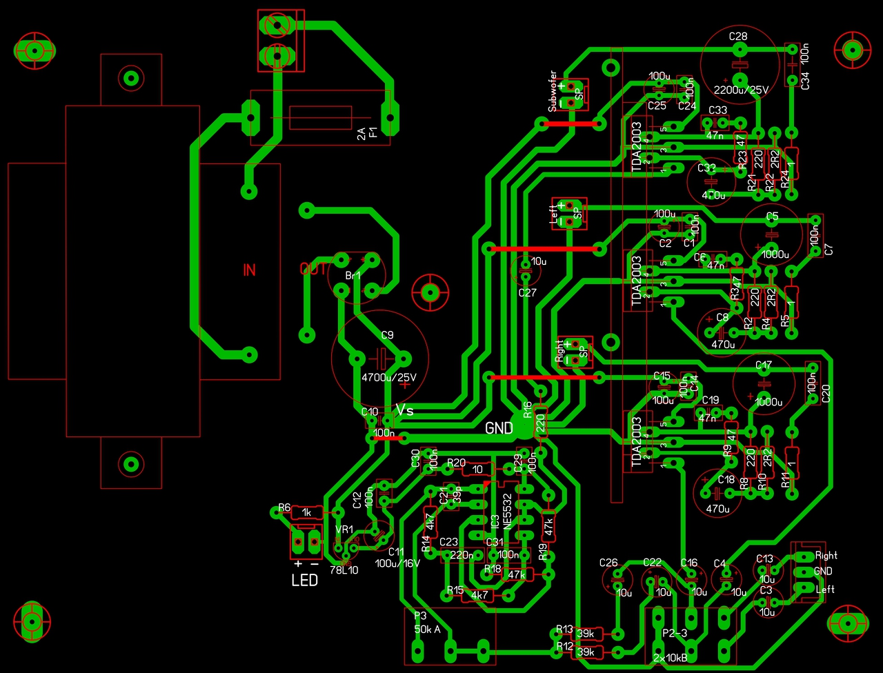
Kaptam egy 2.1-es szettet, amihez nem volt távirányító, így eredeti voltában nem tudtam semmire se használni. Kidobtam belőle mindent, csak a táp és a végfokok maradtak, gondoltam a többit majd én hozzáépítem. Megépítettem az egyes ábrán látható (Topi féle) szub szűrőt, ami működött is. Azonban, sajnos csak később mértem meg a tápfeszt és ekkor derült ki a 2x12V volt nem annyi, mint ami oda volt írva, hanem 2x19V. Ezt már soknak tartottam az NE5532 számára, ezért úgy döntöttem átalakítom a kapcsolást aszimmetrikus táp ellátásúra a 2. ábra szerint. Van a készülékben független (használatlan) tekercsről 1x 15V, ezt fogja megkapni. Az átalakított kapcsolás (külső 12V táplálás esetén is) be, és kikapcsoláskor kilengeti a mélynyomót, pukkan egyet, de hangot nem ad ki. Ahogy elkezdem felfele tekerni a P1-et, halkan szól valami a szubból, a poti fél állásától tovább tekerve megint elhallgat. A poti letekert állásában az IC 1, 7- lábain fél tápfeszt mérek, tekerve felfelé nő a fesz a lábakon, fél állástól pedig gyakorlatilag a teljes tápfesz megjelenik. A szub végfoka egy tda2030-al épült szimmetrikus tápellátású adatlapi kapcsolás. Nem tudom, mit ronthatok el, de a hiba okát nem találom. (Ettől azért komolyabb dolgokat is javítottam és építettem is már.) Visszaalakítottam szimmetrikus táplálásúra, és ismét működik, tehát az IC még nem ment tönkre. Kérem, akinek ötlete van... Köszönöm!
Ha a bemeneti kondenzátorok átengednek, akkor lehet ilyen jelenség.
Tehát ellenőrizzem a két 10µF-t?
A hozzászólás módosítva: Feb 27, 2019
Nem hinném, hogy a gond itt lenne, mert nyitott kimenettel is ugyan ez a probléma.
Valami a féltáppal nem stimmel szerintem.
Szia! Ha valóban független a 15 VAC, a mellékelt ábra szerinti tápot ajánlom.
Szia!
Igen, valószínű ez lesz, de még nem akarok azonnal kitérni a probléma elől. Nekem miért nem működik szimpla táppal acucc. Leslie kolléga ITT "szó szerint" ugyanezt követte el sikeresen. Hol lehet a hiba. Annyira triviális kis kapcsolás, még sem működik valamiért szimpla tápfeszültséggel. Néhány kép a panelről (sajnos csak ilyen minőségűt sikerült készítenem). A hozzászólás módosítva: Feb 28, 2019
A 100R 2,2nF semmi értelmeset nem csinál az 50Hz-el.
R11-el párhuzamosan hiányzik egy kondenzátor, az biztos, és nézd meg fokozatonként, külön is. Először próbáld működésre bírni az elsőt.
![]() Egyébként egyszerűbb lenne a 2*19V-ból 2*12-15-öt csinálni. A hozzászólás módosítva: Feb 28, 2019
Szia!
Van kicsatoló kondi a kimenetén, rajzodon nincs.? |
Bejelentkezés
Hirdetés |





















