Fórum témák
» Több friss téma |
Mielőtt kérdezel, a következő két dolgot ellenőrizd!
I. A helyes tápfeszültségek megléte.
II. A kimeneten van-e egyenfeszültség.
Élesztés.
Ilyet meg mondjuk nem csinaltam.Szkopom nincsen sajnos.Van ehhez valami kapcsolas?Es hogyan kossem ra a hangkartyara?
Hanggenerátornak nagy hirtelen 20hz-20khz ez is jó, de előbb utóbb kellene egy igazi. Meg kellene egy hangfrekis sávban működő AC voltmérő legalább, ha nincs szkóp. Néhány műszert elég egyszerű építeni, nem kell tizedszázalékos pontosság.
Ez a kapcsolás. A programot ARTA LIMP keresésre megtalálod.
Így van. Aztán ezzel már (meg pár deka pontosan lemért gyurmával) a TS paramétereket is megmérheti ha saját hangsugárzót építene.
T-S kalkulátor De ez már off.
Az ON itt található.
A hangkartyanak melyik a bemenete?A mikrofon?Es pontosan milyen ellenallast kell oda tennem?Bocsanat az ertetlenkedesemert de ilyet meg nem csinaltam.
Köszönöm. A túláramkorlátozásra visszatérve ebben az erősítőben is visszahajló az áramkorlát. Vagyis nem áramkorlát, hanem letiltó kapcsolás. Az egyik félhullámot nézi csak. STK IC-k vannak benne. Most néztem a manuált.
Ezt a kapcsolást többször megcsináltam, jól működik.
Igen, kicsit kuszálódnak a válaszok címzettei, a kellő mélységű magyarázat erre keresendő. Szerintem ebben a válaszban is érintett vagy.
Megpróbálhatod a surround csatornákra kötni a hangsugárzókat, és csak azt hajtani meg. Ilyen házimozi erősítőknél leginkább a frontok vannak megterhelve. Ha a surround csatornák nem kapcsolgatnak le, akkor lehet, hogy kifáradtak az emitter ellenállások a végfok front csatornáiban. Ha ott is ugyan azt tapasztalod, elég akkor foglalkozni a hangsugárzókkal. Meg lehetne piszkálni az erősítőt is nagyon könnyen, de rosszabbul járnál, ha eldurranna valamelyik végfok IC. Nem tudnál beszerezni eredetit, az utángyártottakat meg cserélgethetnéd, mint katona a tárat lövészeten.
Oke akkor holnap kiprobalom a surround csatornat hatha.
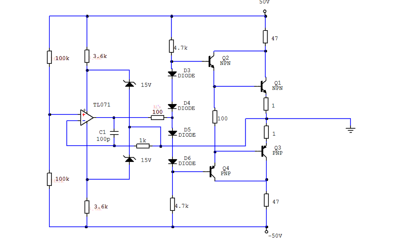
Sziasztok talaltam itt az oldalon egy kapcsolast amit meg akarnek epiteni es szeretnek rola velemenyt kerni hogy milyen mennyire gerjedekeny. Ha en 2x40v rol akarom uzemeltetni akkor kell e valamit rajta valtoztatni?Ez lenne az.
Virtuális földhöz kérnék segítséget.Találtam egy rajzot,gondolom valami hasonló kellenem nekem is.Az a kérdésem, meglehet oldani ha nagyobb áramot is kiakarok venni ,nem csak pár tíz milliampert.Ha valaki rajzolna nekem egyet 80V és 100V bemenőre ,sokat segítene.Esetleg ha lenne benne valami állítás a szimmetria szabályozáshoz.Köszönöm előre is.
A virtuális földpont tényleges megvalósításához kellene tudni, mire is szeretnéd használni. Egyébként nagy vonalakban nem más, mint egy teljesítményerősítő, aminek a bemenete fél tápon van. A rajzon viszont egy olyan kapcsolás található, ami az opák ofszet hibájától függően vagy működik, vagy elfüstöl. Hiányzik belőle a nyugalmi áramot beállító áramköri részlet.
Van két végfokom ,az egyik+40 -40 a másik +50 -50 Voltról megy.Most a quad606 megoldását használom a földpont előállításához .Azért kellene nagyobb kivehető áram ,hogy kiszolgáló áramkörökhöz ne keljen külön tápot gyártani.(hangszóró relé, elő fok ,stb) Max 1 amper már elég lenne oldalanként.Nem találtam méretezhető kapcsolást.
Akár valami ilyen lehetne, de én személy szerint nem vagyok ennek a megoldásnak a híve. Relék miatt inkább felhasználnék egy külön kis trafót. De te tudod. A két 47 ohm az legyen olyan 10W körüli, a végtranyók eléggé lazán kezelhetőek. A meghajtó is.
A pontos méretezéshez a konkrét felhasználás alapján lehet módosítani egy-két alkatrészt.
Az előerősítőt építsd szimmetrikus táppal, a hangsugárzó védelem reléjét pedig kösd a teljes tápra Bővebben: Link
A nagyáramú tápközéppel visszajönnek a GND-n folyó nagyobb áramok és oda kiváló zajtalan működés. A hozzászólás módosítva: Ápr 2, 2017
Nem tudom kipróbáltad-e a hátsó csatornákat.
Hat meg nem jutottam el odaig de amind lessz idom ra kiprobalom.
A surround csatornaval is kikapcsol valamivel nagyobb hangeron.
Akkor marad a hangsugárzó. Mivel az egész manuál 13 MB, nem tudom ide feltenni. De itt egy rajz, az a részlet, ami a védelem lényegi része. Gyors számolás eredményeként 0 V kimenő jelnél 2,2-2,5 A körül van az érzékelési áram. 10 V kimenőnél 6-7A. 20V-nál 11-12A. 40V-nál már 20A. Ebből adódóan tisztán rezisztív terhelésnél 2 ohm lenne a lekapcsolási minimum terhelés (ez csak a védelemre nézve ennyi, az IC nem biztos hogy elviselné).
Tehát akkora a fázistolása a Jamónak, hogy nullaátmenetnél is 2,2A feletti áram folyik át rajta. Képzeld el, hogy ha nem oldana le ez az egyébbként normálisnak tekinthető védelem, hanem minden félperiódusban határolná a kimeneti jelet, többször 10%-os torzítást keltve. Vakarhatnád a fejed, hogy miért szól rosszul ez a rendszer.
Nekem ezen a hangszoron 4 csatlakozo van egy a magasra van kotve masik meg a mely meg ket darab kozep es nekem ez parhuzamositva van lehet az a gond?De merve 6 ohmnak meri a multi.
Sziasztok!
Az lenne a kérdésem,hogy 8 végtranzisztoros erősítőbe,hogyan kell párba válogatni a végtranzisztorokat? (Denon PMA-777) ATmega 328-as teszterrel mérek bétát az jó lesz? 2SA1106 és 2sc2581 volt benne 4 pár mind tönkrement. Esetleg mit ajánlanátok helyettük? NJW1302? Minden segítséget előre is köszönök! Üdv. A hozzászólás módosítva: Ápr 3, 2017
Üdv!HFE szerint áramerősítési tényezőt azaz bétát mérve,nekem is van olyan kütyüm nem rossz!Akár azzal is lehet válogatni bár nem nagyáramú mérőeszköz de megteszi...
2sa 1106 helyettesítők: 2SA1186, 2SA1227A, 2 sc2581 helyettesítői: BD245F, 2SC3263, 2SC3855.
Hello! Akad nálam egy Ciatronic DVD 658HC 5.1 rendszer. Elviekben a távirányító szerint van rajta AUX mint hang bemenet de, nem találok a hátulján csak kimeneti pontokat illetve, csak rádió antenna csatlakozási lehetőséget. Ha valaki kitudna segíteni hogy tudnám mint egyszerű erősítő használni vagy mely része válik aux-á ha a távirányítóval oda kapcsolok megköszönném.
Találtam egy használati utasítást ha ez segít de nem tudok semmit kihámozni belőle. user manual
Helo nemtudom mennyire tudsz nemetul de itt van egy hasznalati utasitas nemetul.Tessek.A mosodik.
A német nyelvű leírásban nem látok AUX nevű, funkciójú gombot.
Ha jol latom akkor a melynyomoban van az erosito esetleg azt tudnad hasznalni mondjuk pc hez.A melynyomo bemenetere rakotned a pc 5.1-es kimenetet es kesz van.Mondjuk a hengerot akkor csak a windowsban tudnad allitani.
A távirányítón van AUX/Tuner gomb, eredeti a távirányítója.
|
Bejelentkezés
Hirdetés |













