Fórum témák
» Több friss téma |
Fórum » Csöves erősítő készítése
Ne feledd betartani a fórum viselkedési szabályait, és a topik megmaradásának feltételeit. [link]
A téma átmenetileg fagyasztva lett, hozzászólni nem tudsz!
Egyenlőre monoblokk lesz, ha beválik megépül a másik fele is. Most vizsgálgatom a wobbler tápját,3 fűtőtekercs,és 4 anódtekercs van rajta. (Nem tudom hogy középmegcsapolásosak-e vagy sem,még ki kell előtte mérnem a primert,aztán hálózatra téve kimérni. )
Megvannak a gyári tekercsadatok:
Primer: 0-110V-127V (0,32-es huzal 0,25A) 0-110V-127V (0,32-es huzal 0,25A) Szekunder: 0-240V (0,25-ös huzal 160mA) 0-80V (0,1-es huzal) 0-322V-362V-607V (0,1-es huzal) 0-6,3V (0,9 -es huzal 2,12A ) 0-6,3V (0,5-ös huzal 1,77A ) 0-6,3V (0,35-ös huzal 0,4A ) Keveslem a feszültséget (0-250V) ez gondolom még mindig nem az igazi a GU tápjának. Ha be is kötöm ezt a trafót próbának akkor gondolom a két primer tekercset a 0-127V-os végüknél sorba kötöm ( úgy 254V kell neki hálózat felől) ,cserébe nem ég le,mivel ezt még az átkapcsoló szerint 220V-ra tervezték, (amit úgy értek el hogy a 110V-os részeknél összehidalták a tekercseket a maradék 17V-os rész pedig szabadon lógott a kapcsolás szerint.)
VF1 megy a GU rácsára. Eléggé nagyot erősít, alacsony torzítás mellet és nem gerjedékeny.
A lejjebb leírt trafó adatok megfelelnek a GU monoblokkhoz? Ha igen akkor tápot cserélek,és az előfokot megváltoztatom.
Szűkösen, kipróbálni jó lesz. Tartós használatra érdemes majd nagyobb trafót beszerezned.
GU50 katód ellenállásával köss párhuzamosan 470u 63V elkot.
A 150ohm-nál? Még annyi hogy egy 100mA-re söntölt orosz műszert akarok a GU alá berakni (0,44ohm sönt) az be lehet közvetlenül kötni?
Többet is bírna az 100-nál, pakett: 42.5! Persze ezeknek az ablaka kissé szűk, de ha belefér több, akkor hajrá. Gyárilag alá van méretezve.
A hozzászólás módosítva: Ápr 12, 2017
Igen, bekötheted.
Rendben,köszönöm a választ.
Ez a VF1=43V milyen bemenő feszültségre jött ki?
Csak mert azért került szóba a második ECC85 csőfél felhasználása, hogy 100mV-ról is ki lehessen hajtani a végcsövet.
Idézet: „Szekunder: 0-240V (0,25-ös huzal 160mA)” Itt most egy kicsit bizonytalan vagyok, mert ez a 160mA soknak tűnik (meg még sok más érték is). Van egy táblázatom, ami 0,25-ös huzalra 125mA-t ír 2,5A/mm^2 mellett. Kíváncsi lennék granpa véleményére.
A vicces hogy a wobbler gyári trafóadatai ezek (megtaláltam az adatlapját) és ott mindent tartalmazott ami nekem kellett. Az hogy ez már mennyire igaz,azt sajnos nem tudom megmondani.
Sacc. J=3-mal van számolva. Az első trafóim, -'62-3 körül-, J=3.55-dal készültek, és nem mentek tönkre, pedig gyengébb minőségű zománcok voltak.
Ez így stimmel: a vasból (ha az ablakba beférne a drót/egyébként belefér/) kivehető akár 150-180 VA is. Ez biztonsági szempontból alá van méretezve. Sajnos J>3, tehát izzasztani nem nagyon javallt.
800mV, ami egy végfok bemeneti érzékenységének megfelelő.
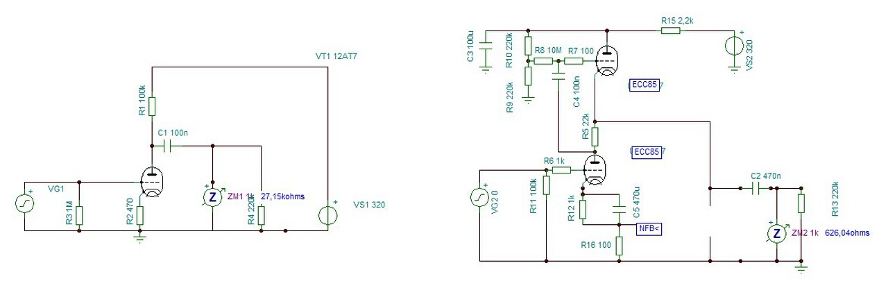
Javaslatod szerinti két ECC85 fokozat egymás utáni kötése, hatalmas erősítést produkálna. Kimenete sem terhelhető igazán, torzítása is jelentős. A hozzászólás módosítva: Ápr 13, 2017
Persze, direkt van a gitár miatt.
Idézet: „nem lehetne az ECC85 másik triódáját felhasználni még némi előerősítésre? (Pl.: gitárjelet képes legyen fogadni)” Nekem három csőfél dolgozik erősítő fokozatként, a negyedik katódkövető a hangszínszabályzó meghajtására. Pedig csak egy 6P1P-t kell hajtani, nem GU50-et. Idézet: „Egyenlőre monoblokk lesz, ha beválik megépül a másik fele is” Ez nem gitárerősítő készítésére utal számomra! Ha gitárerősítőt épít eleve rossz kapcsolást választott. Viszont ez a végfok is kiegészíthető javasolt meghajtás mellett, gitárhoz alkalmas előfokkal. Két azonos felépítésű ECC85 feszültségerősítő egymás utáni kötése nem hozhat elfogadható minőséget. Ezért próbáltam más megoldást javasolni, meglévő csőkészletéhez. A hozzászólás módosítva: Ápr 13, 2017
Akkor inkább nyilatkozzon a kérdező hogy mit is szeretne, svájci bicskát vagy célszerszámot.
Az elfogadható minőség meg a céltól függ... Idézet: „Pedig csak egy 6P1P-t kell hajtani, nem GU50-et.” Pontosan erről van szó, GU50 nem hajtható ki igazán ECC85 anódjából. Kisebb impedanciás meghajtást igényel, javasolt kapcsolás feszültségerősítése is nagyobb és könnyebben megbirkózik GU-val. Lehetne jobb megoldást is választani, de nem ezzel a csővel.
Jó kis okoskodás alakult ki egy sima GU50/ECC85 SE-ből.
Csak a polémia végét nem értem: Miért nem megfelelő GU50-et PENTÓDA kapcsolásban ECC85 anódjából meghajtani?? A hozzászólás módosítva: Ápr 13, 2017
Én azt gondolnám, hogy ameddig nem folyik a végcsőnél rácsáram, addig a bemeneti impedancia nagyjából a fokozat rácslevezető ellenállásával egyezik meg (a kapacitív összetevőktől nagyvonalúan eltekintve).
A lényeg hogy a triódás meghajtófokozat kimeneti impedanciája ( !=Ra ) jóval kisebb legyen mint a végerősítő fokozat bemenő impedanciája, részemről hasraütve Zout/Zin = 1/10-re szavazok, hacsak az adatlap mást nem mond. Az ECC85 ebben az esetben valószínűleg a a GU50 meghajtásához szükséges kimeneti feszültségnél fellépő (más csövekhez képest nagyobb) torzítása miatt nemkívánatos.
Rácsáram szerintem is felejtős.
Bármilyen meghajtó fokozathoz kiváló az 1/10 Ri/Rt arány. Itt teljesül. ECC85-nél a kapcsolásban a lezáró 220K pont ennyi. Tehát egy nagyságrenddel kisebb a meghajtó impedancia , nagyjából pont 1:10 . Akkor miről okoskodunk? Esetleg ECC85-nél sokszor mantrázott negatív szlogenen: 1. változó meredekségű cső, 2. nagyfrekvenciára fejlesztett 3. rideg hangzású DE: 1. minden cső változó meredekségű. Nincsenek nagyságrendi eltérések 2. anno a legtöbb cső nagyfrekvenciára/katonai felhasználásra tervezett volt, később hangfrekvenciára alkalmazták 3. szubjektív
Nem azt mondtam, hogy nem hajtható meg vele
Idézet: .„(nem hajtható ki igazán)” Ha a kivehető teljesítmény töredéke is elegendő és a torzítás mértéke sem lényeges, akkor alkalmazhatod azt a megoldást. A hozzászólás módosítva: Ápr 14, 2017
Nem vitatom amit állítasz, de két meghajtás között minőségben nagy különbségek vannak.
u követő fesz. erősítése kb másfélszeres, kimeneti impedanciában is hatalmas az eltérés, torzítása is lényegesen kisebb. A hozzászólás módosítva: Ápr 14, 2017
Sziasztok! Első csöves végfokom építéséhez azt szeretném megtudni, hogy a hálózati trafók mágnesessége mennyire képes brummot indukálni a végerősítő csövek fém elektródáiban? Az én elrendezésemben mind a trafó, mind a csövek "open air" a doboz tetején lennének. 150mm cső és trafó között elég nagy távolság? Köszi előre is a válaszokat!
Ez azért több mindentől függ, nem elég a távolság. Ha jó minőségű a transzformátor, és nem sérült, kalapált anyagból van összetákolva, akkor keveset szór.
Az a lényeg, hogy a hálózati transzformátor ne tudjon sehol sem az elektromágneses szórásával zavart vinni a rendszerbe. Fontos az iránya a vasmagban záródó erővonalaknak, ez ne legyen párhuzamos a vezetékezéssel, a csövek elektródáival. Előfordul, hogy a végleges helye a transzformátornak, csak forgatással-tologatással kereshető meg. Célszerű az elején már valamilyen árnyékolást, elválasztást alkalmazni, "kutyaházat", mint régen a csöves TV-készülékekben volt a nagyfeszültségű egység. Üdv!
Köszi! Toroidról van szó, ami szerintem előnyös azokból a szempontokból, amiket leírtál.
Engem nem kell meggyőzni a 85-ösről, betáraztam belőle életem végéig.
Jut belőle audionba, RIAA korrektorba, HF előfokba/URH bemeneti fokozatba. Szimpatikus darab, persze nem mindegy a munkapont/kivezérlés. 1. Igaz, de EF22-ből is lehet egész jó meghajtást építeni. ![]() 2. Igaz, az ECC81 továbbfejlesztése URH bemeneti fokozatokba (kisebb kapacitások, árnyékolás) 3. ... ezzel nem tudok mit kezdeni, kinek mi jön be. Én például 6Н2П-vel építettem meg a gitárerősítőmet, de ECC85-re cserélve jobban tetszik.
Nekem az egyszerűbb verzió kimenő impedanciája 10,7kΩ-ra jött ki, igaz az adatlapba rajzolgattam és abból számoltam, a te programod valószínűleg más modellt használ.
A μ follower kimenő impedanciája egy nagyságrenddel alacsonyabb, inkább elhiszem a szimulációt, semmi kedvem kiszámolni ![]() De csak ez a szempont jelen esetben nem sokat számít, 220k terhelésnél tökmindegy hogy 0,5-10-20 vagy 30kΩ a Zout. Az erősítés már jobb érv (nomen est omen). A sima fokozat torzítása nekem a gyári görbékből 3% környékére jött ki a sok hozzászólással ezelőtti kapcsolási rajz alapján. |
Bejelentkezés
Hirdetés |


Csak a polémia végét nem értem: Miért nem megfelelő GU50-et PENTÓDA kapcsolásban ECC85 anódjából meghajtani?? 

