Fórum témák
» Több friss téma |
Fórum » Akkumulátor töltő
Szerintem jól gondolod.
Az a tapasztalatom ezekkel a riasztóhoz való aksikkal ha hónapokat állnak használat nélkül, akkor nem vesznek fel töltést. Ilyenkor terhelést szoktam rákapcsolni rövid időre és utána már tölthető. Ezt azért írtam, mert engem ez a jelenség meglepett és nem is emlékszek rá hogy valaki említette volna. A hozzászólás módosítva: Márc 29, 2017
Köszönöm, ez hasznos tipp.
Rátettem a töltőre miközben voltmérővel mértem a töltő két pólusát, 13,8 V körüli feszt mértem, majd kb. fél percen belül a töltő közölte hogy fel van töltve az akku. Terhelés nélkül 12,8V a kapocsfeszültség, szóval akár még az is lehet, de az is hogy nem vesz fel töltést.
Szerintem fel van töltve. Én saját aksitöltőt készítettem, elég sokat méricskéltem, de már nem emlékszek a részletekre. Néhányszor 10mA-t mindenképpen kellene felvennie. Töltés közben a felvett áramot is mérhetnéd. Egyébként egy 6,8Ohmos terheléssel szoktam az enyémet rövidre zárni 20-30 másodpercre, ami 14Ah-ás.
Én is gondolkodtam saját töltőn, de ha ezt már megvettem egyszer (impulzusvásárlás volt) akkor már használom
Sziasztok!
32db 3,2V -os 100Ah -s LiFePO4 akkumlátor töltéséhez keresnék megfelelő töltőt. Valószínűleg ez nem ilyen egyszerű, de tudnátok benne segíteni? Köszönöm
Ez kb. egy elektromos autó (nem is a legkiesbb) telepkészlete.
Hogy azokat hogyan töltik nem tudom, de több cellából álló kis(ebb) telepkészlethez lehet kapni 1-2-3-4 cellához alkalmas töltésvezérlőt, ez cellánként figyel és szabályozza a töltést. Nem engedi túltölteni, alulmeríteni. Ennek picit ellentmond Dell laptopom akkukészlete, ahol párosával párhuzamosan vannak, és ebből 3 sorba. Tulajdonképpen igy 3 sorbakötött akkuként vezérlődik a töltés. Enyhítendő a nagykönyvtől történő eltérést azt tudom, hogy itt teljesítményre azonos, válogatott cellákból van a pakk összeállítva. Valahol utána kéne nézni, milyen módon töltik a gk. akkupakkot. Üdv: StMiklos
Köszönöm a választ!
Ez nem csak kb., hanem tényleg konkrétan egy elektromos autó akkupakkja. Egyenlőre a töltőoszlopos töltés hanyagolva, csak egy otthoni hálózatról való töltést szeretnénk kivitelezni, csak egyenlőre gőzöm nincs a megvalósításról.
Szevasz!
Ez itt jellegében hasonló (?) töltő. Az látszik, hogy maga a töltő nem sok okossággal bír, lévén, hogy van 2 nagyobb áramú csipesze. Valahol az akkunál kell lenni elektronikának, sima soros töltés nehezen képzelhető el. Helicopter stb. modellekhez való töltők (több sorbakötött cellához) balancer funkcióval bírnak, azaz cellánként figyelik a töltés (a feszültség) alakulást. Ha kell befejezik egy cella töltését, mert tele van, a többi megy tovább, de ott max. 3 cella van. Hogy ez hogyan van megoldva 32 cellánál nem tudom, de nem egy nagy ügy ipari méretekben gondolkodva. Ha az autó az enyém lenne: hozzáfárhetők-e az egyes cellák, tudok-e egyenként mérni, mondjuk lemerültnek "jelentett" akkunál. Mennyire egyformák? Azután töltés közben ugyanez. De lehet sokkal egyszerűbb a helyzet, ha megnézem mit kap a töltőtől feszültségben, milyen egyéb áramkör (melegedésfigyelő stb.) van beépítve. De hangsúlyozom: addig, amig nem tudom pontosan feltérképezni mit és hogyan csinál az eredeti töltőáramkör, addig semmi mást sem tennék. Üdv: StMiklos
Ez jelenleg 32db fizikailag is különálló, össze nem kötött egység, beépített védelem nélkül, pólusonként 1-1 menetes csatlakozóval. Tehát a cellafelügyeletet és hasonló nem elhanyagolható eszközöket még be kell szerezni/meg kell építeni.
Szia, Igen a Dell, s még néhány cég, így oldja meg a nagyobb kapacitást, hogy 2-2-2 cellát sorbaköt, amiket egyszerre vezérel az elektronika. Amíg új, /vagy viszonylag/ nincsis ebből probléma, amíg valamelyik ki nem lóg a sorból.
Szia! Ha rájössz a megoldásra szóljál!
Én is gondolkodom rajta, mert egy targonca akkupackban 24-40 db cella van. Ennyi lába viszont nincsen egy Arduinonak, egy Mega-nak 16 analog lába van, ami a te esetedben jó lehet egy analóg kapcsolóval váltogatni, és úgy mérni rajtuk a feszt.
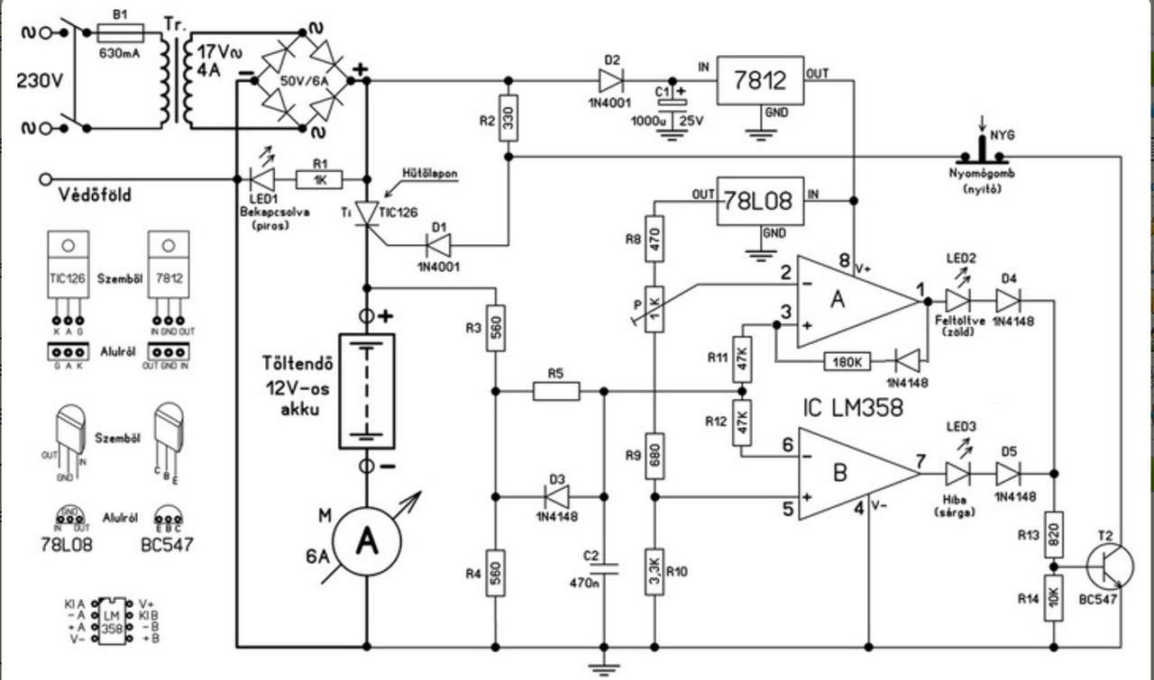
Sziasztok! Megépitetem a melékelt töltő kapcsolási rajzát. Elbirja e az áramkör a 24V trafot? Van egy 150W-os és 250W trafóm csak mind kettö 24V-os.
A kép használhatatlan, így nem tud senki véleményt mondani!
Ezt a képet, hogy sikerült összehozni?
Hello! Ezt a kapcsolást nem tudod 24V-ról járatni (12V-os aksihoz a 24V egyébként is már sok), mert itt nem szabályozza vagy korlátozza az áramot semmi. Csak a trafó feszültsége és belső ellenállása fogja a töltőáramot meghatározni. (Elég lett volna csak belinkelni a rajzot, mert kicsiben jobban látszik, mint nagyban.
) Ha a tirisztor anódjával sorba teszel egy áramkorlátozó ellenállást vagy izzót, esetleg működhet a dolog. De "fűteni fog rendesen".
Köszönöm az infót. És Bocs a képért!
Még azt szeretném kérdezni az áramkör automatikusan le kapcsolná a töltést mikor eléri a feltöltőt állapotot? Amennyiben nem kapcsolná le, lenne hozzá áramkör amivel ezt meglehetne oldani? Össze raktam a töltött fel is tölti az akksit világ is a zöld led, de a feszültség felmegy 16v-ig. 18.5v ot ad le a trafó üresjáratban.
A hozzászólás módosítva: Ápr 23, 2017
Milyen az az áram ami felmegy 16 V-ig? Én úgy tudom az áram mértékegysége az amper ( A ). A rajz továbbra is értékelhetetlen.
A hozzászólás módosítva: Ápr 23, 2017
Hello! Nem kapcsol le. De elvileg nem mehetne fel a feszültség tovább, ha elérte a végfeszültséget és világít a zöld. Mert a tranzisztor ekkor "elszívja" a tirisztor Gate áramát, amit az R2 biztosít számára. Tehát mint ha valami hiba lenne.
Viszont ha kiegészíted az "A" erősítőt visszacsatolással, akkor komparátorrá válik és nem csak leszabályoz, hanem le is kapcsolja a töltést. Vagy is a P trimmerel beállított értéken fog lekapcsolni, és kb. 12,5V-nál vissza kapcsolni, ha ez alá lesüllyed ez után a az aksi kapocsfeszültsége. HA nem szeretnéd hogy ez után visszakapcsoljon, akkor csökkenteni kell a 180k értékét. Ezzel nő a hiszterézis. 100k-t használva, kb. 11V környékén kapcsolna vissza.
Köszönöm a gyors választ és a rajzot.
A hozzászólás módosítva: Ápr 23, 2017
Üdv! Kérnék egy szivességet ha lehet, át tudnád szerkeszteni nekem ezt a rajzot úgy, hogy akkuról táplálkozzon, és 12,6V alatt behúzzon egy relét, ha feltölt akkor pedig elejtse? Télen garázsban lesz az autóm, bedugom szivargyújtóban és nem kell aggódni az akku miatt, töltőt nem szeretném folyamatossan áram alatt hagyni, örökölt házikó garázsa, nem lakom ott.. (kb 1 km-re lakom panelban, annyit megér hogy nem rohad kinnt az autó télen)
Akkumulátorról akarsz akkumulátort tölteni?
Milyen akkuról akarod tölteni? Elvileg megoldható, mondjuk 2 db IFA-ról, de azok is merülni fognak, s azokat ki tölti fel?
Elnézést, rosszul fogalmaztam! Maga ez a kis áramkör táplálkozzon akkuról! Ezért kell a relé, az kapcsolná a rendes 230V-ról üzemelő töltőt! Tehát amíg nem merült az akku, nincs rajta a 230V feszültség a töltőn, ha merül, a relé rákapcsolja.
Ha jól értem akkor folyamatosan rajta lenne az akku, és ha egy bizonyos szint alá esik a feszültsége, bekapcsolná a töltést? Ehhez nem kell külön akku, a feszt kell figyelni, mikor kapcsoljon be.
A 2. lehetőség, ha akkor akarod a trafót áram alá helyezni, mikor rárakod az akksit tölteni, szintén nem kell más, csak egy 12V-os relé, amit a rákapcsolt akksi meghúz. Egyébként a "nagy" töltőknél is így van megoldva, hogy a töltendő akksiról megy az elektronika, megméri a feszt, hogy hozzá való aksi lett-e rácsatlakoztatva, és utána meghúz a mágneskapcsoló, elindítva a töltést. De csak az akksi lehúzása után enged el, addig behúzva marad, csak a töltést kapcsolja le végén, ha érzékeli hogy teljesen feltöltődött az akksi. Van egy + védelem rossz akksik esetén, egy időkorlát, általában 8-10 óra, ami mindenképp lekapcsolja a töltést, ha letelik.
Hello! Átrajzolás helyett, inkább azt ajánlom építsd meg ezt a kapcsolást. Akkor egy mezei aksitöltőhöz hozzákötheted. Ha feltöltődött, "leoltja a villanyt". De nem is kell többet tenni egy aksi esetében. Mert kéthavonta csak ki merészkedsz. De ha szinten szeretnéd tartani az askit, akkor egy csepptöltő is megfelelő pld. 13,6V ls 50mA áramkorláttal. De készült már olyan kapcsolás is amit szeretnél. pld. (A nyákot is megtalálod, ha a keresáben CHG-CMP2 néven keresed.)
(Mellesleg csak a régi kocsik szivargyújtóiban volt villany. Az újakban ismereteim szerint csak akkor van, ha a gyújtást is ráadod.)
Üdv!
A zárt ólomakkuknál figyelnék arra , hogy a töltőfesz ne menjen 14,1 V fölé, mert a gázkiválás normál akksinál ez a pezsgés az akku lemeze inaktívvá válhat. Ez kapacitás csökkenése. UPS-eknél se engedjük a töltőfeszt e fölé pont ezen okok miatt.
Szerintem lehetséges Steup -Stepdown DC konverter pároson keresztül Kisebb léptékben az USB Power pack is ezen az elven megy.
Sziasztok!
Ezzel a kis töltővel kapcsolatban szeretném azt megkérdezni, hogy az akku csatlakozásánál a B-,B+ az gondolom maga az akku, de mi a TH és a D pont? A töltő primer oldala rendben működik. A fehér nyíllal megjelölt fetet/tranyot (?!) kapcsolja a vezérlés ha igazam van, és magától az akkutól kapja a tápot az induláshoz. |
Bejelentkezés
Hirdetés |




Egyenlőre a töltőoszlopos töltés hanyagolva, csak egy otthoni hálózatról való töltést szeretnénk kivitelezni, csak egyenlőre gőzöm nincs a megvalósításról. 




