Fórum témák
» Több friss téma |
Fórum » Sprint-Layout NYÁK-tervező
Alkotó fórumtárs Sprint Layout 6 leírása: sp6_alkoto.pdf
Olvastas? PIC12F629/675/PIC16F630/676 Memory Programming
Előzőekben már kiemeltem: Idézet: „2.3 Program/Verify Mode The Program/Verify mode is entered by holding pins clock and data low while raising MCLR pin from VIL to VIHH (high voltage). Apply VDD and data.” Csak ez a módszer szerepel a leírásban. Az újraprogramozás sikere attól függ, mit csinál az előzőleg beírt program. Ez a módszer az előtt lépteti programozási módba a kontrollert mielőtt végrehajtana utasításokat. Az általános Vdd first Programming Entry bizonyos beállítások esetén lehetőséget ad arra, hogy a program elinduljon, beállítsa az ICSP CLR és/vagy DATA lábat kimenetnek, analóg módba meggátolva a programozóval való kommunikációt. In-Circuit Serial Programming ™ (ICSP ™ ) Guide Ebben a terben az ICSP adat és órajel lábakon közvetlenül 100nF kondenzátor található. A hozzászólás módosítva: Ápr 30, 2017
Foglalatban programozva jó lesz. Egyből a végleges programot kell beírni.
Hp41C értem amit mondasz, csak annyit tudok mondani mint eddig tapasztalatból, hogy minden gond nélkül lehet programozni beültetve is. Én is igy programozom őket.
Nem tudok többet hozzátenni, lehet igy, és lehet bonyolítani is. Vitát nem generálnék ebben a témában, te leírtad amit olvastál, én meg ahogy programozom őket.
Nincs méret megkötés, csak kisebbre szerettem volna venni az egészet.
Nagyon köszönöm a segítséget neked és a többieknek is!
Szerintem a legkisebb a fele ilyen fele olyan verzió lenne..
Itt egy jó példa, hogy nem mindig az smd a nyerő ha kicsinyítésről van szó..
A baloldali képen az IC és a 10 µF-ok átkerültek a másik oldalra. De ott nincs rézréteg, nem lehet őket beforrasztani.
Én meg így képzelném el. 25x21mm.
A hozzászólás módosítva: Ápr 30, 2017
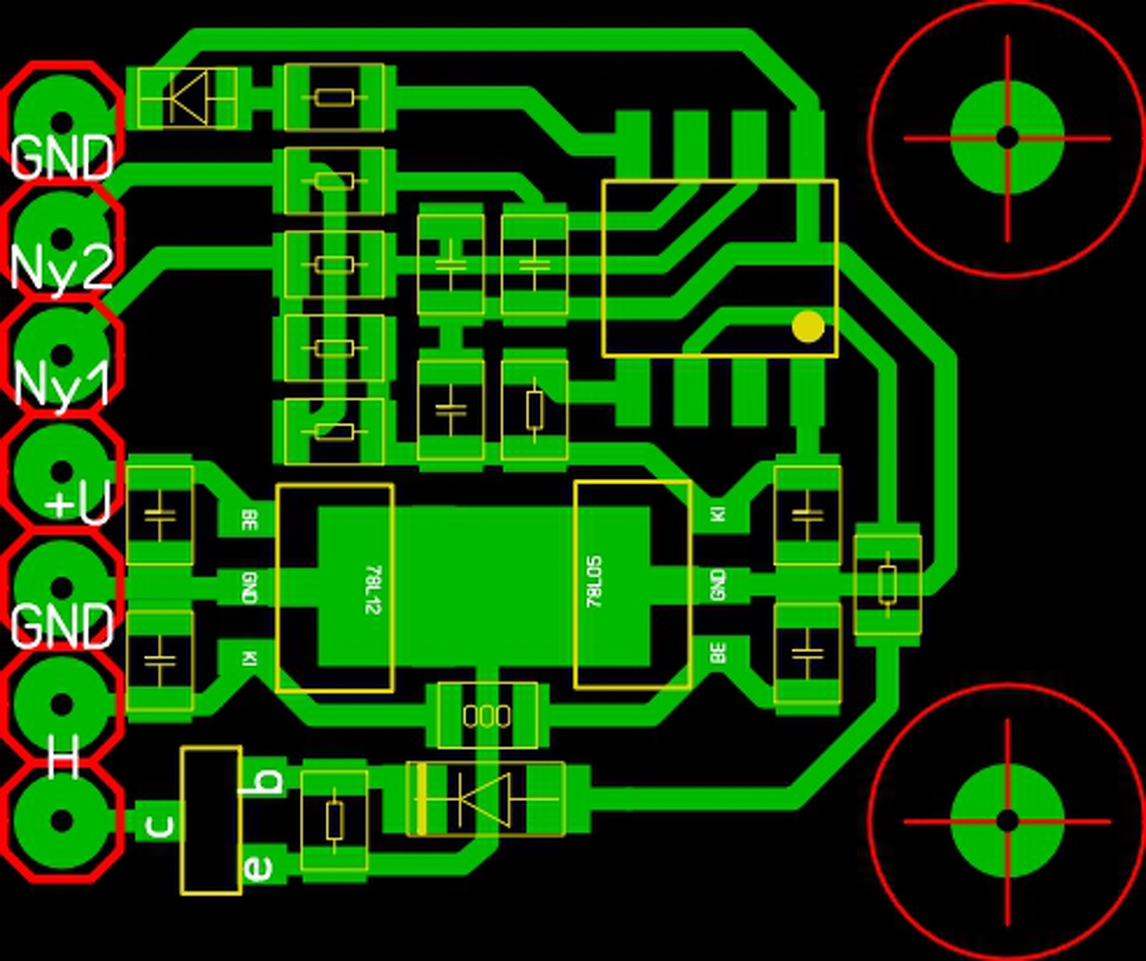
Ezer meg egy terv készül, de a MCLR egyik terven sincs felhúzva.
Idézet: „MCLR egyik terven sincs felhúzva” Program és beállítás függő. Ezek szerint a leendő programban nincs használva.
Nem:
1 - CMOS bemenetet nem hagyunk szabadon. Egy kis statikus töltés tönkreteheti. A MCLR lábnak nincs védődiódája a Vdd felé, hiszen üzemi körülmények között a Vdd -nél magasabb feszültség előfordul rajta. 2 - Kicsit kevesebb statikus töltés nem teszi ugyan tönkre, de programozási módba lépetheti a kontroller a legváratlanabb pillanatban. Ekkor a program futása leáll. Tényleg nem éri meg az az egy darab (SMD) ellenállás?
Ja bocsánat figyelmetlen voltam. Miért nem jó?
A hozzászólás módosítva: Máj 1, 2017
12F675 programmer
Bővebben: Link
Bal oldali a rossz, középső a jó, szélső a hibrid
Módosítottam, mert igaza van Hp41C-nek. Csak akkor kezdj hozzá, ha be tudsz szerezni SOT89 tokozású stabilizátorokat.
A hozzászólás módosítva: Máj 1, 2017
Középső lay fájl: 2-es láb be van kötve? rajz szerint nincs!
Elnéztem a 4-essel, köszi.
A PIC 1-es lába pont a bal oldalin van jó helyen szerintem. Vagy mégse?
Felül nézetben igen de a picet alulra fogod beforrasztani tehát tükrözve.
Sziasztok! Egy ismerősöm magyarítást használ a Sprint Layout 6-os verziójához, ami egészen eddig remekül működött, most viszont minden áron frissíteni akarja magát. Nem tudom, milyen magyarítások léteznek, de ez az a verzió, amikor csak egy exe-t másolsz be a program mappájába, és azt indítva lesz magyar, az eredeti exe-t indítva pedig angol marad. Az angol működik is rendesen, de a magyar fálj indításkor egy üzenetet dob fel, hogy frissíteni akar. Ha bezárja ezt az ablakot, akkor kilép a programból, ha pedig rányom, hogy frissítsen, akkor is, gondolom valami hiba van a programban. Esetleg nem tudjátok, honnan érhető el ez az újabb magyar verzió, hátha manuálisan telepítve működne? Én angolul használom a programot, ezért fogalmam sincs ezekről a magyarítások fellelhetőségéről, és a Google (ezt talán le szabad írni) sem nagyon segít, bárhogy keresem.
Remélem így megfelel, kedveskéim!
Valami nem megvett verziót használ az ismerősöd? Az eredeti az angol, nem magyar, legjobb tudomásom szerint. (vagyis nekem angol a megvett )
|
Bejelentkezés
Hirdetés |









