Fórum témák
» Több friss téma |
Fórum » Labortápegység készítése
Hello! Nem véletlen. A hibát a refrencia fokozat felépítése okozza. Az IC beállítja az R2-őn a feszültséget a Z1 feszültség értékére. De erre akkor is képes, ha az nulla. Ha bekapcsoláskor az IC kimenti feszültsége lefelé mozdul el, akkor úgy is marad.hat. Tegyél egy ellenállást (pld. 10kohm) az IC -es és 4-es lába közé. Várhatóan megoldja a problémát.
Szervusz.Megpróbálom amit tanácsoltál,csak pontosan melyik 2 láb közé kell az ellenállás,mert csak 4-est írtál?.
Bocs kimaradt a hetes. "IC 7-es és 4-es"
Köszönöm szépen.Majd megírom a végkifejletet. Szép napot mindenkinek.
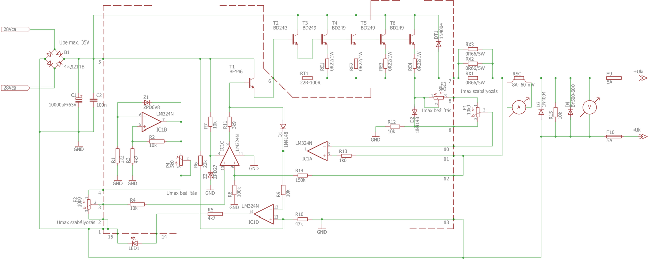
Mint fentebb említettem, én kb. 24 éve építettem ezt a meg a tápot kisebb átalakítással, csatolom a rajzot, de alapból működött, semmi nem romlott azóta el benne. És hogy nem mindig indul el, ezt nem értem - ez után levő hozzászólás szerint ((#)Karcsiiik szerint) ??? Amit még megjegyeznék, az általam feltett rajzon az RT1 (22...100R) és a DT1 (1N4004) alkatrészek nem lettek véglegesen beépítve, mert terhelő áram túllépésekor nem működött az automatikus áramlimitáció jelzés, és lekapcsolás 0V-ra a kimeneten ...
A hozzászólás módosítva: Ápr 30, 2017
Nekem is meg volt építve, de már olyan régen hogy nem is emlékszem rá. Ezt a 0V-ra lekapcsolás dolgot nem nagyon értem. A beállított áram túllépésekor nem kapcsol le a táp, hanem áramgenerátoros üzemben működik tovább, ami azt jelenti, hogy egészen addig csökkenti a kimenet feszültségét, amíg a terhelésen a beállított értékű áram fog folyni.
Igazad van! én teljes rövidzárlatot csináltam egy pillanatra ... anno úgy próbáltam ki, utána már nem is foglalkoztam vele ... nem építettem be a két alkatrészt, és a mai napig működik.
Szia Proli007!Működik a labortáp.Úgy csináltam ,ahogy írtad,az IC 7-es és 4-es lábára forrasztottam egy10K-s ellenállást.Most egyre indul. Köszönöm a segítséged.
Hello! Szívesen. Várható volt, hogy ez lesz az eredmény.
Valaki megtréfált és a kapcsolót megfodította, vagy széthullott a belseje és ezért fordítva kapcsol.
Műszerrel nézz rá hogy mikor ad rövidzárat és mikor szakadást, nézd meg hogy nyitott állásában egyik lábán ott van-e a föld, a másikon a leosztott referencia feszültség. Nézd át a panelt, és a vezetékeket nincs-e valahol zálat, vagy szakadás.
Sziasztok! Lenne egy olyan kérdésem hozzátok, hogy ebben a tápban van e zárletvédelem , és hogy hogyan működik , mer én megépítetem és ha összezárom a kimenetet a trafó zúg , és a végtrenyók melegednek , az áramkorlátot lehet szabályozni de a zárlatvédelem ha van benne az nem működik , mi lehet a hiba?
A labor tápegység egyik jellemzőre, hogy beállítható az áramkorlátja. Ezt azt jelenti, hogy előre meghatározható mekkora áram folyhat maximálisan a kimeneten. Ha rövidre zárod a kimeneti pontokat, akkor éppen ez a beállított érték fog folyni. Az áramkorlát beállítása is úgy történik, hogy a kimenetet rövidre zárod, és addig tekered a potmétert, ameddig el nem éred a kívánt áramértéket. Ha tápnak nincs saját műszere, akkor megfelelő méréshatárú árammérővel is rövidre lehet zárni.
Ha pl. a trafód soványra van méretezve, és a kimeneti áramot nagyra állítod, akkor előfordulhat trafózúgás, hiszen az áram onnan indul, a trafón is nagy lesz a terhelés. Természetesen a végtranzisztorok is ilyenkor melegszenek a leginkább, de az ő hűtésük olyan kell legyen, ami ezt el tudja viselni.
Köszönöm a válaszodat! Akkor ezek szerint ebben a tápban nincs kimondottan zárlatvédelem csakis áramkorlát ha jól értem , és akkor az normális jelenség hogy melegszenek a végtranzisztorok ugye.
Ha az áramkorlátot 100mA- re állítod, és rövidre zárod a kimenetet, a trafód szekunder feszültsége, és a 100mA szorzata lesz elfűtve. Innen logikázd ki, hogy mikor melegszik jobban a tranzisztor a bordán, és hogy van-e zárlatvédelem (ha nem lenne, zárlatnál tönkremenne valami azonnal!).
Hello! Egyszer valakinek a kérését félreértettem, és megrajzoltam, hogyan lehet talán a legegyszerűbben az áramkorlátot "zárlatvédelemmé" alakítani ebben a tápban. Tehát nem korlátozza ekkor a terhelőáramot, hanem elérésekor "lekapcsolja" a kimenti feszültséget a korlátozás nullára csökkentésével. Most közreadom. De természetesen én ezt ki nem próbáltam, csak kitaláltam a megoldást. De ha valaki kipróbálja sokat nem veszthet rajta, mert néhány vezetéket kell csak csatlakoztatni a meglévő táphoz. A működés a kapcsolóval ki-be kapcsolható. A kapcsoló bekapcsolásával, visszaáll az eredeti áramkorlát működése.
Sziasztok!
Szeretnék építeni egy labortápegységet, kinéztem már ezt a kapcsolást, amit Alkotó tervezett. Lehet kicsit amatőr kérdés, de nézzétek el nekem Viszont azt nem értem hogy az +Us és a -Us mi lenne? Csak egy referencia mérési pont hogy jó-e a feszültség mérőn lévő érték? Illetve hogy a 2A-20A kapcsoló az mire szolgálna? Méréshatárváltás vagy kimeneti áramkorlát ként funkcionálna? A válaszokat köszönöm szépen!
Szia.
A 2A-20A csak a méréshatár választó szerepét tölti be. Leegyszerűsítve az +Us, -Us arra lehet használni, hogy ha a labortápodod hosszú vezetékkel csatlakoztatod a táplált berendezéshez, akkor az esetleges feszültségesést kikompenzálja a kapcsolás. Amennyiben nem használod ezt a funkciót, akkor még a panelon összekötöd a megfelelő pontokat. De ha esetlegesen nem jól tudom, akkor valaki biztosan kijavítja. ![]() Egyébiránt nekem már több mint 2 éve működik ez a kapcsolás dual rendszerben, és tökéletesen üzemel. Nagyon stabil, és okosan használva örök élet+1 nap. Annyit hozzátéve, hogy ne legyen túl nagy a kimenő, és a bemenő feszültsék közötti különbség, mert rettenetesen tud melegedni... Pl.: ne akarj 5V 5A-t kivenni, ha 45-50V a bemenő feszültséged, mert a különbséget elfűti. Bár erre is van megoldás. A hozzászólás módosítva: Máj 23, 2017
Szia!
Azok a távérzékelés csatlakozói azért, hogy adott esetben a fogyasztónál lehessen megmérni a rá jutó feszültséget, ezzel kikompenzálva a vezetéken eső feszültséget.
Köszönöm, így már értem!
Terveim szerint 2.5-ös kábellel lesz huzalozva, ha ezt a visszajelző részt csak vékony keresztmetszetű kábellel viszem az megfelelő lehet nem?
Gyári megoldásként kivezetik mind a négy pontot az előlapra, a két összetartozót közvetlenül egymás mellé. Így a felhasználó dönthet, hogy az előlapon áthidalja a két banánhüvelyt, vagy pedig 4 dugós spéci kábelt csatlakoztat, ami lehet 5m-es is, a végén a beállított feszültség lesz még nagy áram esetén is.
Értem!
Köszönöm a segítséget! Annyi változtatás lesz hogy nekem 4db helyett 3db 2n3055 lesz benne, az olyan 4A körül lenne számításaim szerint, akkor csak a 2W-os ellenállást kell kihagynom a beültetésnél?Semmi más változtatással nem jár ahogy néztem.
Idézet: „nekem 4db helyett 3db 2n3055 lesz benne, az olyan 4A körül lenne számításaim szerint” A 3 db áteresztő tranzisztor éppen tudhat 4A-t, de mekkora bemenő feszültségnél? Az eldisszipálandó teljesítményt is ki kell számolni, és a hűtést ahhoz kell méretezni. Egy számolási példa itt
Sziasztok!
Megépítettem a mellékletben látható kapcsolást. A problémám az vele, hogy a kimeneti feszültség 36V körül van (trafó 24V-os), és a 270R-os ellenállás kegyetlenül melegszik. BD245 helyett BD911-et tettem bele. Valakinek ötlete, javaslata, hogy mi lehet a probléma? Köszönöm előre is!
Ha a poti teljesen feltekert állásában (amikor a csúszka rövidrezárja a potmétert) van 36V a kimeneten, akkor a 270Ohm-os ellenállás 4,8W-ot fűt el... P=U^2/R=36*36/270=4,8W
Ha viszont akkor van 0-n a kimeneti feszültség, akkor nem tudom, talán valaki, aki ismeri a kapcsolást... A nyákodat ellenőrizted? Egyébként a táp működik?
Szia. A végtranyót sürgősen cseréld strapabíróbb darabra mert el fog szállni!. A potméter körül keresd a gondot elsősorban,mert ha az ellenálláson akkora áram át tud folyni hogy forrósodjon akkor már a potméternek is melegedni kéne erősen. Én is 723-al épített tápot használok,de ott 2N3055-öt a hűtés egyszerűsége végett,és a nagy disszipációs képessége miatt (125W a régi MEV tranyóknak).
A bemenő feszültség gyakorlatilag akadálytalanul megjelenik a kimeneten, tehát vagy el van kötve valami és nincs szabályozás, vagy zárlatban van a végtranyó. Azzal a nyáktervvel építetted amit feltettem hozzá vagy másikat csináltál?
Javítottam, működik rendesen. A hozzászólásomba betettem a módosított kapcsolási rajzot, és a paneltervet is. A tranzisztorokhoz berakott diódák nélkül működik. Védődiódának szántam, de így nem lesz benne.
Gyanús akkor, hogy nem fordítva kötötted be azokat a diódákat?
De igen, igazad van! A nyákterven rosszul rajzoltam. Köszönöm az észrevételt!
|
Bejelentkezés
Hirdetés |













