Fórum témák
» Több friss téma |
Én a 4 megásból is csinálok pontos órát , az atosz által közölt cikkben lévő óra programját én írtam tmr2 ben megy a megszakítás ...
Én sehol nem mondtam, hogy nem lehet, csak annyit, hogy sokkal egyszerűbb bármelyik megszakításnál..
Ugyan ilyen egyszerű bármilyen kvarc frekvenciánál ,én 1000hz -t használok ott finomabban lehet pontosítani a kvarc eltéréseit ...
Azért egy kezdőnek egyszerűbb az enyém, mert nem biztos hogy rájön arra, hogy a rollover értékét át lehet írni, és gyárilag nincs benne ami kell
Annak a kezdőnek már kb 2 éve elárultam ezt ,csakúgy látszik elfelejtette ...
Szia Kaqkk
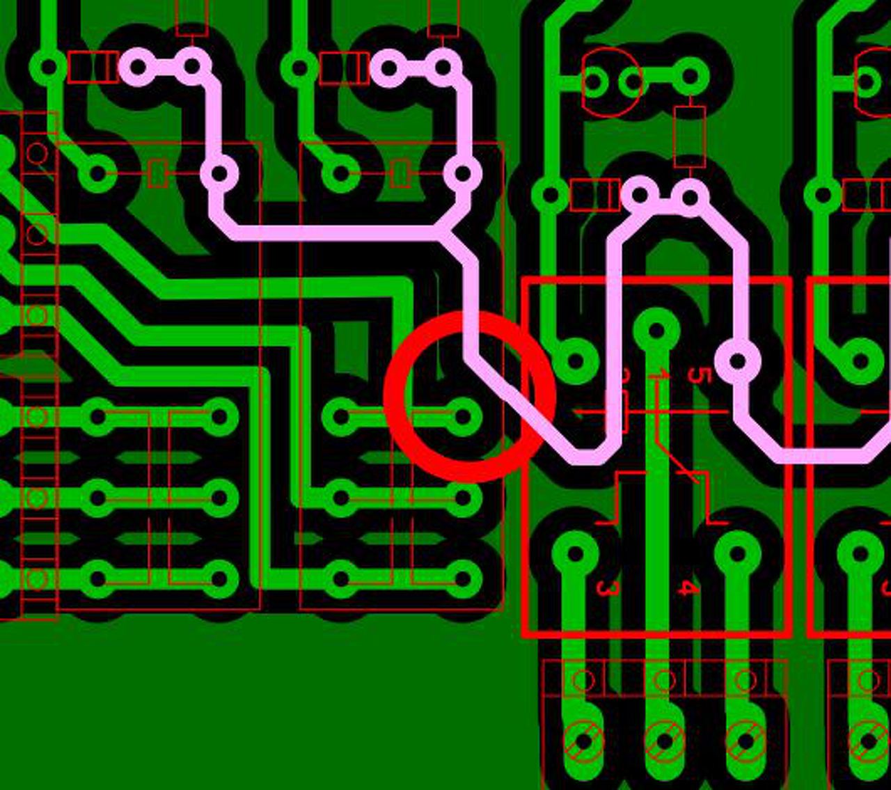
Gondolom erre a beállításra gondolsz. osccon.IRCF0 = 1; //ircf0 bitet 1-be állítod osccon.IRCF1 = 1; //ircf1 bitet 1-be állítod osccon.IRCF2 = 1; //ircf2 bitet 1-be állítod osctune.PLLEN = 0; //pll bekapcs Berakom a nyáktervet, Layouttal csináltam, nézzetek rá kérlek, hátha találtok hibát. Több szem többet lát! És felrakom a kezdetleges (sok munka van még vele) forrást. A hozzászólás módosítva: Júl 19, 2017
Szia!
Erre találhattál volna jobb topikot is.. De azért megkérdezem.. Mi lesz ebből birkózógép vagy füstgép? (Lásd kép) ![]() A bal oldali relék gondolom a 230V-ot kapcsolják ami közvetlenül a gondolom 24V-os betáp mellett halad el. Biztos jó ez így? Mellesleg itt is minek a teliföld, ha nincs használva semmire csak hibaforrásgenerátornak.. De hogy ne csak a kritizálás menjen.. Hallottál már a ULN2003 tranzisztormező icről? Na ha ilyennel csinálnád, akkor az összes relémeghajtókör tranyója, ellenállásai, diódái helyett csak 2 ic kellene. Kisebb egyszerűbb lenne az egész.
Köszönöm arrébb rakom ne legyen ilyen közel a lábhoz. Amúgy láttál még hibát?
Nem ! Én ilyen beállításokat nem használok ,a tmr2 beállításokat a rollover átírását mutattam _beszéltem meg veled az előző projekteddel kapcsolatban .
Na most megfoktál, de utánanézek, hogy mire gondoltál.
Sziasztok
Nagy problémám van, és abba kérném a segítségeteket, hátha valaki tapasztalt ilyen hibát. Szeretnék egy öntözésvezérlőt csinálni, alapba egy 18f14k22 re írtam volna, az alapokat a flow 5.0.0.1 es gond nélkül lefordította, de mivel nekem több körre van szükségem, így a 18f4620-at választottam. A hiba akkor jön, mikor le akarom fordítani hex-be. Megpróbáltam felrakni az 5.5.2,1 est, de azzal is a mellékelt foton jelzett hibát írja ki, és nem fordítja le. Figyeltem arra, hogy a mentés lehetőleg fő mappába legyen. ez a D:\1122 mappában van a fájl neve locsol.fcf nincs ékezet, semmi. Kérlek segítsetek, projekt bukhat rajta.
Próbáld újraindítani a gépet,küldd át a forrást megnézem nálam lefordul e ..
A hozzászólás módosítva: Júl 22, 2017
Szia
Újrahúztam, de semmi, most ccleanerrel uninstall flowot, de a registry-ből is. Nézd meg kérlek, hogy külső kvarcal használnám, jól állítottam be? Nagyon köszönöm előre is. Persze még messze nincs készen, de egy nap alatt elég szép teljesítmény A hozzászólás módosítva: Júl 22, 2017
Először nekem is 120 as hibát dobott ,de a gépet újraindítottam és rögtön fordult .
Újraindítottam, semmi, most a ccleaner dolgozik
![]() A kristályt jól állítottam be?
Azt nem is néztem ,csak a fordításra koncentráltam.
Köszönöm, megoldódott a probléma, feltettem a marwale antispyvare progit, és a szemétláda, karanténba helyezte a flow azon részét, ami kelet volna. Külföldi oldalon találtam meg egészen véletlenül a leírást.
Sziasztok
Csinálom az öntözőrendszer programját, és most egy kicsit elakadtam. Adott mondjuk egy egyes idő, ez legyen 6:00 a kettes idő legyen 6:20. Az oké hogy figyelem az időt amikor 6:00 ókor bekapcsolom a kimenetet, amikor 6:20 kikapcsolom. Ezt feltételes elágazással oldottam meg. de hogy mondom meg azt neki, hogy 6:01-6:19-ig is maradjon a kimenet bekapcsolt állapotba. majd 6:21-5:59 ig legyen kikapcsolt állapotban. Mégegy elágazással? 1<=2 akkor kimenet on Ha 2<=1 akkor off igen ám de de 0:00 perc már kisebb mint az egyes érték de nem egyenlő az egyessel akkor mit csinál a Pic? Jó ez az elgondolás? A hozzászólás módosítva: Júl 26, 2017
Ha az idő 6:00 -> bekapcsolod.
Ha az idő 6:20 -> kikapcsolod. Ennyi, nem több. A köztes állapotokat felejtsd el. Ha egy esetleges rövid áramszünet esetén vissza akarod állítani a megfelelő állapotot, akkor alakítsd át az időt számmá. 6:00 -> 6 x 100 + 0 = 600 6:20 -> 6 x 100 + 20 = 620 Ha az idő nagyobb, mint 599 és az idő kissebb, mint 621 -> bekapcsolod, egyébként pedig kikapcsolod.
Köszönöm, én is erre jutottam, nem akarom tovább bonyolítani a progit, így is elég nagyra sikeredett, külön nézem az órát, és a percet vele.
Szia!
És m i van akkor ha direkt 23:45 és 2:15 közé kell állítani? borul minden..
Ha nagyobb, mint 2344 vagy kisebb, mint 216 -> bekapcsolás, egyébként kikapcsolás.
Vagy. Ha nagyobb, mint 214 és kisebb, mint 2345 -> kikapcsolás, egyébként bekapcsolás. Megfelel? A hozzászólás módosítva: Júl 26, 2017
Értem Bakman ez egy körre egy ki be kapcsolásra tökéletes, de mi van 10 kör és körönként 4 ki be kapcsolásnál?
Valahogy így csinálnám, lásd mellékletek.
Látom, nagyon benne vagytok ebben. Nagyon ravasz megoldás, és tényleg működhet
Sziasztok!
Észrevettem egy hibát a Flow 5.5.2.1-nél. Nagyon sok feltételes elágazást csináltam a programomban, a kimeneteknél is. Ha az elágazásba kézzel írom be a változót, vagy esetleg valahonnan ctrl_c ctrl-v vel bemásolod, a program érzékeli, hogy van ilyen változó, és szépen kifehéríti a csíkot amibe írtál, hogy minden rentben van ilyen változó, amit akarsz parancsot, az jó. De, és itt van a szemétsége, ha a változó nevét másolod, vagy begépeled, az hibás működést eredményezhet. Ha viszont a listából választod ki, akor szépen működik, úgy ahogyan kell. Hogy miért csinálja nem tudom, de 3 órámat vette el és téptem a hajamat mikor rájöttem! A hozzászólás módosítva: Júl 27, 2017
Én mindig gépelem a változó nevét, soha ilyet nem tapasztaltam. Nem lehetséges, hogy hasonló neveket elgépelsz?
Átnéztem, tuti az a változónév volt. A ctrl-c és ctrl-v -t nem szereti. Arra már rájöttem. A listából ugyan azt a nevet választottam ki, mint amit begépeltem, érdeles most működil. Remélem, ha elkészül az elektronika, akkor lefordítás után is úgy működik majd, mint ahogy akarom.
|
Bejelentkezés
Hirdetés |















