Fórum témák
» Több friss téma |
- Ez a felület kizárólag, az elektronikában kezdők kérdéseinek van fenntartva és nem elfelejtve, hogy hobbielektronika a fórumunk!
- Ami tehát azt jelenti, hogy a nagymama bevásárlását nem itt beszéljük meg, ill. ez nem üzenőfal! - Kerülendő az olyan kérdés, amit egy másik meglévő (több mint 17000 van), témában kellene kitárgyalni! - És végül büntetés terhe mellett kerülendő az MSN és egyéb szleng, a magyar helyesírás mellőzése, beleértve a mondateleji nagybetűket is!
Szerintem egy ilyet mikrokontrollerrel a legegyszerűbb és legrugalmasabb elkészíteni. Én biztosan azzal állnék neki.
Ezeket az SMD code book-okat hogy kell értelmezni, használni?
Eddig akármit próbáltam beírni vagy semmi találat, vagy totál nem azt dobta ki? Ha nem tudom, mi az a valami akkor totál esélytelen kideríteni? Üdv
Teljesen jól mérted a fogyasztást, csak amit kiszámoltál az nem fogyasztás. Gondolom, a kimeneti teljesítményt szeretted volna meghatározni azzal a kivonásos számolással. Na itt már elvi problémák adódnak. A legnyilvánvalóbb az, hogy ha kimeneti teljesítményt akarsz mérni, akkor azt a kimeneten kell megtenni. Aztán jön az a probléma, hogy a zenei jel brutálisan változó teljesítményű, ennek a változónak lehet csúcs vagy átlag értékét mérni, de ezt neked kell előre eldönteni hogy melyikre vagy kíváncsi. A következő probléma maga a teljesítménymérés, amit egy korrekt teljesítménymérő műszer úgy végez, hogy minden időpillanatban összeszorozza a feszültséget az árammal, aztán ezt átlagolja. Jobb digit szkópok tudnak ilyet is, kis kiegészítéssel. Neked viszont ilyen lehetőséged multiméterrel nincs (...).
Amúgy ennek az egésznek semmi köze a PWM-hez, minden erősítőre egyaránt igaz.
Szerintem az egyik legbővebb, és egyből adatlapot is mutat: Bővebben: Link
Nem a kimeneti teljesítményre voltam kiváncsi, hanem az erősítő fogyasztására, pontosabban a fogyasztás változására a zene hangerejétől függően. Én arra számítottam, hogy valamilyen szignifikáns különség lesz, akármilyen rossz mérési módszert is választottam és akármennyire is ugrál a fogyasztás a zenétől függően.
Nyilván mérni kellene a feszt és az áramot és összeszorozni, de nem hiszem hogy annyira megrángatná egy működő PC 12V ágát pár Wattnyi terhelésváltozás, hogy komolyabban ugrálna a 12V, mert ezt a 0,066W peak-et azért nem hiszem el. De majd ránézek szkóppal hátha többet látok belőle, esetleg egy arduino-s fogyasztásmérőt is összetákolok.
Sziasztok!
Egy kondenzátorbank feltöltéséhez lenne szükségem egy lágyindítóra. Ezt terveztem megépíteni, de sajnos nincs tirisztorom itthon. Valamivel helyettesíthetem azt? Esetleg tudnátok ajánlani más egyszerű kapcsolást? A lényeg annyi lenne A lényeg csak annyi lenne, hogy feszültség alá helyezéstől számolva 10sec után behúzzon egy relét. Köszönöm!
Mondom: a fogyasztást jól mérted! Pont ahogy mondod, a feszültség konstans, ezért a teljesítmény simán a feszültség szorozva az árammal. Viszont az a 66 mW az nem igazán peak, hanem először átlagol a műszer, általában 300 ms-ig, és ezt az átlagot látod te. A valódi csúcsérték biztosan sokkal több, akár néhány W is lehet, de közben sok ideig kisebb, sőt akár negatív fogyasztási pillanatértékek is előfordulhatnak. Tehát a mérés jó, csak értelmezni kell.
Amúgy nem értem hogy miért tulajdonítasz jelentőséget a teljesítmény növekménynek. Pl. A osztályban tipikusan a teljesítményfelvétel konstans, nem függ a kivezérléstől. D osztányban is van olyan hatás, ami csökkenti a veszteséget a növekvő kivezérléssel. Aki még nem mért audio teljesítményt, mindig megdöbben hogy milyen kis teljesítmény elég zavaróan nagy hangerőhöz. Anyukám régesrég a szomszéd szobából átszólt hogy ne üvöltessem a rádiót. Walkmanra volt kötve ekkor két hangfal...
Hello! Ha válaszra is vársz, esetleg részletezhetnéd, hogy mit is jelent számodra a kondenzátorbank. Mekkora a feszültség, a kapacitás és mire használnád. Vagy mit vársz tőle. Mert nem biztos hogy a tirisztor az egyetlen gyenge pontja ennek a projektnek.
Mid van otthon és pontosan mit is akarsz csinálni? Mert mondhatnám, hogy akár egy mikrokontrollerrel és egy logikai FET-tel is megcsinálhatod, ha egyik sincs otthon.
Itt van pl. ez: Link Google 2. találata az electronic 10 second delay kifejezésre. Ehhez hozzávaló van otthon?
Elvileg jól mértem, gyakorlatilag mégse hiszem el
![]() Ha a 47 mA "peak-et" átlagnak veszem, és ha az erősítő akkor 0 áramot "fordított magára" és csak a zenével foglalkozott, akkor fél Wattal zenéltem. Ha ugyanannyit mint terhelés nélkül, akkor 66 mW-tal. És tudom, hogy kis teljesítménnyel is tud hangos lenni, de itt szerintem máshol van a kutya elásva. (Nem hiszem, hogy a Videoton DB-1548 annyira érzékeny lenne, bár nem találtam érdemi speckót sehol.) Egyébként annyi lett volna a cél, hogy egy közelítő becslést tudjak adni a komplett fogyasztására. De nem hiszem el
10000µF 564Voltra töltés.
Az eszköz csak a relé átkapcsolása után vesz fel teljesítményt, így nem kell áramot kapcsolgatni a relével. Után viszont akár 25 Ampert is. Egy 100ohmos ellenálláson keresztül töltjük fel a kondikat. Miután feltöltött a relével söntölnénk azt. Elnézést a hiányos fogalmazásért. Köszönöm tbarath. Megnézem a kapcsolásokat és a fiókot is.
Szia! Tekintettel a kapcsoló üzemű végfokra, sönttel és integrátorral mérném a tápáramot.
Építettem ardus mérőt Bővebben: Link. A 200 mW csúcsteljesítményű műsor mellett, már emelt hangon kell társalogni. A Vidik általában jó érzékenységűek. A mérésed nem áll messze a realitástól. A hozzászólás módosítva: Júl 22, 2017
Ami még eszembe jutott: 555, tuti hogy azzal is meg lehet csinálni. És eléggé alap IC, hátha van a fiókban
Wow, köszi. A linkelt mérőhöz a kapcsolást és/vagy a programot publikáltad valahol?
Kedves reloop!
Az arduino képes lenne elvégezni két csatornán 48 kHz-es mintavételezéssel a szorzást és átlagolást? Mert ha igen, akkor lehetne ténylegesen teljesítménymérőt is építeni. Mert jelenleg ez még nem igazán az, a feszültség- és árammaximum szorzata csak akkor ad teljesítménymaximumot, ha egyszerre következnek be, ami egy hangszóró komplex impedanciáján néha teljesül, de gyakrabban nem. A mérésed jelenleg csak egy felső korlátot ad a csúcsteljesítményre (ami éppen jelen esetben hasznos tbarath kétségeinek eloszlatására), de a valódi értéket nem mondja meg. És hát az átlagos teljesítmény ismerete azért csak informatívabb lenne, jellemzőbb a hangra... Vagy a csúcs és átlag egyszerre. A kettő hányadosa pedig mint dinamika, akár decibelbe átváltva is. A minimális csúcsfesz/csúcsáram zenei jel esetén olyan mennyiség, amit semmilyen fizikai mennyiségnek nem tudok megfeleltetni. Szinuszos jel esetén impedancia lenne... Lehet ez "legkisebb hangszóró ellenállás"? Ez elvileg egy konstans érték lenne, hacsak nem melegszik a hangszóró jelentősen. Nálad annak mutatja a műszer? Másként megközelítve: a csúcsegyenirányító működési elve miatt a minimumérték nem a jel adott időpillanatbeli értékére jellemző, hanem az előző csúcs és a csúcsértéktartó kondenzátor kisülési görbéjére, így a belőle bármilyen származtatott érték sem a jelre jellemző. A bemenetre még két kivonó áramkör is fog kelleni, ha hidalt végfokot is akar mérni valaki (a legtöbb ClassD modul ilyen). Idézet: „Tekintettel a kapcsoló üzemű végfokra, sönttel és integrátorral mérném a tápáramot.” A digitális multiméterekben is sönt és integrátor van, és tbarath is minden bizonnyal azzal mért. Amúgy egy tisztességes kapcsoló üzemű végfok meglehetősen kis kapcsolófrekvenciás tápáram-komponenst vesz fel, és jelentősen csökken már attól is, ha két, 10...30 cm-es, nem összefogott dróttal kötik be. A hozzászólás módosítva: Júl 23, 2017
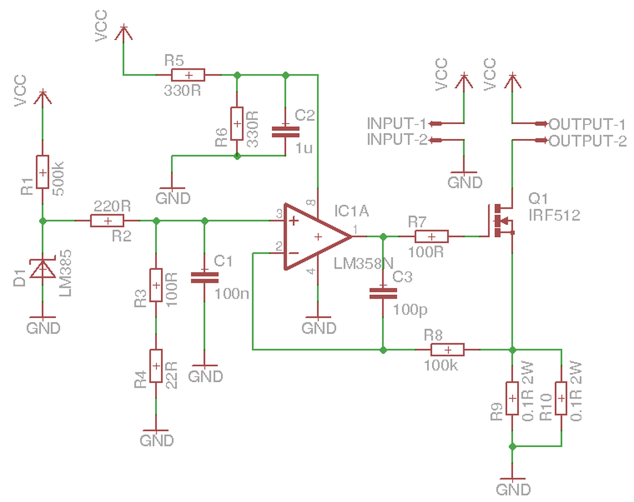
Végre "megalkottam" a tápegység túlterhelését megakadályozó kapcsolásomat, kérlek nézzétek át, hogy min kellene még javítanom. Ezt 24V 3A-re készítettem.
A kapcsolás röviden: Egy FET-et szabályozok egy opamp-pal, aminek egyik bemenete a söntön eső feszültség, a másik pedig egy referencia. A sönt a kép jobb alján két párhuzamosan kötött 0,1 Ohm-os ellenállás, 0,05 Ohm eredő, 3A-rel terhelve 0,45V esik rajta. Az ezen eső feszültség az LM358 invertáló bemenetére megy. A referenciám LM185 földre kötött feedback lábbal (az sajnos nem szerepel a rajzon), 500k ellenállással tápra kötve, így elvileg 1,2 (1,124?) Volt feszültséget ad. Ezt egy 220 Ohm + 122 Ohm feszültségosztóval valamivel 0,45V alá csökkentem, és ez megy az opamp nem-invertáló bemenetére. Az LM358 elműködik ugyan 24V-ról, de a FET (ami IRF530 lesz, csak nem volt hozzá rajzom) max. gate-source feszültsége 20V az adatlap szerint, ezért inkább 12V-ról táplálom az LM358-at, ezt egy feszültségosztóval állítom be. Az opamp-FET irány pedig az, amit Pafi korábban javasolt, azaz opamp kimenet 100 Ohm-on keresztül a FET gate-re, a söntről 100k-n keresztül az invertáló bemenetre, illetve ez 100 pF-dal a kimenet is bekötve. Kérlek nézzétek át, ha valamit elrontottam, vagy máshogy jobb lenne légyszi szóljatok! Köszi
Kedves Pafi!
Sajnos ebből a készülékből nem lesz pontos mérőeszköz, a program tőlem telhető optimalizálása után is mindössze 3000 adatpár beolvasására képes másodpercenként. A cél, adott környezetben, adott hangsugárzókkal annak meghatározása, mekkora tápfeszültségű és áramterhelhetőségű erősítővel tudom az elvárt hangnyomást biztosítani. Többutas rendszernél voltam különösen tanácstalan. A csúcsegyenirányító kimeneti feszültségével ezt letudom. Az általad említett probléma miatt az U/I hányados jelen topológiával és alkatrészértékkel pár watt teljesítménynél kezd hasonlítani a hangsugárzó névleges impedanciájára, sőt nívósabb hangszóróknál mindössze néhány tized ohm eltérést észlelek. A híddal nincs gondom, a mérőke független tápos, nem látja, hogy a hangszóróvezetékbe híd, vagy sima erősítő küldi a jelet. A kolléga méréseredményében azért keveslem az áramot. Ha kizárhatjuk a mérési elrendezés hibáját, akkor ismert paraméterű átlagolóban jobban bíznék, mint abban ami a multiméterben van éppen.
Sziasztok!
Van 2db motorom Epson nyomtatóból kiszerelve. Méghozzá egy SHINANO EM-440 és egy SHINANO EM-469. Ezt szeretném én Arduino Unoval forgatni, kipróbáltam már sok fajta programot hozzá és bekötést is azonban nem akar zökkenőmentesen forogni. A meghajtója egy Arduino Uno + L293DNE lenne. A kérdéseim pedig a következőek. Oké, hogy egy motor 4 tűvel Bipolar, de az létezik, hogy ennek a kiosztása nem szabványos? A további gond az, hogy a motorról az égvilágon semmit nem találok az interneten még csak azt se tudom milyen feszültségen üzemelne rendesen. Nagyon szépen köszönöm mindenkinek a segítséget!
Nézzed meg a videót:
Shimano EM-440 és Arduino
A nyomtatóból kiszerelt motorok léptető motorok. Ezeknek a forgása léptetések sorozata, ebből eredően kissé szögletes. A meghajtód közönséges külső gerjesztésű egyenáramú motorhoz való.
Érdeklódj, ill olvasgasd a léptető motorok vezérlése topikokat pl.: Bővebben: Link
Léptetőmotorokhoz is jó az a meghajtó IC, csak a vezérlését kell az igényekhez hangolni.
Az elv jó, de figyelj az értékekre jobban!
0,05 Ohm * 3 A = 0,15 V Az LM185-nek ugyan elég 10 uA, de a feszültségosztót is táplálni kellene valamiből. Sokkal nagyobb ellenállások kellenének a feszosztóba. Az IRF530 az esetleges zárlat esetén disszipálódó 3 A * 24 V = 72 W-ot nem fogja sokáig bírni. Egy tipp: Ha a referencia feszt adó IC tápáramának döntő részét a kimenetről vennéd, megoldható lenne visszahajló áramkorlát, zárlatban töredék árammal.
Köszi. Nem értem miért teljesítményt számoltam a söntön (I*I*R), azt meg főleg nem h miért nem tűnt fel. Holnap újratervezés
![]() Köszi még egyszer!
Öö... bocsánat, a nem a referencia IC tápáramába kell vissacsatolni a kimeneti feszt, hanem a szabályzó OPA negatív bemenetére. Mondjuk egy 10M + 470k feszültségosztóról 10M az invertáló bemenetre.
A visszahajló áramkorlátot kéne így megoldani, ha nem akarsz böszme nagy hűtőbordát és erősebb FET-et használni.
OK, utánanézek, hogy mi az.
Egyébként nem igazán féltem a FET-et, ha kell hát pusztuljon, inkább mint a táp. Egyébként normális körülmények között minimális RDSON-nal fog menni. |
Bejelentkezés
Hirdetés |












