Fórum témák
» Több friss téma |
Nemcsak a járulékos földutak lehetnek zavarok ( igaz az inkább a gyárto felhasznalo igénytelenségére vezethetö vissza) sokkal nagyobb kihivás lehet a kapcsitápok zavarszintje. Habár az utobbi idöben látni egyik másik termeknél EMI (zavar) szint specifikáciot is.
Mert amit biztosan nem akarunk, hogy a kimeneten a szép jelgörbéken zaj legyen.
Újra a témánál. A gép kapcsolásában a legelső 7400-át cseréltem mert nem jött ki belőle jel,nem oszcillált),tok majd az új ic. Most ott tartok hogy sima LED-el vizsgálva (persze 330ohm előtte van) a NORM. kimeneten folyamatosan világít tehát DC szint van kint,és 5V-os pontosan (műszerrel mérve). Szkóppal ránézve semmi jel csak az 5V DC. Rajzon jelölt IC9 IC11 -et kell még átnéznem hogy ott jó-e ,ha igen akkor tovább a tranzisztorra ami az 5V-ot nyomja a NORM. kimenetre.
Hosszú uprage....
Mert az elejétől mentem. Mint már írtam: elején ic1 (7400) cserélve,ic2 (74121) jó volt így mértem tovább,utánna jövő 3db 7490 szintén jó volt,aztán elosztódik két felé a jel. Az egyik irány megy tovább a 74121-en ,majd megint egy 74121 és úgy megy ki a T.E -jelű trigger kimeneten. Követtem a jelet itt a második 74121 döglött volt,csere,kimeneten megjelent a jel és szépen ment ,lehet szabályozni minden. Jó,ekkor ránéztem a norm. trigger kimenetre,ott folyamatos 5Vdc. Mérek előtte (ic9 és ic 11 van itt mindkettő 7400), először az első ,tehát az ic9-est cseréltem mert hibás volt,utána rögtön a másodikat is (ic11) mivel ő sem adott tovább jelet. Most mindkettő jó de az ott lévő tranzisztor (MPS3640) döglött ,de abból viszont nemhogy tartalék de beszerzési alapom sincs. Így ott kivettem a tranzisztort, a kapu kimenetét pedig egy "terhelő" ellenállással lehúztam a földre (1K). Most jelenleg a T.E. kimenetet használom a "fő" kimenetet még nem néztem hogy megjelent-e ott a jel,de már ott is jónak kell lennie (hacsak nem hibás még több alkatrész ).
Hello! Az +5V tápot nem nézted, nem ugrott el? Mert ennyi döglött TTL szinte a lehetetlenség határát súrolja. Feltéve hogy nem akasztott valaki valami nagyobb graftot TTL szintű kimenetre..
A legelső nálam is a táp ellenőrzése volt ,de terhelés hatására sem hajlandó 5V alá esni, üresjáratban 5,03V-ot mutat. Mivel azon a kimeneten még a tranzisztor is behalt,de minden más jól működik,így valószínű hogy előző gazdája gondatlanságából halt ki.
"valószínű hogy előző gazdája gondatlanságából halt ki" Gondatlanságból a kezed közé került?
Sajnos már nálam is hibás volt. Börzén vásároltam egy megbízható ismerőstől ,és mondhatom "olcsó" vétel volt. Nem gond mert eddig párszáz forintom ami bánta a javítást,na meg az idő. De már csak a Norm. Trigger out hibás,ott is csak egy tranzisztor.
Én úgy "értettem", hogy az előző gazdája halt ki gondatlanságból.
Remélem ő nem
. Inkább csak az impulzus generátora,a gondatlan kezelés végett. Idézet: „Én úgy "értettem", hogy az előző gazdája halt ki gondatlanságból.” Olyan elfordult már esetemben is, fórumtárssal kapcsolatban, is hogy "átment rajta teherautó". Üzenetet szerencsére még tudott küldeni, utalni sajnos már nem szegény. Béke legyen vele, és újreg éltesse...
Ez egy rejtett "vizsgafeladat" volt.
A hozzászólás módosítva: Jún 3, 2017
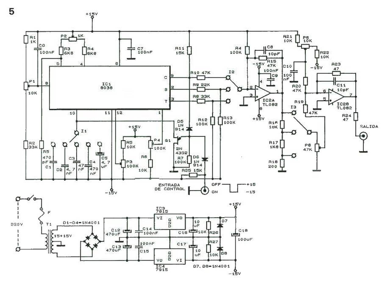
Műszerparkom bővítésére szeretnék készíteni egy függvénygenerátort, ami jó hangfrekvenciás mérésekhez is. Az internetet böngészve találtam rá egy fórumon a következő kapcsolásra.
Sajnos a leírása spanyolul van. Szerintetek érdemes lenne megépíteni ezt a kapcsolást?
Bővebben: Link Ez is jó lehet, itt írnak róla többet.
Az ICL8038 kifutó típus. (habár lehet ebayon van).
A 8038 beszerzése már nem egyszerű, csinálj inkább XR2206-tal, ahhoz van vagy 3-4 féle kapcsolás itt a fórumban is, de van hozzá vobbleres rajz is, nekem is az van. Nem csak 300kHz-ig működik hanem 1MHz felett is, ami gyakran jól jön.
Vagy ott van a MAX038 ami megy 20-30MHz-en is, de az már más árkategória.
MAX038 is jó ... habár lassan az is kifutó ... valóban ügyesebb mint az előzőek.
Van belőle egy cikk is itt.Igaz szinte minden áramköri konstrukciós lehetőségét kihasználja szinte profeszionális kivitelben.Amit lehetett minden konstrukciós problémát próbált körbe járni és orvosolni.Bármilyen más verziójú max038-ra épülű generátor építése során fellépő "rejtett" okokat is feltárja. Hasznos olvasmány. MAX038 cikk A hozzászólás módosítva: Szept 10, 2017
Van itthon kettő is. Azért gondoltam ezzel az IC -vel elkészíteni.
A hozzászólás módosítva: Szept 10, 2017
Idézet: „de van hozzá vobbleres rajz is” Ezt hol találom meg?
Szia ! A MAX038-al vigyázz, mert a kínai csibészek 2 külön ebay-es megrendelésemben,
küldtek ilyen felirattal valamit, amiben, igaz, szilícium volt csak ! Kapásból mindkét tápot leszívta ~ +- 1.3V-ra !
A 96-os RT évkönyvben. Kicsit meg van bonyolítva, a sweep részét meg lehet egyszerűbbre is csinálni, meg a végfokot is. Ami nekem van az így néz ki.
Sziasztok! Tudja valaki, hogy miért van úgy készítve minden függvénygenerátor sávválasztója mint a fenti képen láthatóé, hogy nincs átfedés a frekvencia sávok között? Ha valaki valamelyik sáv határa környékén szeretne fokozat és ugrás mentesen tekeregni, azt hogy oldja meg?
Azért, mert elég bután nézne ki ha átfedéssel lenne odaírva. Egyébként van átfedés, hogy pontosan mennyi azt meg nem mondom (ha jól emlékszem állítható), valahol úgy 18-19 és 21-22 körül, szóval a határértéket mindkét szomszédos állásban tudja.
Az. Ha jól emlékszem én módosítottam a nyákon is (zömében SMD), mert nem fért volna bele a dobozba. Meg kapott egy egyszerűbb végfokot, mert semmi értelmét (szükségét) nem láttam az egyen szint tologatásának. De már azt sem tudom hogy hova keveredtek el a módosítások.
Akkor nekem is ezt lenne célszerű megépíteni, ha már építek?
Vagy még szóba jöhet a DDS generátor. Nézz utána ebay. Ilyesmire gondolok. Ez arbitrary is, azaz bármilyen általunk kreált jelalakot elő tud állítani. Sweepet nem biztos, hogy tud, de azt hangolópotival manuálisan is lehet.
A hozzászólás módosítva: Szept 10, 2017
Sweepet is tud, lin. és log., start-stop frekvencia megadásával.
|
Bejelentkezés
Hirdetés |




).







