Fórum témák
» Több friss téma |
x3-2 poti csúszka
x4-2 x3-1 poti két szélső lába Poti értéke 5k x4-1 x4-2 egy kapcsoló ami indítja ill, megállítja a vezérlőt. A vezérlő 0-100% os tartományban szabályoz A huzal melegedésekor igen halható hogy nagyfrekin sípol.
Valoszinu tul nagy disszipacio. En epitettem ebbol vagy tizet vagy 10 eve. Epp a molt heten lattam doldozni oket. Par centis huzallal dolgoznak. Golyokat csinalnak nikecell-bol.
Annyit megprobalhatnal hogy ket FET-et parhuzamosan kotsz de minket S-be beraksz 0.22 R ellenallast, es az egyikbol vezerled a kis tranyot. Most megneztem a progit. A PWM 980 Hz. A hozzászólás módosítva: Szept 23, 2017
A feladat megoldásában nem biztos, hogy előre visz, de azért megjegyezném, hogy a transzformátorok primer szabályozással triakkal, antiparalel tirisztorokkal fázishasítással bevett dolog (pl.: ponthegesztők zöme így van vezérelve). Igaz, kellő körültekintéssel kell lenni, a dc elmágnesezés elkerülése érdekében.
Rendben, de ehhez már FET-et kell rendelnem, az kb 3-4nap.
Kicsit hátrébb lépve: a gate meghajtás eleve hibás, a 330 ohmos R4 és az 1k-s leolvashatatlan pozíciószámú ellenállás kikapcsolt állapotban közel sem 0 gate-feszültséget biztosít, hanem valahol 3,5 V és 4,6 V között kóvályog nagy impedanciásan, így nem szűnik meg a drain áram gyorsan és teljesen, csak úgy-ahogy, és lassan, és hőfokfüggően. 1k helyett 10k kellene.
Kicsit kellemetlen hogy csak 1kHz a freki, de azért így sem veszett a helyzet. Mondjuk ha még azt is tudnánk hogy vajon a 0 %-hoz a 0V tartozik vagy az 5 V, akkor nagyban nőne a tipp adás biztonsága, de tételezzük fel hogy 0V. A védő tranyó bázisával sorba kell egy ellenállás (mondjuk 100 ohm) védelmi célból. A kollektor IC2 7-es lábát (másként fogalmazva C6-ot) húzza le! R6-ot 10k-ra, C6-ot 1 µF-ra cseréld! Ez azért kell, hogy a túláram impulzusok után ne tudjon túl gyorsan visszatöltődni. Viszont a fals túláram-érzékelés ellen Q5 bázisa és emittere közé javasolt egy pár nF-os kondi. Ha hihetünk a most már harmadik kapcsolási rajznak, akkor van dióda a kimeneten, bár kicsit gyenge. Lehet hogy egy nagyobb schottkyra kell majd cserélni, de ez sokmindentől függ... Amúgy egy nem megfelelő PCB terv is okozhat gondot, persze erről sem tudunk semmit, így egyelőre tekintsük jónak!
Rendben ezeket kipróbálom aztán jelzem mire jutottam.
Megnézem azt is hogy a 0%-hoz mi tartozik.
Kozben rajottem hogy Te a regi kapcsrajzrol beszelsz. Lajos baratunk a PDF szerinti kapcsolast epitette meg.
Idézet: „a gate meghajtás eleve hibás, a 330 ohmos R4 és az 1k-s leolvashatatlan pozíciószámú ellenállás kikapcsolt állapotban közel sem 0 gate-feszültséget biztosít, hanem valahol 3,5 V és 4,6 V között kóvályog nagy impedanciásan, így nem szűnik meg a drain áram gyorsan és teljesen, csak úgy-ahogy, és lassan, és hőfokfüggően. 1k helyett 10k kellene.” A Q3 tranzisztor emittere a PIC PWM kimenetehez csatlakozik. A PIC kimenete 0V es VCC feszt ad ki tehat az emiterre 0 es 5 volt kerulhet csak !! Amennyiben 5 V van a tranzisztor lezar es a dupla emitterkoveto kimeneten 15 V kozeli fesz jelenik meg. Ellenkezo esetben kb 0.6V kerul a FET G-re. Mivel a tranzisztor kapcsolo uzemben dolgozik koztes fesz nem fordulhat elo. Idézet: „Kicsit kellemetlen hogy csak 1kHz a freki, de azért így sem veszett a helyzet.” Nem tudom miert lenne jobb nagyobb frekvencia. Tudjuk hogy a FET G egy kapacitiv terheles (2-4 nF), ezert kapcsolo uzemmodban novekvo frekvencia noveli a G disszipaciot. Futoszal hotehetlensege miatt ezen a frekin nem koveti a homerseklet a feszultsegvaltozast, viszont magasabb frekin megnohet az RF sugarzas. Idézet: A PDF tartamaz minden dokumentaciot, ott megnezheted. De!!!!! Ez nem RF keszulek tehat nem sokat oszt vagy szoroz a PCB tervezese. Mellesleg vagy 10 eve epitettem tiz-egynehany keszuleket amik a mai napig faradhatatlanul dolgoznak. „Amúgy egy nem megfelelő PCB terv is okozhat gondot, persze erről sem tudunk semmit, így egyelőre tekintsük jónak!” Idézet: Eltevesztetted a hazszamot. Ez a potirol jon es a vezerlo bemenet. Itt nem leteznek impulzusok, es semmi kollektor nem csatlakozik ide. „A kollektor IC2 7-es lábát (másként fogalmazva C6-ot) húzza le! R6-ot 10k-ra, C6-ot 1 µF-ra cseréld! Ez azért kell, hogy a túláram impulzusok után ne tudjon túl gyorsan visszatöltődni. Viszont a fals túláram-érzékelés ellen Q5 bázisa és emittere közé javasolt egy pár nF-os kondi.” Talan leveheted a kotozkodos sapkadat. Csa Vili.
Valóban, a második rajz értékeit néztem, mert feltételezem hogy nem poénból tette fel azt Melphi, hanem mert ő így alakította át. Azt írta hogy van benne source ellenállás és védő tranyó, tehát akkor ez lehet az aktuális rajz, csak nem teljes, a perifériák hiánya miatt. Persze lehet hogy semmi sem igaz a leírtakból...
Idézet: „Q3 tranzisztor emittere a PIC PWM kimenetehez csatlakozik.” Majdnem. R4-en keresztül. A pdf-es rajz értékeivel csak 0,6V esik rajta, de a második rajzon közel 4 V. Idézet: „Nem tudom miert lenne jobb nagyobb frekvencia.” A szűrhetőség és szabályozhatóság érdekében. Persze csak akkor ha a PIC is kellően gyorsan tud reagálni a vezérlő bemenetre. Idézet: „Ez nem RF keszulek tehat nem sokat oszt vagy szoroz a PCB tervezese.” Attól hogy te nem szeretnéd hogy nagy frekin működjön, a FET még tud nagy di/dt-t (áramváltozási sebességet) produkálni, főleg zárlatban. Vagy pl. gerjedni a rákókányolt áramkorlátozóval. Kapcsoló üzemben igazán jó működéshez a PCB igenis számít. Mondjuk ha csak túlélés a cél, zárlat nélkül, akkor sokminden belefér. Idézet: „Eltevesztetted a hazszamot. Ez a potirol jon es a vezerlo bemenet. Itt nem leteznek impulzusok, es semmi kollektor nem csatlakozik ide.” A védő tranyóról írtam: A kollektor IC2 7-es lábát (másként fogalmazva C6-ot) húzza le! Felszólító mód, vagyis a kollektort át kell ide kötni! Most már érted? Idézet: „Talan leveheted a kotozkodos sapkadat.” A fejedről? ![]() Amúgy Melphinek írtam, nem neked, és az ő rajza hibás, illetve ő vezet félre mindenkit újra meg újra az ellentmondásos információival. A hozzászólás módosítva: Szept 24, 2017
Mindket rajz az en muvem. Az elso egy regebbi tervezes es a PDF az utolso. En kuldtem neki evekkel ezelott a PDF-et. Az alapjan keszitette el. A masik rajzot (a regit) a mult heten kuldtem neki szemleltetve a rovidzar vedelem lehetseges megoldasat.
Idézet: „A védő tranyóról írtam: A kollektor IC2 7-es lábát (másként fogalmazva C6-ot) húzza le! Felszólító mód, vagyis a kollektort át kell ide kötni! Most már érted?” Nezd mar meg megegyszer a rajot!! A PIC 7 lab az AN0 es ide jon a vezerlo fesz a potirol. Semmi koze a tranyohoz.
Kedves Pafi!
Hozzászólásodat töröltem. Kérlek, - ne háborúzz - ne személyeskedj folyamatosan - ne OFF-olj. Köszönöm, (T)
Látom nem volt jó ötlet feltennem ide ezt a rajzot, elnézést Vilmos a kellemetlenségekért.
Pafi, köszönöm továbbra nincs szükség segítségre, befejeztem a témát. Köszönöm Sziasztok.
"Kedves" Moderátor!
Kérlek ne vádolj hamisan! A felszólításod implicit módon három személyeskedő, sértő állítást is magában foglal! 1: Olyan ember támadott meg engem személyeskedő valótlanságokkal, akihez egy betűt sem intéztem. Én csak védekeztem a támadása ellen. Olvasd vissza ha nem hiszed! 2: Ha folyamatosan személyeskednék, akkor minden hozzászólásomat törölni kéne. Ez nem történt meg, tehát vagy nem igaz a vádad, vagy nem teszitek a dolgotokat. 3: A 2 mondatnyi off REakció volt az engem ért támadásra, de ezek nem is a törölt hozzászólásban voltak. A törölt hozzászólásban minden mondat az ide csatolt kapcsolási rajzokra vagy azok módosítára vonatkozott, így nehéz felfogni hogy hogyan lehetséges offtopicnak hinni. Te viszont nettó offtopic személyeskedést folytatsz, és szennyezed a témát olyan üzenettel, amit ha valóban nekem szántál volna akkor személyes üzenetbe írtad volna. Most pedig nyugodtan tilts ki amiért a nyilvánvaló hazugságod lelepleztem, ez hatalmadban áll, ha morálisan jogtalan is.
Több LED fényerőszabályzásához keresek PWM áramkört!
A következő áramkörnél alig látható, mik a C1, C2 értékei: 0-5 volt Progressive Controller http://www.myo-p.com/pwm-8.htm Ebben kérnék segítséget! (Kereső alapján fogalmam sem volt, melyik topik felel meg a kérdésemhez!)
Estét!
PCA9685 ismerős valakinek? Nem értem, hogy az egyes kimenetekhez tartozó regiszterek miért fordítva működnek. Mode1: 0010 0001 Mode2: 0000 0100 Mellékletben két kép. Az egyik azt mutatja, hogy milyen elrendezéssel akarom használni a kimeneteket, a másik a logikai analizátorról van. A 6-os és 7-es regiszterekbe az aktív magas, a 8-as és a 9-es regiszterekbe pedig az aktív alacsony értéket kell tölteni, legalábbis a doksi szerint. Ha a kép szerinti értékekkel töltöm fel a regisztert, a LED éppen csak világít, holott pont fordítva kellene lennie. 15*256+246+9=4095 (elvileg túlcsordulás sincs) Mindezek mellett, maradva a LED0 kienetnél, a 7-es regiszter 4-es bitje folyamatos H szintre, a 9-es regiszter 4-es bitje pedig folyamatos L szintre állítja be a kiemenetet, tehát ezek nincsenek megcserélve. Ez valamilyen HW bug vagy valamit nagyon elnézek?
Szia !
Kellemes ünnepeket ! Nem használom az adott IC-t, de jónak látom a mellékelt diagramot, esetleges tippként: A Mode1 és 2-ben tuti, hogy az írt infó van ? A hozzászólás módosítva: Dec 25, 2017
A logikai analizátor szerint azt írom a Mode1 és 2-be. Nyílván nem olyan nagy tragédia a dolog csak érdekel, mi az ami nem stimmel, hátha a későbbiekben gond lehet belőle...
Bővebben: Itt, az adatlapban, a LED_on mindenhol alacsony szintnek látszik ( kivéve a folyamatos üzemet
! ), a LED_off meg magasnak ( 17. oldaltól!)...ez megmagyarázná ! A hozzászólás módosítva: Dec 25, 2017
Lehetséges. Az adatlap azon része eléggé zavaros számomra. Eleve azt nem értem, miért nem 4095 a két regiszter összege. Mértem oszcilloszkóppal, valóban tudja az IC a 12 bites PWM felbontást, kivéve a 0 és 100 %-os kitöltést. Ezeket a 'LEDx full OFF' vagy 'LEDx full ON' bitekkel lehet elérni.
Még nézegetem, de most egy másik "verzió" fordult meg a fejemben
!Nem azt kell megadni, hogy mennyi ideig magas, ill. alacsony, hanem, hogy hol kapcsol be, ill. ki a 0 - 4095 egységen belül ! Ez azt jelenti, hogy ha az ON regiszterbe nagy számot töltesz, akkor későn kapcsol be, míg az OFF regiszter alacsony értéke miatt a következő résznél hamar ki, így kevés ideig fog világítani !!
Úgy tűnik, ön nyert. Így végignézve az adatlapot, értelmet nyert kb. minden benne.
Köszönöm!
Csak egy kis utánlövés, mennyire jól paraméterezhetőek a kimenetek, már ha az ember tudja, melyik regiszter mire való.
![]() Out0: 0 - 100 Out1: 50 - 150 Out2: 100 - 200 Out3: 150 - 250
Igen, mikor bevillant a megoldás, akkor már nekem is tetszett és az ára is barátságos... adott esetben eszembe fog jutni
!
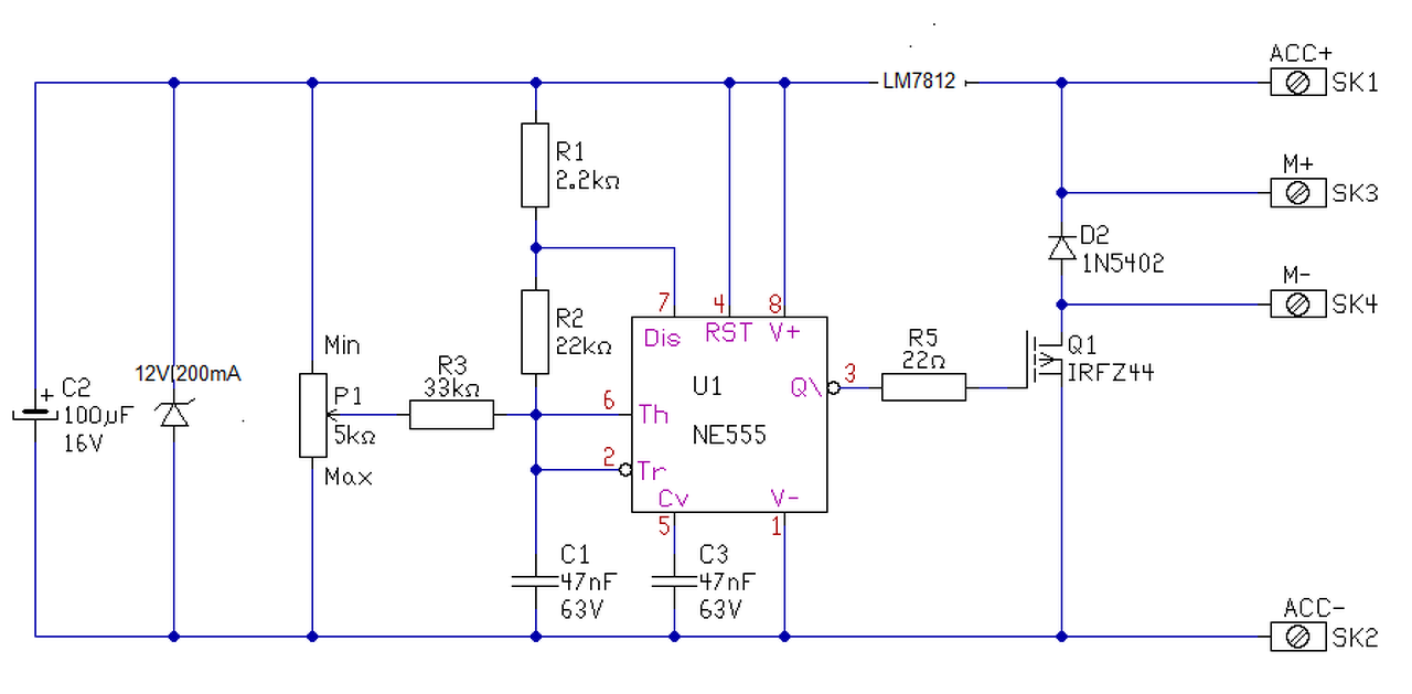
Tisztel fórumtársak kellene egy kis segítség van egy 24 V kerékpárom, az agya elszállt. Készítettem egy kapcsolást . 555ic szabájzás 58 K poti csok az a baj hogy a kormányban 5K van . Az első 100 V 80 A fett ok, a második szintén hasonló de a fett elszállt ha a kapcsolás felmegy Az 58 K jó az 5 K poti a rossz, a segitséget nagyo megköszönöm Üdv Őreg.
Ha csak az 5k a problémád, a C1 helyére tegyél 10x akkorát, tehát 1 µF-ot, a potid csúszkájával sorban pedig tegyél be 470 ohmot ( 2. rajzra vonatkozik ).
A hozzászólás módosítva: Jan 11, 2018
Kösz a gyors válasz, kifogom próbálni, ha bejön nagyon sokat segítettél. Megfogom írni az eredményt, Sajnos én ki öregedtem, és soha nem terveztem
kapcsolást csak a netröl élek Kösz Öreg.
Üdv ferci, sajnos a hejetesítés nem jó. Mindent meg próbáltam se nulla se max nincs Kösz a jó szándékot heló Öreg.
Fuss neki mégegyszer.. - valami kötés biztos nem volt jó. A kapcsolásoknak működni kell.
Próbáld ki a 2. rajzodat is. Mégegyszer beírom: a rajzon lévő 50k-s poti helyére bekötöd az 5 k-s potidat, a csúszkája menjen egy 470 ohmon keresztül az out lábra, a C1 legyen 1 uF. Próbáld ki a bicajon kívül, a fet drainbe köss egy kis 24 voltos izzót. Az "igazi" kapcsolásban legyen egy legalább 20 amperes hűtött dióda a motorral párhuzamosan ( 1. rajz pozíció ).
Üdv ferci, Kösz hogy foglalkozol velem és az idődet rabolom, A kapcsolás jól van összerakva , sajnos nincs elfogadható eredmény. Több PWM-et építettem de azok mind tranzisztorosak
voltak. A fettől egy kicsit idegenkedtem ( nem az én világom ) De egy tranzisztór ami hasonló teljesítményü 10 fettet adnak, na meg a futár min,1000 Ft ugyanis ahol ezt lehet kapni 100 Km re van tőlem. Az utazás nem kerülne pénzben csak a kor az közbeszól, Fogom fojtatni mer ha nem PWM et használok mert a hűtés az nem megoldható.Minden javaslatod figyelembe vettem a remény és a türelem ritkán hagy el. Szerencsém meg nincs,szép napot Öreg. |
Bejelentkezés
Hirdetés |








! ), a LED_off meg magasnak ( 17. oldaltól!)...ez megmagyarázná 
! 








