Fórum témák
» Több friss téma |
- Ez a felület kizárólag, az elektronikában kezdők kérdéseinek van fenntartva és nem elfelejtve, hogy hobbielektronika a fórumunk!
- Ami tehát azt jelenti, hogy a nagymama bevásárlását nem itt beszéljük meg, ill. ez nem üzenőfal! - Kerülendő az olyan kérdés, amit egy másik meglévő (több mint 17000 van), témában kellene kitárgyalni! - És végül büntetés terhe mellett kerülendő az MSN és egyéb szleng, a magyar helyesírás mellőzése, beleértve a mondateleji nagybetűket is!
Szerintem az oszcilloszkóp a biztonságos megoldás, de ha nekem kellene saját felelősségre megmérni, akkor a biztonságra odafigyelve, megfelelő ellenállások és leválasztás után hangkártyabemenetre tenném, előtte multiméterrel kimérve, hogy nincs 2V-nál nagyobb felszültség sem AC, sem DC állásban, mert könnyen tönkre lehet tenni az egész számítógépet. Ott pedig egy hangfelvevő programmal megfigyelhető a jelalak. De az oszcilloszkóp a tuti megoldás érintésvédelmileg.
Milyen fajta fűtőcsövek vannak? Mondjuk ha vennék egy ilyet, akkor hol vehetek bele csövet meghibásodás esetén? Melyik fajta bírja tovább? Honnan lehet tudni, hogy halogén, vagy nem? Melyik a jobb? A simá, mert javítható, vagy a halogén, mert később szakad meg?
Bármilyet veszel, vedd figyelembe, hogy a reklámok ellenére, az elektromos árammal termelt hő a legdrágább.
Svájcban fűtenek elektromos energiával és nekik megfizethető, de ők nagy halom pént költenek hőszigetelésre. Alíg használnak gázt.
Tudom, hogy drágább, de a cirkó jelenleg üzemképtelen. Azon gondolkozok, hogy leeresszem, vagy keringessem időnként. Az utóbbi egyszerűbb lenne.
Amíg nincs fagyveszély, addig nem érdemes leereszteni. Az újratöltéssel ismét betáplálsz egy adag vízkövet. Miért kell időnként keringetni?
Ez attól függ, hol van a cirko. Kell e fagymentesíteni a helyet. Egy lakásban, vagy viszonylag hővédett helyen az elekromos fagyvédelem járható. A sugárzott hő nagyrésze elvész. Magát a vizet kellene fűteni. Egy nagyobb átmérőjű csőbe szerelt, bolyler fűtő betét megoldhatja. Én két darab 1000 Wattosat tennék bele. Szakszerelve, fixen a cirko után. bolyler hőfokszabályzó kb 5...10 C°közé állítva védelmez. Lassú keringtetés, akár szakaszosan, ki be kapcsolva körbe kergeti a vizet. A két betétet külön kapcsolva, hogy ne igazán fútsön, csak ne engedje befagyni. Rideg körülmények közt még minddíg a leersztés a gazdaságosabb megoldás, de a radiátoroknál is meg kell ejteni.
Sziasztok!
Sehol sem találom a neten az axiál ellenállás méreteket.. egy raszteres rajzból kell igazodnom, de nem megy túl jó.. Valaki tudna esetleg linkelni, vagy leírni, hogy hogy számolom ki az axiál méreteket?
A méreteket leginkább a gyártói katalógusból lehet kiolvasni, már ha elérhető.
A kép alapján. 1 inch = 25.4 mm a raszter 0.1 inch=2.54 mm
Axial 1.0 =25.4 mm smd 0805 = 0.08 inch = 2.032 mm stb. A hozzászólás módosítva: Nov 3, 2017
A padek távolsága az megvan, de az ellenállás méreteivel nem tudok mit kezdeni. Van 1-2 aminél úgy ahogy ki lehet olvasni (pl axial0.5 3 raszter * 1 raszter), de a többinél káosz. Legalább rakták volna raszterra a rajzokat..
Azért köszi
Használj KiCAD -ot, abban egyértelműen meg van adva az alkatrészek mérete.
Amikor hozzárendeled a kapcsolási rajzodhoz az alkatrészeket, meg van adva az átmérő és a hossz is...
Üdv!
Mennyi lehet ennek az ellenállás értéke? 10 MOhm mérek de, a mellette lévőn 9 MOhm. Lehet mind a kettő kuka?
Igen, mind a kettő szakadt. Az értéke 0,22 Ω 10 %.
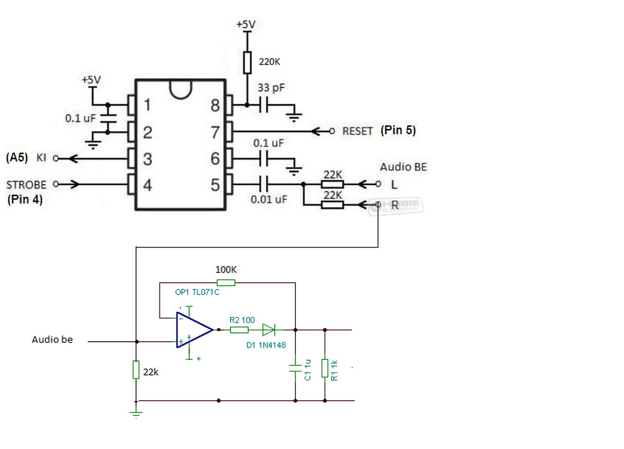
Sziasztok elkészítettem ezt a kapcsolást a pickemhez.MSGEQ7
Ha jelet teszek rá vagy leveszem a jelet a bemenetére nem történik semmise. A kimenetén folytonosan add ki jelet hz (elsö két léptetés) tartományba mint ha zavar jel lenne ugrál a mért érték. Probanyákon összeraktam ugyan ez a hiba ált elö.Ha hozzá érek az icéhez akkor többi frekvencián is megjeleni a jel de szerintem csak az én zavarjeleim. Nyáktervemet és a teljes kapcsolást mellékeltem. Természetesen a gnd közösítve és a pluszlábak is. Van ötletetek ez a jelenség miért lehet??
Olcsó vagy drága volt az MSGEQ? Nekem van egy marékkal valahol, mindnek van valami baja. (olcsó volt)
Belföldön hozzá lehet jutni??
A hozzászólás módosítva: Nov 4, 2017
Talán régen egy helyen láttam horror áron...szerintem nem marad más, mint rendelni újra.
Sziasztok! MOSFET-nél lehet használni CPU hővezetőpasztát? ARCTIC MX-4-et?
Lehet. Én is azzal kentem meg kb 1 éve és azóta még nem panaszkodott.
De arra figyelj, hogy ha egy bordára többet szerelsz rá akkor csillámmal el kell szigetelni egymástól meg a foratba is a kis műanyag karikát be kell tenni. Utána műszerrel leellenőrizni,hogy jó e.
|
Bejelentkezés
Hirdetés |








