Fórum témák

» Több friss téma
Fórum » Folyamatábrás mikrokontroller programozás Flowcode-dal
Lapozás: OK   290 / 363
(#) kokozo válasza bubuszoft hozzászólására (») Nov 5, 2017 /
 
Szia!
Egy sima npn tranyó és kész.. nem kell ezt túlkomplikálni..1k a pic meg a tranya bázisa közé, emiter a test, collector a fet gate lábával együtt 10k-n keresztül a 12V-ra.
plusz 3 alkatrész ami még olcsó is. De ettől még természetesen lehet venni 8 lábú meghajtót 300-ért, de tuti van egy npn tranyád amit nem is kell venni.
(#) bubuszoft válasza Bakman hozzászólására (») Nov 5, 2017 /
 
Bocs 20ms akartam írni.
(#) niedziela válasza bubuszoft hozzászólására (») Nov 6, 2017 /
 
Azzal gondod nem lehet, bármi jó opto..tranyó..stb
(#) Firefighter1 hozzászólása Nov 9, 2017 /
 
Sziasztok!

Szeretnék kérni egy kis segítséget... Rotary encoderes panelt tervezek... ahol ugye A;B; vagy B;A; jel megy be.....

És egy kicsit tulbonyolítottam a dolgokat! Őőő szerintem nem is kicsit

Tudom hogy a késleltetés nem a barátunk.. de az elején az a 3 másodperc gondolom nem gond.. a végén meg az az 1 másodperc most csak azért van benne hogy látni lehessen a változást
A baloldali gomb az A jel a jobb oldali a B jel...
(#) Firefighter1 hozzászólása Nov 9, 2017 /
 
Van esetleg ötletetek hogy hogyan csináljam máskppen?? Vagy jó ez igy?
A hozzászólás módosítva: Nov 9, 2017
(#) kaqkk válasza Firefighter1 hozzászólására (») Nov 9, 2017 /
 
A mehatronika fül alatt ott az enkoder makró miért nem használod?
(#) Firefighter1 válasza kaqkk hozzászólására (») Nov 9, 2017 /
 
nem... inkább fordítva

Köszi!
(#) kaqkk válasza Firefighter1 hozzászólására (») Nov 9, 2017 /
 
Itt egy példa, emlékeim szerint működik ,a flow nem szimulálja az enkodert csak élőben próbálva derül ki mit írtál ...

enkoder.fcf
    
(#) Firefighter1 hozzászólása Nov 11, 2017 /
 
Sziasztok!

Ha RB0/INT0 megszakítást használok, akkor ugye akkor hivja be a makrot ha az RB0 portra kötött gomb zár?
De a Makron belül tudok még ugyan annak a gombanak a hatására billenteni egy változót ugye?
(#) Bakman válasza Firefighter1 hozzászólására (») Nov 11, 2017 /
 
Megadható, hogy felfutó (rising) vagy lefutó (falling) élre aktivizálódjon-e a megszakítás, így a kérdésedre nem lehet egyértelműen válaszolni. A megszakításhoz meg kell adnod egy makrót, amibe azt írsz, amit akarsz.
(#) Firefighter1 válasza Bakman hozzászólására (») Nov 11, 2017 /
 
Igen.... bocsánat rising.... de akkor jol gondoltam hogy RB0 portot figyeli!

Köszönöm
(#) Bakman válasza Firefighter1 hozzászólására (») Nov 11, 2017 /
 
Nem! Az INT0 általában az RB0 porthoz van rendelve, de ez nincs minden esetben így. Lásd mellékelt.

INT0.jpg
    
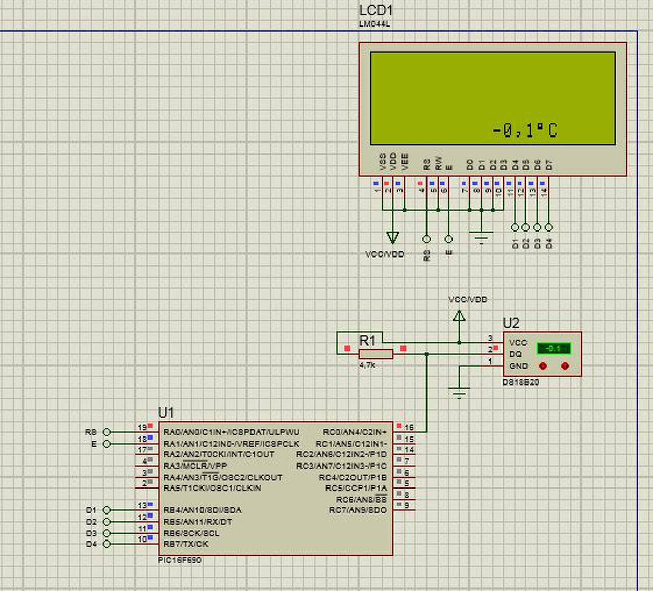
(#) Horváth P Tamás hozzászólása Nov 14, 2017 /
 
Sziasztok tudna nekem segíteni valaki? A DS 1820 szenzorral próbálkozom,a következő problémák adódnak -Nem jelez mínusz jelet -Ha a kijelzett érték 10 alá csökken akkor pl. 9 helyett 90 ír a kijelző. Csatolom a fileszt .
(#) kokozo válasza Horváth P Tamás hozzászólására (») Nov 14, 2017 /
 
Proteusban így működik.
(#) Horváth P Tamás válasza kokozo hozzászólására (») Nov 14, 2017 /
 
Köszi a segítséget de a mínusz előjeleket nem mutatja . Nézd meg ezt a mellékletet . Mi a hiba benne ? Mert biztos hogy van .csak még nem tudom mi!
(#) kokozo válasza Horváth P Tamás hozzászólására (») Nov 14, 2017 /
 
Proteus szerint jó, és előjel is van, de élőben nem tudom tesztelni mert ilyen picem nincs.
(#) Horváth P Tamás hozzászólása Nov 14, 2017 /
 
Ezt nézd meg, talán ez működik. Hétvégén összerakom próbapanelon
(#) kokozo válasza Horváth P Tamás hozzászólására (») Nov 14, 2017 /
 
De itt tuti nincs előjel.
(#) Firefighter1 hozzászólása Nov 18, 2017 /
 
Sziasztok!
Flow-ba a Graphical LCD vel lehet az Oled kijelzőt meghajtani ugye?
Használta már valaki? Mert lenne pár kérdésem?!
(#) Bakman válasza Firefighter1 hozzászólására (») Nov 18, 2017 /
 
Az OLED egy technológia, kb. 100 000 típusú kijelző létezik ilyen technikával.
A hozzászólás módosítva: Nov 18, 2017
(#) Bakman válasza Horváth P Tamás hozzászólására (») Nov 18, 2017 /
 
Kezdésnek talán ez is megfelel. Az órajelet átállítottam belsőre, Watchdog-ot kikapcsoltam.
(#) Firefighter1 válasza Bakman hozzászólására (») Nov 18, 2017 /
 
Tehát akkor ez nem olyan mint mondjuk a karakteres lcd hogy kismilio darab jo mert ugyan olyan!
Hogy tudom kiszürni hogy melyikek működőképesek a flow-al?
Hiszen ha jol látom a Flow-ba tul sok állitasi lehetőség nincs rá
(#) Firefighter1 válasza Bakman hozzászólására (») Nov 18, 2017 /
 
Meghajtó chip-et kell figyelni? Vagy...?
(#) Bakman válasza Firefighter1 hozzászólására (») Nov 18, 2017 /
 
Nem a kijelző a lényeg, hanem az abban lévő vezérlő. Kis túlzással mindegyik hazsnálható, csa a programot kell megfelelően megírni. A beépített segítség megmondja, hogy melyik grafikus kijelző tulajdonképpen milyen.
(#) mhatalyak hozzászólása Nov 19, 2017 /
 
Sziasztok!

Segítségre lenne szükségem, PWM, LCD-re kijelzés és egyéb dolgokat megvalósítottam már flowban, de most szeretnék 2digit-ig 7 szegmenses kijelzőn nyomásértéket megjeleníteni (turbónyomásmérő). EZZEL a szenzorral szemezek, ez 2Bár-ig mér, viszont fogalmam sincs, hogy hogyan illesszem a PIC-hez és hogyan is álljak neki magának a programnak. Plussz azt sem értem miért van rajta 2db csatlakozás, miért kell neki vákuum. Ha valaki összetudna dobni hozzá egy alap progit, onnan már szerintem eltudnék indulni, de ha csak információval szolgálnátok az is sokat segítene!

Előre is köszönöm.
mhatalyak
(#) Bakman válasza mhatalyak hozzászólására (») Nov 19, 2017 /
 
Ez differenciál nyomásmérő, a két csatlakozás közötti nyomáskülönbséget méri. Nem feltétlen kell minkét csatlakozót használni. Az a lényeg, hogy a két "oldal" között legyen nyomáskülönbség.

Az adatlapban benne van minden, a lényeget csatoltam. A nyomáskülönbséggel arányos kimeneti feszültséget szolgáltat (0 - 40 mV) de ezt direkt kontrollerrel mérni nem nagyon lehet, kelleni fog a kontroller és a nyomásmérő közé egy műveleti erősítő, 100x -os (vagy két lépcsőben, 10x10) erősítéssel, így a kimeneti feszültség 0 - 4 V között fog változni (már ha 5 V-ról akarod járatni a kontrollert), az már könnyedén mérhető ADC segítségével.
A hozzászólás módosítva: Nov 19, 2017

Shot_210.jpg
    
(#) mhatalyak válasza Bakman hozzászólására (») Nov 19, 2017 /
 
5V-ról szeretném, a szenzort pedig 10V ról. Tudnál javasolni esetleg egy műveleti erősítőt, amivel elérhetném, hogy 0-4V legyen a kimenete? Onnan már szerintem valahogy megoldom a dolgot.
(#) Bakman válasza mhatalyak hozzászólására (») Nov 19, 2017 /
 
Itt van egy kapcsolási rajz: Bővebben: Link de most nincs időm átnézni (pláne tervezni egy másikat), hogy működik-e.
(#) mhatalyak válasza Bakman hozzászólására (») Nov 19, 2017 /
 
Nagyjából 1 éve tervezem már ezt, ha még ennyit késik a projekt az sem gond, csak most jutott eszembe. Bevásárolok és közben próbálkozok valami programot írni hozzá. Aztán majd kiderül működőképes-e a kapcsolás! Sajnos ehhez a részéhez nagyon nem értek, MÉG!
(#) kaqkk válasza mhatalyak hozzászólására (») Nov 19, 2017 /
 
Egyszerű ADC kezelés a kisujjadból kirázod ..
A hozzászólás módosítva: Nov 19, 2017
Következő: »»   290 / 363
Bejelentkezés

Belépés

Hirdetés
XDT.hu
Az oldalon sütiket használunk a helyes működéshez. Bővebb információt az adatvédelmi szabályzatban olvashatsz. Megértettem