Fórum témák
» Több friss téma |
Hello! Ez nem ilyen egyszerű. A Fet ugyan lehet egy "kapcsoló elem", de az nem határozottan kapcsol. Vagy is a Fet-en kívül, szükség van egy áramkörre, ami precízen érzékeli a feszültség csökkenést és lekapcsolja a Fet Gate feszültségét. Valamint meg is tárolja az információt, hogy amikor a motor lekapcsolódik és az aksi feszültsége újra felemelkedik, már ne kapcsoljon vissza. Mert akkor annak "dadogás" lenne a vége..
Hello! Megrajzoltam a nyákját is, hátha az is segítség..
Helló, egy LiFe akksit szeretnék védeni a túlmerülés ellen, ezt egy TC54 feszültség érzékelő IC segítségével kívánom megvalósítani úgy, hogy a kimenetére kötök egy megfelelő N-csatornás FET-et (pl. IRLML6244)
Pontosan a TC54VC290 típust szeretném használni ennek push-pull kimenete van, tehát ha jól gondolom így nem kell fel vagy lehúzó ellenállást alkalmaznom. Amire nem tudok magyarázatot kapni az az hogy a TC54 adatlap 6. oldalán levő 4-2 képen az alkalmazás során úgy szerepel hogy a FETet egy 270ohmos ellenálláson keresztül a tápfeszre húzzák. Ha én ezt így csinálnám akkor lemerült akksinál (<2.9V) ezen az ellenálláson elég tetemes áram folyna hogy túlmerítse őt. Mi szerepe van annak az ellenállásnak és miért szerepel az adatlapban? köszi A hozzászólás módosítva: Nov 16, 2016
Szia!
Az egy MOSFET-védő kapcsolás arra az esetre, ha a gate-feszültsége kevesebb lenne a treshod-feszültségnél.
Tehát IRLML6244es MOSFETel aminek Rdson = 27mohm, Vgs=2.5V-nál.
LiFe akksiról (3.5v és környéke) ez az ellenállás elhagyható ugye?
Hello! Az első oldalon "Functional Block Diagram"-nál ott a válasz.
Két típus van, az egyik " open-drain output." Ehhez kell felhúzó ellenállás. A másik " complementary(push-pull) output." Ehhez nem kell ellenállás. De a G-S közé azért érdemes egy 100kohm-ot tenni, hogy a Fet Gate véletlenül se "lebegjen".
Sziasztok,
Proli007, yoss, ezt az áramkört kipróbálta valamelyikőtök? Működik? Mert én összeraktam ltspice-ban, és kb. mindent csinál, csak úgy nem működik ahogy szerintem kellene. Bár motor helyett egy ellenállást tettem, és a Schottky is kimaradt (az gondolom flyback). Bár nem kizárt, hogy én rontottam el valamit, mert az alaktrészek elnevezése és az értéke sokszor összefolyt, pláne balra biccentett fejjel olvasva. Szóval működik ez a kapcsolás? Köszi
Természetesen működik, tegnap este nem szúrta ki a szemem, hogy az R5-T1 és a T2-T3 közötti vezetékek csatlakoznak.
Proli007, bocs hogy kételkedtem benned... Idézet: „Proli007, bocs hogy kételkedtem benned...” ![]() Proli-tól én még nem láttam olyan rajzot, ami ne működött volna.
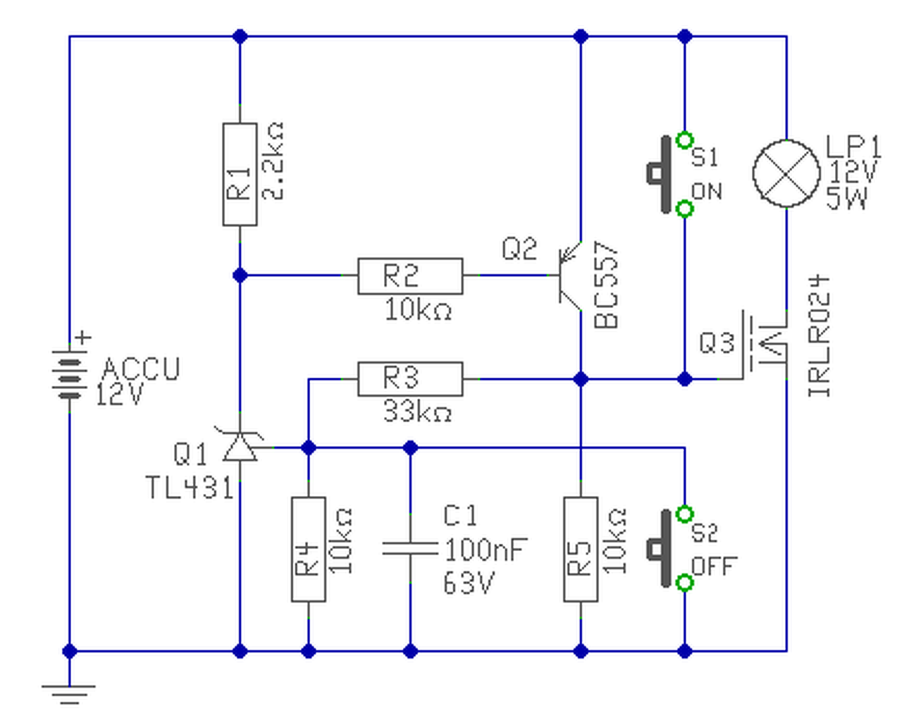
Hello! Oké, akkor legyen egy egyszerűbb változat is aminek kisebb a kikapcsolt állapotú fogyasztása is. Természetesen az izzó, a fogyasztót jelképezi, lehet más jellegű is a terhelés. A kapcsolás 12V-os aksihoz készült, így kb. 10,5V alatt kapcsol le. De R3 helyes megválasztásával, kisebb feszültségről is üzemelhet. R3=(Umin-Uref)/(Uref/R4) ahol az Uref a TL431 belső referenciája, ami kb. 2,48V. Umin, pedig a kívánt lekapcsolási feszültség.
Sziasztok,
Kérlek nézzétek a csatolt kapcsolást, akku túlmerülés védelem a téma (12V-ra). C1 az opamp táp bemeneteihez közel kerül, az R1-R2 feszültségosztó (1/21 arány), ezt egy opamp-pal erősítve állítható be lekapcsolási feszültség (P1 potival). A másik opamp komparátorként működik, invertáló bemenetre a TL431 2,48V-ja kerül, a másikra az előző opamptól kapott feszültség a P2/R4 osztóval a hozzáadott hiszterézissel. A kimenet egy FET-et kapcsol, és egy 3 lábú zöd-piros LED indikátor jelzi, hogy mi a helyzet. LTSpice szerint úgy működik ahogy szeretném, de kérlek nézzétek át. Köszi, Tamás
"nézzétek a csatolt kapcsolást" Mit?
Sziasztok!
Egy olyan akkuőrt akarok készíteni, amely egy 10-11V-os (kb. 5000mAh) Li-ion akku pakkot leválaszt a fogyasztóról, amint a feszültség kb 7.5-8V alá esik és ezt egy hangos, csipogó hanggal hozná a tudomásomra. Ehhez a "nagyszabású" feladathoz szeretném a segítségeteket, szaktudásotokat és a türelmeteket kérni. Köszönettel, Péter A hozzászólás módosítva: Szept 4, 2017
Még annyival egészíteném ki az előzőeket, hogy kellene még egy olyan visszajelző áramkör is, amely a töltés befejezettét jelzi (a 11V elérésekor) és lekapcsolja az akkut a töltőről. Mindezt valamilyen fény vissza jelzés útján jelezhetné mindaddig, amíg töltőt le nem választom.
Na most már rendesen megbonyolítottam. A hozzászólás módosítva: Szept 4, 2017
Vessetek a mókusok elé, megette a guláta a képet. Remélem most jó lesz
Hello! Nem túl szimpatikus.
- A P1 exponenciálisan szabályoz és túl nagy tartományban. Így beállítása durva és nehézkes lesz. Célszerűbb lett volna az R2 értékét változtatni és csak abban a tartományban, ahol beállítani szeretnéd. Egyébiránt sem célszerű egy feszültséget ennyire leosztani, majd visszaerősíteni, hiszen azzal csak a hibák erősödnek fel. - A hiszterézis ilyen jellegű állítása közrefogja a kapcsolási értéket. Így a hiszterézis változtatásakor újra kell a CUT értéket is állítani. Egyébként a kívánatos megoldás az, ha a lekapcsolási érték a CUt beállításával állandó, és csak visszakapcsolási értéket lehet a hiszterézissel állítani.
Köszi.
A P1 valóban durván szabályoz, ezért 25 fordulatú 3296w trimmert használnék itt. R2 változtatása helyett azért döntöttem egy durvább (1/21) leosztás és egy nagy intervallumban változtatható erősítésű opa általi Vref közelítésről, mert így nagy intervallumban használható. Egy általános célú akkuvédőt szerettem volna, ami minél szélesebb tartományban használható minimális módosítással. Ez így kb. 10-20V között jó, ha nagyobb feszültségre akarok védelmet (4-nél több 18650-es cella vagy 24V+ akku), akkor az opamp tápját kell visszavennem (a feszültségosztó kimaradt a tervből). Ha lejjebb akarok menni, akkor 5V lakapcsolási feszültségig jó vagyok logikai FET-tel, különösen ha az LM358-at cserélem valami rail2rail opamp-ra. A hiszterézis változtatása eltolja a cutoff feszültséget, ezt én is tudom. Nem szép, tudom, de azzal együtt tudok élni, hogy előbb a hiszterézis nagyságát (arányát) állítom be, aztán pedig a cutoff feszt.
Szervusztok!
Szeretném kicsit frissíteni a fórum témát. Nekem is lenne egy kérdésem. Adott egy 12V akkumulátor, 7Ah. Kempingezésnél használnám, telefontöltésre, led szalag táplálására, stb. A töltését megoldom hálózati akku töltővel. De kellene egy kis elektronika hozza, ami megakadályozza, hogy a direktbe rákötött fogyasztó ne merítse túl 10,5V-nál. Lehetséges ez? Tudnátok segíteni? Péter
Picit olvass vissza, még nyák tervet is találsz. Tényleg nem kell sokat.
Szervusz!
Jogos, az észrevétel!!! Szóval ne haragudj! A helyzet az, hogy kicsit önző, és fafejű is vagyok egyszerre. Otthon van pákám, szoktam a makettekbe építeni led világítást, meg ki tudok cserélni egy villanykapcsolót. Na jó, már marattam nyákot többször is, be tudom ültetni, ha van rajz hozza. de a szakmám egészen más. Szóval meg mondom őszintén a fenti hozzászólások nekem nem túl sokat mondanak. Én egy olyan dologra gondoltam, amit az itt adott tanácsokból, leírásból könnyen meg tudok építeni, és azt a fogyasztó(k), és az akku közé építem. Amolyan hót egyszerű verzió. Bocsánat, ha sokat kérnék, és ha nem igazan ide tartoznak a teljesen amatőr(idióta) hozzászólások. Remélem tudtok segíteni.
Figyelj, 6 lap a topic, nem 600. Ha meg akarod érteni akkor olvasd végig, ne várd el azt, hogy valaki csak itt csak most csak neked elmagyarázza, hogy mi is ez a dolog.
Ha végigolvastad és valami nem tiszta, akkor szerintem kapsz majd segítséget.
Hat nem vagy túl megértő!
![]() De teljesen igazad van! ![]() Végigolvasom, de ha valami nem tiszta jelentkezek, de NALAD! ![]() Köszönöm!!!!
De, megértő vagyok, csak nem hiszem hogy bárki szívesen kitanítana a nulláról a saját szabadidejében csak azért, hogy ezzel neked időt spóroljon.
![]() És ha jelentkezel akkor ne nálam, hanem itt a topic-ban. Én csak ugatom ezt a témát, mások sokkal jobban értenek hozzá. De ha tudok akkor segítek, persze.
Méltatlankodsz. közben arra nem vagy képes, hogy ezen a lapon lejjebb görgess proli07 2017 aug. 14-i hozzászólásáig. Proli07 akkuvédelme
Nem-Nem!!! Félreértettétek a fanyar humorom!!!
Szó nincs méltatlankodásról(kevés volt a smile). OK! Értettem mindent!!!
Sziasztok!
A tegnapi beszélgetés után, szeretném kérdezni, hogy amit itt belinkelek, az ugyan az, mint amit meg lehet építeni? Bővebben: Link Forex Köszönöm!!!
Sziasztok
Ahogy nézegettem a kapcsolások széppéldányban vannak minden féle nekem csak annyi kell hogy 11v allat leoldjon egy zselés aksihoz kellene túlmerülés ellen . Valaki tudna ajánlani egy kapcsolást??
Jaja, mindenkinek csak annyi kell.
![]() Proli007 áramköreivel nem szokott probléma lenni, az én tervem élesben nem lett kipróbálva.
Éppen az oldal aljáig kellett volna visszaolvasni ! Proli tollából ott egy kapcsolás nyáktervvel beültetési rajzzal ...
|
Bejelentkezés
Hirdetés |




















