Fórum témák

» Több friss téma
Fórum » Mikrokontrollerek zavarszűrése
 
Témaindító: 925, idő: Jún 11, 2007
Témakörök:
Lapozás: OK   11 / 14
(#) Bakman válasza Massawa hozzászólására (») Márc 19, 2018 /
 
Ettől még a sztatikus feltöltődés lehetősége nem szűnik meg. Mindegy, nem érdekes, 10 - 20 MOhm-os ellenállással leföldelem a belső részt is, aztán majd meglátjuk mi lesz.
(#) Massawa válasza Bakman hozzászólására (») Márc 19, 2018 /
 
Megszünik, vagy elfüstöl a LED a bemeneten vagy a tranyo a kimeneten. Esetleg azokkal köss 10-20 kOhmos ellenálásokat párhuzamosan. (Ezzel földeled a be-, meg a kivezetö vezetékeket.
Ha a fém dobozod földelve van és benne a proci ott már sztatikus feltöltödés nem lehet.
Ha meg villámvédelemben gondolkozol, arra ott vannak az erre gyártott védöalkatrészek - minap dobtam ki vagy 100-t senkinek nem kellett.
(#) Bakman válasza Massawa hozzászólására (») Márc 19, 2018 /
 
Nem, nem villámvédelem a cél, az elvileg az épületben meg van oldva.

A teljes vezérlés, ki- és bemenetek optocsatolókkal vannak ki- és bevezetve. Ezáltal a kontroller galvanikusan el van választva mindentől. A rendszer 12 V-os, kivéve a kontrollert és a közvetlen környezetét. Ezt a "szigetet" szeretném védeni sztatikus feltöltődés ellen, ugyanis van egy érintőképernyő, amin keresztül hozzá tudnak és fognak is érni a szigethez.

Ennek a szigetnek a GND részét gondoltam 10-20 MOhm-os ellenálláson keresztül leföldelni.
(#) Massawa válasza Bakman hozzászólására (») Márc 19, 2018 /
 
Jo lenne legalább egy blokkrajz, mert már kezdünk elbeszélni egymás mellett.. A sziget bizonyára kap valamilyen tápot, ha nem akku vagy elem, akkor földelve van ( a hálozaton keresztül). Ha a doboz amibe rakod szintén fém akkor azt nyugodtan földelheted. A be- meg a kimenö vezetékek impedanciáját csökkented ( sem a LED-nek sem a tranyonak nem árt), akkor azok sem hozhatnak be sztatikus töltést. És ha földeled a elmenö vezetékek egyik (hideg) polusát attol még a proci le lesz választva a drotoktol, ami már több mint elég a tökéletes védelemhez.
Sok helyen voltak >100 m-s vezetékek amivel dolgoztam és soha semilyen baj nem volt pedig nagyon sok és nagyon érzékeny cuccok voltak a kábelek végein. Gondolj bele, hogy vannak pl az RS422-s vezetékek védve, nem egyszer egy tucat gép van rájuk felfüzve vagy pl egy TV-s közvetitökocsiba mennyi és milyen hosszu kábelek mennek.
A hozzászólás módosítva: Márc 19, 2018
(#) Bakman válasza Massawa hozzászólására (») Márc 19, 2018 /
 
A tápegység egy olyan DC-DC konverter, amelyik egyben galvanikus leválasztást is biztosít. A DC-DC konverter transzformátorról kapja a feszültséget, ebből az irányból a kontroller duplán van leválasztva. A kontroller fémesen csak a közvetlen környezetével érintkezik.

Készítettem egy vázlatot hogy lásd, miről lenne szó. A minőségért elnézést, szabadkezes Paint nem az erősségem.
(#) Massawa válasza Bakman hozzászólására (») Márc 19, 2018 / 2
 
Az a leválasztás untig elég, nagyságrenddel kisebb az impedancia, mint amit te akarsz berakni (10 - 20 MOhm). Azaz azzal nem érdemes foglalkozni. Ráadásul a sztatikus villamosság akár néhány cm-t is átugrik annak egy trafo (dupla szigeteléssel) aligha lenne akadály.
Szoval nem kell ezzel nagyon foglalkoznod.
Amit védenék az az optokoplerek ki- és bemenete. Oda nyugodtan rakhatsz 10-20 kOhm-s ellenállásokat, igy a vezetékek sem igen hozhatnak nagy sztatikus áramot az optokoplerek külsö részére.
Semmi más nem igen kell.
(#) Bakman válasza Massawa hozzászólására (») Márc 19, 2018 /
 
Csak megszületett a kisegér. Köszi!
(#) furko hozzászólása Jan 28, 2019 /
 
Sziasztok!
Készült egy kazánvezérlő. Bakman két érzékelős termosztátja vezérli a puffer tároló töltését a vegyes tüzelésű kazánnal, és egy szimpla termosztát dönti el hogy pufferről menjen a fűtés vagy kondenzációs gázkazánról. A kimenetekre relék vannak kötve. Jól működik, de a két érzékelős termosztát néha lefagy. Eredetileg a nyákon lévő tranzisztorok kapcsolták a reléket, de ezt azóta kiváltottam optocsatolós áramkörrel amit teljesen külön trafóról táplálok. (galvanikusan független) A lefagyás még mindig előfordul. Kísérletképpen az egyik relére kötöttem egy 60W-os izzót és kézzel (a kék retesz a relé sarkán) kapcsolgattam. Így az indukciót kizártam. A lefagyás előjött. Úgy gondolom hogy a relé érintkezői között fellépő ív okozza a zavart. Hogyan lehet védekezni ez ellen? A táp vonalvezetése a nyákon megfelelő?
(#) Bakman válasza furko hozzászólására (») Jan 28, 2019 /
 
A kijelző és/vagy a kontroller táplábaira forrassz egy 4.7 µF-os kondenzátort, lehetőleg kerámiát vagy tantált. Oszcilloszkóppal tudod figyelni a tápfeszültséget, miközben fellép a zavar? A 7805 kimenetén mekkora kapacitású a kondenzátor?
(#) Kovabe válasza furko hozzászólására (») Jan 28, 2019 /
 
Szia

Korábban én is építettem több fűtés vezérlést is. Sajnos az a tapasztalat hogy a relé kapcsoláskor hibákat okoz, így a szilárdtest relével készítettem a vezérléseimet és így majdnem tökéletes volt.
Majd jött a következő hiba, a DS18B20 egy sima összedugós csatival lett toldva és kontakthiba lépett fel, ezt kiküszöböltem hogy a csatit kivettem és össze forrasztottam.

Ha a kondi nem jönne be akor javallom a szilárd test relé építését.
Bővebben: Link
(#) Bakman válasza furko hozzászólására (») Jan 28, 2019 /
 
Apropó. A kijelző vezetékei milyen hosszúak? Azokat sem lehet a végtelenségig növelni, képesek anntennaként viselkedni.
(#) furko válasza Bakman hozzászólására (») Jan 28, 2019 /
 
Szia!

470 µF elkó + 100n fóliakondi van mindkét oldalán. Oszcilloszkópom nincsen.
(#) Peter65 válasza furko hozzászólására (») Jan 28, 2019 / 1
 
Ívoltó RC tagot kell tenni a relé kontaktusaihoz minél közelebb. Lehet egyben is megvenni, de egy 100R és néhányszor 10nF-os kondenzátort sorba kötve is jó lehet. Viszont mind az ellenállásnak, mind a kondinak ki kell bírnia a hálózati feszültséget.
A processzort és környezetét RF védetten kellene kialakítani; telefóliás környezet, megfelelő hidegítés, a hosszabb hozzávezetésekről az RF jelet leszűrni, megfelelő tápegység (ilyenkor jobb a kapcsoló üzemű), megfelelő kábelezés stb.
(#) furko válasza Bakman hozzászólására (») Jan 28, 2019 /
 
Lehet ez is gond. A panel nem ehhez a dobozhoz lett tervezve. Eredetileg tüskesorral csatlakozna, de a forgókapcsolók miatt meg lett fordítva a nyák, a kijelző pedig vezetékekkel lett csatlakoztatva.
A második képen látszik.
(#) furko válasza Peter65 hozzászólására (») Jan 28, 2019 /
 
Szia!
Idézet:
„egy 100R és néhányszor 10nF-os kondenzátort sorba kötve is jó lehet.”


Váltakozó áramú körben ez gondolom valamennyire vezet. Egy digitális keringtetőt kapcsol a relé. Az átszivárgó áram nem okoz gondot a szivattyúnak?
(#) superuser válasza furko hozzászólására (») Jan 28, 2019 /
 
Van védődióda a relé behúzótekercsén?
Csak mert nem írtál róla és sem a rajzon, sem a fényképen nem látok ilyet.
(#) furko válasza superuser hozzászólására (») Jan 28, 2019 /
 
Szia!

A rajzon is van és a reléfoglalaton is. De mivel opto áramkör kapcsolja, (a képen nics rajta) valamint az izzós kísérlet során a tekercsek nem kaptak áramot az önindukciót kizártam.
(#) Bakman válasza furko hozzászólására (») Jan 28, 2019 /
 
78xx vagy 79xx kimenetén nem jó a nagy kondenzátor. 10 µF-nál ne legyne több.
(#) furko válasza Bakman hozzászólására (») Jan 28, 2019 /
 
Köszi!

Kipróbálom az általatok javasoltakat, aztán jelentkezem az eredménnyel. (nem most lesz mert beteg vagyok)
Köszönet mindenkinek.
(#) furko válasza furko hozzászólására (») Jan 28, 2019 /
 
Szerintetek egy fémlemez a relék és a nyák között, földelve ér valamit?
(#) superuser válasza furko hozzászólására (») Jan 28, 2019 /
 
Visszaolvastam a bejegyzéseket.
- 3 képet látok, kapcsolási rajzot nem. A többiek biztos ismerik, attól még linkelhetnéd.
- Nem tudom a termosztátok mik, miről kapnak tápot és hogyan vannak kábelezve.
- Nem írtad le egyértelműen, hogy mivel tudod kiváltani a hibát, minek a kizárásával szűnik meg

Ezek alapján feltételezhetek, találgathatok.
Néhány gondolat: A termosztátokat árnyékolt csavart érpáron vezetném, a tápjuk mindkét végére tennék egy folytó induktivitást és párhuzamos kapacitást: 4.7µF + 100nF
Arra tippelnék, hogy a termosztátok vezetéke antennaként szedi össze a 'valamit'.
Mellesleg tehetsz suppressor diódá(ka)t is a vezetékükre, azzal a tranziens amplitúdóját szépen levághatod.
(#) Peter65 válasza furko hozzászólására (») Jan 28, 2019 /
 
Nem ismerem a digitális keringtetőket, mire mennyire érzékenyek. Egy ilyen RC tagon csak néhány mA-es átvezetés van, ami általában nem okoz gondot.
(#) Kovabe válasza Peter65 hozzászólására (») Jan 28, 2019 /
 
Szia

Én 0,47µF X2 kondival és 51ohmos ellenállással odottam meg és ezidáig nem okozott problémát.
Szóval bírják a digitális vezérlésü szivattyúk is, annyi hogy a kijelző tovább marad ébren.
(#) furko válasza superuser hozzászólására (») Jan 28, 2019 /
 
Bővebben: Link
Saját nyákterv, 9V trafós dugasztáp, a nyákon 7805 stabilizátor,
A képen nincs rajta de a relék leválasztása galvanikusan opto+tranzisztor segítségével leválasztva, azt egy másik dugasztáp táplálja
Idézet:
„Nem írtad le egyértelműen, hogy mivel tudod kiváltani a hibát, minek a kizárásával szűnik meg”

Leírtam hogy nem a relé indukciója okozza, akkor fordul elő ha ív keletkezik a relé kontaktusain (60W izzó kísérlet) semmilyen más esetben nem jött elő. (kivéve persze a szivattyút a 60W-os izzó helyén)
(#) superuser válasza furko hozzászólására (») Jan 28, 2019 /
 
Ha már le vannak választva a relék, akkor fizikailag is megpróbálhatnád eltávolítani a nyáktól és a relékbe befutó vezetékeket is a többi vezetéktől. Ha nem galvanikusan megy át a tranziens, akkor ugyebár a távolsággal négyzetesen csökken az átvitt energia mennyisége.

Mellesleg kérdezném, hogy a PIC-en lévő LED működéséből látszik a lefagyás?
A PIC nem lenne szabad, hogy le tudjon fagyni egy korrektül megírt program és egy bekapcsolt watchdog timer mellett.
Olyannal már találkoztam, hogy EMI miatt a PIC regiszterei átbillentek és a kimenet nem volt többé kimenet ezért nem tudott megfelelően működni.
Megpróbálhatnád, hogy a PIC reset lábára teszel egy nyomógombot és reszeteléssel állítod vissza a software működését. Nyilván ez nem a megoldás maga, csak az oda vezető információ gyűjtés.
(#) furko válasza superuser hozzászólására (») Jan 28, 2019 /
 
Az lehetséges hogy csak a kijelző fagy, de a PIC nem. Ha jobban leszek megnézem. Nem rossz gondolat a reléket kivenni a dobozból és valahol messzebb elhelyezni egy külön dobozban.
(#) superuser válasza furko hozzászólására (») Jan 28, 2019 /
 
A relék távolítását is csak próbának gondoltam.
A kijelző lefagyását inkább el tudom képzelni.
Írd majd meg mit tapasztaltál, kíváncsi vagyok az eredményekre.
(#) furko hozzászólása Feb 1, 2019 /
 
Sziasztok!

Készítettem egy új nyákot az áramkörnek. Nincsenek kapcsolótranzisztorok, ledek, sorkapcsok. A kijelző tüskesorral csatlakozik. Eddig nem tapasztaltam rendellenességet.
Valószínű, az előző verzióban a kijelző és a panel összekötő vezetékei szedték össze a zavart.
Köszönöm mindenkinek a segítséget.
(#) exup74 hozzászólása Dec 5, 2022 /
 
Sziasztok.
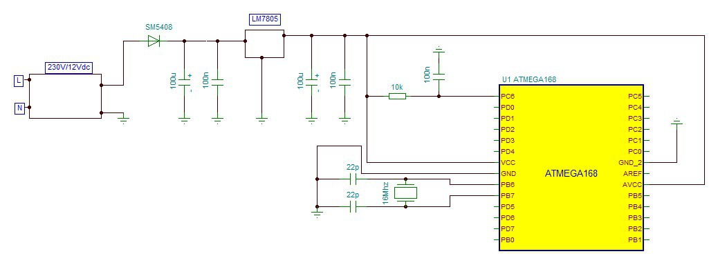
Kezdő hobbistaként van egy a mellékletben szereplő kapcsolásom. 230V / 12Vdc gyári táppal indul, ami leválasztott Táp.
A mikrokontrollerem rendszeresen reset-elődik, amint beindul egy 3f ventillátor. Akkor is, ha a ventillátor mágneskapcsolóját én kézzel behúzom. De amint az eszközöm egy másik 230V-os aljzatba bedugom, akkor megszűnik a dolog. Kérdésem az lenne, hogy hova és mit kellene beépítsek zavarszűrés okán.

Köszönöm
(#) majkimester válasza exup74 hozzászólására (») Dec 5, 2022 /
 
A 7805 kimenetére ne tegyél 100µF-ot, csak a 100nF minél közelebb az IC-hez.
+ 100nF a Atmega GND2-AVCC labai közé, minél közelebb az IC-hez
+ 100nF a Atmega GND-VCC labai közé, minél közelebb az IC-hez
+ Ha AD convetert is használnál, akkor 100nF a Atmega GND2-AREF labai közé, minél közelebb az IC-hez
Következő: »»   11 / 14
Bejelentkezés

Belépés

Hirdetés
XDT.hu
Az oldalon sütiket használunk a helyes működéshez. Bővebb információt az adatvédelmi szabályzatban olvashatsz. Megértettem