Fórum témák
» Több friss téma |
A régi NDK-s autók /Trabant, Wartburg, Barkas / fényváltó reléi is ilyenek voltak. Baromi nagyot csattantak váltáskor
). Az újabbakban a mechanikát egy elektronikus áramkörrel kiváltották.
Szia!
Esetleg EZ? Annyit tesz, hogy gombnyomásra meghúzza a relét, újabb gomb megnyomására elengedi. Pár készülékemben alkalmazom mint kapcsolót. Megbízható.
A kolléga olyat keres, ami meghuzott állapotban nem igényel energiát. ( azaz nem folyik áram a tekercsben).
Köszönöm! Keresnekm kell valakit, aki tud áramkört tervezni és kivitelezni. Én nagyon rég csináltam már, nincs semmim hozzá már.
Hello! Azt nem igazán tudom mire vélni, hogy a hangszórót bezavarna egy behúzott relé. De ha ez a kívánságod, akkor legyen..
Régi kocsimba próbálkoztam hasonlóval, és lehetett egy halk sercegést hallani amikor a relé behúzott állapotban volt. Két külön rendszert akarok csinálni, egyik kör a gyári autórádió másik egy erősítőre kötött ipod és persze a hangszórók ugyanazok lennének. Szóval a hangforrások közti váltást szeretném megoldani. Köszönöm a rajzot, már csak kivitelező kell
Sziasztok!
Adott EZ a kapcsolás. Hogyan lehetne ezt kegészíteni, hogy "KI" állapotban és "BE" állapotban 1-1 LED-et hajtson meg? (Ehhez majdnem minden van itthon így meg is tudom építeni.)
A relé helyett LED-eket kötsz be, az egyiket ahogy a relé van, a test és a kimenet közé, a másikat a +táp és a kimenet közé. Az előtétellenállást ne felejtsd el a LED-ekkel sorba!
Szia!
Az kimaradt, hogy a relé benn maradna. Tehát behuzott állapotban kellene 1 LED, és elejtett állapotban még egy.
Ahogy az előttem író javasolta. Minden marad a régiben, csak beteszel két ledet megfelelő előtét ellenállással az ic kimenete és a tápfeszültség közé. Egyik ledet a + a másik ledet a - táphoz.
A hozzászólás módosítva: Máj 3, 2019
Kezdem érteni.
Így felváltva működnek majd a LED-ek?
Szia, ismét!
Ennek az áramkőrnek mitől függ, hogy 1sec és elenged a relé? Nálam nem mindig megy elsőre, van, hogy 5-6 nyomás kell neki. Bekapcsolás tökéletesnek mondható. Köszönöm megint!
A bekapcsolás tökéletesen működik, a kikapcsoláskor kattan a relé, de mégis meghúzva marad. Majd többszöri megnyomás után "random idő és darabszám" egyszer csak elenged.
A gomb megnyomásakor az R2-őn keresztül a C1 töltődni kezd. Ha hosszan van nyomva, feltöltődik és így U1a kimenete alacsony szintre, U1d 13-as bemenete magas szintre vált.
A gomb elengedésekor a C3/R5 egy impulzust generál. Ez a pulzus azon a kapun (U1c vagy U1d) jut tovább, amelyiknek másik bemenete magas szinten van. Tehát hosszú megnyomás esetén az U1d engedi tovább a jelet, rövid megnyomás esetén az U1c. Amelyik kapu átengedi a pulzust, annak kimenete alacsony szintre vált az impulzus alatt. Ha az 555 Tr bemenete kapja a pulzust, akkor a relé meghúz, ha az RST bemenet a relé elejt. Ha egy Led diódát teszel (persze előtét ellenállással) az IC 3-as lábára, akkor láthatod a gombnyomás után mikor telik le a 3 sec. Az R3/D1 feladata, hogy a gomb elengedésekor gyorsabban süljön ki a C1 mint töltődéskor, de csak az után, miután a C3/R5 már "elkészítette" a működtető impulzust. A hiba alapján én valahol az IC 1-2/13-as lába között, és/vagy U1/11 és U2/2 lába között keresnék valami szakadást. Mert úgy tűnik, mintha a Reset impulzus mellett még egy Tr impulzus is lenne.
Azt elfelejtettem írni, hogy a dióda helyes beültetése is ellenőrizendő. Mert fordított polaritás esetén kb. 0,2 másodperced van a kikapcsoláshoz. És attól a bekapcsolás még működhet látszólag jól..
Sziasztok!
Keresek egy illetve több olyan kapcsolást, mely a céljaimnak megfelel: adott egy előerősítő, mely bekapcsolásakor és kikapcsoláskor kapcsolna egy erősítőt, ez szintén kapcsolna még egy erősítőt, és ez még egy utolsót. Tehát 1 előerősítő kapcsol 3 végerősítőt. Viszont meg kellene maradnia a nyomógombos kapcsolási élehetőségnek is. Ehhez keresnék kapcsolást. Tud valaki segíteni? Természetesen mind a hűrom végerősítő tartalmaz lágyindítót is.
Hello! Számomra hiányos a kérésed. Az előerősítőt szeretnéd nyomógombbal ki-be kapcsolni, aztán egymás után a három végfokot? És fizikailag hogy helyezkednek ezek el? Valamint mi fogja átvinni az információt az előző fokozat bekapcsolásáról? Mert ha az elsőt ki-be kapcsolod egy gombbal, és abból kap hálózati feszültséget a következő-következő fokozat, akkor meg van oldva.
De mi a cél? (Mert nyilván van valami célja is a dolognak) Valamint a "Viszont meg kellene maradnia a nyomógombos kapcsolási élehetőségnek is." mit is jelent? Minden erősítőnél megmarad a nyomógombos ki-be kapcsolás is? Tehát minden fokozat külön nyomógombbal is kapcsolható? Mert ezek a dolgok, a megoldás szempontjából nem mellékes. De esetleg a hangfrekis bementi jel is kapcsolhatja a végfokot, amire már itt volt kapcsolás és példa. Egy Móricka rajzzal esetleg megtámogathatnád a kérést, amiből a logikai összefüggések érthetőek és a cél.
Ha jól értjük akkor nincs szükség késleltetésre az egyes bekapcsolások közt, akkor viszont egy legalább három áramkörös (vagy három db. egy áramkörös ) relé párhuzamosan az erősítők bekapcsoló "gombjával " megoldja, hogy csak az előerősítőt kapcsolod és annak a kapcsolójáról vett áram kapcsolja a relét, ami kapcsolja a végfokokat.
Proli007-nek:
Fizikailag egymás alatt helyezkednek el a következő sorrendben: előerősítő 1,2 majd a 3as erősítő. Az információ átviteléről egy 3,5-es jack-jack kábel gondoskodna, felfüzve a sorrendnek megfelelően, alant a Móricka ábra próbálja szemléltetni. Semmiféleképp nem szeretnék hálózati feszültséget kapcsolni, maradnék 5V vagy 12V-os egyenfeszültségnél. Az elképzelésem valami olyasmi lenne, hogy mivel minden eszközben lesz egy egy nyomógombos ki-be kapcsoló áramkör, így valamilyen módon azt, azokat szeretném az előfokkal kapcsolgatni, szépen egymás után. (nevezzük ezt automata üzemmódnak) A hátlapra lenne kivezetékelve egy kapcsoló, amivel ki tudnám választani, hogy automata vagy manuális legyen a bekapcsolás. A hangfrekvenciás bekapcsoló kapcsolás nem vált be, már alkalmaztam aktív mélyládáknál. Pont-nak: A késleltetést a lágyindító is szolgáltatja, illetve a hangszóróvédő áramkör is késleltetve kapcsol. A hozzászólás módosítva: Júl 8, 2019
Hello! Én megrajzoltam, kb. hogyan lehet megoldani a dolgot.
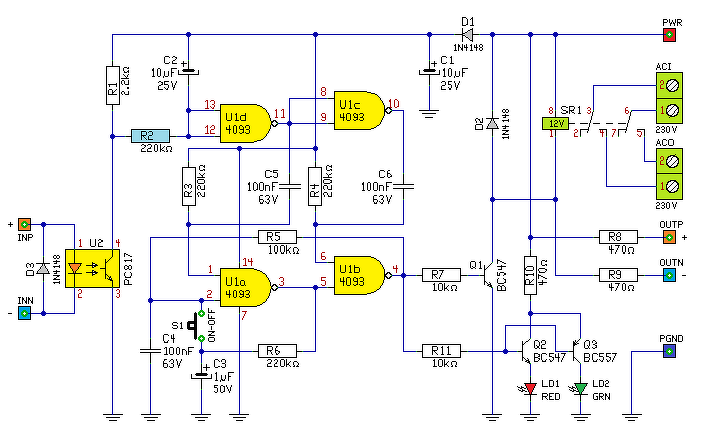
- Minden erősítőben ez a fokozat lenne, persze készenléti 12V tápról üzemeltetve. - A nyomógombbal ki-be lehet minden fokozatot kapcsolni. -Ezen felül, ha az INP és GND pontot rövidre zárjuk, akkor némi késleltetés (R2*C2) után bekapcsolja a relét. És ekkor az OUT kimenet alacsony szintre vált, ami a következő fokozatot kapcsolja. (Természetesen ez kikapcsolásra is igaz.) - Nincs AUT/KÉZI kapcsoló. - Ha a készenléti táp GND/PGND pontja nincs az erősítő táp GND pontjával közösítve, akkor nem tud földhurkot létrehozni. Ha viszont valamilyen okból ez közös lenne, akkor célszerű optocsatolót alkalmazni a bemeneten. (De ha gondolod hozzárajzolom, azt hogyan kell kialakítani.) A hozzászólás módosítva: Júl 9, 2019
Hello!
Tökéletes megoldás. a 12V készenléti táp adott minden berendezésben, kis nyák trafó révén. Próbáltam értelmezni a leírást, alább csináltam egy ábrát is. (Elnézést a rossz minőségért) Esedleg egy duo led támogatást tudsz beiktatni, továbbá biztos ami biztos az opto-s leválasztás is jó lenne.
Hello! Nem tudom a "duo led" alatt melyik típusra gondoltál, de megrajzoltam.
Hello!
Tökéletes lesz! Már tervezem is a NYÁK-ot.
Hello!
Egy olyan kérdésem lenne hogy hogyan lehetne a mellékelt kapcsolásban a bekapcsolást kicsit megkésleltetni? Köszönöm
Hello! Kb. sehogy. Mert ha megnézed a kapcsolást, a pozitív visszacsatolás, közvetlen a relé felől érkezik meg, a 2,7k ellenálláson keresztül. Ez biztosítja az információ tárolását, hogy megnyomtad a nyomógombot. Ha pedig a relé meghúzását késleltetnéd, hosszabban kellene nyomni a nyomógombot. A 10µF pedig elveszítené a töltését amivel billenti az áramkört.
Tehát ahhoz hogy a relé később húzzon meg, külön kellene választani a tárolást és a relé működtetését. Egyébként a "kicsit" nem lehet értelmezni mint időt. Mint ahogy a kérés is érdekes, mert a nyomógomb megnyomása mint indítás csak a megnyomás pillanatában van. Ehhez képet pedig késleltetni a meghúzást, milyen előnnyel jár? De gondolom Te tudod mi a cél és az értelme, csak nem írtad le és nem paraméterezted.
Köszönöm szépen a válaszod proli007.
A "kicsit" úgy értem, hogy a nyomógomb megnyomása után 1-2 másodperc elteltével húzzon be a relé. Újbóli megnyomása eseten pedig egyből engedjen el. Ha nem túl nagy kérés tudnál esetleg ajánlani nekem egy ilyen jellegű egyszerűbb kapcsolást, behuzott-elengedett állapot led-es visszajelzessel. Köszönöm a segítséged.
A tápfesz mekkora lesz? Ez az 5V vagy más?
A behúzott-elengedett állapot alatt, két Led-et értesz? Egyik mikor húz, másik mikor ejt a relé? Integrált áramkör is lehet benne, vagy ragaszkodsz a tranyókhoz?
12V. Igen, kettő leddel, ahogy mondod. Hát ha kérhetek szemtelenül sokat tőled, mindkét jellegű érdekelne, tranyós, IC-s egyaránt.
|
Bejelentkezés
Hirdetés |




). Az újabbakban a mechanikát egy elektronikus áramkörrel kiváltották. 








