Fórum témák
» Több friss téma |
Akkor szerintem egyenlőre megpróbálkozok az 555-ös PWM-es rajzzal,utána még valahogy mérhetővé kell tennem a szekunder oldali feszültséget. (talán feszültség osztó?)
Igen, osztóval kell. De ha szerzel egy EMG Type TR-1402-es csővoltmérőt nagyfesz mérőszuronnyal...
![]() Ami lényeges, hogy jó mérőszuronyod legyen. Van olyan is, ami DVM-hez is jó, csak ismerni kell a DVM bemenő ellenállását, hogy a mutatott értékből, ha kell ki lehessen számolni a valós feszültséget. Csak szűrt egyenfeszt mérjél, mert a nagyfrekis váltófeszt a DVM nagyon pontatlanul fogja mutatni. Vagy esetleg magad is építhetsz mérőelőtétet nagyértékű, nagyfeszültségre készített ellenállásokból (Lomexben is van ilyen), csak nem könnyű. Sok forrasztás kell, illetve a jó, koronázás- és szivárgásmentes, életvédelmileg is megfelelő kivitel. Upd.: nagyon lényeges, hogy a mérőelőtét ne terhelje meg nagyon a feszültségforrást, különben csúnyán meghamisítja a mérést! Gigaohmos előtéttel számolj... És ha nem csupán előtét, hanem osztó a cél, akkor az osztó alsó tagja nem lehet akármilyen nagy, mert ha nagyobb ellenállású, mint a DVM bemenő ellenállása, akkor a DVM beterheli és ugyancsak hamisat fog mérni. A hozzászólás módosítva: Jún 26, 2016
Leginkább analóg módon akarom majd mérni a feszültséget,mivel olyan műszert könnyen találni még. Másrészt pedig jól fog kinézni az analóg tükörskálás műszertől a tápegység.
sziasztok,
Nem egészen ebbe a topikba tartozik a kérdésem, de hátha tudtok rá válaszolni. 10KV és 5KV os nagyfeszültségeket, hogyan tudunk lecsökkenteni 12V-5V ig terjedő feszültség értékre a legkönnyebben, trafózgatás nélkül? Bárkinek bármi ötlet, vagy kapcsolás?
Sima feszültségosztóval.(Megfelelő értékű, teljesítményű, ellenállások alkalmazásával.)
Ha csak mérésre kell, ellenállásos feszültség osztóval.
Már javasolták a fórumon, igaz, hogy az ionizátoros topikban. Régi CRT televízióból kitermelt fókusz potenciométer a legjobb: Mert az általában 25- 60 Megohm körül szokott lenni, eleve nagyfeszültségre tervezték, tehát nem húz át a menetek közt, mint egy sima ellenállás, néhány tíz kilovoltig simán használható, csupán a hitelesítés az egyetlen gond, én például megmérek vele valamit 1000 V alatt, amit még sima multiméterrel is meg lehet mérni, azután ugyanazt a fókusz potméteren keresztül, ha épp nem is nagyon pontos, de nagyságrendeket már nem tévedek vele.
A hozzászólás módosítva: Szept 5, 2016
Üdvözletem!
Nagyfeszültséget szeretnék csinálni. Van egy szkóp, aminek a nagyfesz trafóját szeretném pótolni. 2000 voltra lenne szükségem. A linken szereplő trafót beszerezve lehetséges azt olyan módon meghajtani, hogy a kimeneten ne a névleges nagyfesz legyen, hanem kisebb, csak 2000 volt? Trafo_1 Trafo_2 Köszönöm!
Persze, ez ránézésre egy flyback trafó. 50%-nál kisebb kitöltéssel hajtva csökken a kimenő fesz, de emellett a tápfeszt a kisebbre választva máris jelentősen csökken a kimenőfesz is. Akár egy 555-tel kivitelezett változtatható kitöltésű négyszöggenerátor is alkalmas rá, ami meghajt egy megfelelő FET-et. Ilyen rajzok meg vannak itt a fórumon.
Az első linken szereplő trafó ígéretesebbnek látszik, mert el van szeparálva a primer a szekundertől. (Ilyenre én is beruháznék pár darabra, csak sajnos én nem vagyok ilyen ali-s. Esetleg privátban beszélhetnénk róla?) De akár egy régi tévé sorkimenő trafója is jó ide, pontosabban a "malomkerék", meg a vas. A primert azt méretezni kell hozzá - tápfeszfüggő.
Bármelyik csöves monitor nagyfesz trafója jó lehet hozzá. Elsősorban a monokrómok, az kisebb és a feszültsége is kisebb. Benne van az egyenirányító is. Az áram is kevesebb egy szkópnál, mint a monitornál, ahol az egész képernyőt be kell tölteni, nem csak vonalat kell húzni.
Csak a meghajtást kell hozzá igazítani.
Mindkettőtöknek köszönöm a választ. Akkor beruházok rá, és egy 555-tel és egy FET-tel megpróbálom kicsikarni belőle a 2000 voltot.
Monitortrafó ingyen van.
![]() Igaz, itthon másfél dollárért még a Posta se viszi odébb. A hozzászólás módosítva: Máj 3, 2018
Egy már "hatástalanított" katonai éjjellátó újra üzembe helyezésével kapcsolatos beszélgetés folyamot töröltük.
Kár volt, mert semmilyen törvénybe ütközőt nem tartalmazott a beszélgetés. Egyébként pedig nem érdemes foglalkozni vele, nekem volt, de elég nagy fényerő kellett ahhoz hogy lásson is az ember vele valamit. Bár, a mai infraledek világában már lehet hogy máshogy nézne ki.
Sziasztok!
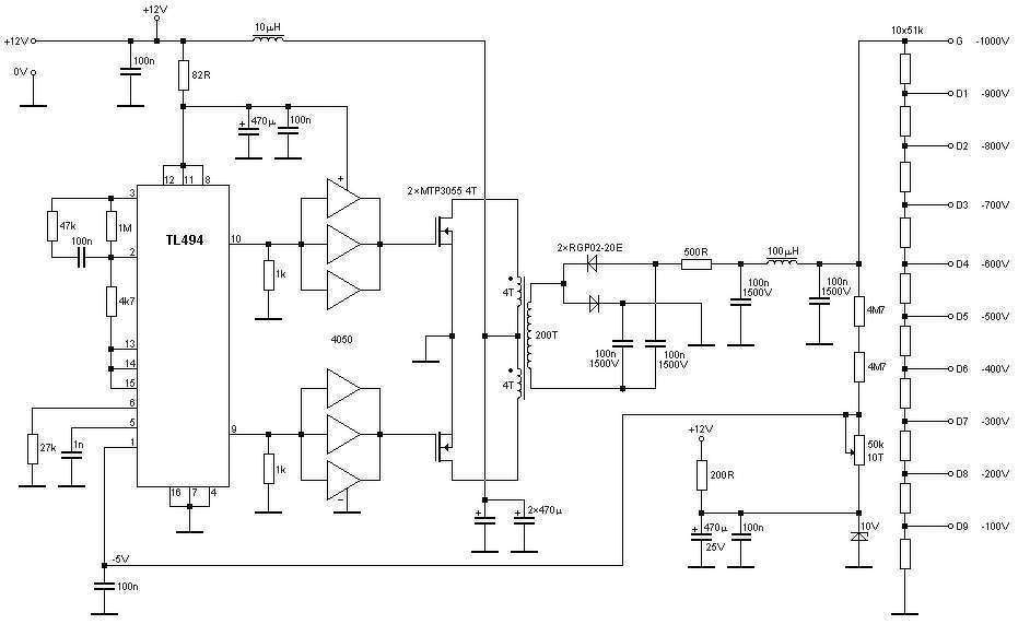
Témában járatos szakembereket kérdezem, hogy a mellékelt tápegység működőképes-e? Főleg a tekercsadatokra és persze a kapcsolástechnikára vagyok kíváncsi. Illetve ha megnövelném a szekunder tekercs menetszámát 300 menetre és persze a visszacsatolás osztóját is átszámolnám akkor ki tudnék-e belőle húzni 1,5kV-ot és max. 2mA. Gondolom a 50k-s potival egy szűkebb tartományon belül tudom szabályozni a kimenő feszültséget. Nekem az volna a tökéletes, ha ezt 800-1500V között tudnám szabályozni. Gondolom, ha a trafó primerére érkező 12V-ot szabályozhatóvá teszem akkor azzal szélesebb tartományban is szabályozhatom a nagyfeszültséget. Forrás: powersupply33.com A hozzászólás módosítva: Ápr 20, 2019
Miért ne lenne működőképes, teljesen korrekt a kapcsolás.
A transzformátor szekunder feszültsége áttétel kérdése. Úgy is lehet számolni, hogy a feszültségnövelés arányában növeled a szekunder menetszámot. De ki is számolhatod. Ha feltételezed az 50 % -os kitöltési tényezőt (ez lesz a szabályzás közepe) akkor ehhez számolod a trafó áttételét a tápfeszültség, és az elérni kívánt feszültség arányának megfelelően. A visszacsatoló ág osztását is ehhez kell igazítani. meglehet a számítás nem lesz túl pontos, de úgyis lehet a feszültség állító potméterrel korrigálni.
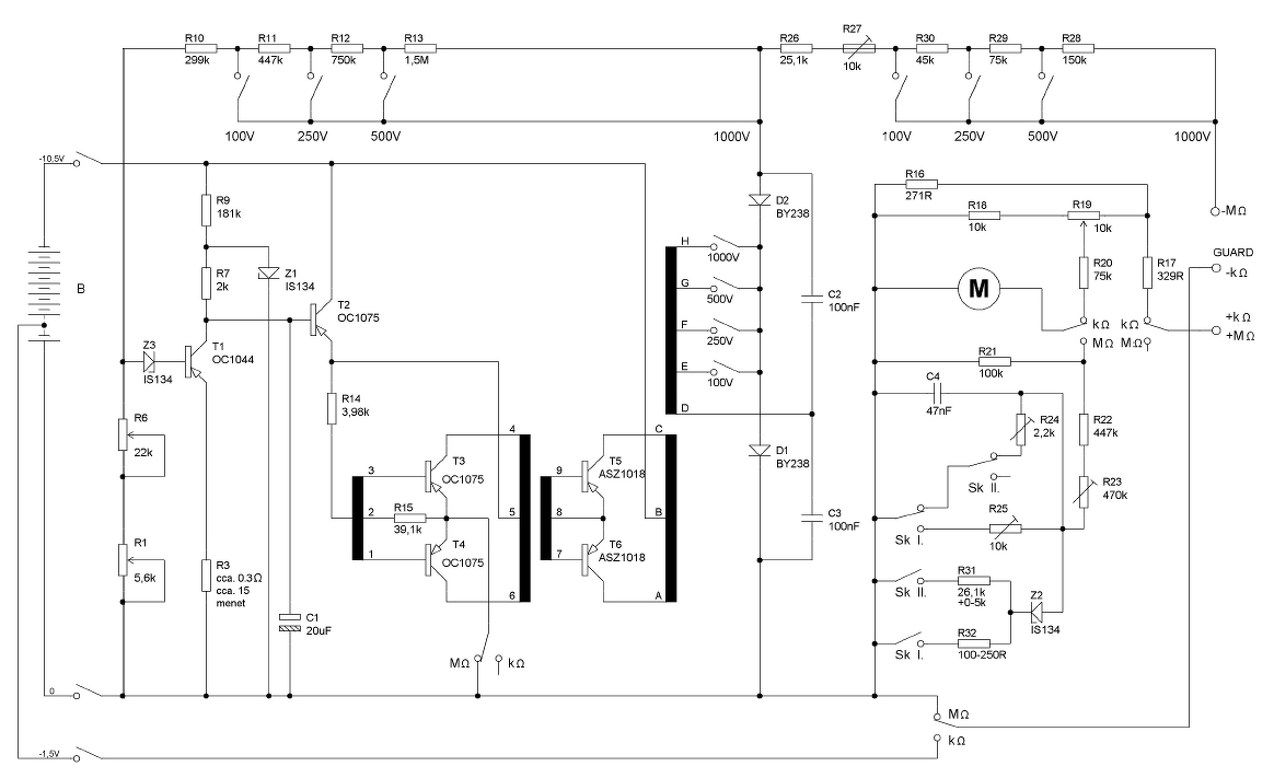
Kétféle módon szoktak előállítani egyszerűen szabályozott nagyfeszt, az egyik a pwm ami a rajzodon is van, bonyolultabb de pontosabb. A másik, hogy fognak akár egy mezei astabil multivibrátort, és nem a kitöltési tényezőt változtatják a primer oldalon hanem a tápfeszültséget. Erre is mutatok egy példát, ilyen pl. a Ganz XS szigetelésmérője.
A T3-4-5-6 az oszcillátor (ami lehet egy multivibrátor is két tranyóval), a T1-T2 pedig az R10-11-12-13 osztó felöl jövő feszt szabályozza a Z3 zéneren keresztül. Én kipróbáltam ezt multivibrátorral és működött is, csak nekem nem volt kellően pontos a szabályozás, mert egy műszerhez kellett volna. Tehát a pwm jobb. A rajzon amit csatoltál a 4050 elhagyható, helyette elég egy komplementer emitterkövető tranyókkal, de ide igazából még az sem kell az alacsony teljesítmény miatt, elég csak egy PNP tranyó a gate kisütésére, a töltését a 494 is ellátja. De ha tényleg pontos feszültség kell, és lehetőleg zavarmentes, akkor még jobb építeni arra az 1500V-ra egy labortápot, és annak oda állítod a feszültségét és áramát ahova akarod. Az EM-1 nevű labortápom alkalmas ezen átalakításra, csak olyan FET kell bele ami elviseli azt a feszültséget.
Ha egyszerűet és olcsót akarsz, akkor van egy másik alternatíva is.
Link. Veszel 3-4 darab linkelt trafót. A primereket úgy variálod, hogy a rendelkezésedre álló hálózati trafóról meg tudjad hajtani. A szekundereket sorosan kötöd és rá egy feszültségkétszerező egyenirányító. Egy esetben én is ugyanezeket használtam egy lepusztult szkóp megmentésére.
Köszönöm a válaszokat mindenkinek! Akkor előkeresem hozzá az alkatrészeket. Még egy kérdés felmerült bennem, ehhez jó olyan ferritmagos transzformátor aminek a középső oszlopában nincs légrés?
Szabadonfutót amiben nincs stabilizálás semmiképp nem akarok, egy műszer "lelke" lesz ahol fontos a stabil feszültség. Pár volt ingadozás már teljesen meghamisítsa a mérést, bár most csak kísérletezés lesz ahol nem fontos a stabilitás. Labortápot nem nagyon szeretnék rá építeni, túl sok munka és felesleges. Egyszer fog kelleni beállítani a nagyfeszültséget, utána már nem nagyon lesz állogatva. Nem titok a felhasználás, egy fotoelektronsokszorozót fog meghajtani, ami egy (jó eséllyel) olcsóért beszerezhető ú.n. plasztik szcintillátort fog figyelni. Ez egy szcintillátoros sugárzásdetektor lesz. Most először csak CPS-t fog mérni itt még nem olyan kritikus a nagyfeszültség pontossága, és stabilitásának sem kell atompontosságúnak lennie, de ha később spektrummérő kerülne hozzá kiegészítésnek ott már nem ingadozhat a nagyfeszültség.
1.500V és 2mA nem akkora kihívás.
Sokféle úton össze tudod legózni a fiókból. Akár sokszorozóval is. A "nincsen légrésre" vonatkozóan, ha arra gondolsz, amit "astabil multibrátornak" nevezett Gee lee mester, ott a működési elvhez tartozik a vasmag telítődése. Nagyon jóindulatú kapcsolás mellesleg.
Mivel ellenütemű a meghajtása, nem szükséges légrés.
Köszönöm!
Még annyit szeretnék kérdezni, hogy nekem IRF840LC MOS-FET-em van itthon, azt látom, hogy az eredeti a rajzon logic level típusú, de mivel az áramkör 12Vról működik itt gondolom nem lényeges. Ezeket az IRF840-eseket nátrium lámpa előtétből bontottam, használhatom ebben a kapcsolásban? 4050 helyett használhatom ezt a két tranzisztoros MOS-FET meghajtót? Valahol megvan a MOS-FET-ek eredeti meghajtó IC-je (valamilyen IR gyártmány DIP-8 tokban) de most marhára nem találom őket, keressem meg inkább és építsem be azt, vagy ez az egyszerűbb is megfelel mondjuk BC337/327 párossal? A hozzászólás módosítva: Ápr 20, 2019
A 840 is jó lehet, de nagyobb vesztesége lesz mivel nagy az Rds on-ja. Oda kisebb feszültségű és nagyobb áramú, azaz kisebb vezetési ellenállású feteket szoktak tenni, mint pl. az IRFZ44. De mivel itt nem több száz wattról van szó hanem csak néhányról, ezért megfelel.
A komplementer tranyós buffer fokozat tökéletes. A trafóra kell a primer oldalon egy RC snubber tagot tenni, értékét kísérleti úton kell meghatározni mivel elsősorban a trafó szórási induktivitása, valamint a szerelési járulékos induktivitások határozzák meg, egy ugyanilyen kivitelű autós erősítő tápjában 22 ohm 4,7nF szokott lenni. Azt pedig gondolom tudod, hogy mivel push pull felépítésű a táp, a két primer tekercsnek a lehető legszorosabb csatolásban kell lennie, azaz együtt kell őket feltekerni, majd utána kell a végeiket szétválasztani.
Köszönöm!
Van itthon IRFZ44 is, beleszereltem azt is. Már félig össze is raktam, a trafó még nincs rákötve és értelemszerűen a szekunder kör is hiányzik a visszacsatolókörrel együtt, de már kipróbáltam a többi részt és szépen működik. A visszacsatolást labortáppal szimuláltam, látszik, ahogy PWM-el szabályoz.
Van egy ilyen bontott tápom, kipróbáltam - működik. LCM3-al mértem az induktivitásokat, minden tekercs egyik kivezetését kiforrasztottam. Ezeket mértem: L5=680uH, Tr2szek.=635mH, Tr2prim=-3,4uH !! Újra kalibráltam a műszert, rövid-zárban 0uH-t írt ki, de a primert most is -3.4uH-nek mérte.
Gépkönyv szerint a 36-os ponton 10usec-os 1500-1800 V-os impulzusok vannak kb 50usec követési idővel. Szimulátoron próbáltam modellezni a TR2primer tekercs más-más értékeivel, de nekem csak 10-270 V-os kimenőfeszültséget sikerült produkálni a szekunderen. (10V a 3.4uH-s beállításban volt.) 1. Valaki tud erre a jelenségre magyarázatot? (Engem zavar, ha valamit nem értek..) 2. Milyen meghajtást javasoltok, mert szeretném a kimenőfeszültséget szabályozni. A sokszorozó után kb 4-10kV között. Égető tápegységKedves fórumozók,egy nagyfeszülségű égető tápegység megépítésében szeretném kérni a tanácsotokat. A táp lényege, hogy kimenetén űresjáratban 2,5-3kV feszülséget adjon, majd miután begyulladt az ív, azt 20A árammal táplálja. A csatolt kapcsolási rajz szerintetek mennyire működőképes? Mit javítanátok rajta? A berendezés használatának veszélyeivel tisztában vagyok és az adott feszülségszintre minden képesítéssel rendelkezem. A segítséget előre is köszönöm! A hozzászólás módosítva: Feb 1, 2025
Szerintem hibás a gondolatmeneted . A nagyfeszültség maximum a begyujtás pillanatáig lesz meg , azután a kialakuló (4,5R )"felületi" ellenállás rövidre zárja a nagyfesztápot ami valószínűleg ezen a terhelésen rövid idő alatt elfüstöl . Mit szeretnél égetni ilyen magas feszültséggel és ekkora árammal ? Ha az égetéshez elég a 90v 20A akkor a begyujtás pillanatában (vagy azután rövid időn belül ) le kell kapcsolnod a kimenetről a nagyfesztápot .
A hozzászólás módosítva: Feb 1, 2025
Nem égne ki a mivel a trafók zárlati teljesítményét L1 és L2 folytótekercsek korlátozzák. Földkábelek hibáinál előfordul, hogy a nagy impedanciájú (néhány kOhm) hibát át kell alakítani kis impedanciájúvá (200Ohm alá), hogy müsszerel kimérhető legyen a hibahely. Ezt nevezik kiégetésnek és erre a célra szeretném használni.
A hozzászólás módosítva: Feb 1, 2025
|
Bejelentkezés
Hirdetés |















