Fórum témák
» Több friss téma |
Fórum » Csöves erősítő készítése
Ne feledd betartani a fórum viselkedési szabályait, és a topik megmaradásának feltételeit. [link]
A téma átmenetileg fagyasztva lett, hozzászólni nem tudsz!
Egyébként anno még a forrléces feketére mázolt kimenőt használtam először, és az volt a legjobb. De csak 1 db van belőle már. A későbbiek (köztük a sztereó Pacsirta kimenői ECL86-hoz) sokkal gyatrábbak voltak.
Majd akkor meghallgatjuk ezek mit tudnak. Most sírok az EL156-ok miatt.
Szerintem két GU50 is PP-ben röhögve letolja a 100wattot. Jó minőségben meg az 50-et.
Ezek azok a kimenők amik tőlem származnak?
Az egyik Tőled, a máskat, a párját köbzoli adta. Igaz az áttétel alapján 5ohmra illeszti a pcl86-ot.
Ezt mondom én is
Meg ilyet könnyebb beszerezni és sokáig lesz még. Meg occccsó Az alu sapekokat leszeded majd?
Hja, hogy ne lássák, hogy úgy széthajtottad, hogy már gázos, mi?
A kapcsolás megvan már? Gondolom PP. Hány wattot veszel ki belőlük?
Üdv mindenkinek!
Én csöves tv-kel szórakozgatok de a kérdésem szerintem itt is helytálló: azt hogy tudom megnézni hogy egy cső működik-e? azon kívül hogy beszerelem valamibe, csak mert van egy csomó csövem és nem tudom h működnek-e előre is köszönöm
Köszönöm szépen!
és az vajon mindegy hogy hány volttal próbálom, mármint egyenárammal, mert adapterem 75 voltig van
Szép cső! De ritkaság, belső felépítésre akkora lehet, mint a PL519, vagy a 6P45Sz, bele lehetne szeretni, de ha megépítenéd pp-ben, és csak egy cső beadja a kulcsot, dobhatod ki mind a négyet. Akkor már inkább a 6P, vagy a GU, bból van még dögivel. Én PL519-el 120w-osat csináltam annó APX kimenővel... pedig annak az anóddisszipációja csak 40w. 6P-nek 45w.
Ha valaki értene az üvegmegmunkáláshoz, és lenne vákumozó berendezése, meg getter anyaga, a legrondább csőből is istent faraghatna...
Na most már tényleg elkezdek trafót gyártani, nem csak a számat jártatom
9cm2-es magom van hálózatinak ( EI92). Ezzel sztem 60 wattot bőven tudok kiszedni a secunder oldalon, és az erősítőben lévő 6 cső teljesítményigénye, erősen felkerekítve 60 watt.Néztem az EAG AE233 (AE210) hálózati trafó adatait! Ez is 9,2 cm2-re van tekerve ( igaz M74-es mag ), 60 Watt teljesítményfelvétel van megadva, és a tekercsadatok : primer 2x572 menet 0.35 -ös huzalból ( ez nekem azért jó, mert 0.35-ösöm van 10 kiló ) Bár képlettel számolva nekem kicsit több jött ki, 1439 menet, mondjuk 230 voltra számolva. A secundert is 0.35-tel tekerem, az biztos bírja ( meg ilyen van ), kérdés, hoyg beleférek-e az ablakba. primerrel, anódtekerccsel elvileg igen, a fűtés már necces, az max megy külön trafóra 16 watt összesen, Ei60-as vasam meg van 40 kiló ![]() 0.8 Teslával számoltam a gerjezstést! A Huzalátmérőket még mindig nem tudom kiszámolni, mert nem tudom honnan kapom meg adott trafóhoz az áramsűrűséget, úgyhogy az marad táblázatból ( meg 0.35, mert ugye az van )Úgyhogy lépek tekerni Idézet: „Aztán az első megnézed a csövit,nem e fehéredett ki belül,ha igen kuka,mert törött,vagy repedt.” Ha kifehéredett, akkor Müszi Gyűjteményében a helye
Na ilyen csöveim vannak:
TUGSRAM EF80 EF83 ECH84 PCC189 PCF80 PY88 PL500 Segítséget kérnék ugyanis sehol se találok hozzájuk katalógust, és a fűtést szeretném megkeresni rajtuk Előre is köszönöm
Próbáld ezt...
http://www.hupse.eu/radio/tubes/IndexValves.htm
Az erősítődben? az nagyon rossz.
Hogy sikerült? Nálam egy baleset folytán egy ECC85-ös és 3db EL84 tőbe eltört. Szidtam rendesen magam
Tuti hogy azzal a láncfűrésszel csináltad.
Na tekertem :
Bővebben: Link Bővebben: Link Elég sötét képek ![]() Még talán egy kis áramú fűtés elfér rajta a varázszsemeknek, de az El84-eknek, és Ef86-oknak sztem külön fűtéstrafót kell készíteni
Akkor mit szólsz ehhez, amit csatoltam? A veteményes kertben találtam az eper között ... Valami trioda-pentoda volt
(sztem ECL86 )
Nem vészes! Kis szappanos víz, bambis üvegbe bele, levegőt tüdővel kiszippant, és ha a fűtés nem szakadt, mehet vissza az erősítőbe!
Sziasztok!
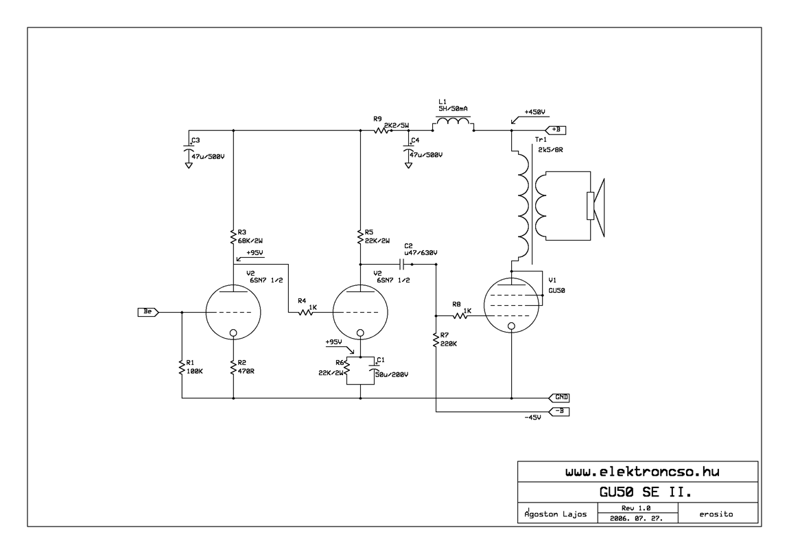
Egy sztereó GU-50 SE-t szeretnék készíteni, és szükségem lenne néhány infóra. Többen említettétek hogy nem jó az elektroncső oldalon található kapcsrajz. - Tudnátok egy "bevált" rajzot adni? - A meghajtást elintézhetem egy ECC85-tel? - A hálótrafó mekkora teljesítményű legyen? üdv.: Müszi
Én is összekaptam magam és szétszedtem 6db képkimenőt (EI 66 B majdnem). Kettőt megtekertem hangkimenőnek, de csak 3*600 menetig tartott a türelmem 0,23-assal (még gyakorolnom kell, eredetileg 2400-at akartam) (már mindegy, 6C19P triódához jó lesz SE-ben kb. 2,5 W.) Szekunder 2*64 me. 0,5-ös párhuzamban.
Kipróbáltam őket PCL 86 SE-ben, nagyon szép hangja van (lényegesen jobb a gyári TV trafóknál). Érdekes, hogy az épkézláb formájú 100 Hz-es színuszhoz ki kellett venni a légrést, sőt fával össze kellett ütögetni a lemezeket (persze így is van légrés, csak sokkal kisebb, mintha beleraknák egy 0,1 mm-es papírt). A felszabaduló SM 74-ek 6C41C SE-hez lesznek felhasználva, a PCL-t meg vagy visszacsatolom vagy tekerek mégegy pár kimenőt 2400 menettel képkimenő vasra. Eddigi tapasztalataim alapján ennyi körül lesz a legjobb hangja, jó frekimenettel úgy, hogy nem kell a kimenőről visszacstolni.
Néhai nagyanyám régen a virágoskertbe "csavarta be" a kiégett izzókat. Az egyik műveletnél nem igazán volt puha a talaj, és eltört. Szegény, hetekig nem tudott rendesen fogni a kezével. És leszokott erről, sőt a meglévőket is kikukázta.
Mi nem mondtuk, hogy az a rajz nem jó.
Természetesen, jó az ECC85 is, de akkor a munkapontokat be kell állítanod. A hálózati trafódnak fedeznie kell a csövek fűtőteljesítményét, és az anódteljesítményét. Erre számolj még rá valamennyi tartalékot.
Konkrétan mit kéne módosítani, hogy ECC85-öst használhassak?
100VA-es trafó elég neki sztereóban? |
Bejelentkezés
Hirdetés |











