Fórum témák
» Több friss téma |
Fórum » Csöves erősítő készítése
Ne feledd betartani a fórum viselkedési szabályait, és a topik megmaradásának feltételeit. [link]
A téma átmenetileg fagyasztva lett, hozzászólni nem tudsz!
Idézet: „Nem tudom milyen paramétert takar a minőségi, de lehet jó erősítőt építeni egy dobozba is, ha van is hangszínszabályzó, azt sem feltétlen fontos tekergetni)” Ha nem tekergetem akkor is ott van a jelútban, amit nem hasznosítok, csak jel/zaj viszonyt ronthatja. Jó phonohoz, megfelelő tápegység is kell! Nem alkalmaznám a végfokozat tápfeszültségét, csövek fűtéséről és az árnyékolás problémájairól már nem is beszélek.. Csöves RIAA külön dobozban, külső tápról.
Kimeneti impedanciát az előfok kimeneti fokozata határozza meg, függetlenül a rákapcsolt jelforrástól!
Az előfok bemeneti impedanciája állandó?
(Nem beszéltem az előfok kimeneti impedanciájáról. József által említett "jellemzőkről" írtam!) A hozzászólás módosítva: Jún 23, 2018
Igen, ha nincs soros ellenállás a különböző bemenetek előtt.
A preferált áramkörnek így néz ki a fogadó, bemenő része:
Ha, nincs ellenállás. Szokott lenni?
Ha nincs ellenállás, hogyan is illesztődnek a különböző bemeneti jelszintek, impedanciák? Elhiszem, hogy az előfok jó, és jót tesz a hangnak. De ezt az impedancia és egyéb illesztéses dolgot taglalva és a tökéletest keresve, ezen elv szerint, nem lehet ugyanaz az előfok jó egy CD lejátszó és egy kazettás magnó után kötve, mert valamelyik forrást "elilleszti" és "eljellemzőzi".
Idézet: „mert valamelyik forrást "elilleszti" és "eljellemzőzi".” Bocsánat, erre közbevetem: A kimenő jelszintben minden valószínűség szerint, ezért van a potméter, korrigálni. A tanulság számomra, szinte mindegy miért, legfelejbb találgatom, vagy rácsodálkozom, de számomra a végeredmény számít. Jobb? Akkor lesz.
Lényeg: előfok bemeneti impedanciája jóval magasabb legyen a jelforrás kimeneti impedanciájától. Előerősítő kimeneti impedanciája legyen nagyon alacsony, jól terhelhető!
Igen, de szerintem nem minden eszközöd szeretne 100k-ra dolgozni. Az ideálist keresve, az adott eszközöd kimeneti impedanciáját is figyelembe kéne venni. Nem hiszem, hogy ez még akár pl. két dvd lejátszónak is azonos lenne.
Egy előfokkal max optimalizációról beszélhetünk, hogy a végfok/nak/felé javítja a "jellemzőket". A hozzászólás módosítva: Jún 23, 2018
Erről beszélünk oldalak óta.
A hozzászólás módosítva: Jún 23, 2018
I
Idézet: „gen, de szerintem nem minden eszközöd szeretne 100k-ra dolgozni.” 100k terhelés milyen jelforrásnak lehet kihívás??? Detektoros rádió is simán elfogadja. Kérlek mond el mire gondolsz! A hozzászólás módosítva: Jún 23, 2018
Idézet: „az előerősítő kimenetén mindig azonos jelemzővel jelennek meg a bemenetére kapcsolt források” Mit értesz "jellemző" alatt? Hang vagy elektromos paraméter? Erre írtam, ha a bemeneten nem lehet ideális feltételt teremteni minden eszköznek, akkor az adott "jellemzővel" rendelkező előfok kimenetén sem lehet.
Nem hiszem, hogy tudnék többet hozzátenni, mint amit olyan 10x leírtam kb.
Nekem nem (csak) műszaki bizonygatás kell, hanem gyakorlati tapasztalatok. Ezek megvannak, a karaván meg halad... ![]() A hozzászólás módosítva: Jún 23, 2018
Nem kihívás. Az ideális keresése volt a téma. Elvileg a jelforrást is ugyanugy "kényeztetni" kéne a terheléssel (az előfok bemenetével), hogy a legjobbat adja ki magából és a "jellemzők" rendben legyenek. Ha a végfok kényeztetve van előfokkal, akkor a jelforrás miért nem?
Ha érted a lényegét nem teszel fel ilyen kérdést!
Szerinted mi az ideális?
Nem írtad le tízszer. Szeretem ezt a burkolt lehüjézést. Fórum, ahol beszélgetnek az emberek, nem kinyilatkoztatnak. Néha egyszerűbb egy nemtudom. Mondták, hallottam, stb.
Tudod mit? Igazad van! Hülye vagyok az egészhez! Inkább kimegyek a gyerekekkel a játszótérre!
Mindenkinek további szép erősítőépítést! Idézet: „Elvileg a jelforrást is ugyanugy "kényeztetni" kéne a terheléssel (az előfok bemenetével)” Azt tesszük, ha nem terheljük, 100k bemeneti impedancia már túlzott "kényesztetés" minden jelforrás számára. A hozzászólás módosítva: Jún 23, 2018
Írhatta volna szebben is, az Ön orra nagy...
![]() Bizony vannak olyan dolgok, amik a mai tudás alapján nem írhatók le egzaktan. De mégis józan ésszel el kell hinnünk, hogy a dongó mégis csak repül, mondtak akármit a az aero dinamika és a fizika tudósai. Vagy vannak természetgyógyászok, akik sikereinek legalább 80%-át az orvostudomány nem igazolja, nem tud mit kezdeni vele, azon kívül, hogy a sok helyet, eredménytelenül megjáró beteg mégis meggyógyult. Tehát, ha valaki nem hisz a saját, vagy mások fülének, szemének, szíve joga. Erre értettem a a karavántot... ![]()
Múltkorában boti2 Kolléga beszámolt néhány csatoló kondenzátoros tapasztalatáról.
Hasznos infók. Aztán van egy szegmense a NOS alkatrészeknek, mégpedig a hamisítványok. Már 8 éve olvasható volt egy "Neves" hangásztól forgalmazott csatolókról, hogy fake. Jelenleg magyar pénzben 25 ezer lett párja, nemrég jóval 30e felett volt. ... és még mindig akadnak verebek! ...és dícsérik orrvérzésig, mert nagy úr a képzelet. Csak azt kell képzelni, hogy nagyon régi, nagyon márkás és nagyon drága (tehát jó)... Máris a szférák zenéje sramli hozzá képest. ![]() Óvakodj! Verebeknek!
Olyan jót derültem. mert van, aki nem ismeri el, hogy palira lett véve, hanem persze, csakis, aaaaaz övé eredeti...ja. Látszik a dobozán. Eddig el voltak falazva egy azték piramisban, maga Huitzilíhuitl uralkodó saját készletében volt egy fekete kosárral, ettől jött be legjobban az esőtánc...
Az autentikus vélemények ezzel kútba is esnek. Az jut eszembe róla: - Szomszédasszony, mi baja a lányának? Hallom, fekvő beteg! - Igen, sajnos inaszakadása van... - Értem, ersze, ersze...
Sajnos tipikus mentalitás mostanság kis hazánkban, hogy mindig a háta mögött beszélik ki az embert, olyan helyzetben, vagy helyen (pl most itt he-n), ahol a nevezett személy nem tud hozzászólni a dologhoz, vagy megvédeni magát.
Miért nem inkább az építés öröme, mintsem a kötözködés, egymás alá vagdosás. Ha valakinek sikerül valamit összehoznia, beszereznie azt fikázzuk folyamat? A háta mögött? Nemár.. Mióta lett itt divat, hogy lefikázzuk azt, aki másik fórumon megoszt valamit? Ezért nem osztok már meg semmit itt, mert ha netán előkerül egy jobb minőségű alkatrész (pl jantzen kondi), a nagy tudású hifi guruk egyből fikázni kezdik hogy nem éri meg, nem hoz sokat hangilag stb, holott sose próbálták ki..
Nem igazán értem, mi közöm ehhez.
Tényekről beszéltem, nem véleményről - részemről. Ja, meg véleményről, a Nagy Autentikusok tesznek és hogyan válnak hiteltelenné. Van ilyen sok ám.
Én egy-két jelenségről írtam, írásom figyelmeztetés azoknak, akik az ilyen dolgokat és pl. a dongós hamisítást eddig nem ismerték. Aki pontos személye(eke) lát mögötte, véd, elfogultságnak tekintem. Ami mindenkinek szíve joga.
A hozzászólás módosítva: Jún 30, 2018
Egy fontos kérdésem volna még: Melyik földrész, melyik ország, melyik fórum, melyik link és nicknév alapján sérelmezed a soraimat? Ha nincs ilyen a hsz-eimben, az azt igazolja a fenti megállapításaim igen sok személyre illenik...
Ha Kínában egy fórumon azt állítja egy valaki, hogy nála az erős éjféli napsütés rezonál a kábeltévés adáskor, akkor én ezt csak akkor írhatom meg - minden hivatkozást, azonosítást mellőzve - ha az illetőt meghívom az általam is látogatott más fórumra, vitassuk meg? Továbbiakban nem kívánok OFF-olni és kérem a Moderátort, a nem ideillő párbeszédeket törölje. Sajnálom, hogy a hsz-eim nem érték el céljukat, megóvni szélhámosoktól, árusoktól fórumtársakat.
Koty,koty, mek, mek!
Józsikám, egész éjjel nem tudtál aludni, vagy reggel ez jutott a kávé mellé? Nem értelek benneteket. Belelovaljátok magatokat olyasmibe, ami nem ide való. Mért nem lehet sértődötten hallgatni! Mért kell a moderátort bírónak hívni, egy ilyen gyerekes vitához. Részemről ennek a dolognak egyszerű a leirata. Ha valakinek nem jó a konfekció, hát csináltasson magára, magának, szabónál ruhát, vagy varrjon magára. Ha pedig más ehhez hozzátesz, hozzászól, arra meg nem kell haragudni, mert mindenki mást képzel a tükörben látottakról. Mek-mek
Szerintem a nagy impedancia eltérés, jelentősebb linearitási hibát okoz. A hallhatóra gondolok nem a mértekre. Megoldásnak a terhelhető kimenetet gondolom, illetve az impedanciaátalakító előfokozatot. A többivel meg szabóhoz praktikus menni. Ha különböző forrásokat akarunk házasítani, nosza építsünk hozzá annyi előerősítőt, ahány eltérő kimenetű forrás van. Ne akarjuk a dagadtra és a soványra ugyanazt a ruhát húzni. Hiszen a szelektív antennaerősítők esetében is léteznek a csatorna blokkok, a keverőpulton is párhuzamosak a csatornaszabályzók, stb....
Biztos bennem van a hiba, de nem értem mondanivalód lényegét.
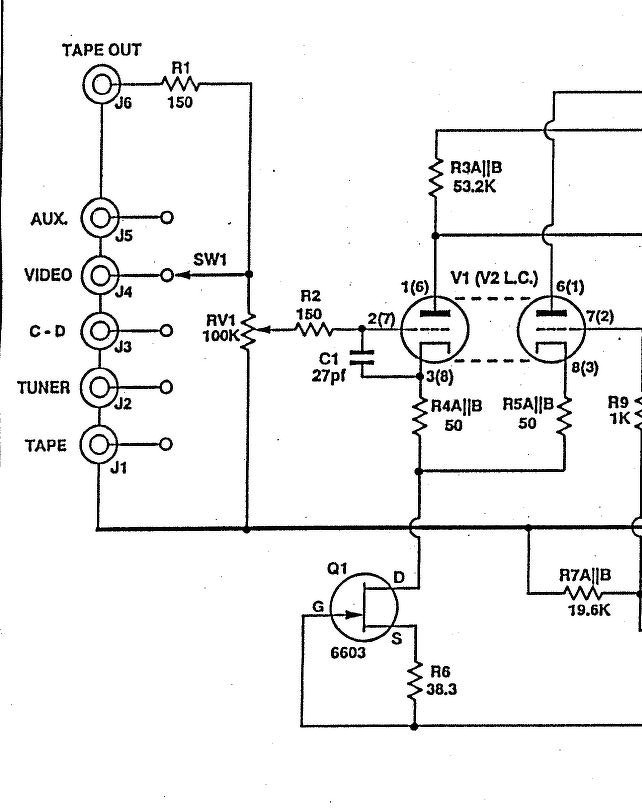
Kimeneti impedancia mértékét az adott vonali erősítő meghatározza. (Csatoltam a jelenleg használt erősítőm kimeneti paramétereit.) Bemeneti impedanciát már könnyebb módosítani. Lényeg, hogy a jelforrás kimeneti impedanciáját ne terhelje. Magasabb bemeneti impedancia hátránya (pl.100k felett) ronthatja az erősítő jel/zaj viszonyát, nehezebb zajmentesre megépíteni (10k-50k ami könnyebben kezelhető). Antennaerősítők illesztését ne keverd ide, ott más illesztési szempontok mértékadók.
"Mindenki másképp csinálja" (LGT?)
Mindenki másra esküszik ezért igyekszek a vitás hozzászólásokat el se olvasni. Sokáig ic-s áramköröket építettem. Nekem megfelelt. Ha másnak a tranyós vagy fees jön be hát na.
Skacok! Megártott a hirtelen meleg? Nyugalom!
|
Bejelentkezés
Hirdetés |