Fórum témák
» Több friss téma |
Fórum » Autóelektronika
Témaindító: sufni-tunning, idő: Ápr 19, 2008
Témakörök:
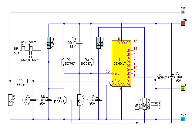
Hello! Tessék. Kb. 5 másodperc áll rendelkezésre, a két impulzus beérkezéséhez. Ekkor kb. 1sec impulzus képződik. Ha az első impulzus után 5sec idő alatt nem érkezek meg a második impulzus, akkor alapállapotba áll a számláló és várja az újabb két impulzust. Mint ahogy az 1sec impulzus kiadása után is alapállapotban vár.
A hozzászólás módosítva: Júl 15, 2018
Írtam egy pic programot : egy gombbal programozható a két tükör (külön-külön le fel mozgatás ideje) azután a tolatókapcsoló indítja a tükrök mozgatását . Hátramenetbe kapcsolva lebillenti a programozott állásig majd ha kiveszed a váltót üresbe akkor visszatérnek a tükrök . Ha beteszed majd rögtön kiveszed a hátramenetet akkor is végigviszi a programot tehát "bolondbiztos" (4 minirelé kell egy nyomógomb pár ellenállás egy 4 megás kvarc és a pic . ) Ha még aktuális a dolog ....
A hozzászólás módosítva: Júl 16, 2018
Szia! Köszönöm hogy gondolkodtál rajta. Megpróbálhatjuk megcsinálni. Most pár napra el fogok utazni és nem nagyon tudok majd vele foglalkozni. De utána, részemről rendben. Elküldöd a progit, meg a rajzot és csináljam meg?
Elvileg működhet, mert van egy Willem PCB-3-as íróm. Csak akkor fel kellene tennem egy régi gépre az XP-t, hogy tudjak vele írni. (Ja? Lejjebb olvastam, hogy megírnád nekem és elküldenéd.) Írd majd meg az árát légyszi! A hozzászólás módosítva: Júl 16, 2018
Sziasztok. Hogy tudom megálapitani egy távirányítós kulcsról hogy az jó e? Egy távirányítós kulcsom van a kocsihoz és ma reggel nem nyitotta ki az ajtót. (ellem csere megvolt).
Kis led kell hogy legyen rajta. Megnyomáskor világít vagy villog. Ha nem, akkor lehet hogy rossz. Ha igen, akkor fel kell tanítani szerintem.
Idézet: „Kis led kell hogy legyen rajta” Ez ebben a formában nem igaz. Nekem a Ford kulcsban sincs LED. Vettem egy 433 MHz-s adó-vevő párost olcsón az e-Bay-ről. A vevő adatkimenetére kötöttem egy LED-et. A kulcson a gombokat nyomva detektálható a távirányító jele. Adó-vevő
Szia. Kis led van rajta és villog is ám de nem lehet tanítani.
A megoldás biztos jó lenne de 1 hónapot várni......
Valami gyorsabb? (ettől függetlenül hálásan köszönöm szépen hogy leirtad.)
Egy hónappal előbb megrendelni! De kapható idehaza is.
Adó-vevő Ez a hiba többször elő fog fordulni, nem egy költséges dolog. A hozzászólás módosítva: Júl 17, 2018
Köszönöm. Megépítettem de sajna nekem behúzva marad. 2. Gombnyomásra kiadja a 12v ot de nem resetel utána. Mit ronthattam el?
A Q3, R5 és C4 alkatrészeket ellenőrizd. Azok felelősek a resetelésért, ha jól nézem a rajzot. próbára érints az R5-re párhuzamosan egy kisebbet, pl 10kOhm. Akkor el kellene engedni a relének vagy a Q3 bázisát a egy 10kOhmon tedd a pozitívra. Akkor elenged?
Jól mondja a Tomi, de méréssel is ellenőrizheted. Amikor a relé meghúz, akkor az U1 4-es lábán a szint magasra vált. Az R5-ön keresztül feltöltődik a C4 kondi. Ezt a feszültség növekedést Q3 mint emitter követő, "átviszi" az R4 ellenállásra. Vagy is ha feszültségmérőt kapcsolsz az R4-re (GND és emitterek közé), látható a feszültség emelkedése. Ez kb. 1 másodperc alatt megtörténik. Ha a feszültség eléri a tápfeszültség felét, akkor az IC Reset-elődik. Majd kb. 1sec idő múlva le is csökken a feszültség.
Esetleg meg kell nézni, hogy a C4 megfelelő polaritással került-e be az áramkörbe, hátha a fordított polaritás miatt nem képes feltöltődni. Esetleg szivárog. De mérésnél ez kiderül.. Ha csak egy impulzust adsz be, akkor ugyan ez történik a Q2 felől, csak 5sec idő alatt fog a feszültség kb. a féltápra emelkedni. Egyébként közben cseppet finomítottam a kapcsoláson, de mivel nem jelentkeztél úgy gondoltam érdektelenné vált a dolog. De hátha.. A hozzászólás módosítva: Júl 18, 2018
Köszönöm. Kipróbálom. Alkatrészeket is kellett rendelnem ezért a késlekedés. A mostanit amit csináltál nyákot már nyomtattam is. Majd rámelengetem egyre és kipróbálom. Nagyon köszönöm az eddigieket, igazán kedvesek vagytok. Fogom tesztelni.
Szuperek vagytok.Természetesen én néztem el egy rövidzárat. És pontosan az R5 egyik részén. Kiválóan működik. köszönöm!!
Az új kapcsolás viszont nem működik. Nincs 2. Nyomásra 13v sem. Megint én vagyok a béna?
Elég valószínű. De ugyan úgy kell eljárni, mérésekkel, mint előzőleg.
A kettő között csak az a különbség, hogy a C4 a táp bekapcsolásakor ellátja a Reset feladatot is, míg feltöltődik. Aztán a második gomb nyomása után kisül és ismét Reset jel keletkezik. Valamint a Q2-EN összekötés, megakadályozza, hogy a nyomógombbal a Q2 állapotnál tovább léptessük a számlálót. Tehát biztos hogy meg lesz az 1sec impulzus. Lehet nincs benne valamelyik kondi, vagy fordított a polaritása a C4-nek. De méréssel ez eldönthető. Az nem baj, hogy vannak gondok, így legalább gyakorolsz..
Eltört az egyik teherautónk ablaktörlő mechanizmusában egy rudazat, ezért az egész cserélve lett.
A kiszerelt régi egység motorját levettem, amit ha forgásra lehet bírni, tudnám valamire biztosan használni. De miként lehet egy ilyen motort elindítani? Lefotóztam a motort és a csatlakozóját is.
Szedd le a csigahajtás fedelét, ott vannak az érintkezők.
Kövesd végig, és rögtön rájösz, hogyan működik... A hozzászólás módosítva: Júl 20, 2018
Ez lesz a legutolsó, végszükségleti lehetőség. Az egység nem bontható roncsolás nélkül, szegecsek, és elolvasztott műanyag tüskék feltörése árán tudnám csak szétszedni.
Youtubon van róla videó, nézz szét ott.
Elfelejtetted ide linkelni a videót. Hol találom?
Mert nem linkeltem. Pl keresőbe beírod, hogy "wiper motor", máris adja a találatokat.
Az a lényeg, hogy van többféle bekötéssel is. Szerintem a te csatidon kettő megy a motorhoz, a másik három meg egy váltóérintkező, de nem mondom biztosra. Ellenállásmérővel amúgy kimérheted.
Van esetleg itt olyan ember, aki gyárt ilyen paneleket? Ha olyan 10 20 db kellene nekem? Nyilván nem ingyen
Hello! Nem írod, hogy sikerült-e életre kelteni. De akit keresel, az nem én vagyok..
Mert én csak elméleti kertész vagyok. "Kapálni nem szeretek, de ha valaki ás, azt órákig tudom nézni".
Fúrd le a szegecseket. Ha megjavítottad, amit nem kétlek össze is csavarozhatod.
Szia! Próbáld ki egy áramkorlátos táppal! A motoré valószínű 3 vezeték. Egy közös, egyik a lassú fokozat, egyik meg a gyors. A maradék a végálláskapcsoló lehet.
Üdvözletem!
Keresek 2018 -as KIA RIO szervízkönyvet. Leginkább az érdekelne, hogy lehet a gyári rádiót kiszerelni. Valamint a sebváltóboxot, meg a benne lévő USB csatlakozót. Köszi...
Szerintem azzal nem sokra mész, mert a szervizkönyvekbe nem szokott benne lenni a rádió kiszerelése.
Keress inkább Youtube-on videót róla.
Szerintem te a felhasználói kézikönyvvel kevered. Találtam már szervízkönyvet, de sajna ez az egyel korábbi verzióhoz való (K3). A videomegosztón is még csak az előző verzióhoz van videó...
|
Bejelentkezés
Hirdetés |














