Fórum témák
» Több friss téma |
Fórum » Kapcsolási rajzot keresek
Témaindító: Kallai Csaba, idő: Márc 11, 2006
Témakörök:
Sziasztok.
Keresem az Omnitronic P250 service manualt. Köszönöm..
Üdv!
Tento fantasia táskarádiónak kéne a kapcsolása,de ha volt akkor ccir fm es kellene mert át szeretném hangolni
Szia!
Ez a Meridián tuner nagyon hasonló, talán még egyezik is. A CCIR-hez tartozó kondenzátor értékek a rajz jobb oldalán külön felsorolásban láthatóak. Letöltés a "...processing..." helyén megjelenő "Download"-al történik.Bővebben: Link. A hozzászólás módosítva: Júl 4, 2018
Sziasztok! Kersek BEKO csm57300 tűzhelynek a sütő kapcsolási rajzát. 7 programos. Köszönöm ha tudtok valamit.
Sziasztok!
Keresem azt a RÁDIÓTECHNIKA számot amelyben a TDA1524 előerősítő/hangszín szabályozó IC-vel felépített kapcsolás van. Biztos megvan nekem valahol, de 17 évfolyamot végiglapozni nem egyszerű. Hátha valaki kapásból tudja, hogy melyik év/hónapban találom. Előre is köszi a segítséget.
Bekötés és adatok a "katalógus" sorozatban.
Én a 1989 év 5. , májusi számában találtam meg. Illetve anno meg is építettem.
Szia!
Basszus : pont az a szám nincs már meg. ![]() Pedig igazad van, mert a 12-es hátulján az összesítésben valóban ott van "sztereó előerősítő" Esetleg be tudnád szkennelni, vagy lefényképezni a Tiédről? A leírása is fontos lenne. Nagyon megköszönném. Üdv... janigel
Küldj magánüzenetben egy e-mail címet és küldöm.
Sziasztok!
Két nyomógomb működését szeretném kiváltani encoder vezérlésre. Jobbra forgatva egyik kimenet L szintre, balra forgatva másik kimenet váltana szintén L szintre (alap mind két kimenet H szint). Elkezdtem rajzolgatni, tudom így még alkalmatlan a feladatra, 7474 IC vel megfejelve talán működőképes lehet. Mi a véleményetek erről? Vagy ha van jobb ötletetek, egyszerűbb kivitelezésre sokat segítene.
Sziasztok. Ennek a készüléknek keresném a teljes kapcsolási rajzát. Sajnos a neten nem találtam.
https://www.radiomuseum.org/r/caramant_caramant.html
Köszönöm ez így pont tökéletes.
De ezt Te is lekérhetted volna a linkelt oldalról, ez is onnan van. Rákattintasz a rajzra, majd a rajzrészletre és kitöltöd a felugró ablakban az adataidat és már küldi is a rajzot.
A rádiómúzeumon csak ennyi van fent? Mert sajnos pont a táprész kapcsolási rajza nincs benne.
Ott van a tápegység is. Azt nem olvastad, hogy ezt Te is letöltheted? Van ott még több oldal is!
A hozzászólás módosítva: Júl 26, 2018
Sikerült összehoznom egy működő kapcsolást, hátha mást is érdekel, megmutatom.
Üdvözletem!
Nem tudom jó helyen keresek-e,de hátha tudna valaki segíteni... Az alábbi típusú fűnyíró traktor kapcsolási rajzát keresem: Nagyon nagy szükség lenne rá! Köszönöm! További szép estét! József
Nagyon köszönöm,és remélem jó lesz,ez kiderül holnap vagy még a héten (remélem)
Üdv: József
Szia!
Még egyszer köszönöm,és pont erre volt szükség!
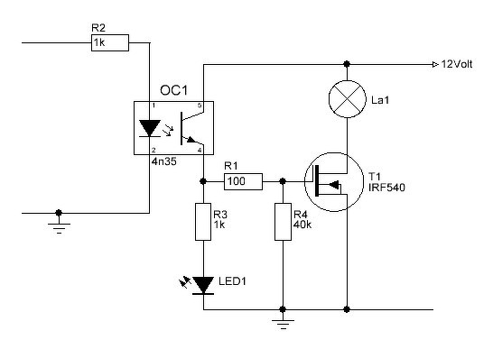
Sziasztok, a mellékelt kapcsoláson lévő ellenállásokat milyen értékűekre cseréljem, ha a kapcsolást kb. 50V-os feszültségű tápegységről szeretném használni?
A 4n25 kollektor emitter 30V-s feszültsége miatt és a FET max 18 V max kapufeszültsége miatt egy soros ellenállás és zener (12v) a legegyszerűbb megoldás, és akkor máshoz nem kell nyúlnod. Az izzó és az optócsatoló tranzisztora közé.
Sziasztok Toshiba sa-r1 hez keresek kapcsolási rajzot. Vagy az is elég lenne, hogy milyen táp feszeken járt.? Mivel primer szakadásos lett a trafó .
|
Bejelentkezés
Hirdetés |

















