Fórum témák

» Több friss téma
Fórum » DCF77 óra Nixie-csövekkel
Lapozás: OK   19 / 255
(#) Müszi válasza szilva hozzászólására (») Feb 25, 2008 /
 
Ezer köszönet
(#) Zenner hozzászólása Márc 22, 2008 /
 
Sziasztok!
Van nekem egy NIXIE órám, de lassan gondolkodnom kéne azon hogy mit csináljak vele ha meg adja magát
arra gondoltam hogy meg csinálom LED kijelzőkkel, de nem tudom hogy alakítsam át.
A mellékletben van a kapcsolásirajz.
Segítsetek át alakítani anélkül hogy a progit változtatni kéne.
Ui.:ugyanúgy 6 kijelző lenne.

Előre is köszönöm!
Üdv!
(#) Tom025 válasza Zenner hozzászólására (») Márc 22, 2008 /
 
Szerintem ne nagyon aggódj azon, hogy megadja magát, mert azért sokat bírnak ezek a csövek...

Ha viszont érdekel, úgy lehet átalakítani ledesre, hogy a 74141 IC helyére 7447-et raksz, a BCD bemenetet helyesen rákötöd a PIC kimeneteire, a 7447-re pedig értelemszerűen bekötöd a kijelzők szegmenseit megfelelő ellenállásokkal. Az MPSA92-es részt elhagyod, az MPSA42-k kollektorát tápra kötöd, emitterét pedig a kijelzők közös pontjára...
(#) Zenner válasza Tom025 hozzászólására (») Márc 22, 2008 /
 
köszönöm!
hasonlóra gondoltam én is csak nem tudtam mit tegyek a 74141-es helyére.
és így nem kell át írni a programot csak hozzá tenni és elvenni megfelelő alkatrészeket?
(#) Tom025 válasza Zenner hozzászólására (») Márc 22, 2008 /
 
Így nem kell programot módosítani. A kijelzők típusára azért figyelj (közös anód/katód), hirtelen nem jut eszembe, melyik kell a 7447 vezérlőhöz...
(#) Zenner válasza Tom025 hozzászólására (») Márc 22, 2008 /
 
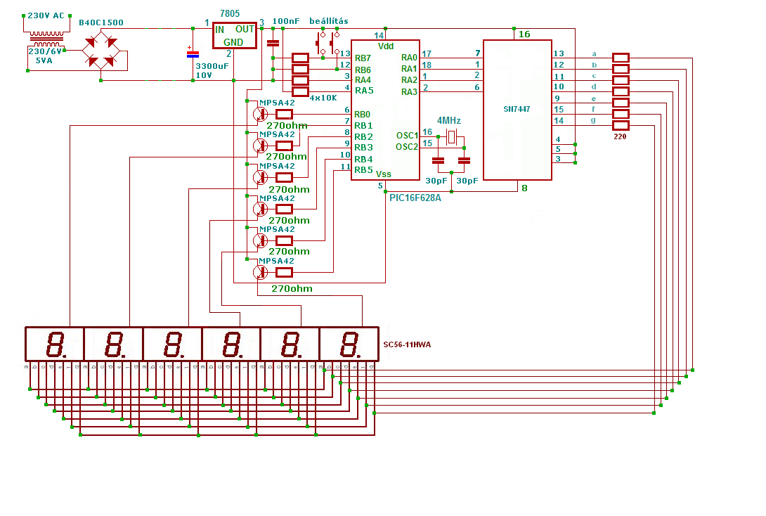
Módosítottam a kapcsolást:csatolom.
viszont van 3 kivezetése az IC-nek amit nem tudom hogy mik, remélem te tudod és kijavítod ha hibás a rajz.

kapcsrajz.png
    
(#) Zenner válasza Zenner hozzászólására (») Márc 22, 2008 /
 
Ez lemaradt:a Topi nagy kijelzős órájába való kijelző nem jó?
(#) Tom025 válasza Zenner hozzászólására (») Márc 22, 2008 /
 
Nem az igazi így, javítottam. Trafóból is valószínű nem ártana egy kicsit nagyobb, mint 5VA. A kijelzőnek igazán utánanézhetsz, ha közös anód/katód szempontjából jó, akkor jó lehet...

ledesora.png
    
(#) Zenner válasza Tom025 hozzászólására (») Márc 23, 2008 /
 
Valamit nem értek: az MPSA42 az NPN tranyó, de még is a pozitív tápra kötötted.
Miért?
(#) vicsys válasza Zenner hozzászólására (») Márc 23, 2008 /
 
Hi
Valószínüleg azért, mert a PIC kimenete H szintre aktív. (pozitív logika). Ha PNP lenne akkor L szintre nyitna az pedig itt jelen kapcsolásban nem jó. (az ideális az lenne, ha 2 tranyó lenne összefogva)
Szerintem...
(#) pbalazs válasza Zenner hozzászólására (») Márc 23, 2008 /
 
Teljesen jó így a kapcsolás. A tranyók földelt kollektoros (emitterkövető) kapcsolásban üzemelnek, vagyis nem erősítenek feszültséget, csak áramot. Ha a PIC 5V-ot ad a bázisra, akkor az emitteren kb. 4,4V lesz. Erre kell méretezni a soros ellenállásokat.

Akkor kellene PNP (is), ha feszültséget is kellene erősíteni. Itt viszont a PIC kimenete is 5V-os, meg a kijelzőkre is 5V megy, így nem kell fesz. erősítés.
(#) Zenner hozzászólása Márc 25, 2008 /
 
Mostmár értem.
Köszönöm a segítséget!
(#) Grebe hozzászólása Ápr 18, 2008 /
 
Helló
Építettem egy Vicsys féle DCFes órát és van vele egy kis gond.Az a problémám az lenne hogy nem 12:34röl indul hanem 22:34röl.A másik meg:az elsö szegmensben csak akkor van 2s ha vagy a 2dikban vagy a 3dikban vagy a 4dikben van 2s különben nincs Pl: 23:10kor nincs az elsö 2s ha meg 23:12van akkor meg van elöbukkan az elsö csöben a 2s!Mi lehet a baj hol keresem?!
Elöre is köszönök minden segítséget!
(#) vicsys válasza Grebe hozzászólására (») Ápr 19, 2008 /
 
Bővebben: Link
Innentől kezdve izgalmas... :nezze:
(#) kisgeri hozzászólása Ápr 30, 2008 /
 
Hello!

Nincs véletlenül valakinek olyan kapcsolása amiben a csövek nincsenek multiplexelve de mégis DCF77-es?
Kerestem a neten nagyon sokáig, de csak 2 ilyen órát találtam:
1: finn oldal

Ez PIC-el, 3db 74HC595 shift regiszterrel és 6db 74141-el működik.

2: német oldal

Ez pedig 1db valamilyen ATMEL chippel és szintén 6db 74141-el.


A finn-nek hiába írtam, sajnos nem válaszolt, a német oldalon meg csak a webmasternek lehet írni, de azért megpróbálom.
Sajnos egyiknél sem publikus a mikrokontrollerek programja.

Ha valaki ért mikrokontroller programozáshoz, annak nagyon megköszönném a segítségét! (akár fizetnék is érte)
Az órát Z568M csövekkel építeném, sikerült hozzájutom ilyenekhez.
Előre is köszi mindenkinek!
(#) Norberto válasza kisgeri hozzászólására (») Ápr 30, 2008 /
 
Miért kellene, hogy multiplexelés nélküli legyen a vezérlés?

Ha esetleg azért, mert beszerezhetetlen számodra a 74141 jelű IC, abban tudok segíteni
(#) Tom025 válasza Norberto hozzászólására (») Ápr 30, 2008 /
 
Szerintem, ha nem tudna szerezni, nem olyan órát kutatna, amibe 6db is kell belőle.. Viszont tényleg kérdéses, miért is nem jó a multiplexes?
(#) kisgeri válasza Norberto hozzászólására (») Ápr 30, 2008 /
 
Köszi, de az adott IC-ből egy rahedli van itthon, szóval ez nem gond.
A multiplex mellőzését 3 dolog miatt fontolgatom:

1: Ha multiplexelve vannak a csövek, akkor már eleve nem használhatok 74141-et, mert ezeknek a csöveknek ilyen esetben 12mA kell, az IC meg csak 7 mA-ig terhelhető.

2: 8 ilyen csövem van, és lehet hogy 2 órát építek belőlük, 4-4 cső ebből, ill 2-2 kisebb fajta másodpercnek. Így viszont ugye nem lehetnek egyformák csövek áramai sem.

3: multiplex nélkül fényesebbek is a csövek, és szerintem kíméletesebb is ez az üzemmód (attól még hogy mázlim volt a csövek beszerzésével, ezek nagyon drágák, és egyáltalán nem biztos hogy valaha sikerül még ilyet vennem). És mellesleg 100% hogy nem is zenélnek a csövek a mux miatt.


Mi a véleményetek?
(#) Tom025 válasza kisgeri hozzászólására (») Ápr 30, 2008 /
 
A következő a véleményem:

1: Nekem tökéletesen megy már jó ideje multiplexelve az óra, 74141-gyel, nem gond neki a plusz áram.

2: A csövek áramát az anódellenállással állíthatod, a 74141-nek nincs köze hozzá..

3: Ez igaz, multiplexelve a névleges áram hatszorosát (vagy ahány csöved van, annyiszorosát) kell átküldeni rajta ugyanolyan fényerőhöz, nekem is így megy. A csövet nem terheli jobban, mert az átlagáram még mindig a névleges (5 időegységben nem folyik). Hogy kíméletesebb-e nem tudom, a zenélés meg csőfüggő, nekem minimálisan hallatszik csak.
(#) gtk válasza kisgeri hozzászólására (») Ápr 30, 2008 /
 
Idézet:
„1: Ha multiplexelve vannak a csövek, akkor már eleve nem használhatok 74141-et, mert ezeknek a csöveknek ilyen esetben 12mA kell, az IC meg csak 7 mA-ig terhelhető.”

Lehet ugy is csinalni, hogy osszefogsz 3 csovet multiplexeled, majd ujra harmat es multiplexeled. 2 db 141 IC-t hasznalsz.

Idézet:
„3: multiplex nélkül fényesebbek is a csövek, és szerintem kíméletesebb is ez az üzemmód”

En ugy tudom hogy pontosan az impulzus uzem miatt leszznek hosszabb eletuek.

Idézet:
„És mellesleg 100% hogy nem is zenélnek a csövek a mux miatt. Mi a véleményetek?

Valassz olyan mux frekvenciat hogy ne zeneljenek nagyon hallhatoan a csovek. Mindegyik zenel, 60Hz korul is zenel, de csak kozelrol es jo fullel hallhato
(#) kisgeri válasza Tom025 hozzászólására (») Máj 1, 2008 /
 
Köszi mindenkinek!

Amúgy is akartam egy mux-os órát is csinálni, így előbb akkor azt csinálom meg és letesztelem ezekkel a csövekkel is. Aztán majd írom mire jutottam
(#) kisgeri válasza gtk hozzászólására (») Máj 1, 2008 /
 
Idézet:
„Lehet ugy is csinalni, hogy osszefogsz 3 csovet multiplexeled, majd ujra harmat es multiplexeled”


Igen, ez így világos. És meg is csinálnám a saját szám íze szerint... ha tudnék programozni...

Így viszont a meglévő progikból kell választanom. Amik jók persze, csak szeretem egy kicsit tovább bonyolítani a dolgokat.
(#) mazso1988 hozzászólása Máj 5, 2008 /
 
Sziasztok
szeretném megkérdezni hogy én csak Z590M csövet tudtam szerezni és a lábkiosztást nézve azt vettem észre hogy ennek a csőnek 2db anódja lenne? a kérdésem tehát az lenne hogy hogyan kell a csövet bekötni sorba talán a két anódot vagy elég egy is aki tud segitsen.
válaszokat előre is köszönöm. vagy aki már dolgozott esetlegesen ilyen csövekkel

Üdv Feri
(#) Tom025 válasza mazso1988 hozzászólására (») Máj 5, 2008 /
 
Szia!
Itt az adatlap hozzá, a bekötés fel van rajta tüntetve. A két anódkivezetés nagy valószínűséggel össze van kötve, mérj rájuk. Ha meg nem, kösd te össze őket a nyákon, bár én szinte biztosra veszem, hogy a csövön belül közösítve vannak...
(#) mazso1988 hozzászólása Máj 5, 2008 /
 
Szia
köszi igen megmértem össze volt kötve.
Üdv Feri
(#) zoknee hozzászólása Júl 3, 2008 /
 
Elkészült a saját tervezésű nixie csöves órám. A sw jelenleg még félkész rá
A lelke AtMega8-as uc Ricoh RS5C372A RTC-vel, ami akkus tápot is kap. A nyák akkorára lett csinálva, hogy beférjen a már korábban készült kijelző panel alá, ami 16,5x5cm méretű. SMD alkatrészeket használtam, ahol lehetett, így sikerült beférnem a méretekbe és nem kell olyan sokat fúrni Az órában felhasználtam egyes kapcsolásokat a Kapcsolások közül. A nyák nem lett a legjobb nyákom, a felső réteg vasalása rossz lett, ezért filccel javítanom kellett, ami sajnos meg is látszik

És itt kérném a segítségeteket. A nagyfest előállító kapcsolás a Vicsys féle fényerőszabályozós kapcsslás. A fix változatot korábban már én is megépítettem, és használtam is, teljesen jól működött. De most valamiért folyamatosan esik a feszültség (nem az LDR miat, kipróbáltam fix R-el helyettesítve is). (Terhelve egy idő után elkezdenek elhalványulni a csövek.)
Azt vettem észre, hogy nagyon melegszik a fet, a tekercs, a 2.2k ohm és a 100pF-os kondi. Ezekután kicseréltem a kondikat, a tekercset, a tranyókat és az 555-öt azokra, amiket a régebbi panelba ültettem be, de nem javult meg. Kimértem az ellenállásokat, és jók. Még a gyorsdiódát nem cseréltem, holnap az jön (egyébként 1N4004-es van berakva)
Úgy érzem, megvan a hiba, lehet hogy ez nem elég gyors, mindjárt berakok egy BA159-et.
A képeken nem látszik az 1k-s poti, de ott van az vezetékek végén, mert a Lomexben nem jó értékűt adott a csávó, és itthon csak más tokozású volt. (egyébként egy álló helitrimmer van betervezve).
Némely alkatrész smd-nek lett tervezve, de furatszerelt lett végül, ezért van a nyák alján pár nem oda való dolog.

És akkor most jöjjenek a képek

Az óra szemből
Az óra panel felülről
Az óra panel alulról
A DCDC szemből
A DCDC hátulról
A DCDC alulról
(#) zoknee válasza zoknee hozzászólására (») Júl 3, 2008 /
 
Megyek, és gyorsan kicserélem a diódát egy tuti gyors diódára. Addig még várjatok a tanácsokkal
(#) vicsys válasza zoknee hozzászólására (») Júl 3, 2008 /
 
Nekem is volt hasonló jelenség. A puffer kondit elfelejtettem bekötni. Ha kisebb, az is gond lehet. (470uF)
(#) zoknee válasza vicsys hozzászólására (») Júl 3, 2008 /
 
Ilyen kialakítású a táp része az órámnak. A nixietáp és a feszstab puffere egy közös 470u-s kondi. Ez lehet baj, hogy csak egy van?
7 perce megy, még nem egyértelmű hogy megjavult-e, vagy sem a diódacsere után.

nixie-tap.pdf
    
(#) zoknee válasza zoknee hozzászólására (») Júl 3, 2008 /
 
Úgy néz ki, hogy a dióda cseréje megoldotta a problémát, már nem melegszenek a dolgok benne
A honlapomon ott vannak a régi órámról is a képek, meg ezek az újak is, meg majd ide kerülnek fel a képek a működő óráról.
Következő: »»   19 / 255
Bejelentkezés

Belépés

Hirdetés
XDT.hu
Az oldalon sütiket használunk a helyes működéshez. Bővebb információt az adatvédelmi szabályzatban olvashatsz. Megértettem