Fórum témák

» Több friss téma
Fórum » Csöves erősítő készítése
 
Témaindító: seedz, idő: Márc 31, 2006
Témakörök:
Ne feledd betartani a fórum viselkedési szabályait, és a topik megmaradásának feltételeit. [link]
A téma átmenetileg fagyasztva lett, hozzászólni nem tudsz!
Lapozás: OK   2046 / 2208
(#) FordPrefect válasza granpa hozzászólására (») Szept 11, 2018
Csak hogy ne szürke legyen. Az iterstage trafóról kevés információ van, és -szerintem- pár hozzáértő sem fog segíteni. Jobban őrzik a titkát, mint egy kimenőnek.
Ahol el lehetne indulni, kutakodni:
Volt egyszer egy vermona/regent erősítőm. Tranzisztoros. DDR. Emlékeim szerint PPP kapcsolás volt. De ez még analóg volt a csövesekkel kapcsolástechnikailag.
A lényeg: trafós fázisfordítás, NEM komplementer végtranyók. És teljesen szimmetrikus volt...
Egy interstage trafó méretezés szerintem nehezebb, mint egy kimenőé. lehet hogy csak szerintem..
(#) gcsabee válasza Moszkvai hozzászólására (») Szept 11, 2018
Bővebb információt itt találsz! A csatolt kép csalóka a V1-es csőre nézve. Ezen a képen már látszik hogy nem az anód van földelve hanem az EF86-os cső árnyékolása (2 vagy 7-es láb)

Az oldalon található leírás szerint, trióda-pentódával (6U8/ECF82) a nyílt hurkú erősítés egyenes volt 150Khz-ig (15Khz helyett amit a dupla-trióda esetén volt).
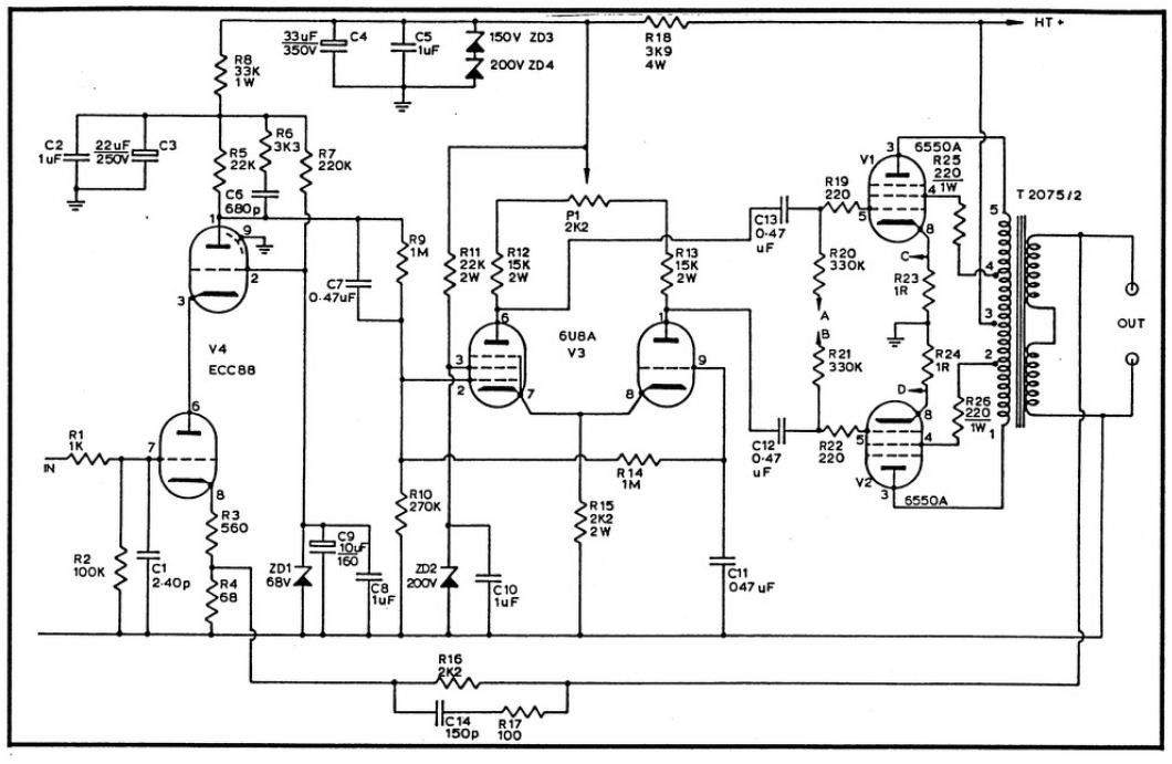
(#) Orbán József válasza gcsabee hozzászólására (») Szept 12, 2018
Talán 1 éve írogatok róla, mert ezt (is) építem! A Renaissance módosítást, ahol az első cső ECC88 és SRPP-ben.
Szerintem EZT is felraktam már egyszer. El kell olvasni! Valaki azt mondta, 1960-körül mindent kitaláltak csöves ügyben, néhány kivételtől eltekintve. Azóta variálva van és félvezetőkkel van tűzdelve. Ami nekem nem szimpatikus, mint ahogy a kadmiumozott vas sorkapcsok, bárhol egy erősítőben, pedig milyen praktikus... Csillárokban is van.
A hozzászólás módosítva: Szept 12, 2018

fura.JPG
    
(#) Moszkvai válasza gcsabee hozzászólására (») Szept 12, 2018
Köszi!
(#) 6C4C válasza Orbán József hozzászólására (») Szept 12, 2018
Elnézést, de a pontosság kedvéért: Az első fokozat nem SRPP hanem kaszkód...
(#) Lengyelzolika01 hozzászólása Szept 12, 2018
Üdv! Tehát most jelenleg itthon van ECL82A,PCL86,EL84 csövem.Nos mint kiderült a trafók ami nekem van nem jók.Venni kell újjat meg csöveket is. A dobozát úgy gondoltam hogy a mételepen lévő lemezekből heggesztek össze egy dobozt és a tetején lesz a trafó elektroncsövek.4db L alakú lemezt kifúrok csavarral hozzárögzítem vagy heggesztem a dobozhoz és majd a tetejét rá csavarozom.
Melyik csővel építsek sztereó rendszert?
Melyik rendelkezik a legjobb tulajdonságokkal? Szeretnék kérni jól bevált tanácsokat "Hogy valaki jól szájbarágósan elmagyarázza" vagy cikket! Köszönöm!!
(#) Gafly válasza Lengyelzolika01 hozzászólására (») Szept 12, 2018
Csöveknek nem árt annyira az eső...
(#) Orbán József válasza 6C4C hozzászólására (») Szept 12, 2018
Igazad van. Annyiféle variációval jöttek ki Radfordok...
Alant a söröpöpö...

SRPP.JPG
    
(#) konyak6 válasza Lengyelzolika01 hozzászólására (») Szept 12, 2018
Szia!
Nekem úgy tűnik hogy nincs sok tapasztalatod csövekkel. Nekem sincs. Én kezdőnek tartom magam. A tanácsom az, hogy elsőre működő erősítőt építs, ne profit. Ha jól csinálod, nem biztos hogy hallani fogsz külömbséget a profival szemben. Lehet jót építeni egyszerüen, csak oda kell figyelni néhány(sok) dologra.
Az első és legfontosabb hogy itt több száz Volt rohangál. Csak 100%-os minőségű alkatrészeket használj. Profik használnak használt, bizonytalan eredetű alkartészeket, mert ők meg tudják ítélni/vizsgálni azokat. Neked lehet hogy nem okoz gondot 200-300 V Dc, de egy cimborád, aki tudatlanságból rá/bele tenyerel, ott maradhat.
Vegyél két egyforma MŰKÖDŐ csöves rádiót(elenőrizd! Néha változtattak a kapcsoláson). Abban benne van minden. Ez a legolcsóbb megoldás.
Ami kell:
Trafók, csövek. Semmi más. A trafók ne legyenek rozsdásak. (Tudom, le lehet festeni, de a jó kűlső, jó belsőt takar) nézd meg a trafók felfogatását. Fogod-e tudni rendesen rögzíteni őket.
Vegyél új foglalatokat, kondikat, ellenállásokat.
Megépítheted a rádió kapcsolását, az biztos hogy működik, vagy keresgélhetsz a neten, vagy mi ajánlunk.
Egyébként sokan dícsérik az ECL86-os csövek hangját.
A végeredményt nagyban befolyásolja a pénztárcád.
Először legyen trafó meg cső. Utána lehet tovább lépni.
(#) 6C4C válasza Orbán József hozzászólására (») Szept 12, 2018
Bizony óriási különbség van az SRPP, kaszkód, vagy a mű-követő felépítése működése/jellemző tulajdonságai között
A hozzászólás módosítva: Szept 12, 2018
(#) jani1987 válasza Lengyelzolika01 hozzászólására (») Szept 12, 2018
Lemezt én az esztergályos üzemtől szoktam kérni és mindig kilóra mérték.
(#) granpa válasza Lengyelzolika01 hozzászólására (») Szept 13, 2018
Ezek közül az EL84 a legjobb, de a többivel is találsz bevált kapcsolásokat a téma rajzai között, a hozzá tartozó leírásokkal együtt.
Nem írtad, melyikből mennyi van. Sztereóhoz két egyforma végerősítőcső kell, bár kis "sántítással" építhető lenne (gyakorlottaknak) az ECL82A, -PCL86 csövekkel is. (Nem neked ajánlott.) Persze (mint írtam) jó lenne bemérni a csöveket, milyen állapotban vannak. Valamint érdemes kimenteni a TV-roncsokból az alkatrészeket, sok időálló van köztük, ami felhasználható még.
Előbb rakj össze egy SE-t. Egy végcső, mono, légréses trafó (ez volt a TV-ben is). A trafót felújíthatod magad is; segítünk. Olvasd el a transzformátor készítése témában az ide vágó hozzászólásaimat.
Mielőtt a többiek lehurrognának: Kezdő! Szóljon neki! Segítsünk! Mi sem sztereó, hifi, "atomreaktort" építettünk elsőnek!
A hozzászólás módosítva: Szept 13, 2018
(#) tunerman válasza Orbán József hozzászólására (») Szept 14, 2018
Kár volt betenni ezt a Radford gyári kapcsolást, annyira lehet komoly venni mint az első fokozat R35 (150K) értékét.
Mekkora áram folyik az ECC 88-as csövön? 2 ma esetén már alig marad anódfesz az SRPP- nek..és az NPN tranzisztor bázisosztója is alacsony anódfeszültséget állit be, hogy ez a fokozat messze nem az ideális munkapontban üzemel.
Üdv: TJ.
A hozzászólás módosítva: Szept 14, 2018
(#) Orbán József válasza tunerman hozzászólására (») Szept 14, 2018
Köszönöm az észrevételt.
Mint írtam, én a Radford25-öt építem. Nem számolgatok, bevált, másnál több példányban megépítettet építek utána. A 35-öst csak azért raktam be, mert valóban, beletévesztettem, kaszkód az én kapcsolásomban az első cső, míg a 35-ösben a rajz szerint SRPP. Az is lehet, hogy más is tévesztett már, vagy rosszul írt valamit, ha nem, akkor ebben úttörő vagyok, ez van.
Utóbbit is láttam (35) meg az ECC81, EF86-al készülteket is, valamint az 50-eset is. Számomra csak érdekes, hogy olyanok is vannak, de nem mélyedtem beléjük egyáltalán.
Aki fontolgatja a 35-öst, majd kipuhatolja, hogyan jó, vagy nem.
Nem vagyok és nem is akarok - képtelen is lennék - korrektorálni gyári közléseket.
A variációkat megnézem és rábólintok - de érdekes - és már nem is figyelek rá...
Ez olyan lenne, ha mindegyiket vesézgetném, mint amikor a ragadozó egyik zsákmány állattól a másikig rohangál a csordában, közben éhen hal.
Dolgozó ember vagyok...nem érek rá számomra érdektelen problémákkal foglalkozni.
Hogyne, még a Radfordék rám küldjenek egy kommandót...

Jut eszembe egy nyugati fórumon 15k-t emlegetnek, vagyis a 150k fals.
...és mégis nyugodtan alszom e felől.
A hozzászólás módosítva: Szept 14, 2018
(#) tunerman válasza Orbán József hozzászólására (») Szept 14, 2018
A Radford cég híres a kapcsolástechnikáit figyelők körében, olyan csöveket és olyan munkapont beállításokat használnak, ami finoman szólva is kivánnivalókat hagy maga után...
Magánvéleményem szerint a nekik(!) megfelelelő hangzás kikeverésével foglalkoznak, olyan apróságokkal, hogy szimmetria meg munkaegyenes lineáris szakasza - nem foglalkoznak.
Üdv: TJ.
(#) Orbán József válasza tunerman hozzászólására (») Szept 14, 2018
Én, naivaként is ezt gondoltam. Kiszámolták, nem tetszett. Variáltak...Meghallgatták - most jó!
És vagyonokba kerül most is egy egy Radford csöves.
Olvastam a fórumokon, átszámolták, meg SPITZE, szimu-szimu hátán, meg minden, nem az jött ki, de nem is szólt jól.
Érdekes sport ez...Erről többet tudsz mesélni.
A hozzászólás módosítva: Szept 14, 2018
(#) Orbán József válasza Orbán József hozzászólására (») Szept 14, 2018
Újság van!
Akit érdekel, letölthető irodalom az STA25-ről.
(#) soos csaba válasza Orbán József hozzászólására (») Szept 15, 2018
Helló!

Köszönjük a feltöltést, sok jó kapcsolás van benne!
(#) jucsaba válasza Orbán József hozzászólására (») Szept 15, 2018
Nekem nem sikerült letölteni , meg se találtam ahonnan le lehetne , feltennéd vagy a linkjét vagy a pdf-et .
köszi
(#) gcsabee válasza jucsaba hozzászólására (») Szept 15, 2018
Lásd kép.
(#) jucsaba válasza gcsabee hozzászólására (») Szept 15, 2018
Meglett csak asztaliverzióra kell váltani ,
köszi billig
(#) Orbán József hozzászólása Szept 16, 2018
Ha valakinek nehézsége lenne a letöltéssel szept.23-ig közvetlenül, egyben letöltheti a számokat.
(#) sandor1632 hozzászólása Szept 16, 2018
Elég jól elhaladtam az ARC-vel.
A huzalozás java kész, pár napon belül hallgatható lesz végre.
(#) scooby_ válasza sandor1632 hozzászólására (») Szept 17, 2018
Jól gondolom, hogy kézzel van rajzolva a nyák? Ez esetben le a kalappal!
(#) sandor1632 válasza scooby_ hozzászólására (») Szept 17, 2018
Köszönöm!
Igen kézzel, sajna nincs lézernyomtatóm, se levilágítóm, így csak ez a járható út.
Indigó + maratásálló lakkfilc.
A felvitt lakkréteg megvédi a rajzolatot a korróziótól is, így nem kell utólag ónnal végigfuttatni az egész panelt.
A hozzászólás módosítva: Szept 17, 2018
(#) Moszkvai válasza sandor1632 hozzászólására (») Szept 17, 2018
Szépen alakul!
(#) Gery78 válasza sandor1632 hozzászólására (») Szept 17, 2018
Ilyen szép kézi rajzolású panelt még nem láttam! Nagyon jó lett. Épp akartam kérdezni, hogy a fólia miért nem réz színű, de meg is válaszoltad már, hogy rajta van a lakk korrózióvédelem miatt.
A korrózióvédelmet úgy is meg tudod oldani, (persze, ha nem jelent neked macerát ) hogy bedobod a kész panelt a kémiai ónozóba, és utána zöld lakkal lelakkozod az egészet. Olyan lesz mintha gyári lenne.
(#) TAttila77 válasza Gery78 hozzászólására (») Szept 17, 2018
Helló. "még nem láttam!" Na akkor ha nem láttál, viszek neked át zsákára egyet az enyémek közűl ha a találkozó kialakúl. Én is hasonló módszert használtam kb. három évvel ezelőttig. rengeteg panelt így csináltam, nekem példáúl így tanították régen. négyzetrácsos, vagy milliméterpapír, tűhegyes pontozó, lakkfilc,vonalzó.
(#) sandor1632 válasza Gery78 hozzászólására (») Szept 18, 2018
Köszönöm a tippet, de kémiai ónozáshoz se vagyok felszerelkezve, meg nem is szívesen alkotnék rá másféle bevonatot.
Összehasonlítottam régebben, milyen hatással van a hangra ha telibe ónozott a panelfólia, vagy ha csak lakkozott.
Az ónozástól zavarosabbnak tűnt a magas tartomány, picit tompábbnak az összkép, így már nem ónozok, csak ahol muszáj. (ez szubjektív vélemény)

Tegnap befejeztem az ideiglenes huzalozást, ma megjön a 4db hiányzó ellenálló, belövöm az ECC83-ak fűtését, a meghajtás szimmetriát, végcsövek munkapontját, rávizsgálok oszcilloszkóppal a jelalakokra, hogy nem-e gerjed, aztán hallgatózok
(#) mek-elek válasza Gery78 hozzászólására (») Szept 18, 2018
Kedves Gery!
Nem a vitáért, nem a locsogásért. De biztos, hogy egy panelért ennyiszer kelljen környezetet szennyezni?
Következő: »»   2046 / 2208
Bejelentkezés

Belépés

Hirdetés
XDT.hu
Az oldalon sütiket használunk a helyes működéshez. Bővebb információt az adatvédelmi szabályzatban olvashatsz. Megértettem