Fórum témák
» Több friss téma |
Mielőtt kérdezel, a következő két dolgot ellenőrizd!
I. A helyes tápfeszültségek megléte.
II. A kimeneten van-e egyenfeszültség.
Élesztés.
Valóban ott lenne a helye. Valahogy nagyon ideragadt ez az eszmecsere.
Nekem egy Giant Electronics-os hangszoró védelem panelem van, abban így van bekötve a relé, sajnos, ki is kötöttem róla a GND-t, ugyanis az átfolyó áramtól elhajlottak a pogácsát tartó lemezek, és a GND-re zárták a Quad 405 kimenetét...kampec. Persze ez lehet a rossz minőségű relé hibája.
Én átmennék a védelem topikba.
Köszönöm, nagyon megnyugtattál a dobozkészítés közepette. Egy gonddal kevesebb immár.
Hali!
Visszatérve ehhez a témához. Tökéletesen működik a kihangsító, a bluetooth al telefon kihangosítóként is, egy pici problémával. Mikor beindítom az autót, halk fütyülő hang hallatszi, főleg indulásnál, majd később halkul. Generátor zavarhatja?
Szia! A leírásod alapján valószínű, hogy a generátortól indul a zavaró jel. Míg az indítás által felvett energiát tölti vissza az akkumulátorba, nagyobb áramok folynak a tájékán. Ez a zavar bejöhet a tápon keresztül, vagy antennaként veszi a kihangosító az árnyékolatlanság miatt.
Ha van egy szabad/felszabadítható 12 V-os akkumulátorod, arról táplálva kitapasztalhatod melyik eset áll fenn.
Ez a jelenség földhurok létét jelzi. A negatívot (testet) nem lehet csak úgy találomra "lopni". Ha a negatív vezetőt az akkumlátor negatív sarkáról hoznád, nem lenne ilyen probléma, de tudom, biztosan nem érné meg. Kell keresni egy pontot a testelésnek, ahol nem hallatszik be a generátor zaj.
Egy próbát megér. Az erősítőd bemenetére ne csak a meleg érre tegyél csatoló kondenzátort, hanem a hideg (test, negatív) érre is. Az értéke legalább kétszerese legyen a csatoló kondinak, és ne legyen elektrolit.
Mind kettőtök válaszát köszönöm! A szivargyujtó alzatról megy a táplálás. Megvan táplálva a GPS, valamint az általam készített kihangosító. De ha az a megoldás, hogy a szivargyujtó aljzatnak vigyek egy külön kábelt az akku. neg. sarkáról, ez nem probléma számomra.
A C7-et, rakjam be a hideg pont bemenetre is? Az 10uF. Azt mondod, legyen legalább kétszerese. Van ilyen nagy értékbe nem elektrolit? Vagy valamit el értek.?
10 µF még van fólia kondi is, bár egy icipicit dundi. Nem hiszem, hogy fontosak a mélyhangok, úgyhogy elsőre tegyél be egy ugyanolyat, mint a meleg érben van. Aztán kiderül. A hatása pont olyan, mint két sorba kötött kondenzátoré, némileg meg fog emelkedni az alsó határfrekvencia.
Azért lenne jobb a testvezetékbe fólia, mert ott szemben a meleg vezetékben alkalmazottnál, nincs feszültség különbség a két csatlakoztatott pont között, így az elektrolit működése bizonytalan.
Földhurok ellen lehet védekezni többféleképp. Ha nem nagy az elvárás, akkor egy trafó közbeiktatásával. Egy 5,5VA-es 2X15V-os Shaffner (ha jól írtam) trafó egyik szekunderére közöttem a füles kimenetet, a másik szekunderről pedig ment a jel az erősítőre. A hangminőség romlás nem olyan nagy.
Másik, hogy egy szigetelt DC/DC jön konvertert kell használni a naci számára. Harmadik, hogy egy szimmetrikus bemenetű előerősítőt kell tenni a kihangosító elé. Talán ez a legjobb.
A harmadik, a legkisebb királyfi, lenne a befutó nálam.
Köszönöm a tanácsokat, próbálkozom, de egyenlőre mással vagyok elfoglalva, majd referálok.
Trükközni is lehet. Magát a TDA2003 erősítőt kell úgy kialakítani, hogy ne legyen érzékeny a földhurokra.
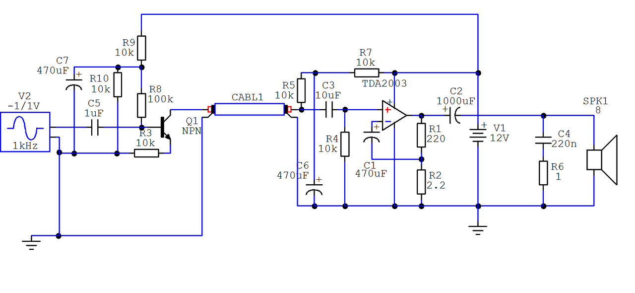
Inkább erre. Mivel a forrás földje és az erősítő földje között mindig lesz valamekkora zavar jel köszönhetően a vezetékek véges vezetőképességének, Ez is hozzáadódik a hasznos jelhez. Ezt a jelet viszont ki lehet vonni a hasznos jelből. Ha a forrás földjén lévő zajt ellenfázisban is rávezetjük az erősítőre, az kivonódik a hasznos jelet és a zajt tartalmazó jelből, és csak a tiszta jel marad. Ez van az első rajzon. A pirosan bekarikázott részlettel ki lehet trimmelni nullára.
A másik rajzon van egy közbenső fokozat. Egy tranzisztor és néhány egyéb alkatrész egy feszültség/áram átalakítót alkot. A forrás kimenete és a forrás földje közötti feszültségváltozásból egy 0,1mA/V nagyságú áramváltozást képez. Ez az áramváltozás a kábel másik végén az erősítő földjéhez, pontosabban a C6 kondenzátorhoz képest 10V/mA nagyságú feszültségváltozást képez az R5 ellenálláson. Gyakorlatilag csak a felét, mert ott van még az R4-is. De a lényeg, hogy a forrás és az erősítő földjei között kialakuló zavar nem kerül erősítésre. Az alkatrészek értéke nem kritikus. Az elvet kell csak követni.
Igen, az a lényeg, hogy az erősítő földje, és a forrás földje között legyen valami. Jó lehet egy ellenállás is, de azért a legjobb egy galvanikus leválasztás. (trafó, kondenzátor)
Nagy permeabilitású anyagból lehet trafót készíteni. ATX tápokat bontva néha kezembe akad műanyag tokozású permalloly toroid. Nagyom finom lemezből van tekerve. Viszonylag alacsony menetszám mellett is képes alacsony frekis átvitelre. Most ven egy 6cm átmérőjű ilyenem (persze ez nem ATX tápból van), amire felfűztem 2m UTP kábelt. A 8 szál megfelelő összekötésével nagyon jó leválasztó trafó kapható. Jelenleg egy DI boxot képez, amivel zenekar játszik. Tehát rendes átvitel, alacsony torzítás mellett üzemel 0dB jelszinten 600 Ohmon.
Valóban a trafó a legjobb, csak elég babrás.
Szép napot .
szeretnék érdeklődni ?meg van valakinek Taszi 10w erösítő kapcsolási rajza ?
Ezen a néven sehol nem jegyeznek erősítőt. Ennyiből lehetne Kovács 20W-os erősítője is.
Szerintem nem jó helyen keresed más portálon kellene kutatni .
Itt hangszer erősitőket nem igen fogsz találni ez a fórum nem arról szól.
Botond 20w-50. Az is jó. Mondjuk az motorolaj.
JLH Botond Taszi 10. Ez valami különc?
Mi van ? Valaki mostmár magyarázza meg?
|
Bejelentkezés
Hirdetés |














