Fórum témák
» Több friss téma |
- Ez a felület kizárólag, az elektronikában kezdők kérdéseinek van fenntartva és nem elfelejtve, hogy hobbielektronika a fórumunk!
- Ami tehát azt jelenti, hogy a nagymama bevásárlását nem itt beszéljük meg, ill. ez nem üzenőfal! - Kerülendő az olyan kérdés, amit egy másik meglévő (több mint 17000 van), témában kellene kitárgyalni! - És végül büntetés terhe mellett kerülendő az MSN és egyéb szleng, a magyar helyesírás mellőzése, beleértve a mondateleji nagybetűket is!
Ez így nem vita
![]() Cincáld szét Darabjaira Kezdd a legordítóbb lehetetlenségénél, aztán gombolyítsuk le Minden ellenvéleményeden el fogok gondolkodni ez a vita Végül kitalálunk a kérdezőnek egy jó megoldást A hozzászólás módosítva: Dec 28, 2018
ITI47 már éeírta a problémát.
Idézet: Ha viszont tudja, akkor a gazda megfeledkezhet róla, egész éjjel vagy amíg eszébe nem jut, menni fognak a világítótestek.„Egy dolgot nem tud, a folyamatos világítást” El is érkeztünk a kezdeti problémához, miszerint fel lehessen kapcsolni x időre (x = tetszőleges időtartam) de ha úgy felejtődik, kapcsoljon le automatikusan. Már ha valóban ez a kérdés mert már az sem teljesen egyértelmű. Kérésre ki szoktuk egészíteni a mozgásérzékelőket fixre kapcsolási lehetőséggel, ebben semi trükk nincs. A feloldhatatlan kérdést már leírtam, megoldás még nem született rá.
-De a kérdező nem is kért folyamatos világítást. Csak azt szeretné, hogy addig világítson, míg kint dolgozik (minden mozdulatod egy újabb bekapcsolási impulzus a mozgásérzékelőnek). Utána nem bánja, sőt szeretné az udvari sötétet.
Ezt a mozgásérzékelő tudja biztosítani. -a mozgásérzékelő időzítést is biztosít, mert a mozgás érzékelésétől pár percig világítást ad. Így van megcsinálva -ha elveszed tőle az áramot (nem felejtette el a kérdező lekapcsolni), nem fog világítani a lámpa -a felkapcsolás is egy impulzus, a szokásos idejéig fog utána világítani a lámpa A hozzászólás módosítva: Dec 28, 2018
A rajzod nagyon jó -ha a mozgásérzékelőt akarjuk áthidalni fixre.
A kérdező a fixet szeretné áthidalni, én azt gondoltam áthidalni -mozgásérzékelővel, aminek itt éppen nem is pont a felkapcsolás a főszerepe (bár a látszólagos "folyamatos" világítást azzal biztosítja), hanem az időzített kikapcsolás jó kihasználása. A hozzászólás módosítva: Dec 28, 2018
Szerintem a te megoldásod se megoldás. Ha van egy mozgásérzékelős lámpa, akkor kapcsoljon már fel, ha eléállok!
Olyasmi kellene, hogy van egy időzítő, amit mi tudunk nyomógombbal aktiválni, akármennyi nyomógombbal (párhuzamosan van kötve). Ez felkapcsolja a lámpát, és elkezd visszaszámolni. A mozgásérzékelők ezt az időzítőt állítják vissza (reszetelik), így mozgásra mindig újraindul az idő. Ha nem világít a lámpa, mozgásra automatikusan bekapcsol. Kellene egy plusz relé, ami HA 1)világít a lámpa ÉS 2) megnyomtuk a nyomógombot (de csak a nyomógombot! tehát külön kell kezelni a mozgásból jövő impulzust), akkor az időzítőt kikapcsolja (lehet van olyan bemenete, ami nulláza a visszaszámlálót?). Ekkor lekapcsol a lámpa gombnyomásra. Ha nem világít a lámpa, akkor a plusz relé az időzítőhöz irányítja az impulzust, nem pedig a lekapcsoló részhez. Meg kell nézni, hogy tápelvételre mit csinál az időzítő. Ha lekapcsol mindent, akkor elég csak a nyomógombbal megszakíttatni a tápját, azonnal elalszik minden lámpa. A mozgásra és a gombnyomásra létrejövő impulzust pedig relével lehet "összegezni", hogy egymásra ne legyenek hatással, tehát meg tudjuk különböztetni, melyik aktív, de mégis tudják az időzítőt reteszelni. Ez eddig 2 relé plusz egy időzítő, mert elég csak a gombokat relézni, am mozgásérzékelő mehet direktben az időzítőre. Meg kell nézni néhány lépcsőház automatát, van köztük olyan, aminél ha hosszan nyomod a gombot, akkor 60 percig világít folyamatosan a lámpa, ha duplán gyorsan kapcsolsz mást csinál, stb... A hozzászólás módosítva: Dec 28, 2018
Én értelek, de a kérés nem ilyenről szólt.
-Ő fel szeretné kapcsolni a lámpát, csak néha elfelejti lekapcsolni. Erre valóban elég lenne egy időzítő. -Az extra kérés az, hogy amikor kinn van, addig (és ne sokkal tovább) világítás legyen. És nem akar mindeközben gombokat nyomogatni. Erre, (és nem a fő kapcsolgatásra) gondolnám a mozgásérzékelő mozgásérzékelését (mindaddig világítás), -a beépített időzítését pedig a lekapcsolás elfelejtése után mégis lekapcsolásra. A hozzászólás módosítva: Dec 28, 2018
Én a problémát másképpen közelíteném meg. Odáig minden rendben van, hogy időzítve felkapcsolja a világítást, illetve, ha rövid időre kimegy, a mozgásérzékelő bekapcsoljat. Ott veszítjük el a fonalat, hogy a világítást úgy szeretné bekapcsolni, hogy ha elfelejti a lekapcsolást, a rendszer automatikusan kapcsoljon le.
Attól függ, milyen munkálatokat kell neki odakint végezni. A mozgásérzékelők (tapasztalatom szerint) minimális mozgást nem vesznek észre. Ha mozásérzékelőre bízzuk a fény kapcsolását, előfordulhat, hogy igen rosszkor kapcsol le. Szerintem a mozgásérzékelő ne a világítást kapcsolgassa, hanem egy eltéveszthetetlen hangot produkáljon a lakásban, ha folyamatosan be van kapcsolva a viágítás, és nincs mozgás odakint. Ilyenkor elfelejtette lekapcsolni, vagy valami baleset miatt nem tud mozdulni. Ha elfelejtette, pár év alatt kialakul a reflex, hogy le kell kapcsolnia. A hozzászólás módosítva: Dec 28, 2018
"Ott veszítjük el a fonalat, hogy a világítást úgy szeretné bekapcsolni, hogy ha elfelejti a lekapcsolást, a rendszer automatikusan kapcsoljon le."
-Azért veszíthetitek el ott a fonált, mert kifelejtitek: a mozgásérzékelős kapcsoló nem csak bekapcsol, hanem időzített kikapcsoló is egyben, csak a beállított idejéig tartja fenn az áramkört, hacsak nem kap újabb bekapcsolási jelet időközben (akkor újrakezdi a visszaszámlálást) -Ha kapja az újabb és újabb bekapcsolási jeleket(mozgás), az utolsó mozdulatod utáni visszaszámlálás után kapcsol le. -Amikor felkapcsolod az egyik alternatív kapcsolóval az áramot, onnan kezdi ezt a játékát, mindaddig, míg el nem veszed az áramot. -ha elfelejted elvenni az áramot, végigjátssza a játékát, és ő kapcsolja ki magát (az első mozgásig) A hozzászólás módosítva: Dec 28, 2018
Ezt a mondatod kifelejtettem:
-"A mozgásérzékelők (tapasztalatom szerint) minimális mozgást nem vesznek észre. Ha mozásérzékelőre bízzuk a fény kapcsolását, előfordulhat, hogy igen rosszkor kapcsol le." -igen, van olyan. Ezért írtam, jófajtát kell venni. Lehet venni boltban, olyantól aki ért hozzá, elmondja -persze meg kell fizetni. Nem 2000 lesz, hanem 5000. Lehet büszkén dzsunkáról rendelni ezeré', aztán állítani, hogy mind kaki. (nem, nem rólad beszéltem, de ez már annyira általánossá vál...)
Csak olyan apróságokat nem tudunk pl., hogy mekkora és milyen alakú az udvar, és hogy milyen munkát végez ott. Szóval csak ugatjuk a holdat, de azt legalább nagyon határozottan
![]() Az általad vázolt kapcsolásban az alternatív kapcsolót simán lehet úgy kapcsolni, hogy a mozgásérzékelő nem kap áramot, pedig kellene neki -> fail. Itt semmi értelme az alternatív kapcsolásnak, ha a mozgásérzékelő mozgást érzékel akkor kapcsoljon be és X ideig világíŧson. De azzal is bajok vannak, mert: - ha épp egy kocsi alá fekve kendácsol, akkor simán kikapcsolhat a mozgásérzékelő, mert nem érzékel mozgást -> fail - vagy épp kutyája van, az néha rohangál az udvaron, akkor a lámpa bekapcsol -> fail - vagy épp nincs kutyája, ezért a szomszéd összes macskája az udvarán közlekedik keresztül, a lámpa felkapcsol -> fail - stb. És az is lehet, hogy az udvar ún. "bonyolult alakú", amit nem lehet "normálisan" lefedni egy darab mozgásérzékelővel úgy, hogy az normálisan működjön. Pl. itt egy beugró, ott veranda, amott egy lugas, stb., szóval az egész lefedésére tele kellene aggatni az fél udvart mozgásérzékelőkkel (értsd: _érzékelő_), amik egy központi időzítős kapcsolóhoz vannak vezetve, ami kapcsolja az áramot. De az is lehet, hogy ez se oldható meg norrmálisan, vagy gazdaságosan. Szóval talán a legegyszerűbb és legbiztosabb az a megoldás (amit már többen is javasoltunk), hogy legyen a kapcsolónál (vagy kapcsolóknál) visszajelzés arról, ha be van kapcsolva a lámpa. És ha még így is bekapcsolva felejti, hát azzal nem lehet mit kezdeni.
Nem tudom, hogy a tetthelyen mekkora elektromos teljesítményt használ a kolléga világításra, de feltételezhetően évtizedes nagyságrendű idő alatt térülhet meg a "jófajta" mozgásérzékelő(k) alkalmazása.
-Hát most újra ránéztem a rajzomra. Közelítő vázlatos rajz csak, igaz, -de nincs rajta olyan, hogy ne jutna áram a mozgásérzékelő kapcsolóra, ha az alternatív kapcsolás zárt állapotban van. Amikor nyitottban van, nem is kell...
Ez a része a hozzászólásodnak akkor is helyes, ha nem is az, hiszen elektromos kérdésre elektromosságot feszgető válasz. -írod: "Szóval talán a legegyszerűbb és legbiztosabb az a megoldás (amit már többen is javasoltunk), hogy legyen a kapcsolónál (vagy kapcsolóknál) visszajelzés arról, ha be van kapcsolva a lámpa. És ha még így is bekapcsolva felejti, hát azzal nem lehet mit kezdeni." -Ha egyszer ez a kérés, hogy ne kelljen gombot nyomogatni feszt, hát errefelé nézzünk. De hát: -"fail", azaz hiba a kutya-macskaszaladgálás, -az igaz, erre én is gondoltam, de ez még csak alapelgondolás. -hiba lehetne az autó alatt fekvés is, -de hát sírt is lehet úgy ásni, hogy a mozgásérzékelő már nem lát rám, meg a kidobált födre sem az előtte tornyosuló földhalomtól. -nem tudjuk, milyen alakú az udvar... Kellenek most nekünk ezek a kérdések ide? Ne a kifogásokat gyűjtsük össze. A hozzászólás módosítva: Dec 28, 2018
Mondjuk én nem így feltételezem, de mindenképp akkor tud árak után érdeklődni, ha segítünk neki, hogyan és miből. Utána tudja eldönteni, neki abból és annyiért megéri-é?
"-Az extra kérés az, hogy amikor kinn van, addig (és ne sokkal tovább) világítás legyen." - ezt oldom meg azzal, hogy a mozgásérzékelő mozgás esetén mindig reszeteli az időzítőt, vagyis a visszaszámlálás újraindul. Azért jöhetne a kérdező rendet teremteni!
Akkor segítünk valakinek, ha körbejárjuk a témát, és felsoroljuk a kérdéseket, amikre válaszolva olyan helyzetbe kerül, hogy jól tudjon dönteni.
Az nem segítség, ha precízen leírjuk, hogyan kell hóhércsomót kötni...
Most idézted az egyik mondatomat -utána leírtad egy másik soromat a saját szavaiddal. Érted miről beszélek, mégis úgy teszel, mintha nem
![]() -Igen, az a lényege ennek az elgondolásnak, hogy a mozgásérzékelő fenntartsa a fényt, míg mozgás van, és kikapcsoljon, ha nincs mozgás (és lejárt a visszaszámlálás is már) -Az alternatív kapcsolás csak arra szolgál, hogy ez kikapcsolható is legyen. (meg be)
Végülis, ez igaz.
De aki nem tud hóhércsomót kötni, az a hogyanjára kíváncsi, nem arra, miért is nem helyeslem a halálbüntetést A hozzászólás módosítva: Dec 28, 2018
Van két led lámpa egy kapcsolohoz rögzitve. Viszont én szeretném a ledek és a kapcsolo kozötti távolságot növelni.
Egyszerűbb lenne a dolog, ha pontosabban leírnád, mi az amit szeretnél. Milyen szerkezet, mekkora távolság. Hidd el, nehéz dolog a barkochba olyankor, amikkor még nem is egy nyelvet beszélünk.
A hozzászólás módosítva: Dec 29, 2018
Van a mozgásérzékelős ötleted, de vannak (lehetnek) bizonyos problémák vele, én ezeket leírtam. Vagyis ami eszembe jutott, mert lehet olyan is, ami ugye nem jutott eszembe. Én ezt nem érzem kifogásnak, hanem megoldásod potenciális problémájának. Ezzel nem téged akarlak "támadni", se az ötletedet, mindössze a kérdezőnek segíteni.
Nekem is eszembe jutott amúgy ez, de ezek miatt el is vetettem. Mert ha több érzékelő kell, és ugye ne olcsó gagyit vegyünk, ne is kelljen barkácsolni csak összekötni, persze kültéren szakszerűen kábelezni, stb., aztán máris 20e Ft környékén járunk, vagyis elköltöttünk vagy 500 kWh áram árát is. TFH a kinti lámpája 1 kW fogyasztású, és évente 10 alkalommal felejti égve 10 órára, akkor elköltöttük a erre 5 évnyi elpazarolt áram árát előre, és még csak nem is tökéletes a megoldás. Nyilván vannak Kolti0 fórumtársunknak is ötletei, de én inkább a problémájából indultam, vagyis hogy néha égve felejti a kinti reflektort. Én erre kerestem megoldást, és ezért javasoltam, hogy egy visszajelzőt rá a bejárati ajtóhoz. Gondolom úgyis ott a kapcsoló, aztán ha befejezte a kinti munkát, akkor jár arra, látja. Ha kell, akkor megoldjuk azt is, hogy villogjon, csipogjon, akármi, de akár egy a reflektorroal együtt világító, pár Wattos 230-as izzó (értsd: LED) is megoldás lehet, ez foglalattal együtt akár ezer Ft-ból is megoldható.
Létezik olyan hőkapcsoló gomba ami 200 fokon bontja az áramkört, és kicsi a hiszterézise, kb 5 fok?
Kontakt grillbe kellene, mert a mostani túl sokáig hagyja visszahűlni a sütőlapot. kb 5 amperes elég lenne.
Sziasztok!
Az udvari világítás témához szólnék. Aludtam rá egyet és arra jutottam hogy 2 mozgásérzékelővel a legegyszerűbb megoldani a problémát. A mozgásérzékelőket arra találták ki hogy sötétben, mindenféle kapcsoló és nyomógomb nélkül kapcsolják fel a lámpát/lámpákat, amik egy bizonyos idő eltelte után lekapcsolódnak. Én azt javasolnám hogy a bejárati ajtó/kapuhoz kellene felszerelni az egyiket, amit 3 perces időzítésre kellene állítani, a másikat az udvarra, amit 10 percesre kellene, így max 10 percig világítanának a lámpák. Ha ennél is több időre lenne szükség, akkor vagy megmozdul a delikvens, (10 percenként), vagy felkapcsolja az udvari kapcsolót, ami kiiktatja a mozgásérzékelőket, azzal az óriási veszéllyel hogy égve maradnak a lámpák. (Úgy kell Neki, ha feledékeny!) De az is megoldás lehet hogy az 1000W-os reflektorok helyett 16W-os ledes lámpákat használ, a felesleges többletfogyasztás elkerülésére. Idézet: „ami kiiktatja a mozgásérzékelőket, azzal az óriási veszéllyel hogy égve maradnak a lámpák. (Úgy kell Neki, ha feledékeny!)” Vagyis ez a megoldás csak arra a problémára nem ad választ, amire a kérdező megoldást keres... Idézet: „De az is megoldás lehet hogy az 1000W-os reflektorok helyett 16W-os ledes lámpákat használ, a felesleges többletfogyasztás elkerülésére.” Erről nem (sem) tudunk semmit. Én a kW fogyasztást csak egy hasraütéses becslésként használtam, de sajnos a LED nem hakékonyabb 60x a "hagyományos" világításnál. De valaki már korábban rákérdezett a fogyasztásra, ez ugyanis erősen behatárolja az elköltendő pénzmennyiséget. Remélhetőleg előbb-utóbb válsaszt kapunk a feltett kérdésekre a kérdezőtől...
2,5% pontosságot csak nagyon drágán lehet produkálni ilyeneknél.
A kérdező olyan megoldást felől érdeklődött, amire nincs kompromisszumok nélküli megoldás. Amit ajánlottam, az is kompromisszum, de talán a legegyszerűbb és legolcsóbb. A mozgásérzékelők időzitési ideje 5 mp-től 10-12 percig állítható, ha ennél hosszabb idő kell, akkor szükség van egy időrelére, amivel akár több óra is beállítnató. Akkor viszont megint kell egy kapcsoló, amivel be, illetve ki lehet kapcsolni. Korábban már írtam hogy én is meghagytam az udvari világítás kapcsolót, ha szükség lenne a folyamatos világításra, akár nappal is, de azt is írtam hogy nagyon ritkán van rá szükség, ezért nem érdemes ezzel a megoldással foglalkozni.
Az udvari világítás fogyasztását én se ismerem a kérdezőnek, inkább csak tippnek szántam a fogyasztás csökkentésére.
Sziasztok!
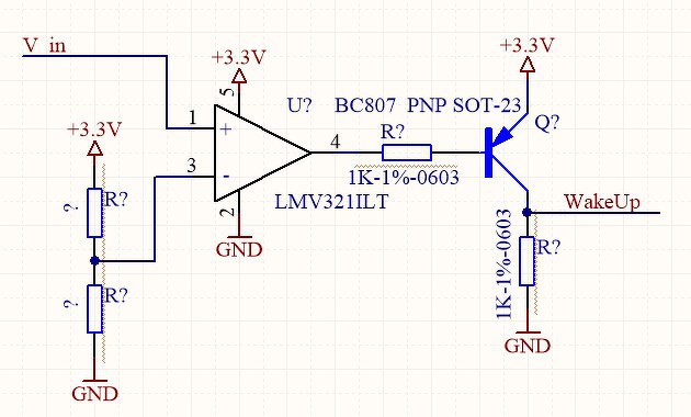
A csatolt áramkörrel az lenne a célom, hogy ha a V_in feszültség egy bizonyos szint alá csökken, akkor a WakeUp vonalon egy felfutó él jöjjön létre. V_in alapesetben 2V körül van, ekkor alacsony szinten kellene tartania a WakeUp vonalat. Megfelel erre a célra?
A műveleti erősítő helyett korrektebb lenne komparátort használni. Bár a műveleti erősítővel is működik.
Ha a komparátornak van hiszterézise, akkor az átkapcsolás gyorsabb, és biztosabb, Tekints át egy komparátor adatlapját, pl. LM311, vagy LM339 Az átkapcsolás a pozitív lábon levő feszültségnél történik. A hozzászólás módosítva: Dec 29, 2018
Az a baj, hogy így meg használhatatlan. Elkezd sülni a husi, erre rögtön kikapcsol a sütő. Aztán 7-8 perc múlva kapcsol vissza.
Neked csak magasabb hőmérsékletű hőkapcsoló kellene. Vagy helyezd át olyan részre, aminek nagyobb a hőingása, vagyis a hőelvonása.
Hello! A tranyós áramkör szükségtelen, ha megfordítod a műveleti erősítő bemeneteit. Ekkor a kimenetről visszacsatolással a + bemenetre kialakítható a hiszterézis is.
|
Bejelentkezés
Hirdetés |













