Fórum témák
» Több friss téma |
Fórum » Motorgyújtás
Nem ismerem az egész kapcsolást, de az alkatrészek megfelelnek.
Ami lent le van rajzolva az maga az egész kapcsolás. A jel+ és GND közé összesen 1 tekercs jön és ennyi. Ott hogy már milyen jel megy be azt nem tudom sajnos....
Tirisztor:
1 katód 2 anód 3 kapu A kapcsolás nem érzékeny a tiri típusára, itt van bőven kapuáram! A két "ajánlott" kondit nem értem, főleg a 8 mikrót nem. 1,5 mikro, 400V !! ENYI! Egyébként elbírja a 280 voltos is mert AC-s.
És akkor elméleti síkon ez így működik ahogy vissza lett rajzolva igaz?
Holnap lesz még lehetőségem lepróbálni a működését hétfő előtt ezért is kérdezem mert akkor ma összeforrasztom. A nyáklap már kész nagyon egyszerű nyákrajza volt....
Tesztre nyugodtan összerakhattad volna légszerelve is! Alias drótgombóc..
Trafónak a teszt erejéig jó rá bármi nem? (Mármint gyújtótrafó...)
Most nincs kimondottan CDI-hez való 12V-os trafóm itthon....
Még egy kérdés: ha esetleg nincs a közelemben a robogó itthon is le tudom valahogyan tesztelni a gyújtó egység működőképességét?
Háááát..
Nem tudom, talán működik másik trafóval,de jó lenne CDI trafó Le lehetne tesztelni a kapcsolást, de ahhoz hálózati feszültség kell, nem javasolnám, nagyon ésszel kell lenni!
Mekkora hálózati feszültség? Nem gond, van stabilizált DC (leválasztott 2x max 450V 0,6A és van még közvetlen AC 0-tól 310V-ig ~ 5,5A is...)
Amit még kérdezni szeretnék ez a "CDI" modul ez mire gyújt végül is? Csak hogy akkor a működési metódusát is megértsem....
Alapból a blokkban egy normál tekercset láttam, ahhoz tartozó 472ohm DC ellenállással. A kapcsolási rajzot elnézve hirtelen arra tudok gondolni hogy ellentétes irányú impulzus, vagy impulzus kimaradásra jelenik meg a szikra?
Üdv uraim. Készítek egy új postot ide hogy rá találhasson bárki akinek ez a baj a masinájával esetleg.
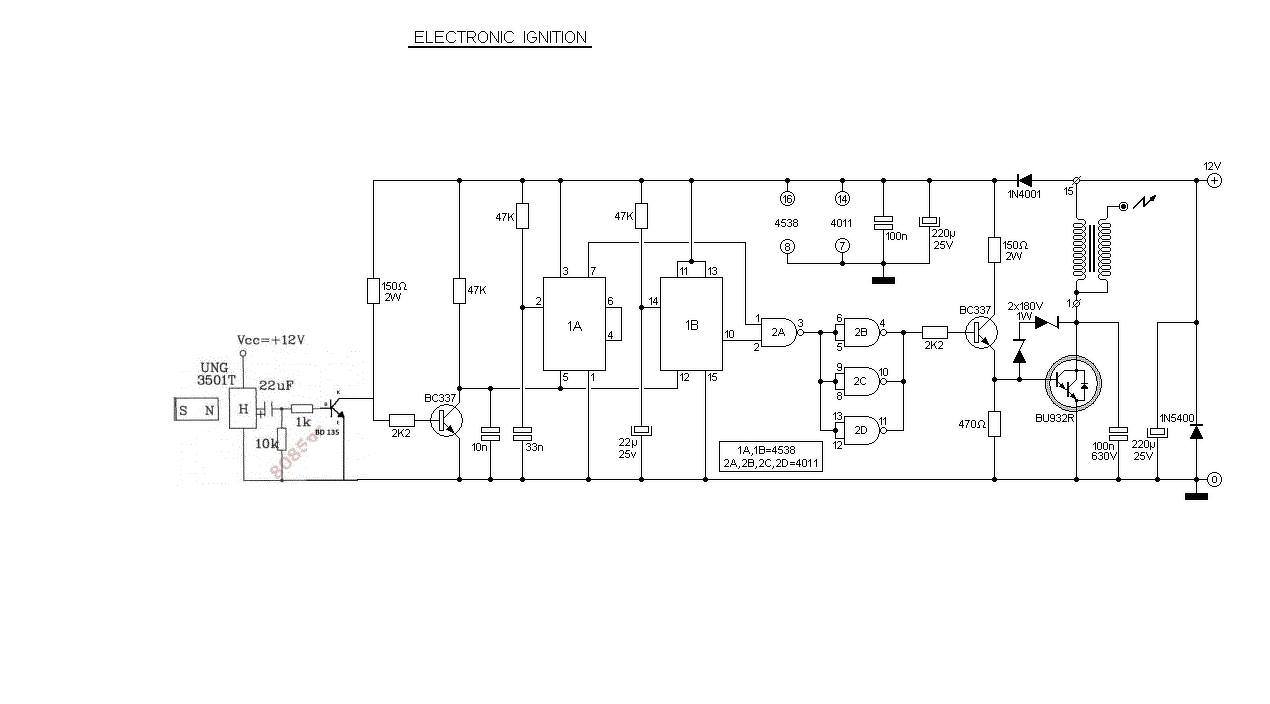
Denso CDI 129000- es szériaszámmal (ezzel szerelték a suzuki gemma questo 50, 90, suzuki carna 50 , suzuki hiup és a többi régi /90-es évekbeli) állóhengeres 2 vezetékes CDI-s motorokat). A CDI-be eredetileg be volt építve a gyújtótrafó , ez nálam nem megoldható így lett 4 vezetékes a CDI. Csak olyan gyújtótrafó jó hozzá aminél a ház nem tartalmaz testet , máskülönben a CDI tönkremegy! 2 vezetékes gyújtótrafó egyik a + másik a közösített (nagyfesz és a primer oldal negatívja egyben). Ha esetleg nem indul vele a motor a bemenő jelvezetékek polaritására nem érzékeny, fel lehet cserélni! Alkatrész lista ami nálam bevált: -BT152-800R tirisztor -3db UF4007 dióda -1,5µF 280V~ MKP, MKP-X,MPX -10ohm 0,5W -6,3ohm 2W (3db 1ohm 2W és 1db 3,3ohm 2W) Kapcsolási rajz és nyákrajz mellékelve.
Sziasztok!
Segítséget szeretnék kérni. Van egy Suzuki dr250 s típusú motor cdi gyújtással a hiba az, hogy nincs szikra. Végig olvastam már a topicot és leellenőriztem a gyújtás részeit és szerintem mindent rendben találtam (a gerjesztőtekercs rúgásra csúcsban lead 7-10 voltot a jeladó tekercs kb 1 voltot ad max a gyújtótrafó ellenállásai megvannak primer néhány ohm szekunder 15 k ohm) az itt olvasottak szerint ezek rendben vannak. Abban kérnék segítséget hogyan tudnám leellenőrizni a CDI-t.
Az a 7-10V kevésnek tűnik.
Sziasztok
Szétbontottam egy Amal Sem gyújtást. Ebben nem a neten fellelhető kapcsolás volt, gondoltam lerajzolom, még jól jöhet másnak is.
Szevasztok,
A sem 2 + két dióda beépítése felesleges, mert soha nem fognak kialakulni a gyujtás feltételek rajta... A hozzászólás módosítva: Jún 30, 2019
Sziasztok! Segítséget kérnék egy Aprilia classic 50 motorral kapcsolatban. Minarelli AM5 motor és Ducati Energia gyújtás. Már úgy vettem hogy nem volt rajta fesz.szabályzó és a tulaj szerint nem töltött rendesen az állórész. Megmértem az onnan jövő sárga vezetéket és alapjáraton 3.5 volt-ot mutatott a műszer, egy kis gázadásra 6v-ig felment. Nem ismerem a azokat az értékeket amiknek itt lenni kéne de gondolom ez valóban kevés?
Ehhez kapcsolódik a következő kérdésem is, szereztem hozzá a három csatlakozós feszültségszabályzót és kimértem az akkumulátor illetve a dióda felől jövő zöld vezetéket azon 12v egyenáram volt ez normális? A fesz.szab.-ra így a testen/kék/ kívül jön 12v/zöld/ egyenáram és a másik csatira a generátortól/sárga/ a váltóáram? Vagy nem jó az egyenirányító dióda? Bocs az esetleges lúzer kérdésért, de nagy segítség lenne egy hozzáértő válasz...
Helosztok.
Husqvarna cr125 az alany, nagyon gyenge a szikra. Három vezeték jön fel az alaplapról, egyik a test, másik a trafóra megy, harmadik meg talán a világításé, nincs bekötve. CDI-t sehol nem látok. Lehetséges hogy az alaplapra van szerelve? A lendkereket még nem sikerült levenni, gyártatni kell hozzá lehúzót. Vagy esetleg olyan lenne mint a suzuki eko, egy vezetéken jön a gerjesztés és a trigger impulzus is? Egy megaohm körül mérek a primeren, gyanús hogy nem csak egy trafó. Ha ennyire szakadt lenne, még ez a kis szikra sem jönne ki belőle.
Kedves gyújtást "buheráló" csoporttársak
A bőség zavara áll fent.TCI gyújtást szeretnék építeni,amit akarok az hall biporális vezérlés (2 mágnest használok) ,fet vagy igbt kapcsoló,egyszerű de stabil legyen.Néhány kapcsolást felrakok kérlek segítsetek dönteni.8-10 ezres fordulatot kell bírnia. Előre is köszönöm MCsaba
Miért pont Alaszka?? Bocsi, TCI...
Elegem van a tekercsekből.
Akkor csináld!
Szerintem 100x problémásabb egy TCI, mint 1 CDI ! PL: Magasabb fordulatszámon elfogy az energiája, mert nincs idő a megfelelő áram kialakulására. Ha gyújtás rajta marad és pont zárt a trafó áramköre, és ennek magas a valószínűsége, csak zabálja az áramot, és le is éghet a gyújtótrafó.
Megkerestem az első ic-s áramkör eredeti leírását:
http://www.seekic.com/circuit_diagram/LED_and_Light_Circuit/ELECTRO...N.html Én egy ilyesmit (működési elvben azonos) építettem annó a régi Corsánkba, az jól működött. Halljeladó esetén a 2 tranyó környékét át kell gondolni!! Teljesen felesleges a 150ohm 4W ellenállás!!! Attól függően, hogy milyen jelet ad a hall, lehet hogy a 2 tranyó és kacatjai teljesen elhagyható!!
Köszi dB a választ,de a BD 135 tranyó nem tudom mit csinál,kicsit nagynak tűnik.A hall ic tudná direktbe hajtani az ic-t.Azonkívül a 22mikrós kondi is zavar.
Köszi MCsaba
Üdv szakik!
Van egy olyan gondom, hogy hozzámkerült egy Gilera R600-as 4T blokk. Évekig állt, átkentem, körbeforog, egész szép állapotban van a belseje, viszont gyujtásalaplap nincs rajta,sem semmi más hozzá. (gyujtótrafóm van CDI-hez) Van valakinek valami ötlete, hogy hogyan tudnám egy sima 12V-os akkuról életrekelteni? Milyen jeladót tegyek rá és milyen egyszerű elektronikával? Nem kell sem töltés, semmi. Az egész lényege annyi lenne, hogy alapjáraton, illetve alacsony fordulaton tudjam járatni, hogy tudjam megéri-e venni rá gyári gyujtást. Találtam rá 30.000Ft-ért, de sajnálnék kiadni rá ennyit, ha mondjuk nyomja a kipufogón az olajat.
CDI elektronika, tarfó, 230ról töltve...
Valami vasdarab főtengelyre ami a jeladó előtt elhalad, jó illesztéssel. Ja az áramütés, és életveszélyes feszültségre most felhívom a figyelmet, és felelősséget nem vállalok a tetteidért...
Villanyszerelő az eredeti szakmám, szóval emiatt nemkell aggódj. Viszont esetleg egy sima jeladó-FET kombó nem működhet? Ha mindenképp hálózati fesszel kellene kísérleteznem, akkor van leválasztótrafóm, de azért mégiscsak jobban díjaznék egy törpefeszültséges mókát.
![]() Szerk:. Kifelejtettem, hogy a gyári lendkerék megvan, így azon rajtavan a jeladónak a “vasdarab” is. A hozzászólás módosítva: Nov 3, 2019
Nem izgat mit csinálsz, csak az esetleges polgári, vagy büntetőjogi pereket nem kívánom!
![]() Tehát én szóltam! CDI trafóhoz cdi elektronika kell, az elég egyszerű, és garantáltan működik. Lehet fettel is játszani, de ki garantálja, hogy az jó lesz? Nem elég sok bizonytalanság van így is?
De-de, szereztem kínai CDI elektronikát, jeladót. Mondjuk 50VAC-t teszek a gyujtás tekercs helyére a CDI-re az már elég feszültség lehet? Vagy mi lehet kb. a minimum fesz, amivel már van szikra?
Olyan 200 voltocska...
Nézz utána ennek a témának, mielőtt bármibe belekezdesz! |
Bejelentkezés
Hirdetés |


















