Fórum témák

» Több friss téma
Fórum » TDA7293 végerősítő
 
Témaindító: m.joco, idő: Szept 12, 2007
Témakörök:
Lapozás: OK   67 / 75
(#) Mohooki válasza ozpecs hozzászólására (») Márc 30, 2019 /
 
Aha, kösz az önzetlen segítséget.
(#) Mohooki válasza Medve hozzászólására (») Márc 30, 2019 /
 
Te legalább tudod mit keress. Kösz, már nézem is.
(#) ozpecs válasza Mohooki hozzászólására (») Márc 30, 2019 /
 
Bocsi nem bántani akarlak, csak féltelek, egy rossz bekötés és felrobbanhat pl a puffekondi, ha nem megfelelő a hütés kivitelezés, akkor robbanhat az IC , és szerencsétlen esetben tönkreteheti a drága hangfalaidat is, sok kárt okozhatsz magadnak ha nincs megfelelő felkészültség amit nem lehet pár oldal elolvasásával összeszedni. Örülök, ha nem veszíted el a kedvedet, maradjon is meg. Még aki tapasztalt is az is belefuthat könnyen meghibásodásba, pl ez a végfok nagyon érzékeny, hogy a tépfeszültség mindkét fele meglegyen azaz a földhöz képest pozitiv és negatív feszültség, ellenkező esetben az IC-nek vége. Lehet cserélni vagy újat építeni , ha a hangszóró is rajta volt, az is mehet vele kukába...
(#) Mohooki válasza ozpecs hozzászólására (») Márc 30, 2019 /
 
Oké, csatabárd elásva.
Azért érdeklődöm itt köztetek szakértők közt, hogy ne hibázzak. A szakterületem közel sem az elektronika, de mindig is érdekelt és javítottam már meg olyan nyákot is saját részre, amire a szerelők azt mondták hogy kuka. Nincs megfelelő képzettségem és az alapokat sem ismerem ami nagy hiba, de amire szükségem van arra szükségem van és önerőből szoktam ezt elérni, persze sokszor szükségem van segítségre olyan emberektől, akik képzettek ilyen téren ezért is kérdezek a megszokottól többet, mert át akarom látni a dolgokat mielőtt belekezdek, hogy aztán eltudjam dönteni hogy vajon megbírkózom-e a feladattal, vagy túl nagy falat nekem és inkább megveszem jó pénzért készen.

Közben ezt találtam:Bővebben: Link
(#) Medve válasza Mohooki hozzászólására (») Márc 30, 2019 /
 
Szép ára van, de igényes is!
(#) Mohooki válasza Medve hozzászólására (») Márc 30, 2019 /
 
Van ilyen is. Szerinted? Bővebben: Link
(#) Medve válasza Mohooki hozzászólására (») Márc 30, 2019 /
 
Ez is jó. Ez inkább illeszkedik a projektedhez.
(#) Mohooki válasza Medve hozzászólására (») Márc 30, 2019 /
 
Légyszi pillants rá erre a trafóra is
Bővebben: Link
(#) reloop válasza Mohooki hozzászólására (») Márc 30, 2019 /
 
Ne sajnáld, hogy nem ezt választottad, a panelen lévő 2200 µF kondenzátorok 16 ohm-os hangszóró számára képesek elegendő töltést tárolni. 8 ohm-hoz 4700 uF, 4 ohm-hoz 10000 µF puffert használunk csatornánként.
A panelre applikált táp csak mono alkalmazásban hasznos.
(#) Mohooki válasza reloop hozzászólására (») Márc 30, 2019 /
 
Persze persze, azt tudom hogy mono, kettőt vettem volna, bal és jobb csatorna. Viszont ha azt mondod hogy a kondik kevesek, akkor már el is felejtettem.
Egyébként mi a különbség a 2 kondis és a 4 kondis egyenirányító nyákok közt?
(#) reloop válasza Mohooki hozzászólására (») Márc 30, 2019 /
 
Ennek a trafónak túl magas a szekunderfeszültsége, pufferelés után ± 40 V-ot kapsz. Itt egy ábra a hangszóró-impedancia és a biztonságos üzemeltetéshez ajánlott tápfeszültség összefüggéséről.
Van egy nagyon fontos szabály az IC-vel kapcsolatban, mikor az erősítő panelt összekötöd a tápegységgel, a kondenzátoroknak kisütött állapotban kell lenniük! Sok TDA7293/94 ment már tönkre ennek elmulasztása miatt.
(#) reloop válasza Mohooki hozzászólására (») Márc 30, 2019 /
 
Az jó, hogy kettőt veszel belőle, de földhurok keletkezik, ha közös szekunderről próbálod táplálni. Két trafó pedig elég húzós lenne.
A négy kondenzátoros tápban két-két kondi párhuzamosan van kötve, a kapacitásuk összeadódik.
(#) Mohooki válasza reloop hozzászólására (») Márc 30, 2019 /
 
Viszont akkor ennél is földhurok keletkezik, nem?
(#) Mohooki válasza reloop hozzászólására (») Márc 30, 2019 /
 
Nem 2x28V van feltüntetve?
(#) reloop válasza Mohooki hozzászólására (») Márc 30, 2019 /
 
Sajnos ennél is, de lényegesen kevesebb áram folyik a hurokban, így kevésbé lesz brummos az erősítő.
(#) Mohooki válasza reloop hozzászólására (») Márc 30, 2019 /
 
A leírásban az van hogy ezt lehet szimmetrikusan kötni 50V-ig.
(#) reloop válasza Mohooki hozzászólására (») Márc 30, 2019 /
 
A 28 V az a váltakozó feszültség effektív értéke, a puffer pedig a csúcsfeszültségre töltődik és üzem közben sem esik jelentősen.
Nem is tudom az eddigi információkból mennyit sikerült feldolgoznod.
(#) Mohooki válasza reloop hozzászólására (») Márc 30, 2019 /
 
Akkor mi alapján válasszak trafót?
(#) reloop válasza Mohooki hozzászólására (») Márc 30, 2019 /
 
Ráköthető a ±50 V, csak akkor a hangszó-impedancia ne legyen kisebb 12 ohm-nál. Ezt nem szokták részletezni, mert egyértelműen le van írva az IC adatlapjában.
(#) reloop válasza Mohooki hozzászólására (») Márc 30, 2019 /
 
(#) Mohooki válasza reloop hozzászólására (») Márc 30, 2019 /
 
A szekunder ne nagyon legyen több ±24V-nál ha 4 ohmos hangszórókat használok? Erre céloztál?
A hozzászólás módosítva: Márc 30, 2019
(#) reloop válasza Mohooki hozzászólására (») Márc 30, 2019 /
 
A 24 V váltakozó feszültségből egyenirányítva, pufferelve 31-33 V egyenfeszültség lesz. A táblázatból visszakereshető az ajánlott terhelőellenállás.
(#) Alkotó válasza Mohooki hozzászólására (») Márc 30, 2019 / 1
 
Ameddig 1 db erősítőt akarsz, addig ez kényelmesebbnek tűnik. De ha már kettőt, akkor trafóból is kettőt vennél?
Szerintem egyáltalán nem csapott be aki eladta neked az erősítőket. Szimmetrikus tápot építeni az nem túlzott kihívás. Sokkal inkább az a baj, hogy több olyan ismeret is szükséges az építéshez amivel még nem rendelkezel. Ha akármilyen okból valami nem fog elsőre pikk-pakk működni, akkor a javítás kapcsán még több ismeret fog hiányozni.
(#) Mohooki válasza Alkotó hozzászólására (») Márc 30, 2019 /
 
Az erősítő adatlapján nem írják hogy két trafó kéne. Be linkeljem? Cseh nyelven van.
(#) Alkotó válasza Mohooki hozzászólására (») Márc 30, 2019 /
 
Köszönöm, nem szükséges.
(#) reloop válasza Mohooki hozzászólására (») Márc 30, 2019 /
 
A hozzászólás fejlécében a jobbra kettős nyíl mutatja a bejegyzés előzményét, abból láthatod mire vonatkozik a megállapítás.
(#) Mohooki hozzászólása Márc 30, 2019 /
 
Ha esetleg tudnátok ajánlani egy egyszerű végerősítőt 2x100W körülit, amit egy 12-24V-os egyenáramú táppal tudnék működtetni, az megoldaná a problémám.
Mindenkinek köszönöm a segítséget.
(#) pinyó39 válasza Mohooki hozzászólására (») Márc 31, 2019 /
 
Ennél már csak az egyszerűbb ha veszel egy készet.
(#) ozpecs hozzászólása Márc 31, 2019 /
 
Ezt mondtam...
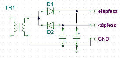
(#) Mohooki hozzászólása Márc 31, 2019 /
 
Ezt találtam. Ez a legegyszerűbb táp az erősítőmhez
Következő: »»   67 / 75
Bejelentkezés

Belépés

Hirdetés
XDT.hu
Az oldalon sütiket használunk a helyes működéshez. Bővebb információt az adatvédelmi szabályzatban olvashatsz. Megértettem