Fórum témák

» Több friss téma
Fórum » Csöves erősítő készítése
 
Témaindító: seedz, idő: Márc 31, 2006
Témakörök:
Ne feledd betartani a fórum viselkedési szabályait, és a topik megmaradásának feltételeit. [link]
A téma átmenetileg fagyasztva lett, hozzászólni nem tudsz!
Lapozás: OK   2084 / 2208
(#) FerencziJ hozzászólása Jún 2, 2019
Kasznizás előtt a végfok-2
(#) MacGiver hozzászólása Jún 2, 2019
Szia! Ezígy egyben mennyibe kerül?
(#) FerencziJ válasza MacGiver hozzászólására (») Jún 2, 2019
Szia!

Átküldtem pü-ben, xls. lett volna, csak nem tudtam beilleszteni. ha kérdésed van nyugodtan írj.

üdv: fj
(#) gzu válasza FerencziJ hozzászólására (») Jún 3, 2019
Lehet még bimetall körkivágóval is. Nagy lyukaknál. Mint például 6c33c
(#) FerencziJ válasza gzu hozzászólására (») Jún 3, 2019
EL34-et fúrnék, ezt a technikát nem ismerem.
(#) FerencziJ válasza FerencziJ hozzászólására (») Jún 3, 2019
Megnéztem, ismerem.
(#) gzu válasza FerencziJ hozzászólására (») Jún 4, 2019
Bocs, nem akartam bekavarni a bimetállal. Lépcsős fúróból nem kell a legdrágábbat megvenned. Pár lyukhoz az ócó is jó. Tegyél alá deszkát. Azzal együtt fúrjad. Így nem tud lefelé hajolni a lemez. Mindenképpen nedvesítsd. A WD-40 is megfelel, és kis fordulatttal. Gyakorlattal, kézi fúróval is megy, de azért tutibb az oszlopos.
(#) FerencziJ válasza gzu hozzászólására (») Jún 4, 2019
Köszönöm a tanácsot, megfogadom!
(#) Lakatfogó hozzászólása Jún 9, 2019
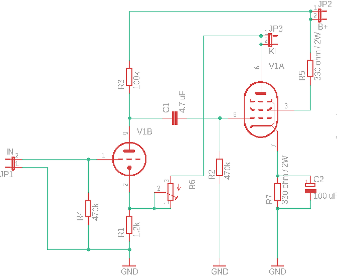
Üdv ismét, srácok! Pár év pihi után be szeretném fejezni a PCL / ECL86 SE csövesemet, ami jó ideig ment egy vacak nyák tetején összedrótozva. Ezúttal dobozolva, rendes nyákon csinálnám meg.

A probléma az, hogy nem igazán értem, hogy olyan 4 éve mikor a csatolt rajzot csináltam, mit akartam a visszacsatolással, de így ez tuti nem jó. Ez a verzió sosem épült meg.


Szóval, egy kis segítségre lenne szükségem a visszacsatolás tervezéséhez. Pl. ilyen kialakításban miből számolódnak ki az ott látott értékek? Bővebben: Link
(#) pechman8 válasza Lakatfogó hozzászólására (») Jún 10, 2019
Én ezt építettem meg, visszacsatolás nélkül. Azt elhagytam... Csak azért, hogy a műhelyemben folyton szóljon valami.
Hibátlanul működik.
(#) Mócsing hozzászólása Jún 10, 2019
Szervusztok .
GU50 projekt alkatrészbeszerzésénél tartok . Ki milyen ellenállásokat használ ?
Remix R534-el van valakinek tapasztalata ?
Dicsérik a Shinkoh és Takman ellenállásokat ,ezeket hol lehet beszerezni ? /gondolom jó drágán /
(#) Lakatfogó válasza pechman8 hozzászólására (») Jún 10, 2019
Javíts ki ha tévedek, de azt hiszem nem jó a trióda munkapont beállítása. Vagyis lehetne jobb is.
A katód ellenállás nagyon kicsi, ami miatt a karakterisztika szélére kerül a munkapont, mert csak 170mV-tal tolja el a katódot. Ha cseréled a 220k - 150ohm párost 170k - 720ohm környékére, akkor az eltolás 1V körül lesz, amivel már a karakterisztika közepén leszel.

Anno a rokon 12AX7 méretezése alapján számolgattam ezeket a dolgokat, ami eléggé hasonló a pcl86 triódájához: http://www.shine7.com/audio/12ax7_pre.htm. Ezúttal bedobtam az egészet az LTSpice-ba, onnan jöttek ki a pontos számok, viszonylag kis eltéréssel. Szerintem megérne egy próbát a dolog!


Visszatérve, anno nálam sem volt visszacsatolás és nagyon szépen működött a cucc, teljesen brumm és zaj nélkül. Erősen összecsavart vezetékes, egyik ágon földelt AC fűtéssel csináltam, az anód tápon meg C-L-C szűrést csináltam 330µF elkók és egy fénycső fojtó használatával. Már nem emlékszem az okára, de anno itt lebeszéltek a trióda anódtápjának ilyen jellegű kondis extra szűréséről.
(#) Imi65 válasza Lakatfogó hozzászólására (») Jún 10, 2019
Nem veszed figyelembe a 10M-ás rácslevezetőt. Gyári beállításoknál ezzel gyakran találkozhatunk, akár földelt katóddal is, 220k-os anódellenállással. Itt inkább a visszacsatolás miatt tették be a 150 Ohm -ot.
Visszacsatolás pentódás erősítőhöz nem árt, nélküle nagyon magas lesz a kimenőellenállás, nem fogja meg a hangszórót.
(#) (Felhasználó 116638) válasza Mócsing hozzászólására (») Jún 10, 2019
Az R534-ek teljesen jók, a 0.9W-os teljesítményük azonban határt szab a felhasználásban.
Jelútra a Dale RN60/65/70 (0,25-0,75W)ellenállásokat, illetve tápba az RS sorozatot tudom ajánlani.(5-10W)
Nagyfeszültségű pozíciókba a Vishay VR68 sorozatot tudom még javasolni.

VR68

RN65
(#) Lakatfogó válasza Imi65 hozzászólására (») Jún 10, 2019
Hmm. Tudsz erről egy kicsit bővebb magyarázatot mutatni? Érdekelne ez a 10M történet, mert elég változatos módon oldják meg a PCL86SE bemeneteket.

Én anno ebből a rajzból indultam ki: https://www.hobbielektronika.hu/forum/getfile.php?id=93180
(#) Imi65 válasza Lakatfogó hozzászólására (») Jún 10, 2019
A csöveknek alapvetően az előfeszültség igényét külső tápfeszültségből (ez leginkább végcsöveknél használatos), katódellenállással (ez nagyon elterjedt, ahol viszonylag elfogadható veszteségeket okoz, ez lehet előfokozat, vagy kis teljesítményű végfokozat, mint amilyen itt a PCL86 is), ill nagy értékű rácsellenállással, mint jelen esetben. A jelenség magyarázata az, hogy - bár nagyon minimális - a rácson mégis landol pár - a katód által kibocsátott - elektron, ami létrehoz rácsáramot, és az ezen az ellenálláson záródik. Mivel az áram értéke nagyon kicsi, a szokásos rácsellenállásokon (100k-1M) nem hoz létre számottevő feszültségesést. Mivel U=RXI, ezért kellően nagy értékű (10M) ellenálláson pár tized V feszültségesés jön létre, vagyis a rács ennyivel lesz negatívabb, mint a katód. Ez kisjelű fokozatoknál már elegendő ahhoz, hogy a kivezérlés ebbe a tartományba beleférjen. Közvetlen előnye, hogy a katód testen van, így ezen a ponton zavar nem tud megjelenni (leginkább a fűtésből), nem jöhet létre negatív áramvisszacsatolás (a katódellenállás hiánya miatt), ami erősítéscsökkenést, kimenő ellenállás növekedést okozna, ill. ezen hatás ellen nem kell katódkondenzátor.
Hátránya, hogy ide nem lehet visszacsatolást sem vezetni, valamint a fokozat nem rendelkezik anódáram-stabilizáló tulajdonságokkal (a katódellenállás ebben segít).
A rádiógyártó ipar előszeretettel alkalmazta a kommersz készülékekben, de nem a legjobb megoldás, ha lehet, kerüljük az alkalmazását.
(#) Lakatfogó válasza Imi65 hozzászólására (») Jún 10, 2019
Ohh, így már érthető.

Akkor "rendes" erősítőbe a 0,5..1Mohm körüli Gate ellenállás és 800..1200Ohm katód ellenállás a jobb megoldás, ahol esetleg lehet alkalmazni visszacsatolást is?

Pl. itt van ez a rajz a BSS-ről: Bővebben: Link, de itt sincs semmi magyarázat rá, hogy miként van méretezve a visszacsatolás.

Per pillanat nem tudom, hogy szeretnék-e egyáltalán negatív visszacsatolást. Ezt a vcs nélküli verziót építettem meg Bővebben: Link korábban, csak vonali szintre átszámolt erősítéssel, így nem kellett trimmer az elejére és csatoló kondiknak nagy piros, Wima MKP4 4,7µF példányok mentek. Meseszép hangja volt (fülre). 470k volt a gate ellenállás.
(#) Imi65 válasza Lakatfogó hozzászólására (») Jún 10, 2019
A BBS-en itteni emberke rajza van fent, a kapcsolás jól működik, személyesen is volt alkalmam meghallgatni. (Ezkkel a kis SE-kkel egyébként általában "csak" annyi szokott lenni a probléma, hogy 2,5-3,5W teljesítményük általában még éppen kevés az átlagos hangdobozokkal)
Az elektoncső.hu-s kapcsolás nem pentódás, hanem kvázitriódás. Benne is "hemzseg" a visszacsatolás, csak nem olyan látványos, mert lokálisak, nem az egész rendszerre kiterjedők.
A trióda átblokkolatlan katódellenállása rögtön az 1. fokozatban egy hatásos visszacsatolás, hatására egy hasonló kapcsolásban mért 63x erősítés 42x-re csökkent.
A kvázitriódás végerősító visszacsatolása az anódról a közvetlenül rákötött segédrácsra valósul meg, bár ez nem klasszikus negatív visszacsatolás, inkább az erősítőelem karakterisztikáját változtatja meg, pentódásból triódás jellegűvé alakítva, a trióda tulajdonságokat mutató csőfélen (anódvisszahatás) szintén csökken az erősítés. A visszacsatolás kimeneti ellenállást csökkentő hatása nem olyan fontos, mert a trióda eleve kis belső ellenállású elem, emiatt inkább feszültséggenerátorosan hajtja a kimenetet. Ebben a formában a 2,5W helyett inkább csak 1,5-2W az elérhető, ami még kevesebb a szükségesnél. Persze, háttér zenéhez elegendő, vagy igen érzékeny dobozt kell használni.
(#) Lakatfogó válasza Imi65 hozzászólására (») Jún 10, 2019
Az ECS-s verziónak konkrétan van akkora teljesítménye, hogy a teljesen kommersz MNC Eclipse1 hangszórókból felépített 3 utas, hangváltós, saját építésű nagy hangfalaimat elég jól kihajtotta. Füllel hallható torzítást nem tudtam elérni a panelben megengedhető hangerőszintek mellett, szóval szerintem ez így okés az én igényeimhez megfelelő. Hasonlóan jól bírta a Magnat Sonobull zárt ládáimat is.

Egyébként igen, helyi visszacsatolások megvannak. Kicsit rosszul fogalmaztam, erre utaltam, hogy maradjak-e ennél a kapcsolásnál. Most úgy érzem, hogy mivel ez már bevált, maradok ennél.

Az kicsit fentebb írt anódáram és -1V gate feszültség beállításommal egyetértesz ennél a kapcsolásnál? 260Vdc anódfesz mellé a triódához 170K - 720ohm páros menne, a gatere meg 470k a föld felé.
(#) Imi65 válasza Lakatfogó hozzászólására (») Jún 10, 2019
Igen, a lehallgatási környezet is befolyásolja, mi az elég. Nekem a 89dB-es dobozokkal panelban valószínűleg elég lenne, így nem.
Ha bevált, akkor maradj ennél.
Én a 6N2p-hez általában a 100k - 1-1,6k arányú ellenállásokat használom, abból az okból, hogy kissé nagyobb árammal járatva az 1. fokozatot, könnyebben hajt meg egy kvázitriódát (bár, én a teljesítmény miatt inkább az UL kapcsolást szoktam választani), mert a segédrácsról a Miller-effektus miatt a vezérlőrácsra nagyobb bemenő kapacitás látszik, ráadásul nagyobb a meghajtó feszültség-igény is. Igaz, a tápfeszültségem általában magasabb, mert - szerintem - valahol luxus, hogy az anódellenálláshoz képest fele ellenállás legyen a szűrőkörben (fele annyi feszültség "elveszik" rajta, mint amennyi a munkaellenálláson), bár így jobb a búgófeszültség valamivel, de a 47 µF tökéletes akár 1/10 (4,7k) szűrőellenállás után is, 1mA körüli terhelés esetén.
(#) Imi65 válasza Lakatfogó hozzászólására (») Jún 10, 2019
Egyébként a görbeseregből a számítás így néz ki: 1V feszültséget akarsz ejteni 0,77mA-es árammal. R=U/I=1/0,77~1,3 k Ohm
(#) Lakatfogó válasza Imi65 hozzászólására (») Jún 10, 2019
Igaz.

Valamikor a héten tervezem befejezni a nyák rajzolását a cucchoz és küldeni Kínába gyártani, 4 erősítős rendszer lesz, 2 nagyobb és két kisebb hangfalhoz, azok meg a szoba sarkaiban vannak.
Ilyen retro jellegű cucc a terv, az előlapon Ganz feszültségmérő az anódtápra, meg mutatós VU mérők, stb.

SMD ellenállásokat tervezek használni és még azt nem tudom, hogy alkalmazzak-e sok VIA-s GND felületet a nyákon. Maga az erősítő megoldható egy oldalon is, de nyilván ha már van második oldal, kihasználom.
A hozzászólás módosítva: Jún 10, 2019
(#) pechman8 válasza Mócsing hozzászólására (») Jún 11, 2019
Katódba, egyéb helyre én Ohmite AudioGold: tme.hu
Jelút, anód, gerjedésgátló, Amstrans AMRG: hificollective.co.uk
Ez a két ellenállás jól kiegészíti egymást. Az AudioGold:dögös, erőteljes, dinamikus, az AMRG édes, lágy nagyon zenei.

Saját tapasztalat: Ahol olcsóbbat használtam , megbántam, cseréltem. Ma már nem hibázok ilyet. A GU50 Audiophile cső de csak ha megkapja a méltó körítést. De ez minden csőre igaz a 300B , 2A3 is. Az említett csövek között csak az a különbség, hogy 300B-vel (elismerve a csövek elvi érdemeit) senkinek sem jut eszébe silány körítést alkalmazni.
A hozzászólás módosítva: Jún 11, 2019
(#) Orbán József válasza deklinacio hozzászólására (») Jún 11, 2019
Idézet:
„Ugyan én nem vagyok egy nagy konstruktőr, és építő, ...”

Utolsó szóig igaz majsztró, csak így tovább...


A két cső közti különbség is igaz.
(#) CIROKL válasza deklinacio hozzászólására (») Jún 11, 2019
Tőlem kaptál egy piros pontot .
Elsődlegesen mutass már valamit.a müveid közül ,mert azt vélem felfedezni hogy csak a vakvilágba irsz oszt ennyi .
(#) pechman8 hozzászólása Jún 11, 2019
A hozzászólásomban elismertem az általam említett csövek érdemeit. Azt szerettem volna kihangsúlyozni megtévesztés nélkül csak a saját tapasztalatomra, nem véleményemre, tapasztalatomra építve, hogy attól, hogy a GU50 olcsó cső, sőt "veszélyes hulladék" a varsói szerződés felbomlása óta, és ismerve sok eredetileg nem audiophile alkalmazásba szánt csövek nagyszerű hangját, és most hozhatnék a példákat, a GU50 bizony kiváló cső. Ezért szeretném bátorítani azokat akik ezzel a csővel építkeznek, azzal a kikötéssel, hogy azt azért ne gondolják, hogy az így épített erősítő olcsó lesz. 300B -telefon vonal-erősítő cső- építésekor mindenki komoly alkatrészekkel építkezik. Ezt szerettem volna tanácsolni más csövekhez is, köztük a GU50-hez. Kiváló, direkt audióalkalmazásba szánt alkatrészek elérhetőek. Ezek , ha már ellenállás: nagy pontosságúak, nagy teljesítményűek, indukció mentesek, igen alacsony zajúak sőt kiváló hangúak. Ezeket tanácsolom használni. Hallottam kiábrándító erősítőt GU50-el, de ez nem a cső hibája! Annyit azonban tartok az álláspontomban, hogy a pl 300B nem tud elszámolni azzal a rengeteg pénzel amibe kerül. Nem azt írtam, hogy nem jó, mert jó bizony nagyon jó! Nem kell erről győzködni. De nem annyival.
(#) pucuka válasza pechman8 hozzászólására (») Jún 11, 2019
A távbeszélő technikában iszonyú fontos paraméter a linearitás, és a kis zaj. a linearitás azért igen fontos, mert a nemlinearitásból származó torzítás áthallást okoz a csatornák között. Nemmellesleg az erősítő technikában is problémás a belső intermoduláció.
A 300B mindezeknek eleget tesz, elég csak rápillantani a csőkarakterisztikákra.
A GU50 (eredetileg LS50 gyenguszka másolata) adócső, ennél a linearitás nem lényeges kérdés, amúgy is többnyire C (távíró) üzemben dolgozik, hogy modulátor fokozatba is elmegy, az csak másodlagos kérdés. Nem gondolom, hogy a hangminőség egy katonai rádióban sokat számítana. Sokkal fontosabb paraméter a környezetállóság.
A telefon technikában igen fontos még a tartósság (hosszú élettartam) a katonai felhasználásokban pedig sem lényeges.
Ez az alapvető kölömbség a két cső között.
(#) Mócsing hozzászólása Jún 11, 2019
Tubeampnak és pechman8-nak köszönöm a segítségét !
(#) pechman8 válasza pucuka hozzászólására (») Jún 11, 2019
Köszönöm a tájékoztatást...
Én már négy éve kísérletezem csak a GU50-el. Eközben sok más erősítővel és csővel volt dolgom. Sokat fejlődtem Zoli bácsival (sajnos már nagyon idős, nála láttam eredeti helyén dolgozni a GU50-et) az ősszel életrekeltettük egy II. világháborús Lancester bombázó rádióját, kíváncsiak voltunk , hogyan hallották egymást a pilóták..... 1625, 6V6GT, 300B, EL34, PCL86, KT88. Csak a 2A3 maradt ki ami szerintem az igazi király. Persze nem divat mert ma tehetetlenek a hangsugárzók mindenki kevesli a 3-4W-ot. Talán én is... Kérlek ne fáradj a paramétereik leírásával nekem, ismerem. Az én megközelítésem nem hasonlít a Tiédre. Engem csak a végső hang érdekel. Sosem akartam olvasni az erősítőmet. A fentebb írtak mind elektroncsövek. A belőlük készült erősítőre jellemző lesz a "csöves hangzás". Divat isteníteni a 300B-t és valljuk be, nem nyúlhat mellé az építő. Imádom a 300B-t! Egy igazi direktfűtésű trióda, az isten is erősítőbe teremtette. SE-be. Csak az a 100.000Ft/ pár... és attól felfelé... nem ésszerű... szerintem. Kár... Az elektron csövek nem egyformák, kicsit más az ízük, egyik kicsit jobb a másik kicsit más... Van akinek ez tetszik van akinek az. Szeretnék mindenkit bátorítani, hogy a számára kedves csővel építsen, azután szánjon rá éveket a kísérletezésre, meg fog jönni a hangja! Ez olyan szép hobbi! Egyszer csak odaáll a zenekar a szobába! ... ezért építem magam az erősítőimet. Egyébiránt olyan 5 hónapja megkezdtem a rákészülést egy GM70-re! de ez már egy másik történet...

Egy példa GU-ra
(#) MacGiver hozzászólása Jún 11, 2019
Idézet:
„Engem csak a végső hang érdekel”

Pontosan. Szerintem mindenkit. Teljesen szubjektív minden mondat, maradjunk a csöves erősítő építése címnél. Jó irány lenne, ha valaki ÉPÍT egy csövest, röviden bemutatja, és itt értekeznek róla.
Sajnos ez egyre ritkább..
Végső hang nincs. Vannak jó hangú rendszerek. Műsorforrás - Erősítő - Hangsugárzó.
Meg a legfontosabb: Jó zenei felvétel.
Nehéz.
Következő: »»   2084 / 2208
Bejelentkezés

Belépés

Hirdetés
XDT.hu
Az oldalon sütiket használunk a helyes működéshez. Bővebb információt az adatvédelmi szabályzatban olvashatsz. Megértettem