Fórum témák
» Több friss téma |
Mielőtt kérdezel, a következő két dolgot ellenőrizd!
I. A helyes tápfeszültségek megléte.
II. A kimeneten van-e egyenfeszültség.
Élesztés.
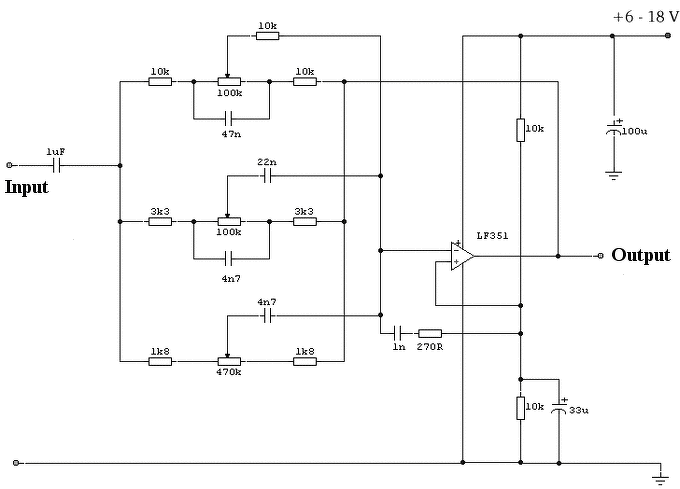
Itt van a rajz. AZ egész PDF egy csomó most nem fontos dolgot tartalmaz, de nekünk csak a rajz fontos.
Elsőként az 5 lábú csatinak a "csati alul" rajz alapján zárd össze a lábait. Ezzel maxra kerül a hangerő állás. A szub potiját tekerd minimumra. Próbáld ki hogy szól e. Legutóbb egy hasonló 2.1-nek szétugrott a potija. Próbálj meg a nyák aljáról olyan képet csinálni, ahol látszanak a vezetősávok az 5 eres csatlakozó környékén. Most nem igen látszik. Másik teszt. Írod, hogy nagyon halk a két szatellit. Ha csak egy van bedugva akkor az szól, vagy elnémul teljesen. Mert utóbbi esetben a háromeres kábel ami összeköti a nyákkal a két szatellitet, annak a középső ere szakadt vagy nem érintkezik. A hozzászólás módosítva: Júl 3, 2019
Tisztelt Urak!
Javításra hozzták hozzám a fent nevezett csodát. Ennek az aktív hangfalnak a kapcsolási rajza fent van itt a tanyán is Digipro 600B néven. A sasszé PST417C. A hibajelenség, a magassugárzó sípol a mély nem szól. Az AEB DIP nevű félhídmeghajtókat kicserétem IRS90257-re valamint az U5-öt (MC33078), a tápban a 2db 470u/100V-os kondikra tettem oda megfelelő egy-egy 220u/100V-os kondit mert a kapacitásuk 380-390u körül volt. Ezek után persze alaposan átmértem a környező diódákat, tranzisztorokat és ellenállásokat. Ezek után beindult, halk sistergés hallható főleg a magasnál hallatszik jobban, zenét rákötve szól eddig jó is, de szimplán magára hagyva azt vettem észre hogy felmelegedett az egész, nem forróra de úgy 40-45 fokra jel nélkül rövidrezárt bemenettel. Oszcilószkóppal nézve a magassugárzó felső oldali FET drainjén gerjedést láttam. Szerintem ez a gerjedés a fő oka a melegedésnek csak nem tudom merre induljak el. A következő méréseket AC állásban Normal triggereléssel 1X-es mérőcsúccsal követtem el. Ezekben a d-osztályú erősítőkben nem vagyok jártas ezért kérem a hozzáértők segítségét.
Üdvözlet! Nem tud valaki jó forrást hol lehet emberi áron 8261-es profilú hűtőbordához jutni?
Sapa-tól kértem ajánlatot 3M-es blokkokban kapható, és olyan áron hogy mikor megláttam majdnem megőszültem...
Ezelég?
Én már megírtam neked hol szoktam venni rendszeresen. Ha nem kell sok méter, akkor tőlem is tudsz venni, és le is vágom neked amilyenre kell. De ekkor bejön a képbe a postázás többletköltsége.
Tudom beszéltük már, a posta nem is érdekes.. Ott néztem, és onnan kértem ajánlatot ahol te vettél 3M-es darabokban kapnék húzós áron, így arról lemondtam...
Úgyhogy lehet hogy kereslek mailben nemsokára ez ügyben... Természetesen nem kell csak egy 80 centis darab ebbőla profilból 40-40 CM rre ledarabolva.. Akár privátban dobhatsz is ajánlatot megnézem... A hozzászólás módosítva: Júl 4, 2019
Kevés.
Jajj elhibáztam sorry.. Ez a fránya billentyűzet.. Na jó nem, figyelmetlenség
Meg a gyorsírás ugye, na sebaj veszett ennél több is Budán
Sziasztok, építettem egy erősítőt TDA 2030-as IC-vel. Elég jól szól, kevés áramfelvétellel. Egy problémám van vele, hogy a mélyet nem igazán adja át. Alig van basszus. Valakinek valami jó basszuskiemelő kapcsolása esetleg?
Jobban jársz egy előfok+EQ kombóval, épp a
minap láttam valahol 2X31 sávos grafikus eq t egész jó áron... Ha csak nem az építés öröméért csinálod a loudness szerintem olyan mint régen a Windows 95 plug&play működik nem rossz de legalábbis nem jó... Olyan prostitúció win 95 módra plug&play
Eq-t kapni fog csak még nem fúrtam ki a furatokat meg össze kell raknom. Csak nem gondoltam, hogy javítani fog a basszuson azt hittem, hogy csak kiszűri. Lehet fogalomzavarban vagyok egy kicsit, javíts nyugodtan.
A hangszínszabályzók (az eq is) úgy működnek, hogy alapból 20 dB -t csillapítanak. Ehhez a szinthez képest emelnek, vagy vágnak +/- 15 - 20 dB-t. Így lesznek relatíve erős mélyek, vagy magasak.
Általában nem nagyon szokás beleavatkozni az eredeti hangképbe, az EQ -nak is többnyire az a szerepe, hogy a terem akusztikájának hiányosságait némileg csökkentse. Ha az eredeti felvétel hangképébe be kell avatkozni, már régen rossz. Ha az általad épített TDA2030 nem ad elég mély hangot, akkor máshol kell keresni a hibát. A szükségesnél kisebb értékű csatoló kondenzátorok, hangsugárzó nem viszi át, stb. Ha ezek a problémák fennállnak, sem az EQ, sem hangszínszabályzó nem fog túl sokat segíteni, legfeljebb zajosabb lesz.
A bemeneti csatolókondi 1µF-os. A kimeneti 2200µF-os. Megpróbálom az 1µF-os bemeneti csatolókondit majd 47µF-osra kicserélni, hátha javulást látok. Köszi a tanácsot.
Az adatlapján is 1 μF van a bemeneten, annak jónak kell lenni. Magának az erősítőnek a sávszélessége sem rossz, 10 Hz - 140 kHz -ig. Valószínűleg más lehet a probléma., ha jó, (jól van bekötve, ha elkó) a kondi.
Igazából ez a kapcsolás van megvalósítva egyenlőre potnéter nélkül.
4001 helyett 4007-es van. De nem hinném, hogy ez számítana. Meg a kimeneti csatolókondi 2200µF-os.
Szia! A test és az IC 2-es láb között található egy ellenállással soros 2 µF kondenzátor, az cserélhetnéd 22 µF-re.
Írtam erről a kapcsolásról a témájában Bővebben: Link.
Köszönöm az ajánlatod, de a Bronzkertől a 2X40 cm-es darab "felszeletelve" postával is olcsóbb mint a **** ft/cm es árad..
Mod: Az ármegjelölés kérésre eltávolítva. A hozzászólás módosítva: Júl 8, 2019
Moderátor által szerkesztve
Szép napot mindenkinek!
Nem vagyok műszerész, semmi rálátásom ezekre a dolgokra, ezért szeretnék kérdezni. Adott egy Sternum PMM 100 4 csatornás keverő erősítő. (eladtam, itt nálam a próba során hibátlanul működött, szépen reagált mindenre, magas, mély, hangerők) Olyan hiba lépett fel aki megvette annál,hogy ha be van kapcsolva, akkor a billenő kapcsoló ( ezzel lehet az erősítőt bekapcsolni, és narancs sárgán világít) világít, viszont az analóg output háttere nem világít és az erősítő nem is ad ki hangot. Mi lehet a hiba? (biztosítékra tippelek) Vagy esetleg előfordulhat,hogy a hangfalak fordított bekötése okozhat ilyent? Nem tudok mire gondolni mert nálam mindig hibátlanul működött, soha semmilyen probléma nem volt vele. Pedig zenélésre használtam 2db SAL 1020CP hangfallal. Képet is küldök róla, az eladó küldte nekem ezt. Az erősító hátlapjáról a képet én mellékelem, saját kép.Ha tudtok segítsetek. Köszönöm! A hozzászólás módosítva: Júl 8, 2019
A TDA2030 nagyon jó "hangú" IC, basszus hiányt nem tapasztaltam. Én anno valamelyik RT évkönyvben megjelent cikk alapján építettem, több erősítő kapcsolást is bemutattak erre az IC-re tervezve. Olcsó egyszerű és nagyon jó a frekvencia átvitel tartomány. A hiba máshol keresendő ahogy már mások is javaslták!
A fordított bekötés nem gond, inkább a zárlatos kábel. Biztos jönnek majd a fórum javító nagyágyúi, akik neked segíteni tudnak, türelem. Kérdés Te mit tudsz távgyógyászatilag tenni. Pákád remélem akad?
Azonban ilyen esetben nem árt egy kis szerelési tapasztalat sem, meg legalább egy alapműszer. Nem tudom hány éves a készüléked, elképzelhető, meg szerencsés legalább a tápkondikat kicserélni, ha több mint 15 éves. Szóval lesz mit csinálnod. Majdnem lemaradt belső fényképekre is szükség lesz. A hozzászólás módosítva: Júl 8, 2019
|
Bejelentkezés
Hirdetés |























