Fórum témák
» Több friss téma |
Fórum » LED-es index
Témaindító: Einstein21, idő: Márc 29, 2006
Témakörök:
Szia!
Feladtad? Vagy nem akarod elhinni hogy van más megodás is? Segíteni szeretnék, hidd el hogy van rá egyszerű kapcsolás!
Szia!
Nem reagáltál az írásomra, ezért most felteszek egy képet az egyszerű kapcsolás tartozékairól. Balról a zöld, 2 db Li-Ion akksi 2000mA/h-s, majd az elektronika, és a 3W-os Power led, amiből 4 db kell, jobbra kettő, balra kettő. Az index kapcsoló és az index lámpák nincsenek a képen, de ez most nem lényeges. Ez a rendszer független minden villamos rendszertől, bármelyik motorra felszerelhető. Mivel a fogyasztása nagyon kicsi, ezért az akksikat félévente elég tölteni, külső töltővel.
Szeretnék egy 10 ledes 12v dinamikus indexlámpát épiteni. Találtam a neten egy rajzot, megépítettem de akárhova tekerem a potokat, mindig csak egyszerre gylladnak a ledek
Hello! Nem csoda, semmi időzítés nincs benne. Majd ha kötsz egy kondit a PR1-re, esetleg lesz esélye. Egyébként az egész ezer sebből vérzik..
Nem csak hogy vérzik de ez konkrétan halott
![]() Az időzítő ahoz kellene hogy egymás után gyulladjanak a ledek vagy hogy magától villogjon ?
Visszaolvastam a témában és látom hogy volt már igény futófényes indexre de nem találtam 10 ledes negatív LED vezérlőst sehol....
Ha közúton használt jármű kerül átalakításra. akkor a hatóságok eljárhatnak az átalakított jármű vezetőjével szemben. Jelen szabályozás úgy szól, hogy csupán jóváhagyott világítótesteket (meg mást is) lehet beépíteni. Vagyis a gyárit - kis túlzással. Sajnos nálunk nagyon maradi szabályozás van életben, gyakorlatilag nagyon körülményes minden fajta módosítás szabályossá tétele.
Ezért mindenki saját felelősségre álljon neki a tuningnak. Egyszer talán felnő a szabályozó is a feladathoz, meg a kor kihívásaihoz.
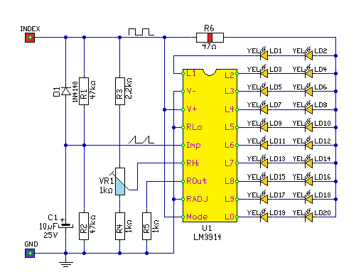
Hello! Alex tanácsait megfontolva, kb. így lehet elkövetni a dolgot. AZ R5 értékével lehet a Led-ek áramár beállítani, jelenleg kb. 12mA, de 30mA fölé nem lehet menni. Értéke Iled=1,2V/R5*10.Az R6 az IC terhelésének csökkentése miatt van, célszerű 2W-os ellenállást tenni.
Ilyen kis terhelés mellett előfordul, hogy az index relé nem működik, ha nem Led-ekhez van kitalálva.
Köszi Alex, nem magyar rendszámu a kocsi. A következményeket majd a tulaj rendezi.
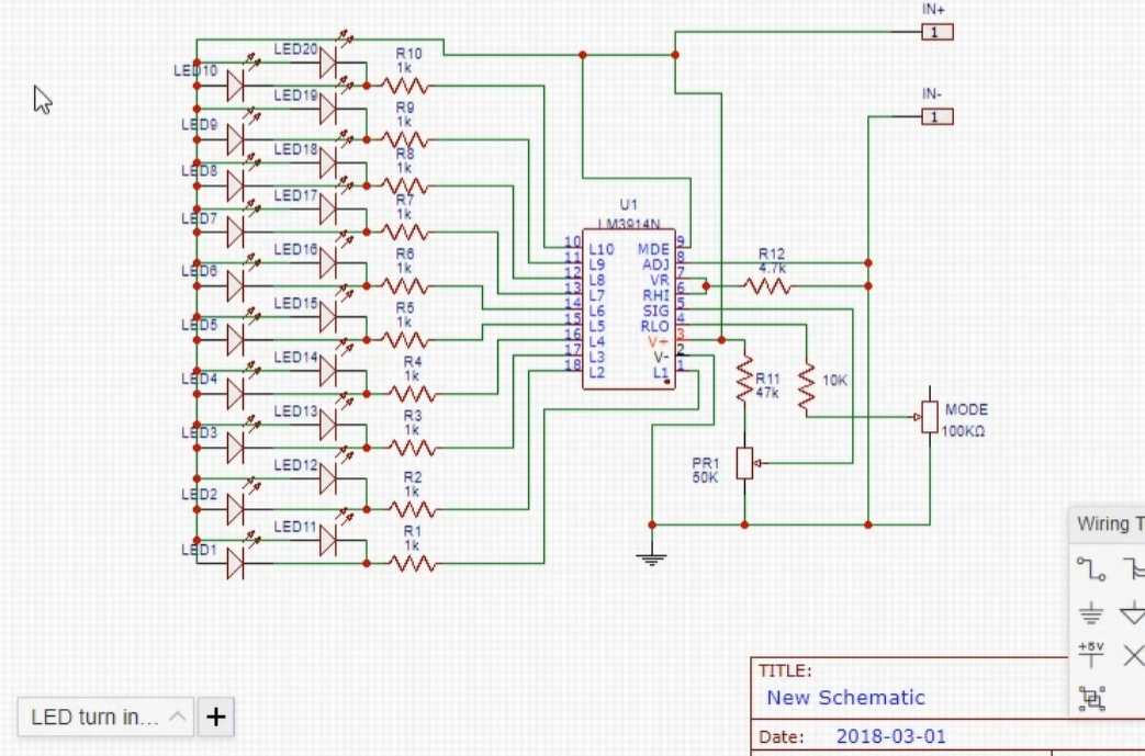
Proli, kószönom a segitséget. Az index relé eredetileg LED csikokat működtet. 20 LED szakaszon ként 2db kaa-3528surksyks + 1 rezistor. Megpróbálom megépiteni ezt illetve az ULNes 8LEDes változatot is....
Ehez a LED tipushoz szeretném alakitani az áramkört. 2 ilyen van sorba kötve +1 ellenálás. Ha jol értelmezem akkor a 2 led meghaladja a 30ma. Ilyenkor mi a teendő?
Nem haladja meg, mert mind a négy (2*2) Led-et sorba lehet kötni. Ekkor a 47 Ohm elmarad. A 30mA az abszolút maximum, a névleges a 20mA és ezt kell alkalmazni. Ekkor az R5 620Ohm legyen.
A ledek úgy lennének kötve ahogy a rajzodon van. 2 db sorban egy kimeneten és a megadott led értékekkel kellene dolgoznunk. Ekkor is 620 ohm az érték?
Ezen az ICn egy darab ellenálás irányítja az öszes kivezérlést?
A rajzomon két Led van sorba. Nálad négy lesz sorban, csak két tokban. Nem a kivezérlést, hanem a kimenetek áramgenerátorát állítja be egységesen. Ez Lesz a Led-ek árama, mind a 10 ágon.
Nálam is csak 2 lesz sorban. Ez két szinü led (sárga-piros)
És az indexhez lényegében csak a két lába van bekötve mint egy sima led. Ok és akkor mihez van a VR1? Led sor gyujt. sebesség talán?
Ha csak két sárga van benne, akkor kell a 47 Ohm. A fűrészjelet állítja elő a két 47k és a 10µF-os kondi ez vezérli az IC-t. Ennek csúcsértékéhez kell beállítani a VR1 (refrencia) feszültségét.
De valahol alatta lesz a megfelelő, hogy az utolsó Led ne csak egy pillanatra világítson. Majd ha működik, meglátod. A csúcsérték pedig függ az index jeladó sebességétől is. Ezért állítható a feszültség hozzá. Mert az index üteméhez hozzá kell állítani a kijelző működési sebességét.
Naguszerű, köszönom megpróbálok megküzdeni vele.
A hozzászólás módosítva: Szept 4, 2019
Szia!
Megkérdezhetem hogy mire szeretnéd használni ezt az indexet?
Proli biztos hogy nincs hiba ezen a rajzon? Egyszerre gylladnak a ledek nem sorban
....mindegy. Megépítettem az ULN2803 -as verziót. Mostanra tökéletesen megfelel....
Hello! Ha mindent jól kötöttél be, akkor az LM3914-nek is jól kell működni. Ha fix 12V-ot adsz a kapcsolásnak és a GND-hez képest mérsz feszültséget, akkor az R2-őn 6V-nak, az R4-en 2,86V-nak, az R5-ön 1,2V feszültségnek kell lenni. A VR1 csúszkán pedig kb. 4,2V feszültséget kell beállítani. Ha az C1 is benne van és 10µF az értéke, akkor futni kell a Led-eknek ha tápot adsz rá. Persze jű gyorsan, hiszen 0,3sec idő alatt, már mind jelezni fog. Ha a D1 fordítva van bekötve, akkor nyilván egyből feltölti a kondit és nem fut. Ezért írta helyesen Reloop hogy ellenőrizd a dióda bekötését.
Szia!
Találtam futófény indexet, az ára barátságos, viszont nem értem hogy azt írják hogy csak ledes index relével működik. Milyen index relé jó hozzá? Mert tudtommal a futófénynek van lefutási ideje, míg egy ledes index relé percenkén 60-120 között villog. Lehet hogy a beépített elektronika tudja ezt?
Hello! Én természetesen nem ismerem ezeket (mert nem veszek ilyesmit), de feltételezem azért írják a "Ledes index-et", mert a izzólámpához való ne szokott működni ilyen kis terheléssel. Egy futófény azt tesz amit akar, de az irányjelzőnek 60 és 120 között kell percenként működni. Tehát ha ez az, akkor ezen belül kell működnie. Különben nem használható erre a célra.
A hatóságilag elfogadott index relé megfelelő terhelés esetén (izzós rendszernél minimum 2*21W, elöl és hátul egy oldalon) működik a megfelelő ütemben villogtatva. Ez alatt dupla gyorsasággal kell villognia, hogy felhívja a figyelmet a hibára. A LED-es indexű autókban a gyár megoldja, hogy ez a LED-ekkel is így működjön. Egy izzóhoz való index relé a LED-ekkel megfelelő terhelés hiányában gyorsan fog villogtatni, mert hibát észlel.
Azt gondolom tudod, hogy sem az utólagos LED-esítés, sem a futófény az index helyén nem felel meg a hatósági előírásoknak. Ha ilyet észre vesznek, akkor nem megy át a műszakin a jármű, illetve ellenőrzéskor eljárást kezdeményeznek ellened és soron kívüli vizsgán kell igazolnod a járműved megfelelő működését. A hozzászólás módosítva: Okt 6, 2019
Ne haragudj, nem akarlak megbántani, de Te még mindig a múlt században élsz. A ledes indexek ma már teljesen másként működnek. Az én kismotoromon (SMKP), már több mint tíz éve ledes index van. Az első, 3 magasfényű leddel működött, utána átalakítottam 9 ledesre, a mostani 3W-os Power ledekkel működik. Ezeknek a fényereje nagyobb, a hagyományos 21W izzókénál. Az SMKP-kat nem kell műszakira vinni, de a mindennapos használatban fontos hogy megfeleljenek a láthatóságnak, mert az a legfontosabb. Ez igaz a világításra is. 2 éve ledes a világításom is, mióta ez van rajta, egyetlen autós sem hajtott ki elém, mert már messziről észreveszik az erős fehér fényt. Korábban halogén izzó volt a lámpámban, sajnos többször is kihajtottak elém, csak a szerencsén múlott hogy megúsztam.
Egyet értek Veled! A futófény divatos, de szerintem az index jobb, mert a villogás jobban látható. Csupán a megoldása érdekelt. Egy ledes index relé 60-120 kapcsolást csinál percenként, a futófény ledjei kapcsolódnak sorba ennyi időnként, amit vajon hogyan vezérel az indexrelé?
Most vagy én nem értem amit mondasz, vagy Te nem érted amit én. De nem tudom igazából mi is a kérdés. Ha a Led-sor nem fut végig kb. 0,33sec alatt, akkor nem jó az index-hez. De ebben ez esetben minek gyártanák? Forgalom terelő oszlopnak?
Valamint azt írod, hogy "A futófény divatos, de szerintem az index jobb" Akkor miért szeretnél ilyent venni? "Mert tudtommal a futófénynek van lefutási ideje" Van, de nem midegy hogy mennyi. " Egy ledes index relé 60-120 kapcsolást csinál percenként, a futófény ledjei kapcsolódnak sorba ennyi időnként" Most tudod, vagy feltételezed? Vagy az a kérdés, hogyan vezérli az index relé a Led-sort? Mert gyanítom úgy (ahogy én is tettem, mármint rajzon), hogy ráadja a feszültséget a Led-sorra és az abban lévő áramkör meg sorba felkapcsolgatja a Led-eket. Aztán mikor kikapcsol az index relé, sötét lesz a Led-sor. Majd kezdődik elölről. Ha nem erről van szó, akkor "nem tudok elmenni rajtad".
"Vagy az a kérdés, hogyan vezérli az index relé a Led-sort?"
Én is erre gondoltam. De nincs elképzelésem sem, ezért kérdeztelek. Mint írtam, én a hagyományos, villogó index híve vagyok, csak érdekelt a technikai megvalósítás. Gondolom, ehhez nálam sokkal jobban értesz.
Ha megnézel a működésükról egy videót, akkor minden "tiszta" lesz...
A hozzászólás módosítva: Okt 6, 2019
Köszönöm szépen a segítséged, valamiért nem indul el nálam, de nem is fontos, mert mint írtam, nekem ez nem jön be, egy kismotoron. Számomra sokkal fontosabb hogy időben lássanak.
|
Bejelentkezés
Hirdetés |

















