Fórum témák
» Több friss téma |
Sziasztok!
Szükségem volna egy olyan szerkezetre, ami a vízszint ingadozását érzékeli és annak függvényében egy szivattyúra, vagy annak csatlakozójára szerelve szabályozná a működést. Kerti tóhoz kellene, ugyanis sokszor tapasztalom, hogy jelentősen leapad a vízszint és nem tudok mindig ott lenni, hogy feltöltsem vízzel. Ehhez kérném a segítségeteket. Üdvözlettel: Vitya
Szia!
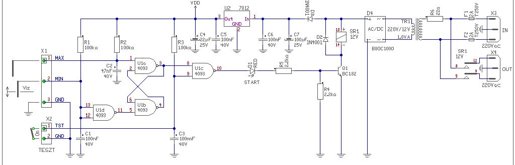
Rajzoltam neked egyet. Két galvanikus szondával megoldható. Az egyikvégét a minimális vízszinthez, a másikvégét a maximális vízszinthez kell tenni, jól elszigetelve. A szonda anyaga UT18-as rozsdamentes hegesztőpálca. (vagy más nem korrodáló anyag) üdv! proli007
Köszönöm a segítséget!
Csak az a baj, hogy még eléggé kezdő vagyok, és értem, amit írsz, csak a megvalósítással lenne problémám... Meg rá kellene kötnöm a szivattyú csatlakozójára is gondolom... Le tudnád ezt a megoldást részletesebben írni? Természetesen csak ha van időd és türelmed. Köszi! Üdv: Vitya
Találtam egy kapcsolást az Elektronika Hobbi c. könyvben. Igaz, a kapcsolás "csak" egy LED-et kapcsol be vagy ki, de a helyére egy optocsatoló gond nélkül bekööthető, azzal pedig egy jelfogót lehet kapcsolgattatni, ami már a szivattyút is elbírja.
Hello mindenkinek!
Van egy pár vízszint méréssel, jelzéssel kapcsolatos téma. De magamtól akkor sem tudom megoldani, igy a ti segítségetekre lenne szükségem. A helyzet a következő: adott egy tartály, szivattyúval tölteném fel. Alul plusz felül egy-egy érzékelővel. Ha tele a tartály álljon le a töltés. Ha a használat miatt ürül a tartály, eléri az alsót akkor induljon el és mind addig töltsön amíg el nem éri a felsőt. Remélem tud valaki segíteni , előre is köszönöm. Idézet: „Van egy pár vízszint méréssel, jelzéssel kapcsolatos téma...” Ha ezt tudod és ismered a szabályzatot, miért nyitottál egy újabbat?
Hello
A pdf-be megtalálod a keresett kapcsolást. Szükség esetén egyfázisu motor is vezérelhető. A mágnesapcsoló 24V-os legyen.
Hali. Tegnap építettem meg a cuccot,amit mellékeltél, csupán egy baja volt, hogy fordítva működött, mint szerettem volna. Ezért még egy invertáló nand kaput tettem be az 1. IC 10-es lába és a LED közé, így működik. Üdv.
Hello!
Teljesen igazad van, én néztem el. De elég lett volna az IC1 8. lábát, áttenni a 3-asról a 4.-re. üdv! proli007
Hello!
De miért is működött fordítva? Nem a relét kötötted be rosszul? üdv! proli007
A rajz szerint a NAND kapu kimenete kapcsolgatja a tranzisztort(a LED-en és a két soros ellenálláson keresztül). Most a tranyó vagy nyit vagy zár. Ha a tranyó vezet akkor 0V-ra kapcsolja a relé egyik lábát. Tehát nem értem a kérdést:hogyan tudnám rosszul bekötni a relét. (vagy valamit nagyon elgombáztam).
Hello!
Az alapfeladat az volt, hogy töltögetünk egy pocsolyát. Ha a vízszint minimális, elindul a szivattyú, ha eléri a maximumot akkor leáll. - Tegyük fel, hogy a vízszint a kettő között áll, és a szivattyú áll. - Ha a vízszint csökken, a minimum érzékelő a levegőbe kerül. R1 felhúzza a d kapu bemnetét, aminek a kimenete alacsony lesz. d kapu kimenete magas, a kapu kimenete alacsony lesz. Ezzel a c kapu bemenete is alacsony lesz, így kimenete magas. D1 világít, Q1 kinyit és meghúzza a relét. Ha a relé behúzva van, akkor a szivattyú jár! - Ha a vízszint eléri a maximum szondát, a kapu bemenete alacsony lesz, kimenete magas. Így c kapu bemenete is magas lesz, azaz kimenete alacsony. Led sötétre vált, Q1 zár, relé ejt, szivattyú leáll. (Ha a TESZT gombot megnyomjuk, akkor a c kapu másik bemenete lesz alacsony, (ez egy negatív logikájú "vagy" kapu) kimenete magas, Ledd ég, Q1 nyit, relé húz, szivattyú a gomb nyomva tartási idejéig jár.) Szóval ennek így kell működni, kivétel, ha a relének a nyugvó érintkezőjét kötöd be, mert akkor nem meghúzott relé mellett jár a szivattyú, hanem amikor a relé el van ejtve. üdv! proli007
"Az alapfeladat az volt, hogy töltögetünk egy pocsolyát."
Na itt van a kutya elásva:nekem pont az a lényeg, hogy kiszippantsa a vizet, ha eléri a maximum értéket, és kapcsoljon le, ha eléri a minimumot. Aztán, ha megint feltelik, a maximumnál (ugye először a minimumot éri el) ismét kapcsoljon be. Bocsánat a figyelmetlenségért. Egyébként pedig tökéletesen működik. Mégegyszer bocs. Üdv: terko
Hello!
Akkor érthető a dolog. Na, ezt hívtuk mi annak idején ('83) "zsomp szivattyúnak". Viszont ezt még kiegészítettük egy időzítővel. Megmértem, hogy mennyi idő alatt képes kiszívni a zsompot, és ha ennél az időnél kicsit többet járt letiltottam a működését plusz hibajelzés. A cél, hogy ne hogy valami szonda hiba miatt, a szivattyú üresen járjon, mert az nem tesz jót az egészségének. üdv! proli007
Nálam még időzítő sem kell, mert a min/max szint függvényében billeg az R-S tároló.
Három tranyó 1 rellé, és 1 12-v os kicsi puskás trafó.=
A kereskedelemben is kapható elektroszonda, direkt buvárszivattyúkhoz. Ha gondolod lerajzolom a kapcsolást, és ide scannelem.
Köszi szépen, de ne fáradozz, már készen van a tárolós verzió. Nekem az tökéletesen megfelel.
Üdv: terko
Hello!
Nem figyelsz! :no: Idézet: „A cél, hogy ne hogy valami szonda hiba miatt, a szivattyú üresen járjon” azaz szakadás, zárlat, benedvesedés, beázás,.... üdv! proli007
Hello!
Nem gondoltam, hogy megcsinálom, csak megemlítettem. de ha már így esett..... Ja, ha jól számolom, most kb. 10perc az időzítés. De ha a diódát másik Q kimenetre teszed, akkor kettő hatványai szerint feleződik. Finoman meg a 100kohm vagy 470nF változtatásával állíthatod. üdv! proli007
Hello!
Megszeretném építeni proli007 "Zsomp-sziv" időzítővel ellátott rajzát, csak az a gond hogy pont fordítva kell működjön,töltök vele egy hordót.(min-nél bekapcsol max-nál kikapcsol)Ha az U1C 8-as lábát átrakom az U1a 3-as kimenetre, akkor jol működik,de viszont nem megy az időzítés.Segítségeteket kérem
Hello!
Most vettem észre, hogy ide is beírtad. De akkor felteszem a rajzot ide is hátha mást is érdekel. üdv! proli007
sziasztok! átemelőhöz kellene egy kapcsolás ill. ötlet.
a szivattyu garanciális nem szeretnék hozzányulni.- Működik, a szennyvizet jól nyomja.- probléma : a csatlakozo aljzathoz menő 220v -hoz --kéne egy ledes visszajelző - amikor bekapcsol. Gondoltam egy reed csőre tekerek egy pár menet szigetelt vill. vezetéket...vajon meghúz / 50 Hz/ egyáltalán....? Szerintetek sorbakötve-- működne ? A lényeg, hogy egyszerüen a dug aljzatba menő áramot figyelje és igy adjon jelet a lednek. Előre is köszönöm.
Hello!
Reed relé, nem biztos, hogy jó, 50Hz-re kapcsolgathat. Tedd sorba ezt a kis kapcsolást a szivattyúval. Kb. 2A-ig megfelelő. üdv! proli007
megprobálom amugy a szivattyú 1100 w-
os /indulásnál lehet több/ Mindenesetre köszönöm a segítséget üdv.
Jó ötlet! Ha esetleg nincs kéznél, akár egy ferritgyűrűn is át lehetne húzni az egyik eret (mindet nem szabad sajna, mert az ellenkező mágneses terek kioltják egymást), és szekundernek rátekerni pár menetet, egyenirányitani, és a ledre rákötni. Természetesen jól szigetelt kivitelben kell elkésziteni.
:yes: Az indukált fesz. felhasználásával, a pillanatnyi felvett áram is kijelezhető. Pl. egy egyszerű kivezérlésmérővel... ha már ledkijelzés kell.
|
Bejelentkezés
Hirdetés |


















