Fórum témák
» Több friss téma |
Fórum » Csöves erősítő készítése
Ne feledd betartani a fórum viselkedési szabályait, és a topik megmaradásának feltételeit. [link]
A téma átmenetileg fagyasztva lett, hozzászólni nem tudsz!
A fórumtagok nagy örömére kioktatlak az elektroncsöves erősítők világáról
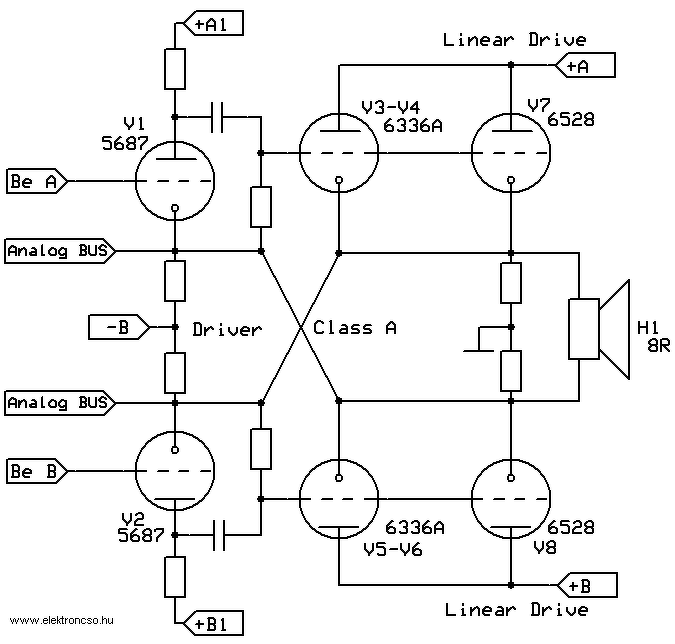
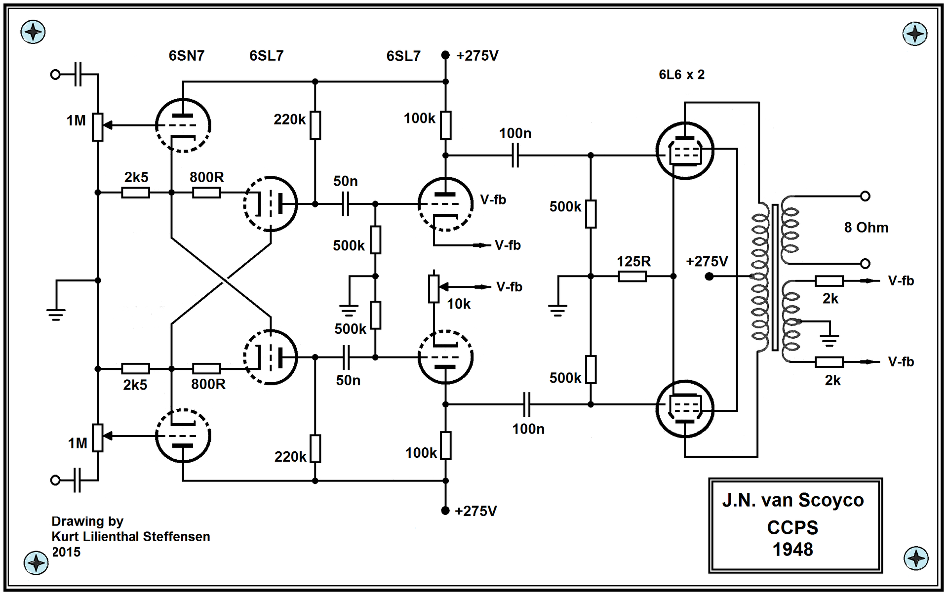
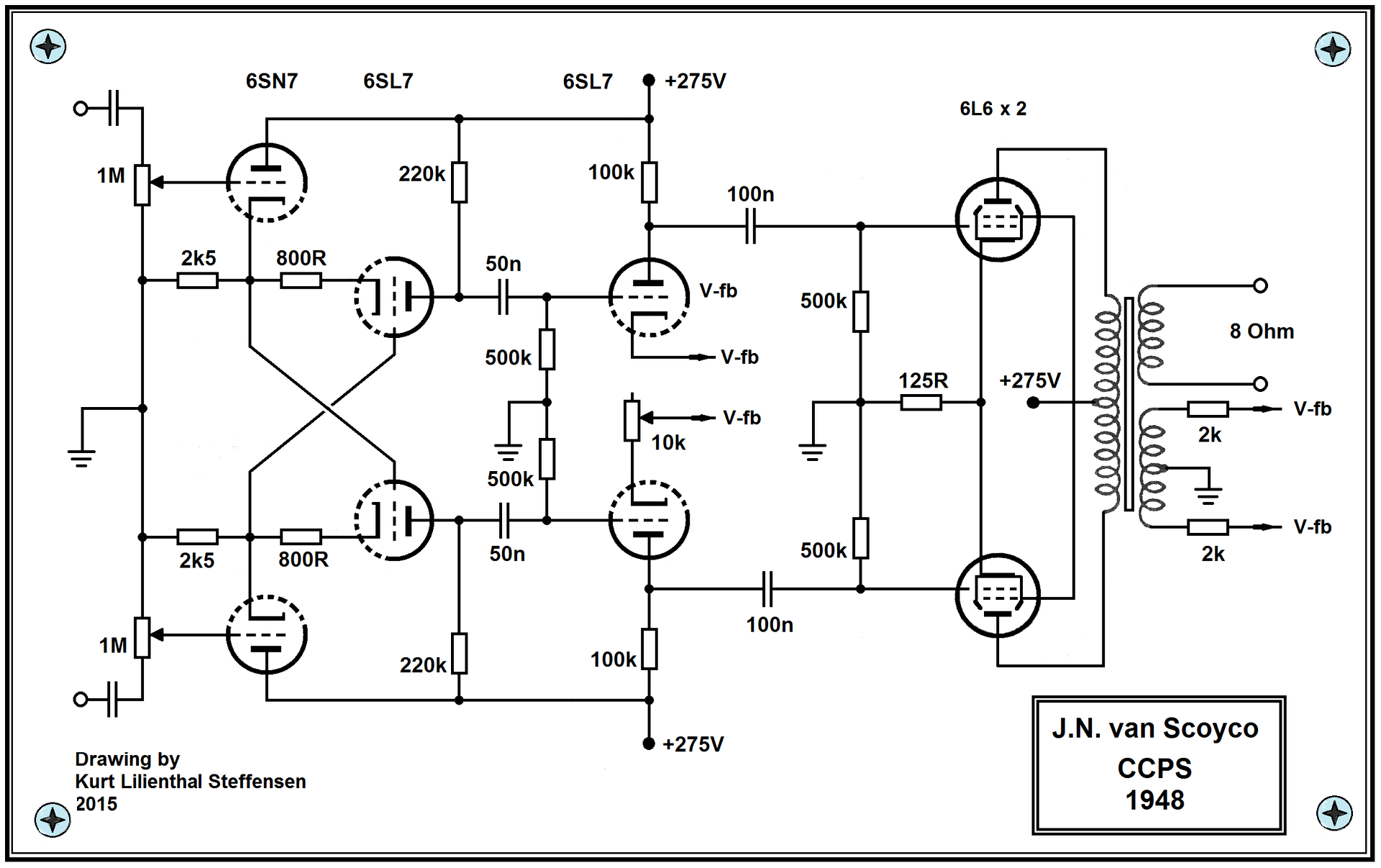
![]() 1. A keresztcsatolt bemeneti fokozat - ami lehet fázisfordító is elvileg - 1948-as publikáció 2. A Twin Servo OTL csöves végerősítőben keresztcsatolás van a kimeneten, így az egységnyi erősítésű fokozat. Mivel a visszacsatolt jel nem arra a driver csőre megy amelyik a torzitást/DC offset-et okozta, hanem az ellenkező oldalira - így direkt NFB-ről a hagyományos értelemben nem beszélhetünk. Ugyanis a mezei NFB ugyanarra az erősítő fokozatokra van visszavezetve, amelyek a keletkezett torzítást okozták. TJ. A hozzászólás módosítva: Okt 25, 2019
Amenyiben további információra van szüksége bárkinek, az elektroncso.hu oldalon elolvashatja a témáról irt cikkemet.
TJ. http://elektroncso.hu/cikkek/amptitok.php
De nem is az NDK-ban, ...
Vetne rá valaki egy pillantást hogy a megadott alkatrész értékekkel megállja a helyét a kapcsolás?
Itt az alkatrész értékekkel van a legkevesebb probléma.
A rajz tele van hibákkal.Ez így nem fog működni.
Ha már ez a "Flea Power" szimpi számodra, akkor nézd meg ezt.
(Lehet már láttad is, onnan lett származtatva a saját ?) Flea/Tubecad
Olcsón megúsztad.
Az aljánál is van lentebb...
Ez használhatatlan. Ez nem egy erősítő, hanem valami műszer rezgőkörére emlékeztet, ahol nagyobb teljesítményt kell leadni.
Az a "Flea" kapcsolás nem egy szokványos hangerősítő, normál hangerősítőként nem is használható. Végig olvastad, hogy mit is írnak róla?! Zagyvaság. ![]() Üdv!
EL84-re(6BQ5)rengeteg jól kidolgozott, dokumentált design van, akár SE, akár PP vonalon.
Nem igazán értem meg ezeket az elvadult kapcsolásokat...
![]() És vajh ki tette fel? A hozzászólás módosítva: Okt 25, 2019
Az elmúlt időszakban építettem egy erősítőt, most szeretném bemutatni a készüléket és annak építését a fórum tisztelt olvasóinak,
Az előerósítőfokozat egy Williamson típúsú kapcsolásra épül, erről sok pozitív szakmai véleményt olvastam, és ezekre alapozva választottam. A végfokozat egy teljesen átlagos UL-PP fokozat, fix bias beállítási lehetőséggel, és a piacon kapható/rendelhető kimenőtrafó felhasználásával. Tápegységet 2db 80VA toroid trafóval oldottam meg, úgy gondoltam ez megfelelő teljesítményt szolgáltat majd a működéshez. És az alábbiakban néhány kép az elkészült erősítőről:
Remélem nem veszed kukacoskodásnak, de ezt vagy nem Te építetted, vagy ha mégis akkor gyorsan szerettél volna megválni tőle, ugyanis pár hónappal ezelőtt fent volt az egyik hirdetési oldalon heteken keresztül (ha elmentettem a hirdetést majd előkeresem). Pontosan ez, felismerem az utolsó porcikájáig, még a feliratot is. Mert arra kevés esélyt látok, hogy az országban két egymástól független ember pont milliméterre ugyanezt hozza össze. És még a Williamson is stimmel, mert rá is kérdeztem a hirdetésben ha jól emlékszem.
Ha fenn volt már egy hirdetési oldalon akkor ez kizáró tényező, hogy be is mutassam?
Dehogy. Csak hirtelen az ugrott be, hogy vetted, és másét szeretnéd sajátként bemutatni mert találkoztam már ilyennel. De így akkor rendben van.
Már megijedtem, hogy ez kizáró tényező lenne, és hogy gyorsan adtam el az sajnos nem igaz mert elég sokára ment el. Ez egyébként egy újabb darabja a történetnek, de hogy miért erről majd később.
Egyébként pedig teljes egészében én készítettem, kivéve a dobozt és a vásárolt alkatrészeket.
És akkor a kapcsolási rajzok:
Elkészült az előfok doboza, fedél még csak alapozóval festve.
Üdv. A riaa-ban a két cső az 6N16B? Amúgy nagyon tetszik kívül, belül.
Nekem itt egy helyi barátom aki ezzel épített riaa-t azt mondta, húzni kell rá kis hűtőcsillagot ( ami régen a bc301-ekhez volt) és akkor sokkal jobban hűl a cső és csökkenti a mikrofóniát is. Majd próbáld ki. Én nem építettem ilyet mert konkrétan nincs lemezjátszóm, de máshoz már használtam pl. 6P30B meghajtásra.
Réz fóliával szokták körbetekerni ezt a csövet,és azt GND-re kötik.
Persze mindenki máshogy oldja meg...
Nincs ilyen probléma vele, hűtést sem igényel. Viszont nagy a szórásuk, válogatni kell.
A hozzászólás módosítva: Okt 26, 2019
Szia,
a zöld panel közepén álldogáló E88CC-nek kinéző cső (gondolom line fokozat), milyen kapcsolásban működik?
Szia!
ECC88 valóban a line fokozat. Kapcsolása nem szokványos, szerintem mutattam Neked, akkor ki is tárgyaltuk.
Jaaaa, hogy ez az a fokozat. Emlékszem! Örülök neki, ha jól működik!
Nekem nagyon bevált, egyszerű, nem invertál, kimeneti impedanciája kicsi, erősítése beállítható.
Én is csináltam anno egyfokozatú előfokot, de az invertált, és fix volt az erősítése. Elég jó hangja lett.
Egy fokozat, ha erősít is, általában invertáló. Ez földelt rácsú megoldás, katódban vezérelve.
Csinálnék majd egyszer valamikor ebből a triódás SE-mből még egyet. Nem akarok stabil tápot neki, fojtót meg pláne nem, nagy, nehéz, nem tetszik, akkor sem ha azzal lenne a legjobb. CRC tápot akarok neki. Milyen ellenállást javasoltok oda? Mindenképpen olyan kellene ami nem cseszi szét a hangot, és lehetőleg kapható is elérhető közelségben, nem Kamcsatkáról meg innen onnan kell rendelni.
A környék webshopjaiban az audio goldon kívül nem találok semmit, de szerintem az oda nem lenne jó. A farnellnél meg nem is találok audio célú ellenállatot egy darabot se. |
Bejelentkezés
Hirdetés |










És vajh ki tette fel? 














