Fórum témák
» Több friss téma |
Fórum » Csöves erősítő készítése
Ne feledd betartani a fórum viselkedési szabályait, és a topik megmaradásának feltételeit. [link]
A téma átmenetileg fagyasztva lett, hozzászólni nem tudsz!
Köszönöm a biztató hozzászólásodat, igaz hogy ebben a témában kezdő vagyok, de azért több mint 9 éve tagja vagyok ennek az oldalnak, ragadt rám valami, néha segítséget kérek ill próbálok másoknak segíteni.Rendszeresen naponta olvasom a kedvencként megjelölt topikokat, nekem ez a kikapcsolódás, nem a közösségi oldalak, buvárlapok stb.Más elektronikai oldalakon is tag vagyok, de ez a kedvencem itt olvasgatok a legtöbbet. Sajnos mindenhol vannak elég parázs viták, nagyon sajnálom ha esetleg miattam vita támad köztetek, de inkább ne legyen. Köszönöm a segítő hozzászólásokat és az építő jellegü kritikát is elfogadom.Hamarosan neki kezdek első csöves erősítőm építésének, aztán ha elakadok jelentkezem.
Az első csöves erősítőm 6P3P-ből és QQE02/5 kozöskatódos, C-osztályú üzemre tervezett kettőspentódából állt. Ennél nagyjából bármiből jobbat lehet csinalni, pedig még ez is agyonverte az akkori félcsúcs félvezetős gyári integrált erősítőm hangját, ugyhogy hajrá!
Látván, hogy tunerman tiltva lett.. kérdezném a tisztelt moderátorokat.. Ha egy PP csöves erősítő témája ide nem való, akkor hová való? Csakmert tudtommal volt neki külön topic, még írtam magam is oda még az elején. Onnan át lett téve ide. Ha itt senki nem kíváncsi rá, akkor miért lett áttéve ide?
Tudniillik, hogy nem egy kapcsolóüzemű PC táp kapcsolását elemeztük, s nem is a SpaceX visszatérő modulját. Ez egy csöves erősítő.
Gondolom nem a PP erősítővel volt bajuk a moderátoroknak hanem az elszabadult indulatokkal. Az én esetem is jó példa volt ha visszalapozol. Beírtam hogy nálam a triódás SE hangja mindent visz, na jöttek is rá egyből a fülmosós és hasonló hozzászólások.
![]() Ez a csöves topik, ebben ugyanúgy meg kellene férnie egymás mellett az 1 csöves, rozsdás kimenővel tákolt akárminek, a tunerman kreálmányának, meg a tízmilliós akárminek is, de láthatóan nem fér meg, mert ha valami nem olyan amit az illető olvasó elképzelne akkor azt le sem lehet írni. És bizony, akadnak akik szerint a saját dolgukon kívül semmi más szóba se jöhet, sőt, továbbmegyek, olyan is, aki még az életben nem hallott olyat, amihez ennek ellenére foggal körömmel ragaszkodik, mindenkibe bele is áll, majd duzzogva távozik, amiért nem osztod az ő vélt igazát.
Kedves Mindenki!
A topik az utolsó lehetőségét kapja. Ha a jövőben egyetlen egyszer is ide kell jönnie a moderátoroknak akár Deklináció, akár Tunerman, akár 21. KD Mester regisztráció miatt, vagy akár bárki más miatt aki oldalakon keresztül OFF-ol, az egész topikot örökre fagyasztjuk. Ha ezt nem szeretnétek, akkor a következőt kell tenni: - Nem OFF-olni - Ha valaki 21. regisztrációját nyitja, és "rátaláltok", akkor tessék közösségi értékeléssel a hozzászólást megoldani - Nem etetni a trollokat. Ha valaki troll, akkor tessék szépen szónélkül folytatni az addigi beszélgetést, róla tudomást se véve - Nem kell indokot keresni, hogy a moderátorok miért nem a rendbontót büntetik. Ti etetitek pukkanásig a trollt, nem a moderátor tehet róla, hogy adok-kapokba kezdetek, hanem Ti magatok. - Tartózkodni mindennemű OFF-tól, személyeskedéstől, hergeléstől, rágalmazástól. Ha ezt teszed, némítás a jutalom / fórum topikból ban (nem temporary ban). - Ami az audio fórumon történik, az oda való. Egyik fórum sem kér a másikból, ott történt sérelmek, viták, bizonyítékok, ármánykodások idehozása azonnali ban. Ha ezeket betartjátok, akkor marad a topik. Ha nem, és ismét elfajulnak a személyeskedések, akkor a téma fagyasztásra kerül, ezúttal örökre. Köszönöm a szíves megértéseteket, kérem a döntés elfogadását. (Topi)
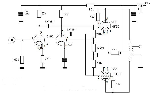
Sziasztok. Ezzel a szörnyű kapcsolással szemezgetek. Valakinek véleménye /hiba felismerése van-e benne valami ami nagyon gázos?
Igen a kapcsolás eredetileg 6P3S csőhöz való , de nekem az annyira nem tetszik. A tápfeszültség marad annyi amennyi, csak a végcsövek változtak. Orosz fórumokon bogarászta, akkor akadtam rá erre a kapcsolásra, nem túl nagy teljesítményű de elvileg 1-1 ben felcserélhető a két végcső a 6P7S-re. Mekkora a várható teljesítmény saccolva? A kimenőtrafó 4,6K-0-4,6K -> 4-8ohm Mod.: a csövek lábkiosztása a rajzon már a 6P7S-hez lettek igazítva. A hozzászólás módosítva: Nov 4, 2019
Ha visszalapozol 2-3 oldalt tunerman épp egy ilyen rajzot tett fel csak EL34-ekkel.
Fázisfordítás kritikus...
Mit ajánlasz a fázisfordítóba? 6P8S szerintem jó lehet oda, de ha nem akkor nem.
Vagy maga a fázisfordító előosztója hibás?
Helló Peti4
Miért nem szereted a 6P3S-t?
Most ez ilyen női dolog, szimpatikusabb a 6P7S
Amúgy viccet félretéve mutatósabb csövecske, nem is várok el a 6P7S-től se megawattokat, ha annyit tud mint a 6P3S már jó.
Nekem maga a működési elv nem tetszik...
Lehet érdemesebb volna ebben a kategóriában valami mást keresni? (mármint a csövek maradnának csak más kapcsolásra gondolok).
Hagyom hogy a tőlem gyakoroltabbak is kifejtsék a véleményüket.
Hát ettől szerintem sokkal jobb rajzot is találhatsz. Azok sem bonyolultabbak. Gondolom azért lested ki mert egyszerű?
Nem igazán, inkább mert ehhez "ajánlották" hogy a 6P7S-el is működik. Nem baj ha bonyolultabb.
Egy dolog még: nem tudok neki negatív elő feszültséget adni sajnos, azt nem tud a transzformátor amit vásároltam hozzá.
Miért nem? Én az anódtáp tekercséből két diódával csináltam jól megszűrve, a végén trimer potikkal, ennyi. Erre is rengeteg példát látsz ,de ha érdekel ilyen tápomnak van nyákterveis ha kell és valahol kész kimart nyák is. Az anód táp csöves + zhozzá tartozó járúlékos egyebekkel, a negatív táp meg két diódával, de legalább úgy szűrve. Gyönyörűen meg lehet így oldani gond nélkűl. Én ilyen nyákot csináltam próbálni is.
A hozzászólás módosítva: Nov 4, 2019
Teljesen jó kapcsolás (nem kell aggódni a fázisfordító miatt, kis futásidő eltérés simán belefér). Kimenő Raa inkább 4,5- 6K körül kell lenni szerintem (ezt a 4,6-0-4,6 K-t honnan vetted). 20 W körül tudhat. A osztály, 60 mA körüli nyugalmi árammal csövenként, 6p7s-el is jó lesz.
Hogy őszinte legyek, nekem sem annyira. A szakma mindig azt mondja, nem jó az az elv, hogy egy felerősített jelet leosztunk, aztán újra felerősítjük.
1. A "szakma" nem ismeri a hangerőszabályzó potméter működési elvét
![]() 2. Az elektroncsöves erősítő tervezés komplex, igen összetett feladat, mérlegelni kell, hogy egy megoldáson mennyit vesztünk, vagy mennyit nyerünk a végső hangzás tekintetében 3. Egy jelszint leosztás és utána felerősítés lényegesen kevesebb(!) problémát okoz, mint egy aszimmetrikus fázisfordító, vagy aszimmetrikus SE kimenet. Az ott keletkező frekvencia, impedancia és fázisproblémáknak bárki utána olvashat a "szakirodalomban" ![]() TJ.
Hosszas építgetés után én is hasonlóig jutottam, amikor csövesekkel foglalkoztam. De a fázisfordító egy E88CC-re alapozott differenciálerősítő volt, FET-es áramgenerátorral a katódjában. Ez hajtott egy pár triódának kötött 6550-et.
Ez a fázisfordítás tökéletesen szimmetrikus lett, és lehetőség volt a szimmetrikus bemenet kiépítésére is
Lehetséges hogy én olvastam félre,az Egri Mesterúr Berci bácsi tekerte nekem a háló és kimenő trafót is, így biztos vagyok benne hogy megfelelő paraméterekkel készültek el a transzformátorok.
Akkor ezek szerint még akár szólhat is ez a végfok? A másik fórumon olybá tűnt sokan megpróbálták a 6P7S-el nekik ment (fotóval igazolva, így még el is hiszem), csak gondoltam rákérdezek a gyakorlottabb mesterektől is hogy mennyire életképes hosszabb távon. Annyi kérdésem volna még hogy bemeneti érzékenysége mekkora lehet? Valószínűleg ha elkészül és szépen szól gitárvégfokként végzi majd. Mod.: Ő csak annyit kérdezett mekkora tápfeszültségre készül, milyen kimenettel, legyen-e Rács-2 nek lecsatolás, és persze milyen végcsővel fogom használni. A hozzászólás módosítva: Nov 5, 2019
Szerintem sok lesz a 400V trióda módban.
Itt a cső adatlapja (6P7S).
Szerintem nem annyira vészes, főleg hogy ez elvileg rokona a 807-esnek. Otthon én is át tanulmányozom.
Nem lesz az sok automatikus rácselőfesszel, lejön a katód ellenálláson kb.70 volt. "A" osztályú, triódás kötés, kell az előfesz. A fázisfordító az egyetlen necces pont, de mint tunerman is írta, mérlegelni kell (sokkal jobb, mint aggódni.
).
Imi, lássuk csak: a szakma álláspontja mindig igaz, de nem mindig helyes.
vagy?
Nem én állítom ezt, csak olvastam.
Ez igaz, de a gyakorlat más. Szikora Péter által feltett rajz működhet, mert a hálótrafós is működik. Én javasolnám, hogy tegyen bele minimum egy NFB-t, mondjuk CFB formájában. Attól stabil lesz az erősítő, s nem kell állandóan állítgatni. Érzéketlenebb lesz a csőcserére is, nő a DF, ezzel együtt az erősítő basszusa mély, és kottázható lesz. Én kb 10 éve 6L6GC-vel és ECC csövekkel építettem ilyen erősítőt. A mai napig megelégedéssel hallgatja egy barátom. A tápja csöves egyenirányírtású. A teljesítménye 35W A fotón a blokkvázlata látható, valamint az átvitele:
A diff. erősítő szimmetrikus kimenetű fokozat, a hosszú katódos fázisfordító meg NEM.
Sokadszor írom le, hogy a bemeneti jelet "földelt katódos" cső fogadja, mig a másik meg "földelt rácsú" cső. Ennek a két alapkapcsolásnak eltérőek a kimeneti impedanciái - kéretik utána olvasni ![]() A példakent berakott Radford STA25 erősítőben egy 6U8 pentóda/trióda hosszú katódos fázisfordító van - senki sem kérdezte meg, hogy miért? Most akkor felteszem én ezt a kérdést - miért? TJ.
Hát akkor utoljára kezdjünk bele:
Idézet: „A diff. erősítő szimmetrikus kimenetű fokozat, a hosszú katódos fázisfordító meg NEM” Hol írtam én hosszú katódos fázisfordítóról? Szerintem sehol, tehát nem tudom, hogyan jön ez ide? Idézet: „Sokadszor írom le, hogy a bemeneti jelet "földelt katódos" cső fogadja, mig a másik meg "földelt rácsú" cső. Ennek a két alapkapcsolásnak eltérőek a kimeneti impedanciái - kéretik utána olvasni” Légy oly kedves, és ne nézz tanulatlannak. Tisztában vagyok a két fokozat közötti különbséggel. Éppen ezért nem fogok utána olvasni. Az más kérdés, hogy helyes tervezéssel ez a különbség nem lesz észlelhető a hangfrekvenciás sávban. Idézet: „A példakent berakott Radford STA25 erősítőben egy 6U8 pentóda/trióda hosszú katódos fázisfordító van - senki sem kérdezte meg, hogy miért? Most akkor felteszem én ezt a kérdést - miért?” Mert senki sem feltételezte rólad, hogy kioktató céllal tetted fel a kapcsolást. Nyilvánvaló, hogy a különböző működési módokból (közös katód vs. közös rács) eredő belső ellenállás különbséget egyenlítették ki. Most pedig szeretném jelezni, hogy jövőben nem reagálok a hozzászólásaidra. Köszönöm szépen:mcc A hozzászólás módosítva: Nov 5, 2019
|
Bejelentkezés
Hirdetés |











